The Expansion of Sirtuin Gene Family in Gilthead Sea Bream (Sparus aurata)—Phylogenetic, Syntenic, and Functional Insights across the Vertebrate/Fish Lineage
Abstract
1. Introduction
2. Results
2.1. Updated Sirt Catalogue
2.2. Gene Structure and Organization
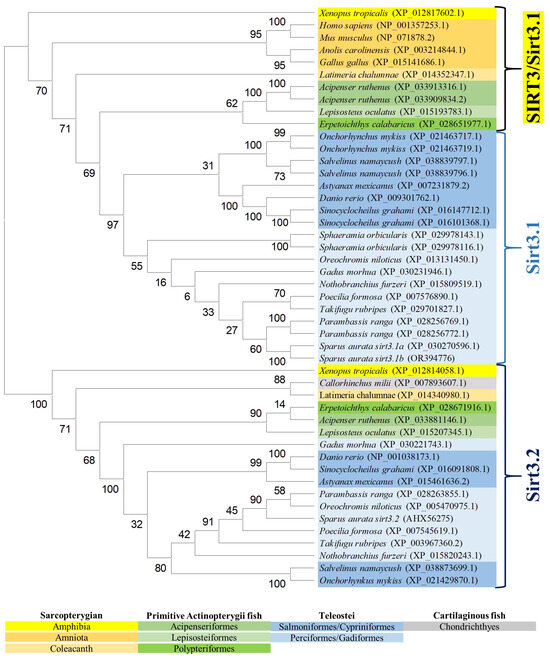
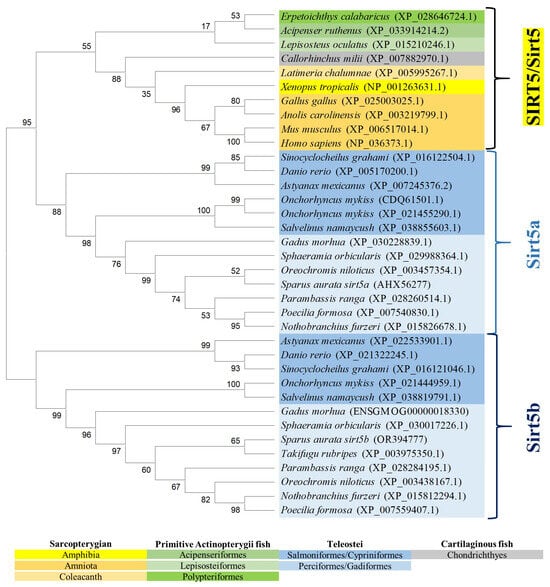
2.3. Phylogenetic and Syntenic Analyses
2.4. Tissue-Specific Gene Expression
2.5. Differential Expression Patterns of Sirts and Syntenic Igfbps across Development
3. Discussion
4. Materials and Methods
4.1. Ethics Statement
4.2. Fish Husbandry and Tissue Sampling
4.3. Phylogenetic and Synteny Analyses
4.4. Gene Expression Profiling
4.4.1. RNA Extraction
4.4.2. cDNA Synthesis
4.4.3. qPCR-Array Setup
4.5. Updated Sirt Catalogue
Supplementary Materials
Author Contributions
Funding
Institutional Review Board Statement
Informed Consent Statement
Data Availability Statement
Conflicts of Interest
References
- Schwer, B.; Verdin, E. Conserved metabolic regulatory functions of sirtuins. Cell Metab. 2008, 7, 104–112. [Google Scholar] [CrossRef] [PubMed]
- Chang, H.C.; Guarente, L. SIRT1 and other sirtuins in metabolism. Trends Endocrin. Met. 2014, 25, 138–145. [Google Scholar] [CrossRef] [PubMed]
- Imai, S.I.; Guarente, L. It takes two to tango: NAD+ and sirtuins in aging/longevity control. NPJ Aging Mech. Dis. 2016, 2, 16017. [Google Scholar] [CrossRef] [PubMed]
- Van de Ven, R.A.; Santos, D.; Haigis, M.C. Mitochondrial sirtuins and molecular mechanisms of aging. Trends Mol. Med. 2017, 23, 320–331. [Google Scholar] [CrossRef] [PubMed]
- Zhu, X.; Chen, Z.; Shen, W.; Huang, G.; Sedivy, J.M.; Wang, H.; Ju, Z. Inflammation, epigenetics, and metabolism converge to cell senescence and ageing: The regulation and intervention. Signal Transduct. Target Ther. 2021, 6, 245. [Google Scholar] [CrossRef] [PubMed]
- Zhao, L.; Cao, J.; Hu, K.; He, X.; Yun, D.; Tong, T.; Han, L. Sirtuins and their biological relevance in aging and age-related diseases. Aging Dis. 2020, 11, 927–945. [Google Scholar] [CrossRef]
- Fernando, K.K.M.; Wijayasinghe, Y.S. Sirtuins as potential therapeutic targets for mitigating neuroinflammation associated with Alzheimer’s disease. Front. Cell Neurosci. 2021, 15, 746631. [Google Scholar] [CrossRef] [PubMed]
- Gold, D.A.; Sinclair, D.A. Sirtuin evolution at the dawn of animal life. Mol. Biol. Evol. 2022, 39, msac192. [Google Scholar] [CrossRef] [PubMed]
- Opazo, J.C.; Vandewege, M.W.; Hoffmann, F.G.; Zavala, K.; Meléndez, C.; Luchsinger, C.; Cavieres, V.A.; Vargas-Chacoff, L.; Morera, F.J.; Burgos, P.V.; et al. How many sirtuin genes are out there? Evolution of sirtuin genes in vertebrates with a description of a new family member. Mol. Biol. Evol. 2023, 40, msad014. [Google Scholar] [CrossRef]
- Simó-Mirabet, P.; Bermejo-Nogales, A.; Calduch-Giner, J.A.; Pérez-Sánchez, J. Tissue-specific gene expression and fasting regulation of sirtuin family in gilthead sea bream (Sparus aurata). J. Comp. Physiol. B 2017, 187, 153–163. [Google Scholar] [CrossRef]
- Simó-Mirabet, P.; Piazzon, M.C.; Calduch-Giner, J.A.; Ortiz, Á.; Puyalto, M.; Sitjà-Bobadilla, A.; Pérez-Sánchez, J. Sodium salt medium-chain fatty acids and Bacillus-based probiotic strategies to improve growth and intestinal health of gilthead sea bream (Sparus aurata). PeerJ 2017, 5, e4001. [Google Scholar] [CrossRef] [PubMed]
- Simó-Mirabet, P.; Perera, E.; Calduch-Giner, J.A.; Afonso, J.M.; Pérez-Sánchez, J. Co-expression analysis of sirtuins and related metabolic biomarkers in juveniles of gilthead sea bream (Sparus aurata) with differences in growth performance. Front. Physiol. 2018, 9, 608. [Google Scholar] [CrossRef] [PubMed]
- Han, L.; Su, B.; Li, W.H.; Zhao, Z. CpG island density and its correlations with genomic features in mammalian genomes. Genome Biol. 2008, 9, 1–12. [Google Scholar] [CrossRef] [PubMed]
- Long, H.K.; King, H.W.; Patient, R.K.; Odom, D.T.; Klose, R.J. Protection of CpG islands from DNA methylation is DNA-encoded and evolutionarily conserved. Nucleic Acids Res. 2016, 44, 6693–6706. [Google Scholar] [CrossRef] [PubMed]
- Simó-Mirabet, P.; Perera, E.; Calduch-Giner, J.A.; Pérez-Sánchez, J. Local DNA methylation helps to regulate muscle sirtuin 1 gene expression across seasons and advancing age in gilthead sea bream (Sparus aurata). Front. Zool. 2020, 17, 15. [Google Scholar] [CrossRef] [PubMed]
- Benedito-Palos, L.; Ballester-Lozano, G.F.; Simó, P.; Karalazos, V.; Ortiz, Á.; Calduch-Giner, J.; Pérez-Sánchez, J. Lasting effects of butyrate and low FM/FO diets on growth performance, blood haematology/biochemistry and molecular growth-related markers in gilthead sea bream (Sparus aurata). Aquaculture 2016, 454, 8–18. [Google Scholar] [CrossRef]
- Perera, E.; Simó-Mirabet, P.; Shin, H.S.; Rosell-Moll, E.; Naya-Catalá, F.; de las Heras, V.; Martos-Sitcha, J.A.; Karalazos, V.; Armero, E.; Arizcun, M.; et al. Selection for growth is associated in gilthead sea bream (Sparus aurata) with diet flexibility, changes in growth patterns and higher intestine plasticity. Aquaculture 2019, 507, 349–360. [Google Scholar] [CrossRef]
- Naya-Català, F.; Martos-Sitcha, J.A.; de Las Heras, V.; Simó-Mirabet, P.; Calduch-Giner, J.À.; Pérez-Sánchez, J. Targeting the mild-hypoxia driving force for metabolic and muscle transcriptional reprogramming of gilthead sea bream (Sparus aurata) juveniles. Biology 2021, 10, 416. [Google Scholar] [CrossRef]
- Naya-Català, F.; Piazzon, M.C.; Torrecillas, S.; Toxqui-Rodríguez, S.; Calduch-Giner, J.À.; Fontanillas, R.; Sitjà-Bobadilla, A.; Montero, D.; Pérez-Sánchez, J. Genetics and nutrition drive the gut microbiota succession and host-transcriptome interactions through the gilthead sea bream (Sparus aurata) production cycle. Biology 2022, 11, 1744. [Google Scholar] [CrossRef]
- Holhorea, P.G.; Felip, A.; Calduch-Giner, J.À.; Afonso, J.M.; Pérez-Sánchez, J. Use of male-to-female sex reversal as a welfare scoring system in the protandrous farmed gilthead sea bream (Sparus aurata). Front. Vet. Sci. 2023, 9, 1083255. [Google Scholar] [CrossRef]
- Pérez-Sánchez, J.; Naya-Català, F.; Soriano, B.; Piazzon, M.C.; Hafez, A.; Gabaldón, T.; Llorens, C.; Sitjà-Bobadilla, A.; Calduch-Giner, J.A. Genome sequencing and transcriptome analysis reveal recent species-specific gene duplications in the plastic gilthead sea bream (Sparus aurata). Front. Mar. Sci. 2019, 6, 00760. [Google Scholar] [CrossRef]
- Otto, S.P. The evolutionary consequences of polyploidy. Cell 2007, 131, 452–462. [Google Scholar] [CrossRef] [PubMed]
- Figueras, A.; Robledo, D.; Corvelo, A.; Hermida, M.; Pereiro, P.; Rubiolo, J.A.; Gómez-Garrido, J.; Carreté, L.; Bello, X.; Gut, M.; et al. Whole genome sequencing of turbot (Scophthalmus maximus; Pleuronectiformes): A fish adapted to demersal life. DNA Res. 2016, 23, 181–192. [Google Scholar] [CrossRef] [PubMed]
- Tine, M.; Kuhl, H.; Gagnaire, P.A.; Louro, B.; Desmarais, E.; Martins, R.S.T.; Hecht, J.; Knaust, F.; Belkhir, K.; Klages, S.; et al. European sea bass genome and its variation provide insights into adaptation to euryhalinity and speciation. Nat. Commun. 2014, 5, 5770. [Google Scholar] [CrossRef] [PubMed]
- Xu, P.; Zhang, X.; Wang, X.; Li, J.; Liu, G.; Kuang, Y.; Xu, J.; Zheng, X.; Ren, L.; Wang, G.; et al. Genome sequence and genetic diversity of the common carp, Cyprinus carpio. Nat. Gen. 2014, 46, 1212–1219. [Google Scholar] [CrossRef] [PubMed]
- Yuan, Z.; Liu, S.; Zhou, T.; Tian, C.; Bao, L.; Dunham, R.; Liu, Z. Comparative genome analysis of 52 fish species suggests differential associations of repetitive elements with their living aquatic environments. BMC Genom. 2018, 19, 141. [Google Scholar] [CrossRef] [PubMed]
- Macqueen, D.J.; Johnston, I.A. A well-constrained estimate for the timing of the salmonid whole genome duplication reveals major decoupling from species diversification. Proc. R. Soc. B Biol. Sci. 2014, 281, 2881. [Google Scholar] [CrossRef] [PubMed]
- Pauletto, M.; Manousaki, T.; Ferraresso, S.; Babbucci, M.; Tsakogiannis, A.; Louro, B.; Vitulo, N.; Quoc, V.H.; Carraro, R.; Bertotto, D.; et al. Genomic analysis of Sparus Aurata reveals the evolutionary dynamics of sex-biased genes in a sequential hermaphrodite fish. Commun. Biol. 2018, 1, 119. [Google Scholar] [CrossRef] [PubMed]
- Frye, R.A. Phylogenetic classification of prokaryotic and eukaryotic Sir2-like proteins. Biochem. Biophys. Res. Commun. 2000, 273, 793–798. [Google Scholar] [CrossRef]
- Lama, S.; Broda, M.; Abbas, Z.; Vaneechoutte, D.; Belt, K.; Säll, T.; Vandepoele, K.; Van Aken, O. Neofunctionalization of mitochondrial proteins and incorporation into signaling networks in plants. Mol. Biol. Evol. 2019, 36, 974–989. [Google Scholar] [CrossRef]
- Voordeckers, K.; Verstrepen, K.J. Experimental evolution of the model eukaryote Saccharomyces cerevisiae yields insight into the molecular mechanisms underlying adaptation. Curr. Opin. Microbiol. 2015, 28, 1–9. [Google Scholar] [CrossRef] [PubMed]
- Jatllon, O.; Aury, J.M.; Brunet, F.; Petit, J.L.; Stange-Thomann, N.; Maucell, E.; Bouneau, L.; Fischer, C.; Ozouf-Costaz, C.; Bernot, A.; et al. Genome duplication in the Teleost fish Tetraodon Nigroviridis reveals the early vertebrate proto-karyotype. Nature 2004, 431, 946–957. [Google Scholar] [CrossRef] [PubMed]
- Kasahara, M.; Naruse, K.; Sasaki, S.; Nakatani, Y.; Qu, W.; Ahsan, B.; Yamada, T.; Nagayasu, Y.; Doi, K.; Kasai, Y.; et al. The medaka draft genome and insights into vertebrate genome evolution. Nature 2007, 447, 714–719. [Google Scholar] [CrossRef] [PubMed]
- Nilsen, T.W.; Graveley, B.R. Expansion of the eukaryotic proteome by alternative splicing. Nature 2010, 463, 457–463. [Google Scholar] [CrossRef] [PubMed]
- Jiang, W.; Chen, L. Alternative splicing: Human disease and quantitative analysis from high-throughput sequencing. Comput. Struct. Biotechnol. J. 2021, 19, 183–195. [Google Scholar] [CrossRef] [PubMed]
- Matsushita, N.; Yonashiro, R.; Ogata, Y.; Sugiura, A.; Nagashima, S.; Fukuda, T.; Inatome, R.; Yanagi, S. Distinct regulation of mitochondrial localization and stability of two human sirt5 Isoforms. Genes Cells 2011, 16, 190–202. [Google Scholar] [CrossRef] [PubMed]
- Zhang, X.; Ameer, F.S.; Azhar, G.; Wei, J.Y. Alternative splicing increases sirtuin gene family diversity and modulates their subcellular localization and function. Int. J. Mol. Sci. 2021, 22, 473. [Google Scholar] [CrossRef] [PubMed]
- Calduch-Giner, J.A.; Echasseriau, Y.; Crespo, D.; Baron, D.; Planas, J.V.; Prunet, P.; Pérez-Sánchez, J. Transcriptional assessment by microarray analysis and large-scale meta-analysis of the metabolic capacity of cardiac and skeletal muscle tissues to cope with reduced nutrient availability in gilthead sea bream (Sparus aurata L.). Mar. Biotechnol. 2014, 16, 423–435. [Google Scholar] [CrossRef] [PubMed]
- Natsidis, P.; Tsakogiannis, A.; Pavlidis, P.; Tsigenopoulos, C.S.; Manousaki, T. Phylogenomics investigation of Sparids (Teleostei: Spariformes) using high-quality proteomes highlights the importance of taxon sampling. Commun. Biol. 2019, 2, 400. [Google Scholar] [CrossRef]
- Duchêne, S.; Geoghegan, J.L.; Holmes, E.C.; Ho, S.Y.W. Estimating evolutionary rates using time-structured data: A general comparison of phylogenetic methods. Bioinformatics 2016, 32, 3375–3379. [Google Scholar] [CrossRef]
- Robin, J.D.; Burbano, M.S.J.; Peng, H.; Croce, O.; Thomas, J.L.; Laberthonniere, C.; Renault, V.; Lototska, L.; Pousse, M.; Tessier, F.; et al. Mitochondrial function in skeletal myofibers is controlled by a TRF2-SIRT3 axis over lifetime. Aging Cell 2020, 19, e13097. [Google Scholar] [CrossRef] [PubMed]
- Maissan, P.; Mooij, E.J.; Barberis, M. Sirtuins-mediated system-level regulation of mammalian tissues at the interface between metabolism and cell cycle: A systematic review. Biology 2021, 10, 194. [Google Scholar] [CrossRef] [PubMed]
- Rangarajan, P.; Karthikeyan, A.; Lu, J.; Ling, E.A.; Dheen, S.T. Sirtuin 3 regulates Foxo3a-mediated antioxidant pathway in microglia. Neuroscience 2015, 311, 398–414. [Google Scholar] [CrossRef]
- Geng, K.; Fu, N.; Yang, X.; Xia, W. Adjudin delays cellular senescence through Sirt3-mediated attenuation of ROS production. Int. J. Mol. Med. 2018, 42, 3522–3529. [Google Scholar] [CrossRef] [PubMed]
- Bellizzi, D.; Dato, S.; Cavalcante, P.; Covello, G.; Di Cianni, F.; Passarino, G.; Rose, G.; De Benedictis, G. Characterization of a bidirectional promoter shared between two human genes related to aging: SIRT3 and PSMD13. Genomics 2007, 89, 143–150. [Google Scholar] [CrossRef] [PubMed]
- Iwahara, T.; Bonasio, R.; Narendra, V.; Reinberg, D. SIRT3 functions in the nucleus in the control of stress-related gene expression. Mol. Cell. Biol. 2012, 32, 5022–5034. [Google Scholar] [CrossRef] [PubMed]
- Owens, N.D.; Blitz, I.L.; Lane, M.A.; Patrushev, I.; Overton, J.D.; Gilchrist, M.J.; Cho, K.W.; Khokha, M.K. Measuring absolute RNA copy numbers at high temporal resolution reveals transcriptome kinetics in development. Cell Rep. 2016, 14, 632–647. [Google Scholar] [CrossRef] [PubMed]
- Shahgaldi, S.; Kahmini, F.R. A comprehensive review of Sirtuins: With a major focus on redox homeostasis and metabolism. Life Sci. 2021, 282, 119803. [Google Scholar] [CrossRef] [PubMed]
- Piazzon, M.C.; Mladineo, I.; Naya-Català, F.; Dirks, R.P.; Jong-Raadsen, S.; Vrbatović, A.; Hrabar, J.; Pérez-Sánchez, J.; Sitjà-Bobadilla, A. Acting locally-affecting globally: RNA sequencing of gilthead sea bream with a mild Sparicotyle chrysophrii infection reveals effects on apoptosis, immune and hypoxia related genes. BMC Genom. 2019, 20, 200. [Google Scholar] [CrossRef]
- Martos-Sitcha, J.A.; Simó-Mirabet, P.; de las Heras, V.; Calduch-Giner, J.À.; Pérez-Sánchez, J. Tissue-specific orchestration of gilthead sea bream resilience to hypoxia and high stocking density. Front. Physiol. 2019, 10, 00840. [Google Scholar] [CrossRef]
- Vasquez, M.C.; Martinez, D.A.; Tomanek, L. Multiple stressor responses are regulated by sirtuins in Mytilus congeners. Comp. Biochem. Physiol. A Mol. Integr. Physiol. 2020, 246, 110719. [Google Scholar] [CrossRef]
- Pérez-Sánchez, J.; Simó-Mirabet, P.; Naya-Català, F.; Martos-Sitcha, J.A.; Perera, E.; Bermejo-Nogales, A.; Calduch-Giner, J.A. Somatotropic axis regulation unravels the differential effects of nutritional and environmental factors in growth performance of marine farmed fishes. Front. Endocrinol. 2018, 9, 687. [Google Scholar] [CrossRef]
- Yamamoto, M.; Iguchi, G.; Fukuoka, H.; Suda, K.; Bando, H.; Takahashi, M.; Nishizawa, H.; Seino, S.; Takahashi, Y. SIRT1 regulates adaptive response of the growth hormone—Insulin-like growth factor-I axis under fasting conditions in liver. Proc. Natl. Acad. Sci. 2013, 110, 14948–14953. [Google Scholar] [CrossRef]
- Satoh, A.; Brace, C.S.; Ben-Josef, G.; West, T.; Wozniak, D.F.; Holtzman, D.M.; Herzog, E.D.; Imai, S. SIRT1 promotes the central adaptive response to diet restriction through activation of the dorsomedial and lateral nuclei of the hypothalamus. J. Neurosci. 2010, 30, 10220–10232. [Google Scholar] [CrossRef]
- Cohen, E.; Paulsson, J.F.; Blinder, P.; Burstyn-Cohen, T.; Du, D.; Estepa, G.; Adame, A.; Pham, H.M.; Holzenberger, M.; Kelly, J.W.; et al. Reduced IGF-1 signaling delays age-associated proteotoxicity in mice. Cell 2009, 139, 1157–1169. [Google Scholar] [CrossRef] [PubMed]
- Kikuta, H.; Laplante, M.; Navratilova, P.; Komisarczuk, A.Z.; Engström, P.G.; Fredman, D.; Akalin, A.; Caccamo, M.; Sealy, I.; Howe, K.; et al. Genomic regulatory blocks encompass multiple neighboring genes and maintain conserved synteny in vertebrates. Genome Res. 2007, 17, 545–555. [Google Scholar] [CrossRef] [PubMed]
- Farré, M.; Kim, J.; Proskuryakova, A.A.; Zhang, Y.; Kulemzina, A.I.; Li, Q.; Zhou, Y.; Xiong, Y.; Johnson, J.L.; Perelman, P.L.; et al. Evolution of gene regulation in ruminants differs between evolutionary breakpoint regions and homologous synteny blocks. Genome Res. 2019, 29, 576–589. [Google Scholar] [CrossRef]
- Kuznetsov, D.; Tegenfeldt, F.; Manni, M.; Seppey, M.; Berkeley, M.; Kriventseva, E.V.; Zdobnov, E.M. OrthoDB v11: Annotation of orthologs in the widest sampling of organismal diversity. Nucleic Acids Res. 2023, 51, D445–D451. [Google Scholar] [CrossRef] [PubMed]
- Nicholas, K.B.; Nicholas, H.B.; Deerfield, D.W. GeneDoc: Analysis and visualization of genetic variation. Embnew News 1997, 4, 14. [Google Scholar]
- Tamura, K.; Stecher, G.; Kumar, S. MEGA11: Molecular evolutionary genetics analysis version 11. Mol. Biol. Evol. 2021, 38, 3022–3027. [Google Scholar] [CrossRef]
- Jones, D.T.; Taylor, W.R.; Thornton, J.M. The rapid generation of mutation data matrices from protein sequences. Comp. Appl. Biosci. 1992, 8, 275–282. [Google Scholar] [CrossRef]
- Nguyen, N.T.T.; Vincens, P.; Dufayard, J.F.; Roest Crollius, H.; Louis, A. Genomicus in 2022: Comparative tools for thousands of genomes and reconstructed ancestors. Nucleic Acids Res. 2022, 50, D1025–D1031. [Google Scholar] [CrossRef]
- Livak, K.J.; Schmittgen, T.D. Analysis of relative gene expression data using real-time quantitative PCR and the 2(-Delta Delta C(T)) method. Methods 2001, 25, 402–408. [Google Scholar] [CrossRef]
- Sturn, A.; Quackenbush, J.; Trajanoski, Z. Genesis: Cluster analysis of microarray data. Bioinformatics 2002, 18, 207–208. [Google Scholar] [CrossRef] [PubMed]







| Whole Body | WSM | ||||||||||
|---|---|---|---|---|---|---|---|---|---|---|---|
| 60 dph | 81 dph | 127 dph | 1 Year | 3 Years | p-Value | ||||||
| sirt1 | ![]() | 1.01 ± 0.07 a | ![]() | 0.70 ± 0.05 b | ![]() | 0.32 ± 0.01 c | ![]() | 0.26 ± 0.02 c | ![]() | 0.44 ± 0.03 d | <0.001 |
| sirt2 | ![]() | 1.44 ± 0.12 a | ![]() | 0.94 ± 0.06 b | ![]() | 0.69 ± 0.03 c | ![]() | 0.75 ± 0.03 c | ![]() | 1.33 ± 0.08 a | <0.001 |
| sirt3.1 | ![]() | 0.57 ± 0.03 a | ![]() | 0.62 ± 0.06 b | ![]() | 0.83 ± 0.03 ab | ![]() | 1.01 ± 0.07 b | ![]() | 1.75 ± 0.09 c | <0.001 |
| sirt3.2 | ![]() | 0.94 ± 0.05 a | ![]() | 0.42 ± 0.05 b | ![]() | 0.11 ± 0.01 c | ![]() | 0.09 ± 0.01 c | ![]() | 0.11 ± 0.01 c | <0.001 |
| sirt3.1/3.2 | ![]() | 0.64 ± 0.06 a | ![]() | 1.53 ± 0.11 a | ![]() | 7.68 ± 0.43 b | ![]() | 11.85 ± 0.36 c | ![]() | 16.52 ± 0.89 d | <0.001 |
| sirt5a | ![]() | 1.19 ± 0.14 a | ![]() | 1.19 ± 0.11 a | ![]() | 1.04 ± 0.09 a | ![]() | 0.96 ± 0.09 a | ![]() | 1.79 ± 0.21 b | 0.002 |
| sirt5b | ![]() | 1.25 ± 0.15 a | ![]() | 1.22 ± 0.23 a | ![]() | 0.14 ± 0.01 b | ![]() | 0.13 ± 0.02 b | ![]() | 0.17 ± 0.01 b | <0.001 |
| sirt5a/5b | ![]() | 0.97 ± 0.11 a | ![]() | 0.88 ± 0.11 a | ![]() | 6.71 ± 0.57 b | ![]() | 6.87 ± 0.43 b | ![]() | 10.78 ± 1.20 c | <0.001 |
| igfbp1a | ![]() | 1.07 ± 0.09 a | ![]() | 0.67 ± 0.06 b | ![]() | 0.20 ± 0.02 c | ![]() | 0.18 ± 0.02 c | ![]() | 0.25 ± 0.02 c | <0.001 |
| igfbp1b | ![]() | 6.87 ± 2.66a | ![]() | 0.02 ± 0.00 b | ![]() | 0.01 ± 0.01 b | ![]() | 0.01 ± 0.01 b | ![]() | 0.01 ± 0.00 b | <0.001 |
| igfbp3a | ![]() | 1.9 ± 0.15a | ![]() | 3.09 ± 0.22 ab | ![]() | 5.12 ± 0.56 b | ![]() | 4.54 ± 0.61 b | ![]() | 4.83 ± 0.55 b | 0.013 |
| igfbp3b | ![]() | 0.25 ± 0.04 a | ![]() | 0.15 ± 0.02 b | ![]() | 0.02 ± 0.01 c | ![]() | 0.01 ± 0.00 c | ![]() | 0.04 ± 0.03 c | <0.001 |
| Liver | |||||||||
|---|---|---|---|---|---|---|---|---|---|
| 81 dph | 127 dph | 1 Year | 3 Years | p-Value | |||||
| sirt1 | ![]() | 1.01 ± 0.07 a | ![]() | 0.59 ± 0.05 b | ![]() | 0.54 ± 0.04 b | ![]() | 0.35 ± 0.02 c | <0.001 |
| sirt2 | ![]() | 2.5 ± 0.18 | ![]() | 2.27 ± 0.19 | ![]() | 2.39 ± 0.17 | ![]() | 1.88 ± 0.10 | 0.049 |
| sirt3.1 | 1.08 ± 0.08 | 0.99 ± 0.06 | 1.11 ± 0.09 | 0.94 ± 0.06 | 0.412 | ||||
| sirt3.2 | ![]() | 0.67 ± 0.06 a | ![]() | 0.49 ± 0.06 b | ![]() | 0.30 ± 0.03 c | ![]() | 0.31 ± 0.02 c | <0.001 |
| sirt3.1/3.2 | ![]() | 1.64 ± 0.11 a | ![]() | 1.91 ± 0.15 a | ![]() | 3.76 ± 0.29 b | ![]() | 3.12 ± 0.24 b | <0.001 |
| sirt5a | 2.61 ± 0.25 | 2.25 ± 0.1 | 2.36 ± 0.22 | 2.03 ± 0.11 | 0.214 | ||||
| sirt5b | 1.28 ± 0.12 | 1.05 ± 0.07 | 1.07 ± 0.10 | 0.91 ± 0.10 | 0.142 | ||||
| sirt5a/5b | 2.07 ± 0.15 | 2.16 ± 0.09 | 2.23 ± 0.23 | 2.35 ± 0.18 | 0.779 | ||||
| igfbp1a | ![]() | 1.27 ± 0.35 a | ![]() | 0.30 ± 0.04 b | ![]() | 0.36 ± 0.04 b | ![]() | 0.36 ± 0.02 b | <0.001 |
| igfbp1b | ![]() | 157.22 ± 20.61 a | ![]() | 16.36 ± 4.80 b | ![]() | 13.40 ± 1.37 b | ![]() | 16.08 ± 4.80 b | <0.001 |
| igfbp3a | 0.13 ± 0.05 | 0.08 ± 0.01 | 0.07 ± 0.01 | 0.08 ± 0.01 | 0.196 | ||||
| igfbp3b | ![]() | 0.62 ± 0.34 a | ![]() | 0.07 ± 0.03 b | ![]() | 0.03 ± 0.00 b | ![]() | 0.01 ± 0.00 b | 0.014 |
Disclaimer/Publisher’s Note: The statements, opinions and data contained in all publications are solely those of the individual author(s) and contributor(s) and not of MDPI and/or the editor(s). MDPI and/or the editor(s) disclaim responsibility for any injury to people or property resulting from any ideas, methods, instructions or products referred to in the content. |
© 2024 by the authors. Licensee MDPI, Basel, Switzerland. This article is an open access article distributed under the terms and conditions of the Creative Commons Attribution (CC BY) license (https://creativecommons.org/licenses/by/4.0/).
Share and Cite
Simó-Mirabet, P.; Naya-Català, F.; Calduch-Giner, J.A.; Pérez-Sánchez, J. The Expansion of Sirtuin Gene Family in Gilthead Sea Bream (Sparus aurata)—Phylogenetic, Syntenic, and Functional Insights across the Vertebrate/Fish Lineage. Int. J. Mol. Sci. 2024, 25, 6273. https://doi.org/10.3390/ijms25116273
Simó-Mirabet P, Naya-Català F, Calduch-Giner JA, Pérez-Sánchez J. The Expansion of Sirtuin Gene Family in Gilthead Sea Bream (Sparus aurata)—Phylogenetic, Syntenic, and Functional Insights across the Vertebrate/Fish Lineage. International Journal of Molecular Sciences. 2024; 25(11):6273. https://doi.org/10.3390/ijms25116273
Chicago/Turabian StyleSimó-Mirabet, Paula, Fernando Naya-Català, Josep Alvar Calduch-Giner, and Jaume Pérez-Sánchez. 2024. "The Expansion of Sirtuin Gene Family in Gilthead Sea Bream (Sparus aurata)—Phylogenetic, Syntenic, and Functional Insights across the Vertebrate/Fish Lineage" International Journal of Molecular Sciences 25, no. 11: 6273. https://doi.org/10.3390/ijms25116273
APA StyleSimó-Mirabet, P., Naya-Català, F., Calduch-Giner, J. A., & Pérez-Sánchez, J. (2024). The Expansion of Sirtuin Gene Family in Gilthead Sea Bream (Sparus aurata)—Phylogenetic, Syntenic, and Functional Insights across the Vertebrate/Fish Lineage. International Journal of Molecular Sciences, 25(11), 6273. https://doi.org/10.3390/ijms25116273






