Modified mRNA-Mediated CCN5 Gene Transfer Ameliorates Cardiac Dysfunction and Fibrosis without Adverse Structural Remodeling
Abstract
1. Introduction
2. Results
2.1. Preventive Intervention of ModRNA-CCN5 Attenuates MI-Induced Cardiac Dysfunction
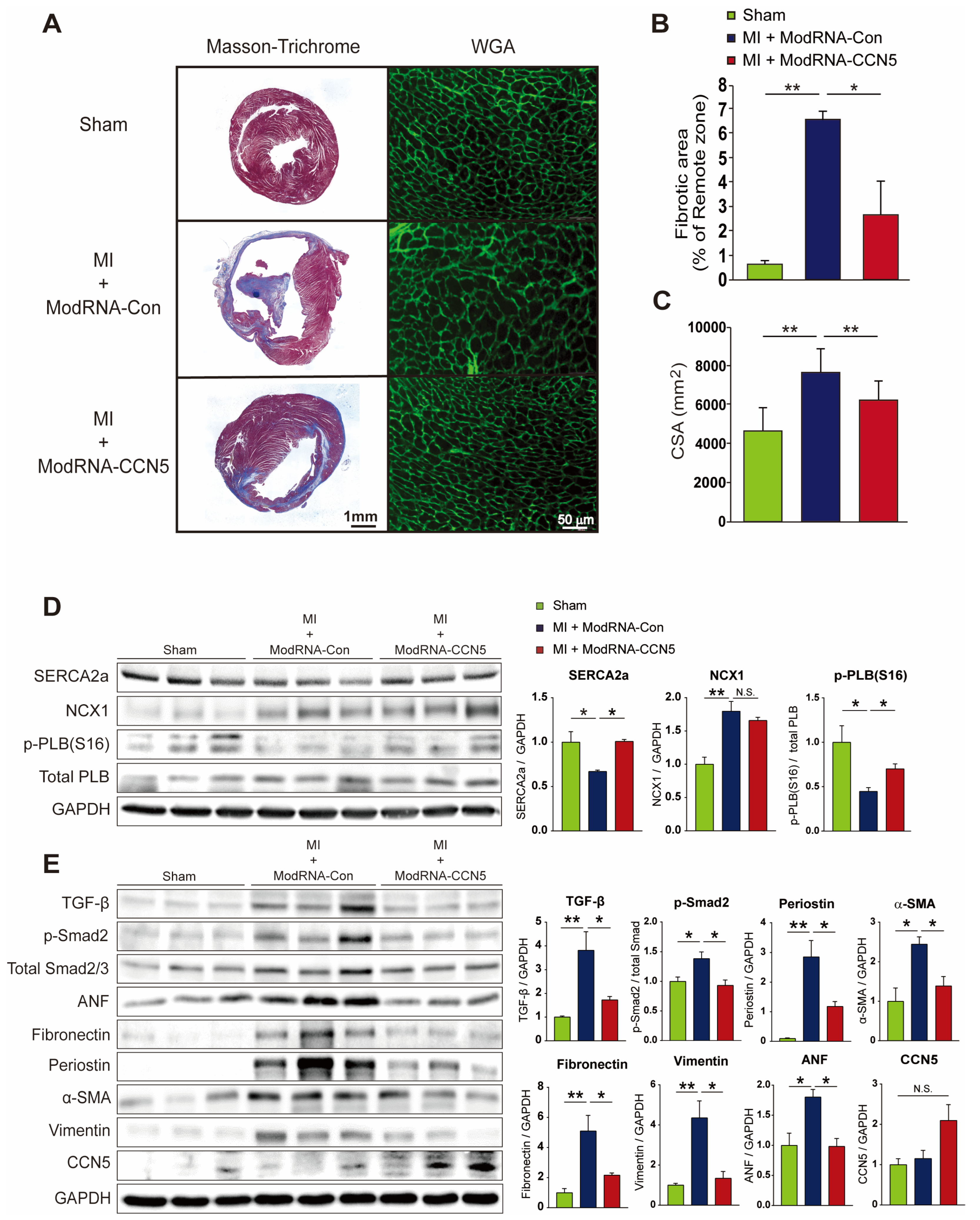
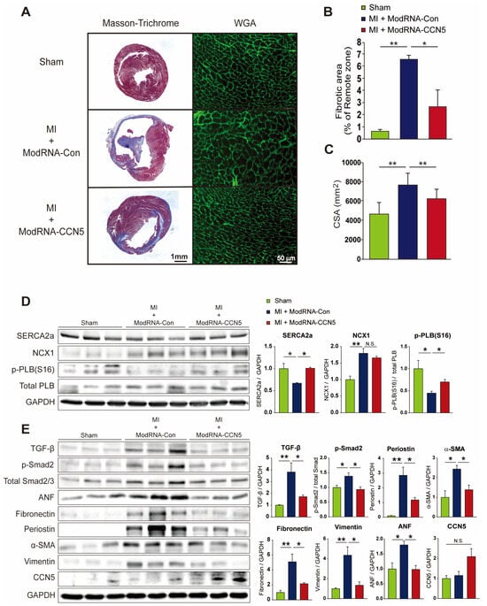
2.2. Preventive CCN5 Treatment Ameliorates MI-Induced CF without LV Rupture
2.3. Therapeutic Intervention of ModRNA-CCN5 Mitigates MI-Induced Cardiac Dysfunction
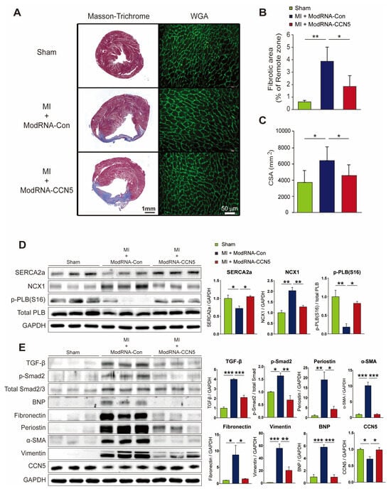
2.4. Therapeutic Intervention with ModRNA-CCN5 Reduces MI-Induced Cardiac Dysfunction and Fibrosis
3. Discussion
4. Materials and Methods
4.1. Animal Care and Myocardial Infarction
4.2. Production of Modified mRNA-CCN5 and Injection
4.3. Echocardiography
4.4. Magnetic Resonance Imaging
4.5. Masson’s Trichrome Staining and Wheat Germ Agglutinin Staining
4.6. Western Blot Analysis
4.7. Quantitative Real-Time Polymerase Chain Reaction
4.8. Statistics
Supplementary Materials
Author Contributions
Funding
Institutional Review Board Statement
Data Availability Statement
Conflicts of Interest
Abbreviations
| HF | Heart failure |
| CF | Cardiac fibrosis |
| AAV | Adeno-associated virus |
| MI | Myocardial infarction |
| LV | Left ventricle |
| ECM | Extracellular matrix |
References
- Mechanic, O.J.; Gavin, M.; Grossman, S.A. Acute Myocardial Infarction; StatPearls Publishing LLC.: Treasure Island, FL, USA, 2023. [Google Scholar]
- Houser, S.R.; Margulies, K.B. Is Depressed Myocyte Contractility Centrally Involved in Heart Failure? Circ. Res. 2003, 92, 350–358. [Google Scholar] [CrossRef] [PubMed]
- Konstam, M.A.; Kramer, D.G.; Patel, A.R.; Maron, M.S.; Udelson, J.E. Left Ventricular Remodeling in Heart Failure: Current Concepts in Clinical Significance and Assessment. JACC Cardiovasc. Imaging 2011, 4, 98–108. [Google Scholar] [CrossRef] [PubMed]
- Talman, V.; Ruskoaho, H. Cardiac Fibrosis in Myocardial Infarction-from Repair and Remodeling to Regeneration. Cell Tissue Res. 2016, 365, 563–581. [Google Scholar] [CrossRef] [PubMed]
- van Nieuwenhoven, F.A.; Turner, N.A. The Role of Cardiac Fibroblasts in the Transition from Inflammation to Fibrosis Following Myocardial Infarction. Vasc. Pharmacol. 2013, 58, 182–188. [Google Scholar] [CrossRef] [PubMed]
- Wong, T.C.; Piehler, K.; Meier, C.G.; Testa, S.M.; Klock, A.M.; Aneizi, A.A.; Shakesprere, J.; Kellman, P.; Shroff, S.G.; Schwartzman, D.S.; et al. Association between Extracellular Matrix Expansion Quantified by Cardiovascular Magnetic Resonance and Short-Term Mortality. Circulation 2012, 126, 1206–1216. [Google Scholar] [CrossRef] [PubMed]
- Schelbert, E.B.; Fonarow, G.C.; Bonow, R.O.; Butler, J.; Gheorghiade, M. Therapeutic Targets in Heart Failure: Refocusing on the Myocardial Interstitium. J. Am. Coll. Cardiol. 2014, 63, 2188–2198. [Google Scholar] [CrossRef] [PubMed]
- Dzeshka, M.S.; Lip, G.Y.; Snezhitskiy, V.; Shantsila, E. Cardiac Fibrosis in Patients with Atrial Fibrillation: Mechanisms and Clinical Implications. J. Am. Coll. Cardiol. 2015, 66, 943–959. [Google Scholar] [CrossRef] [PubMed]
- Wong, T.C.; Piehler, K.M.; Kang, I.A.; Kadakkal, A.; Kellman, P.; Schwartzman, D.S.; Mulukutla, S.R.; Simon, M.A.; Shroff, S.G.; Kuller, L.H.; et al. Myocardial Extracellular Volume Fraction Quantified by Cardiovascular Magnetic Resonance Is Increased in Diabetes and Associated with Mortality and Incident Heart Failure Admission. Eur. Heart J. 2014, 35, 657–664. [Google Scholar] [CrossRef] [PubMed]
- López, B.; González, A.; Ravassa, S.; Beaumont, J.; Moreno, M.U.; San José, G.; Querejeta, R.; Díez, J. Circulating Biomarkers of Myocardial Fibrosis: The Need for a Reappraisal. J. Am. Coll. Cardiol. 2015, 65, 2449–2456. [Google Scholar] [CrossRef] [PubMed]
- Fan, Z.; Guan, J. Antifibrotic Therapies to Control Cardiac Fibrosis. Biomater. Res. 2016, 20, 13. [Google Scholar] [CrossRef]
- Hara, H.; Takeda, N.; Komuro, I. Pathophysiology and Therapeutic Potential of Cardiac Fibrosis. Inflamm. Regen. 2017, 37, 13. [Google Scholar] [CrossRef]
- Park, S.; Nguyen, N.B.; Pezhouman, A.; Ardehali, R. Cardiac Fibrosis: Potential Therapeutic Targets. Transl. Res. 2019, 209, 121–137. [Google Scholar] [CrossRef] [PubMed]
- Jourdan-Lesaux, C.; Zhang, J.; Lindsey, M.L. Extracellular Matrix Roles During Cardiac Repair. Life Sci. 2010, 87, 391–400. [Google Scholar] [CrossRef]
- Holmes, J.W.; Borg, T.K.; Covell, J.W. Structure and Mechanics of Healing Myocardial Infarcts. Annu. Rev. Biomed. Eng. 2005, 7, 223–253. [Google Scholar] [CrossRef] [PubMed]
- Frangogiannis, N.G. The Extracellular Matrix in Myocardial Injury, Repair, and Remodeling. J. Clin. Investig. 2017, 127, 1600–1612. [Google Scholar] [CrossRef] [PubMed]
- Holubec, T.; Caliskan, E.; Bettex, D.; Maisano, F. Repair of Post-Infarction Left Ventricular Free Wall Rupture Using an Extracellular Matrix Patch. Eur. J. Cardiothorac. Surg. 2015, 48, 800–803. [Google Scholar] [CrossRef]
- Ma, Y.; de Castro Brás, L.E.; Toba, H.; Iyer, R.P.; Hall, M.E.; Winniford, M.D.; Lange, R.A.; Tyagi, S.C.; Lindsey, M.L. Myofibroblasts and the Extracellular Matrix Network in Post-Myocardial Infarction Cardiac Remodeling. Pflugers Arch. 2014, 466, 1113–1127. [Google Scholar] [CrossRef]
- Westermann, D.; Mersmann, J.; Melchior, A.; Freudenberger, T.; Petrik, C.; Schaefer, L.; Lullmann-Rauch, R.; Lettau, O.; Jacoby, C.; Schrader, J.; et al. Biglycan Is Required for Adaptive Remodeling after Myocardial Infarction. Circulation 2008, 117, 1269–1276. [Google Scholar] [CrossRef]
- Schellings, M.W.; Vanhoutte, D.; Swinnen, M.; Cleutjens, J.P.; Debets, J.; van Leeuwen, R.E.; d’Hooge, J.; Van de Werf, F.; Carmeliet, P.; Pinto, Y.M.; et al. Absence of Sparc Results in Increased Cardiac Rupture and Dysfunction after Acute Myocardial Infarction. J. Exp. Med. 2009, 206, 113–123. [Google Scholar] [CrossRef] [PubMed]
- Shimazaki, M.; Nakamura, K.; Kii, I.; Kashima, T.; Amizuka, N.; Li, M.; Saito, M.; Fukuda, K.; Nishiyama, T.; Kitajima, S.; et al. Periostin Is Essential for Cardiac Healing after Acute Myocardial Infarction. J. Exp. Med. 2008, 205, 295–303. [Google Scholar] [CrossRef] [PubMed]
- McCurdy, S.M.; Dai, Q.; Zhang, J.; Zamilpa, R.; Ramirez, T.A.; Dayah, T.; Nguyen, N.; Jin, Y.F.; Bradshaw, A.D.; Lindsey, M.L. Sparc Mediates Early Extracellular Matrix Remodeling Following Myocardial Infarction. Am. J. Physiol. Heart Circ. Physiol. 2011, 301, H497–H505. [Google Scholar] [CrossRef] [PubMed]
- Matsui, Y.; Ikesue, M.; Danzaki, K.; Morimoto, J.; Sato, M.; Tanaka, S.; Kojima, T.; Tsutsui, H.; Uede, T. Syndecan-4 Prevents Cardiac Rupture and Dysfunction after Myocardial Infarction. Circ. Res. 2011, 108, 1328–1339. [Google Scholar] [CrossRef] [PubMed]
- Oka, T.; Xu, J.; Kaiser, R.A.; Melendez, J.; Hambleton, M.; Sargent, M.A.; Lorts, A.; Brunskill, E.W.; Dorn, G.W.; Conway, S.J.; et al. Genetic Manipulation of Periostin Expression Reveals a Role in Cardiac Hypertrophy and Ventricular Remodeling. Circ. Res. 2007, 101, 313–321. [Google Scholar] [CrossRef] [PubMed]
- Lake, A.C.; Bialik, A.; Walsh, K.; Castellot, J.J., Jr. Ccn5 Is a Growth Arrest-Specific Gene That Regulates Smooth Muscle Cell Proliferation and Motility. Am. J. Pathol. 2003, 162, 219–231. [Google Scholar] [CrossRef] [PubMed]
- Sabbah, M.; Prunier, C.; Ferrand, N.; Megalophonos, V.; Lambein, K.; De Wever, O.; Nazaret, N.; Lachuer, J.; Dumont, S.; Redeuilh, G. Ccn5, a Novel Transcriptional Repressor of the Transforming Growth Factor Β Signaling Pathway. Mol. Cell Biol. 2011, 31, 1459–1469. [Google Scholar] [CrossRef] [PubMed]
- Russo, J.W.; Castellot, J.J. Ccn5: Biology and Pathophysiology. J. Cell Commun. Signal 2010, 4, 119–130. [Google Scholar] [CrossRef] [PubMed]
- Banerjee, S.K.; Banerjee, S. Ccn5/Wisp-2: A Micromanager of Breast Cancer Progression. J. Cell Commun. Signal 2012, 6, 63–71. [Google Scholar] [CrossRef] [PubMed]
- Yoon, P.O.; Lee, M.A.; Cha, H.; Jeong, M.H.; Kim, J.; Jang, S.P.; Choi, B.Y.; Jeong, D.; Yang, D.K.; Hajjar, R.J.; et al. The Opposing Effects of Ccn2 and Ccn5 on the Development of Cardiac Hypertrophy and Fibrosis. J. Mol. Cell Cardiol. 2010, 49, 294–303. [Google Scholar] [CrossRef] [PubMed]
- Jeong, D.; Lee, M.A.; Li, Y.; Yang, D.K.; Kho, C.; Oh, J.G.; Hong, G.; Lee, A.; Song, M.H.; LaRocca, T.J.; et al. Matricellular Protein Ccn5 Reverses Established Cardiac Fibrosis. J. Am. Coll. Cardiol. 2016, 67, 1556–1568. [Google Scholar] [CrossRef] [PubMed]
- Nandi, S.S.; Shahshahan, H.R.; Shang, Q.; Kutty, S.; Boska, M.; Mishra, P.K. Mir-133a Mimic Alleviates T1dm-Induced Systolic Dysfunction in Akita: An Mri-Based Study. Front. Physiol. 2018, 9, 1275. [Google Scholar] [CrossRef] [PubMed]
- Xiao, J.; Chen, P.; Qu, Y.; Yu, P.; Yao, J.; Wang, H.; Fu, S.; Bei, Y.; Chen, Y.; Che, L.; et al. Telocytes in Exercise-Induced Cardiac Growth. J. Cell Mol. Med. 2016, 20, 973–979. [Google Scholar] [CrossRef] [PubMed]
- Magadum, A.; Kurian, A.A.; Chepurko, E.; Sassi, Y.; Hajjar, R.J.; Zangi, L. Specific Modified Mrna Translation System. Circulation 2020, 142, 2485–2488. [Google Scholar] [CrossRef] [PubMed]
- Yamamoto, A.; Kormann, M.; Rosenecker, J.; Rudolph, C. Current Prospects for Mrna Gene Delivery. Eur. J. Pharm. Biopharm. 2009, 71, 484–489. [Google Scholar] [CrossRef] [PubMed]
- Karikó, K.; Ni, H.; Capodici, J.; Lamphier, M.; Weissman, D. Mrna Is an Endogenous Ligand for Toll-Like Receptor 3. J. Biol. Chem. 2004, 279, 12542–12550. [Google Scholar] [CrossRef] [PubMed]
- Ishii, K.J.; Akira, S. Tlr Ignores Methylated Rna? Immunity 2005, 23, 111–113. [Google Scholar] [CrossRef] [PubMed]
- Shinde, A.V.; Frangogiannis, N.G. Fibroblasts in Myocardial Infarction: A Role in Inflammation and Repair. J. Mol. Cell Cardiol. 2014, 70, 74–82. [Google Scholar] [CrossRef] [PubMed]
- van den Borne, S.W.; Diez, J.; Blankesteijn, W.M.; Verjans, J.; Hofstra, L.; Narula, J. Myocardial Remodeling after Infarction: The Role of Myofibroblasts. Nat. Rev. Cardiol. 2010, 7, 30–37. [Google Scholar] [CrossRef] [PubMed]
- Frangogiannis, N.G.; Smith, C.W.; Entman, M.L. The Inflammatory Response in Myocardial Infarction. Cardiovasc. Res. 2002, 53, 31–47. [Google Scholar] [CrossRef] [PubMed]
- Tao, Z.Y.; Cavasin, M.A.; Yang, F.; Liu, Y.H.; Yang, X.P. Temporal Changes in Matrix Metalloproteinase Expression and Inflammatory Response Associated with Cardiac Rupture after Myocardial Infarction in Mice. Life Sci. 2004, 74, 1561–1572. [Google Scholar] [CrossRef] [PubMed]
- Kim, J.; Joo, S.; Eom, G.H.; Lee, S.H.; Lee, M.A.; Lee, M.; Kim, K.W.; Kim, D.H.; Kook, H.; Kwak, T.H.; et al. Ccn5 Knockout Mice Exhibit Lipotoxic Cardiomyopathy with Mild Obesity and Diabetes. PLoS ONE 2018, 13, e0207228. [Google Scholar] [CrossRef] [PubMed]
- Lee, M.A.; Raad, N.; Song, M.H.; Yoo, J.; Lee, M.; Jang, S.P.; Kwak, T.H.; Kook, H.; Choi, E.K.; Cha, T.J.; et al. The Matricellular Protein Ccn5 Prevents Adverse Atrial Structural and Electrical Remodelling. J. Cell Mol. Med. 2020, 24, 11768–11778. [Google Scholar] [CrossRef] [PubMed]
- Żak, M.M.; Zangi, L. Lipid Nanoparticles for Organ-Specific Mrna Therapeutic Delivery. Pharmaceutics 2021, 13, 1675. [Google Scholar] [CrossRef] [PubMed]
- Legere, R.M.; Cohen, N.D.; Poveda, C.; Bray, J.M.; Barhoumi, R.; Szule, J.A.; de la Concha-Bermejillo, A.; Bordin, A.I.; Pollet, J. Safe and Effective Aerosolization of in Vitro Transcribed Mrna to the Respiratory Tract Epithelium of Horses without a Transfection Agent. Sci. Rep. 2021, 11, 371. [Google Scholar] [CrossRef] [PubMed]




| Preventive Intervention | Sham (n = 3) | MI + ModRNA-Con (n = 4) | MI + ModRNA-CCN5 (n = 4) |
|---|---|---|---|
| LVEDD (mm) | 4.35 ± 0.37 | 5.93 ± 0.51 | 4.78 ± 0.53 |
| LVESD (mm) | 2.91 ± 0.46 | 4.97 ± 0.52 | 3.52 ± 0.25 |
| FS (%) | 33.1 ± 6.68 | 16.19 ± 4.47 * | 26.35 ± 4.26 * |
| LVEDV (μL) | 66.20 ± 7.82 | 117.25 ± 26.67 ** | 81.45 ± 18.28 ** |
| LVESV (μL) | 24.42 ± 1.03 | 89.42 ± 32.56 ** | 42.36 ± 17.13 ** |
| SV (μL) | 52.13 ± 8.05 | 40.00 ± 5.29 | 34.00 ± 5.29 |
| LVEF (%) | 55.25 ± 5.27 | 29.76 ± 3.54 ** | 45.77 ± 4.27 ** |
| LV Mass (mg) | 82.31 ± 12.32 | 134.65 ± 22.47 * | 96.85 ± 14.25 * |
| LV Length (mm) | 6.62 ± 0.43 | 8.36 ± 0.42 | 7.17 ± 0.52 |
| LV Width (mm) | 3.07 ± 0.46 | 5.65 ± 0.35 | 3.73 ± 0.52 |
| Infarct Size (%) | - | 29.33 ± 6.78 ** | 12.24 ± 3.89 ** |
| Therapeutic Intervention | Sham (n = 3) | MI + ModRNA-Con (n = 4) | MI + ModRNA-CCN5 (n = 4) |
|---|---|---|---|
| LVEDD (mm) | 5.25 ± 0.37 | 6.27 ± 0.82 | 5.72 ± 0.48 |
| LVESD (mm) | 3.31 ± 0.62 | 5.06 ± 0.27 | 4.13 ± 0.54 |
| FS (%) | 37.24 ± 2.84 | 19.30 ± 5.83 ** | 27.78 ± 5.37 ** |
| LVEDV (μL) | 62.74 ± 3.66 | 127.45 ± 17.93 ** | 86.88 ± 3.64 ** |
| LVESV (μL) | 19.36 ± 4.34 | 91.43 ± 16.43 ** | 40.45 ± 6.71 ** |
| SV (μL) | 43.38 ± 6.26 | 36.02 ± 4.24 | 46.43 ± 3.83 |
| LVEF (%) | 60.25 ± 7.32 | 34.87 ± 5.87 ** | 47.86 ± 6.22 ** |
| LV Mass (mg) | 90.00 ± 6.37 | 148.62 ± 4.28 | 108.25 ± 5.85 |
| LV Length (mm) | 7.62 ± 0.56 | 8.54 ± 0.28 | 8.10 ± 0.72 |
| LV Width (mm) | 3.64 ± 0.72 | 6.35 ± 0.75 | 4.75 ± 0.34 |
| Infarct Size (%) | - | 41.27 ± 2.76 ** | 18.48 ± 7.25 ** |
Disclaimer/Publisher’s Note: The statements, opinions and data contained in all publications are solely those of the individual author(s) and contributor(s) and not of MDPI and/or the editor(s). MDPI and/or the editor(s) disclaim responsibility for any injury to people or property resulting from any ideas, methods, instructions or products referred to in the content. |
© 2024 by the authors. Licensee MDPI, Basel, Switzerland. This article is an open access article distributed under the terms and conditions of the Creative Commons Attribution (CC BY) license (https://creativecommons.org/licenses/by/4.0/).
Share and Cite
Song, M.H.; Yoo, J.; Kwon, D.-A.; Chepurko, E.; Cho, S.; Fargnoli, A.; Hajjar, R.J.; Park, W.J.; Zangi, L.; Jeong, D. Modified mRNA-Mediated CCN5 Gene Transfer Ameliorates Cardiac Dysfunction and Fibrosis without Adverse Structural Remodeling. Int. J. Mol. Sci. 2024, 25, 6262. https://doi.org/10.3390/ijms25116262
Song MH, Yoo J, Kwon D-A, Chepurko E, Cho S, Fargnoli A, Hajjar RJ, Park WJ, Zangi L, Jeong D. Modified mRNA-Mediated CCN5 Gene Transfer Ameliorates Cardiac Dysfunction and Fibrosis without Adverse Structural Remodeling. International Journal of Molecular Sciences. 2024; 25(11):6262. https://doi.org/10.3390/ijms25116262
Chicago/Turabian StyleSong, Min Ho, Jimeen Yoo, Do-A Kwon, Elena Chepurko, Sunghye Cho, Anthony Fargnoli, Roger J. Hajjar, Woo Jin Park, Lior Zangi, and Dongtak Jeong. 2024. "Modified mRNA-Mediated CCN5 Gene Transfer Ameliorates Cardiac Dysfunction and Fibrosis without Adverse Structural Remodeling" International Journal of Molecular Sciences 25, no. 11: 6262. https://doi.org/10.3390/ijms25116262
APA StyleSong, M. H., Yoo, J., Kwon, D.-A., Chepurko, E., Cho, S., Fargnoli, A., Hajjar, R. J., Park, W. J., Zangi, L., & Jeong, D. (2024). Modified mRNA-Mediated CCN5 Gene Transfer Ameliorates Cardiac Dysfunction and Fibrosis without Adverse Structural Remodeling. International Journal of Molecular Sciences, 25(11), 6262. https://doi.org/10.3390/ijms25116262

