The Mechanism of Exogenous Salicylic Acid and 6-Benzylaminopurine Regulating the Elongation of Maize Mesocotyl
Abstract
1. Introduction
2. Results
2.1. Effects of Different Concentrations of Exogenous SA, 6-BA and SA–6-BA on Deep-Sowing Sensitive Maize Inbred Lines
2.2. Effects of Optimal Concentration of Exogenous SA, 6-BA and SA–6-BA on Maize Inbred Lines with Different Tolerance to Deep Sowing
2.2.1. The Growth Index Changes in Maize Inbred Lines under the Optimum Concentration of Exogenous SA, 6-BA and SA–6-BA
2.2.2. Cytological Observation of Maize Mesocotyl under the Optimum Concentration of Exogenous SA, 6-BA and SA–6-BA Treatment
2.3. Transcriptome Analysis of Maize Mesocotyls Treated with Different Exogenous Hormones under Two Sowing Depths
2.3.1. RNA-seq Data Statistics and Comparison
2.3.2. Statistical Screening of DEGs
2.3.3. Gene Ontology (GO) Enrichment Analysis of DEGs
2.3.4. Kyoto Encyclopedia of Genes and Genomes (KEGG) Enrichment Analysis of DEGs
2.4. RT-qPCR Validation
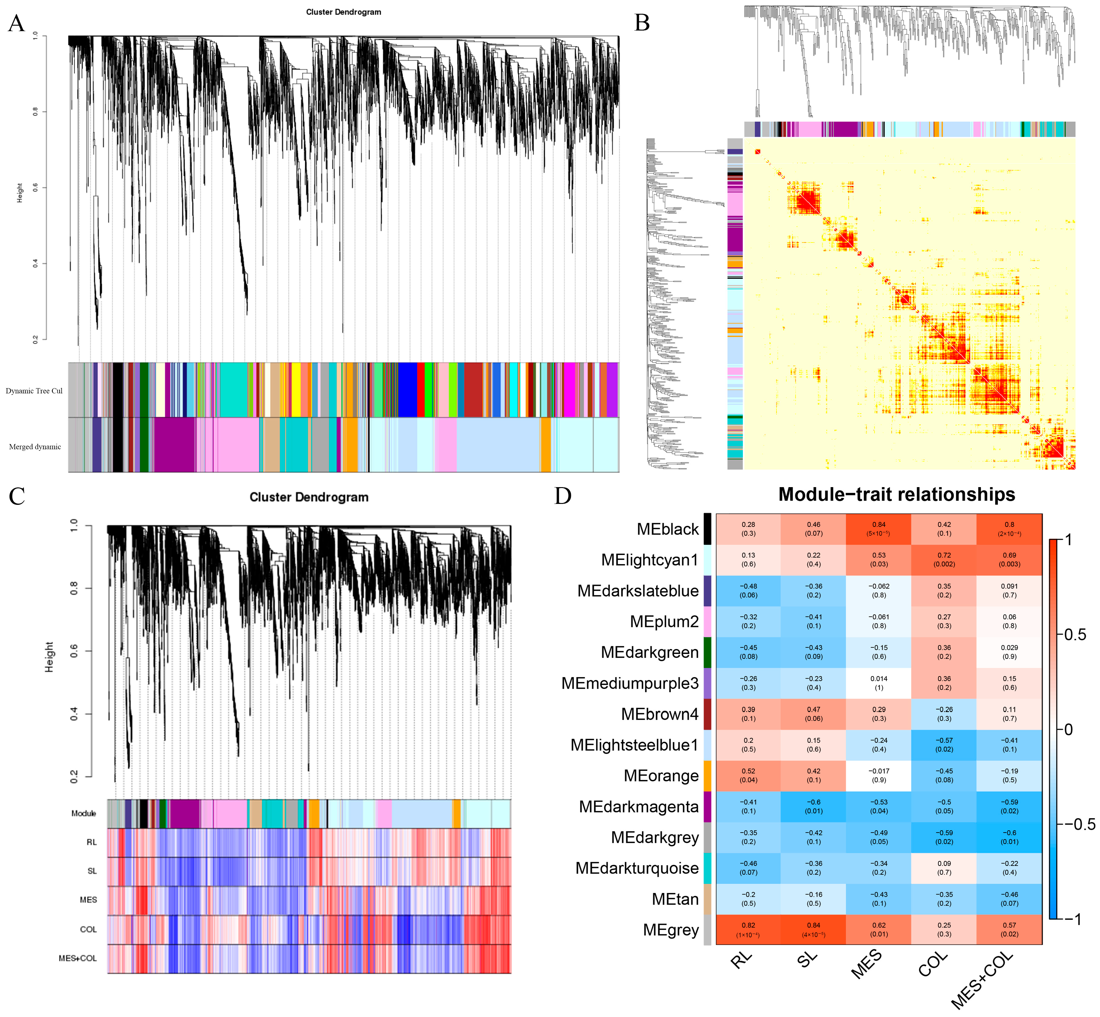
2.5. Weighted Gene Co-Expression Network Analysis (WGCNA) Analysis
2.5.1. Construction of Gene Co-Expression Module Based on WGCNA
2.5.2. Gene Function Analysis of Related Modules
2.5.3. Co-Expression Network Visualization
3. Discussion
3.1. Effects of Deep Sowing and Exogenous Hormones on the Growth of Maize Seedlings
3.2. Mechanism of Exogenous SA Regulating the Length of Maize Mesocotyl
3.3. Mechanism of Exogenous 6-BA Regulating the Length of Maize Mesocotyl
3.4. Regulation of Exogenous SA and 6-BA Interaction on the Length of Maize Mesocotyl
3.5. The Main Metabolic Pathways of DEGs
4. Materials and Methods
4.1. Experiment Material
4.2. Experimental Method
4.3. Determination of Deep Sowing-Related Indexes and Comprehensive Evaluation of Deep-Sowing Tolerance
4.4. RNA Extraction and Transcriptomics Analysis
4.4.1. Total RNA Extraction, Library Construction and Illumina Sequencing
4.4.2. Quality Assessment of Sequencing Results
4.4.3. Identification and Functional Annotation of Differentially Expressed Genes (DEGs)
4.4.4. Real-Time Fluorescence Quantitative PCR (RT-qPCR) Verification of DEGs
4.4.5. Weighted Gene Co-Expression Network Analysis (WGCNA)
4.5. Data Statistical Analysis
5. Conclusions
Supplementary Materials
Author Contributions
Funding
Institutional Review Board Statement
Informed Consent Statement
Data Availability Statement
Acknowledgments
Conflicts of Interest
References
- Jiao, P.; Jiang, Z.; Miao, M.; Wei, X.; Wang, C.; Liu, S.; Guan, S.; Ma, Y. Zmhdz9, an HD-Zip transcription factor, promotes drought stress resistance in maize by modulating ABA and lignin accumulation. Int. J. Bio. Macromol. 2024, 258, 128849. [Google Scholar] [CrossRef]
- Li, R.; Wang, Y.; Li, D.; Guo, Y.; Zhou, Z.; Zhang, M.; Zhang, Y.; Würschum, T.; Liu, W. Meta-Quantitative Trait Loci Analysis and Candidate Gene Mining for Drought Tolerance-Associated Traits in Maize (Zea mays L.). Int. J. Mol. Sci. 2024, 25, 4295. [Google Scholar] [CrossRef] [PubMed]
- Troyer, A.F. The location of genes governing long first internode of corn. Genetics 1997, 145, 1149–1154. [Google Scholar] [CrossRef]
- Yang, Y.; Ma, Y.; Liu, Y.; Demar, L.; Li, D.; Wang, P.; Xu, J.; Zhen, S.; Lu, J.; Peng, Y.; et al. Dissecting the genetic basis of maize deep-sowing tolerance by combining association mapping and gene expression analysis. J. Integr. Agric. 2022, 21, 1266–1277. [Google Scholar] [CrossRef]
- Niu, L.; Hao, R.; Wu, X.; Wang, W. Maize mesocotyl: Role in response to stress and deep-sowing tolerance. Plant Breed. 2020, 139, 466–473. [Google Scholar] [CrossRef]
- Zhao, X.; Niu, Y.; Hossain, Z.; Zhao, B.; Bai, X.; Mao, T. New insights into light spectral quality inhibits the plasticity elongation of maize mesocotyl and coleoptile during seed germination. Front. Plant Sci. 2023, 14, 1152399. [Google Scholar] [CrossRef]
- Sawers, R.J.; Linley, P.J.; Farmer, P.R.; Hanley, N.P.; Costich, D.E.; Terry, M.J.; Brutnell, T.P. Elongated mesocotyl1, a phytochrome-deficient mutant of maize. Plant Physiol. 2002, 130, 155–163. [Google Scholar] [CrossRef]
- Dubois, P.G.; Olsefski, G.T.; Flint-Garcia, S.; Setter, T.L.; Hoekenga, O.A.; Brutnell, T.P. Physiological and Genetic Characterization of End-of-Day Far-Red Light Response in Maize Seedlings. Plant Physiol. 2010, 154, 173–186. [Google Scholar] [CrossRef] [PubMed]
- Zhao, G.; Wang, J. Effect of auxin on mesocotyl elongation of dark-grown maize under different seeding depths. Russ. J. Plant Physiol. 2010, 57, 79–86. [Google Scholar] [CrossRef]
- Borucka, J.; Fellner, M. Auxin binding proteins ABP1 and ABP4 are involved in the light- and auxin-induced down-regulation of phytochrome gene PHYB in maize (Zea mays L.) mesocotyl. Plant Growth Regul. 2012, 68, 503–509. [Google Scholar] [CrossRef]
- Guangwu, Z.; Jianhua, W. Effect of Gibberellin and Uniconazole on Mesocotyl Elongation of Dark-Grown Maize under Different Seeding Depths. Plant Prod. Sci. 2008, 11, 423–429. [Google Scholar]
- Zhao, G.; Fu, J.; Wang, G.; Ma, P.; Wu, L.; Wang, J. Gibberellin-induced mesocotyl elongation in deep-sowing tolerant maize inbred line 3681-4. Plant Breed. 2010, 129, 87–91. [Google Scholar] [CrossRef]
- Kutschera, U.; Wang, Z. Growth-limiting proteins in maize coleoptiles and the auxin-brassinosteroid hypothesis of mesocotyl elongation. Protoplasma 2016, 253, 3–14. [Google Scholar] [CrossRef] [PubMed]
- Yin, C.; Ma, B.; Collinge, D.; Pogson, B.; He, S.; Xiong, Q.; Duan, K.; Chen, H.; Yang, C.; Lu, X.; et al. Ethylene responses in rice roots and coleoptiles are differentially regulated by a carotenoid isomerase-mediated abscisic acid pathway. Plant Cell 2015, 27, 1061–1081. [Google Scholar] [CrossRef] [PubMed]
- Hu, Z.; Yamauchi, T.; Yang, J.; Jikumaru, Y.; Tsuchida-Mayama, T.; Ichikawa, H.; Takamure, I.; Nagamura, Y.; Tsutsumi, N.; Yamaguchi, S.; et al. Strigolactone and Cytokinin Act Antagonistically in Regulating Rice Mesocotyl Elongation in Darkness. Plant Cell Physiol. 2014, 55, 30–41. [Google Scholar] [CrossRef]
- Xiong, Q.; Ma, B.; Lu, X.; Huang, Y.; He, S.; Yang, C.; Yin, C.; Zhao, H.; Zhou, Y.; Zhang, W.; et al. Ethylene-Inhibited Jasmonic Acid Biosynthesis Promotes Mesocotyl / Coleoptile Elongation of Etiolated Rice Seedlings. Plant Cell 2017, 29, 1053–1072. [Google Scholar] [CrossRef] [PubMed]
- Feng, F.; Mei, H.; Fan, P.; Li, Y.; Xu, X.; Wei, H.; Yan, M.; Luo, L. Dynamic transcriptome and phytohormone profiling along the time of light exposure in the mesocotyl of rice seedling. Sci. Rep. 2017, 7, 11961. [Google Scholar] [CrossRef] [PubMed]
- Ju, L.; Lv, N.; Yin, F.; Niu, H.; Yan, H.; Wang, Y.; Fan, F.; Lv, X.; Chu, J.; Ping, J. Identification of Key Genes Regulating Sorghum Mesocotyl Elongation through Transcriptome Analysis. Genes 2023, 14, 1215. [Google Scholar] [CrossRef]
- Ali, E.; Hussain, S.; Jalal, F.; Khan, M.A.; Imtiaz, M.; Said, F.; Ismail, M.; Khan, S.; Ali, H.M.; Hatamleh, A.A.; et al. Salicylic acid-mitigates abiotic stress tolerance via altering defense mechanisms in Brassica napus (L.). Front. Plant Sci. 2023, 14, 1187260. [Google Scholar] [CrossRef]
- Yu, T.; Xin, Y.; Liu, P. Effects of 6-Benzyladenine (6-BA) on the Filling Process of Maize Grains Placed at Different Ear Positions under High Planting Density. Plants 2023, 12, 3590. [Google Scholar] [CrossRef]
- Luo, H.; Hill, C.B.; Zhou, G.; Zhang, X.; Li, C. Genome-wide association mapping reveals novel genes associated with coleoptile length in a worldwide collection of barley. BMC Plant Biol. 2020, 20, 346. [Google Scholar] [CrossRef] [PubMed]
- Zhao, X.; Li, J.; Niu, Y.; Hossain, Z.; Gao, X.; Bai, X.; Mao, T.; Qi, G.; He, F. Exogenous Serotonin (5-HT) Promotes Mesocotyl and Coleoptile Elongation in Maize Seedlings under Deep-Seeding Stress through Enhancing Auxin Accumulation and Inhibiting Lignin Formation. Int. J. Mol. Sci. 2023, 24, 17061. [Google Scholar] [CrossRef] [PubMed]
- Han, Q.; Shen, Y.; Lv, L.; Lee, M.; Lubberstedt, T.; Zhao, G. QTL analysis of deep-sowing tolerance during seed germination in the maize IBM Syn4 RIL population. Plant Breed. 2020, 139, 1125–1134. [Google Scholar] [CrossRef]
- Liu, C.; Yao, Z.; Jiang, B.; Yu, W.; Wang, Y.; Dong, W.; Li, Y.; Shi, X.; Liu, C.; Zhou, Y. Effects of Exogenous Auxin on Mesocotyl Elongation of Sorghum. Plants 2023, 12, 944. [Google Scholar] [CrossRef] [PubMed]
- Leng, B.; Li, M.; Mu, C.; Yan, Z.; Yao, G.; Kong, X.; Ma, C.; Zhang, F.; Liu, X. Molecular Mechanism of Gibberellins in Mesocotyl Elongation Response to Deep-Sowing Stress in Sweet Maize. Curr. Issues Mol. Biol. 2023, 45, 197–211. [Google Scholar] [CrossRef]
- Chen, F.; Ji, X.; Bai, M.; Zhuang, Z.; Peng, Y. Network Analysis of Different Exogenous Hormones on the Regulation of Deep Sowing Tolerance in Maize Seedlings. Front. Plant Sci. 2021, 12, 739101. [Google Scholar] [CrossRef] [PubMed]
- Zhao, X.; Zhong, Y.; Zhou, W. Molecular mechanisms of mesocotyl elongation induced by brassinosteroid in maize under deep-seeding stress by RNA-sequencing, microstructure observation, and physiological metabolism. Genomics 2021, 113, 3565–3581. [Google Scholar] [CrossRef]
- Xu, N.; Sui, X.; Chen, Z.; Niu, J.; Guo, Z.; Wang, Q. Seed soaking with salicylic acid improves alfalfa (Medicago sativa L.) germination by involving the antioxidation system. Acta Physiol. Plant. 2023, 45, 128. [Google Scholar] [CrossRef]
- Yang, H.; Fang, R.; Luo, L.; Yang, W.; Huang, Q.; Yang, C.; Hui, W.; Gong, W.; Wang, J. Uncovering the mechanisms of salicylic acid-mediated abiotic stress tolerance in horticultural crops. Front. Plant Sci. 2023, 14, 1226041. [Google Scholar] [CrossRef]
- Horvath, E.; Szalai, G.; Janda, T. Induction of Abiotic Stress Tolerance by Salicylic Acid Signaling. J. Plant Growth Regul. 2007, 26, 290–300. [Google Scholar] [CrossRef]
- Ali, M.S.; Baek, K.H. Jasmonic Acid Signaling Pathway in Response to Abiotic Stresses in Plants. Int. J. Mol. Sci. 2020, 21, 621. [Google Scholar] [CrossRef] [PubMed]
- Zhu, Z.; An, F.; Feng, Y.; Li, P.; Xue, L.; A, M.; Jiang, Z.; Kim, J.M.; To, T.K.; Li, W.; et al. Derepression of ethylene-stabilized transcription factors (EIN3/EIL1) mediates jasmonate and ethylene signaling synergy in Arabidopsis. Proc. Natl. Acad. Sci. USA. 2011, 108, 12539–12544. [Google Scholar] [CrossRef] [PubMed]
- Ponniah, S.K.; Shang, Z.; Akbudak, M.A.; Srivastava, V.; Manoharan, M. Down-regulation of hydroxycinnamoyl CoA: Shikimate hydroxycinnamoyl transferase, cinnamoyl CoA reductase, and cinnamyl alcohol dehydrogenase leads to lignin reduction in rice (Oryza sativa L. ssp japonica cv. Nipponbare). Plant Biotechnol. Rep. 2017, 11, 17–27. [Google Scholar] [CrossRef]
- Li, Y.; Wei, K. Comparative functional genomics analysis of cytochrome P450 gene superfamily in wheat and maize. BMC plant biol. 2020, 20, 93. [Google Scholar] [CrossRef] [PubMed]
- Ueda, J.; Sakamoto-Kanetake, M.; Toda, Y.; Miyamoto, K.; Uheda, E.; Daimon, H. Auxin Polar Transport is Essential for the Early Growth Stage of Etiolated Maize (Zea mays L. cv. Honey Bantam) Seedlings. Plant Prod. Sci. 2014, 17, 144–151. [Google Scholar] [CrossRef]
- Liu, H.; Zhou, C.; Nisa, Z.U.; El-Kassaby, Y.A.; Li, W. Exogenous 6-BA inhibited hypocotyl elongation under darkness in Picea crassifolia Kom revealed by transcriptome profiling. Front. Plant Sci. 2023, 14, 1086879. [Google Scholar] [CrossRef] [PubMed]
- Smets, R.; Le, J.; Prinsen, E.; Verbelen, J.P.; Van Onckelen, H.A. Cytokinin-induced hypocotyl elongation in light-grown Arabidopsis plants with inhibited ethylene action or indole-3-acetic acid transport. Planta 2005, 221, 39–47. [Google Scholar] [CrossRef]
- Zhong, S.; Shi, H.; Xue, C.; Wang, L.; Xi, Y.; Li, J.; Quail, P.H.; Deng, X.W.; Guo, H. A Molecular Framework of Light-Controlled Phytohormone Action in Arabidopsis. Curr. Biol. 2012, 22, 1530–1535. [Google Scholar] [CrossRef]
- Choi, H.; Oh, E. PIF4 Integrates Multiple Environmental and Hormonal Signals for Plant Growth Regulation in Arabidopsis. Mol. Cells 2016, 39, 587–593. [Google Scholar] [CrossRef] [PubMed]
- de Lucas, M.; Prat, S. PIFs get BRright: Phytochrome interacting factors as integrators of light and hormonal signals. New Phytol. 2014, 202, 1126–1141. [Google Scholar] [CrossRef]
- Xu, Y.; Yan, J.; Sun, X.; Wang, X.; Liu, Y.; Sun, Z.; Qi, M.; Li, T.; Wang, F. The role of red and far-red light in regulating plant growth and development and responding to abiotic stresses. Chin. Bull. Bot. 2023, 58, 622–637. [Google Scholar]
- Zhang, Y.; Liu, Z.; Wang, J.; Chen, Y.; Bi, Y.; He, J. Brassinosteroid is required for sugar promotion of hypocotyl elongation in Arabidopsis in darkness. Planta 2015, 242, 881–893. [Google Scholar] [CrossRef] [PubMed]
- Xu, Y.; Zhu, Z. PIF4 and PIF4-Interacting Proteins: At the Nexus of Plant Light, Temperature and Hormone Signal Integrations. Int. J. Mol. Sci. 2021, 22, 10304. [Google Scholar] [CrossRef] [PubMed]
- Oh, E.; Zhu, J.; Bai, M.; Arenhart, R.A.; Sun, Y.; Wang, Z. Cell elongation is regulated through a central circuit of interacting transcription factors in the Arabidopsis hypocotyl. eLife 2014, 3, 3031. [Google Scholar] [CrossRef] [PubMed]
- Liu, Z.; Dai, X.; Li, J.; Liu, N.; Liu, X.; Li, S.; Xiang, F. The Type-B Cytokinin Response Regulator ARR1 Inhibits Shoot Regeneration in an ARR12-Dependent Manner in Arabidopsis. Plant Cell 2020, 32, 2271–2291. [Google Scholar] [CrossRef] [PubMed]
- Yu, D.; Qanmber, G.; Lu, L.; Wang, L.; Li, J.; Yang, Z.; Liu, Z.; Li, Y.; Chen, Q.; Mendu, V.; et al. Genome-wide analysis of cotton GH3 subfamily II reveals functional divergence in fiber development, hormone response and plant architecture. BMC Plant Biol. 2018, 18, 350. [Google Scholar] [CrossRef]
- Tuan, P.A.; Shafai, T.; Kaur, G.; Grenier, G.; Ayele, B.T. Molecular and functional characterization of a jasmonate resistant gene of wheat (Triticum aestivum L.). J. Plant Physiol. 2022, 270, 153637. [Google Scholar] [CrossRef] [PubMed]
- Ren, B.; Liang, Y.; Deng, Y.; Chen, Q.; Zhang, J.; Yang, X.; Zuo, J. Genome-wide comparative analysis of type-A Arabidopsis response regulator genes by overexpression studies reveals their diverse roles and regulatory mechanisms in cytokinin signaling. Cell Res. 2009, 19, 1178–1190. [Google Scholar] [CrossRef] [PubMed]
- Takatoshi, K.; Hisami, Y.; Takeshi, M. Characterization of the ARR15 and ARR16 response regulators with special reference to the cytokinin signaling pathway mediated by the AHK4 histidine kinase in roots of Arabidopsis thaliana. Plant Cell Physiol. 2002, 43, 1059–1066. [Google Scholar]
- Zavaliev, R.; Dong, X. NPR1, a key immune regulator for plant survival under biotic and abiotic stresses. Mol. Cell 2023, 84, 131–141. [Google Scholar] [CrossRef]
- Fonseca, A.; Urzua, T.; Jelenska, J.; Sbarbaro, C.; Seguel, A.; Duarte, Y.; Greenberg, J.T.; Holuigue, L.; Blanco-Herrera, F.; Herrera-Vasquez, A. The TGA Transcription Factors from Clade II Negatively Regulate the Salicylic Acid Accumulation in Arabidopsis. Int. J. Mol. Sci. 2022, 23, 11631. [Google Scholar] [CrossRef] [PubMed]
- Zhang, C.; He, M.; Jiang, Z.; Liu, L.; Pu, J.; Zhang, W.; Wang, S.; Xu, F. The Xyloglucan Endotransglucosylase / Hydrolase Gene XTH22 / TCH4 Regulates Plant Growth by Disrupting the Cell Wall Homeostasis in Arabidopsis under Boron Deficiency. Int. J. Mol. Sci. 2022, 23, 1250. [Google Scholar] [CrossRef] [PubMed]
- Wang, Y.; He, J.; Ye, H.; Ding, M.; Xu, F.; Wu, R.; Zhao, F.; Zhao, G. Transcriptome Analysis Revealed the Key Genes and Pathways Involved in Seed Germination of Maize Tolerant to Deep-Sowing. Plants 2022, 11, 359. [Google Scholar] [CrossRef] [PubMed]
- Cheng, X.; Li, M.; Li, D.; Zhang, J.; Jin, Q.; Sheng, L.; Cai, Y.; Lin, Y. Characterization and analysis of CCR and CAD gene families at the whole-genome level for lignin synthesis of stone cells in pear (Pyrus bretschneideri) fruit. Biol. Open 2017, 6, 1602–1613. [Google Scholar] [CrossRef] [PubMed]
- Dong, D.; Yang, Z.; Ma, Y.; Li, S.; Wang, M.; Li, Y.; Liu, Z.; Jia, C.; Han, L.; Chao, Y. Expression of a Hydroxycinnamoyl-CoA Shikimate/Quinate Hydroxycinnamoyl Transferase 4 Gene from Zoysia japonica (ZjHCT4) Causes Excessive Elongation and Lignin Composition Changes in Agrostis stolonifera. Int. J. Mol. Sci. 2022, 23, 9500. [Google Scholar] [CrossRef] [PubMed]
- Karpinska, B.; Karlsson, M.; Schinkel, H.; Streller, S.; Suss, K.H.; Melzer, M.; Wingsle, G. A novel superoxide dismutase with a high isoelectric point in higher plants. expression, regulation, and protein localization. Plant Physiol. 2001, 126, 1668–1677. [Google Scholar] [CrossRef] [PubMed]
- Zhao, X.; Niu, Y.; Hossain, Z.; Shi, J.; Mao, T.; Bai, X. Integrated QTL Mapping, Meta-Analysis, and RNA-Sequencing Reveal Candidate Genes for Maize Deep-Sowing Tolerance. Int. J. Mol. Sci. 2023, 24, 6770. [Google Scholar] [CrossRef] [PubMed]
- Shim, S.; Mahong, B.; Lee, S.; Kongdin, M.; Lee, C.; Kim, Y.; Qu, G.; Zhang, D.; Cairns, J.R.K.; Jeon, J. Rice β-glucosidase Os12BGlu38 is required for synthesis of intine cell wall and pollen fertility. J. Exp. Bot. 2022, 73, 784–800. [Google Scholar] [CrossRef]
- Opassiri, R.; Ketudat Cairns, J.R.; Akiyama, T.; Wara-Aswapati, O.; Svasti, J.; Esen, A. Characterization of a rice β-glucosidase highly expressed in flower and germinating shoot. Plant Sci. 2003, 165, 627–638. [Google Scholar] [CrossRef]
- Xu, P.; Wu, T.; Ali, A.; Wang, J.; Fang, Y.; Qiang, R.; Liu, Y.; Tian, Y.; Liu, S.; Zhang, H.; et al. Rice beta-Glucosidase 4 (Os1betaGlu4) Regulates the Hull Pigmentation via Accumulation of Salicylic Acid. Int. J. Mol. Sci. 2022, 23, 10646. [Google Scholar] [CrossRef]
- Ge, S.; Zhang, X.; Han, W.; Li, Q.; Li, X. Research progress on biosynthesis of plant flavonoids and its anti-stress mechanism. Acta Hortic. Sin. 2023, 50, 209–224. [Google Scholar] [CrossRef]
- Peng, Y.; Yang, F.; Zhao, X.; Ren, X. Difference analysis of deep sowing tolerance of different maize inbred lines. Agric. Res. Arid. Areas 2014, 32, 25–33. [Google Scholar]
- Harshitha, R.; Arunraj, D.R. Real-time quantitative PCR: A tool for absolute and relative quantification. Biochem. Mol. Biol. Educ. 2021, 49, 800–812. [Google Scholar] [CrossRef] [PubMed]
- Yao, Y.; Xiong, E.; Qu, X.; Li, J.; Liu, H.; Quan, L.; Lu, W.; Zhu, X.; Chen, M.; Li, K.; et al. WGCNA and transcriptome profiling reveal hub genes for key development stage seed size/oil content between wild and cultivated soybean. BMC Genom. 2023, 24, 494. [Google Scholar] [CrossRef]











Disclaimer/Publisher’s Note: The statements, opinions and data contained in all publications are solely those of the individual author(s) and contributor(s) and not of MDPI and/or the editor(s). MDPI and/or the editor(s) disclaim responsibility for any injury to people or property resulting from any ideas, methods, instructions or products referred to in the content. |
© 2024 by the authors. Licensee MDPI, Basel, Switzerland. This article is an open access article distributed under the terms and conditions of the Creative Commons Attribution (CC BY) license (https://creativecommons.org/licenses/by/4.0/).
Share and Cite
Qi, X.; Zhuang, Z.; Ji, X.; Bian, J.; Peng, Y. The Mechanism of Exogenous Salicylic Acid and 6-Benzylaminopurine Regulating the Elongation of Maize Mesocotyl. Int. J. Mol. Sci. 2024, 25, 6150. https://doi.org/10.3390/ijms25116150
Qi X, Zhuang Z, Ji X, Bian J, Peng Y. The Mechanism of Exogenous Salicylic Acid and 6-Benzylaminopurine Regulating the Elongation of Maize Mesocotyl. International Journal of Molecular Sciences. 2024; 25(11):6150. https://doi.org/10.3390/ijms25116150
Chicago/Turabian StyleQi, Xue, Zelong Zhuang, Xiangzhuo Ji, Jianwen Bian, and Yunling Peng. 2024. "The Mechanism of Exogenous Salicylic Acid and 6-Benzylaminopurine Regulating the Elongation of Maize Mesocotyl" International Journal of Molecular Sciences 25, no. 11: 6150. https://doi.org/10.3390/ijms25116150
APA StyleQi, X., Zhuang, Z., Ji, X., Bian, J., & Peng, Y. (2024). The Mechanism of Exogenous Salicylic Acid and 6-Benzylaminopurine Regulating the Elongation of Maize Mesocotyl. International Journal of Molecular Sciences, 25(11), 6150. https://doi.org/10.3390/ijms25116150
