Copper Chelation Therapy Attenuates Periodontitis Inflammation through the Cuproptosis/Autophagy/Lysosome Axis
Abstract
1. Introduction
2. Results
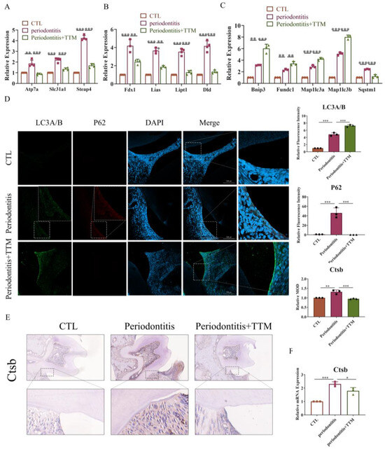
2.1. The Expression of Cuproptosis-Related Markers Increases in Periodontitis
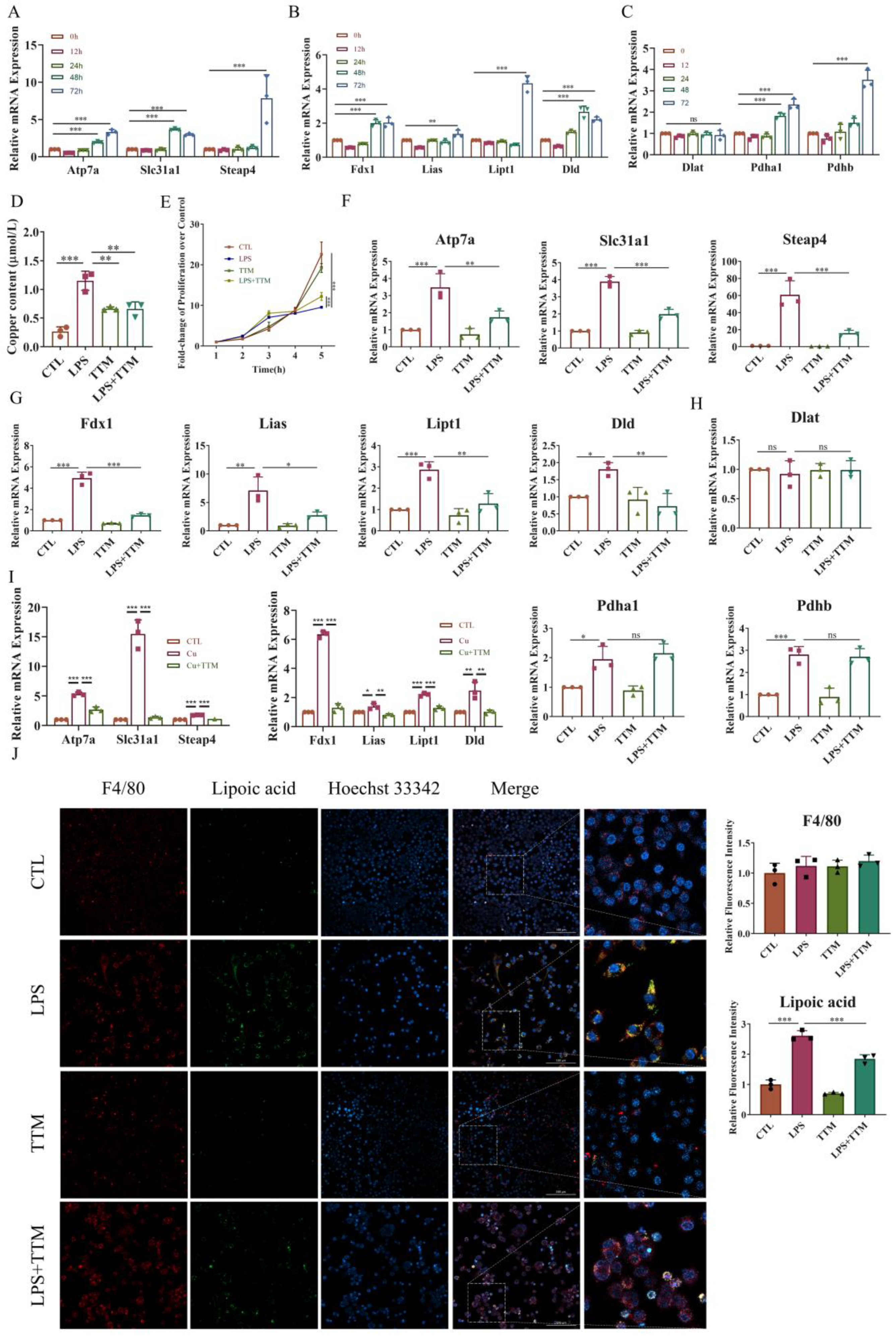
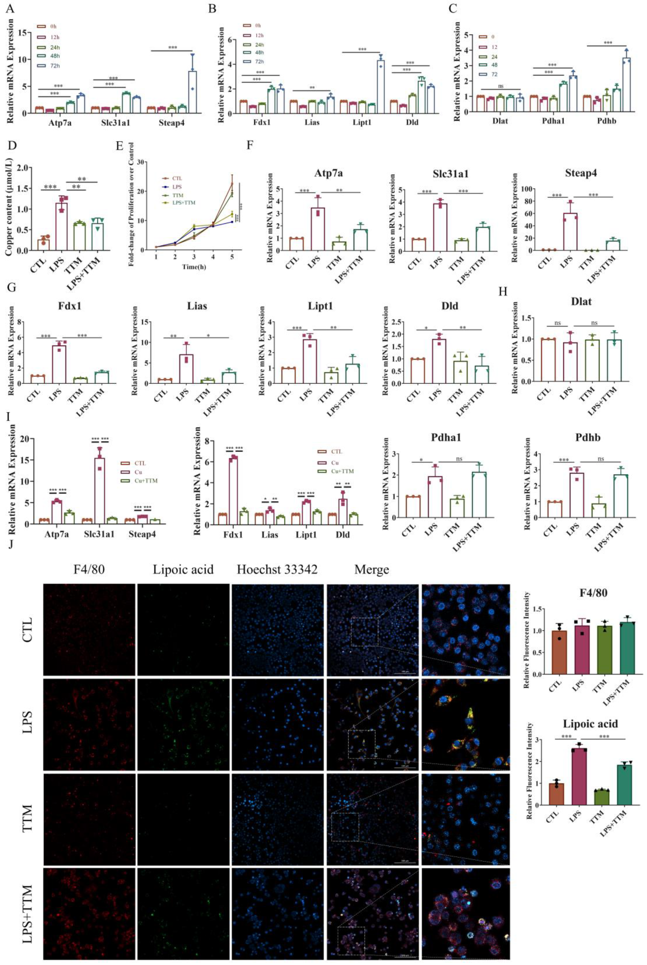
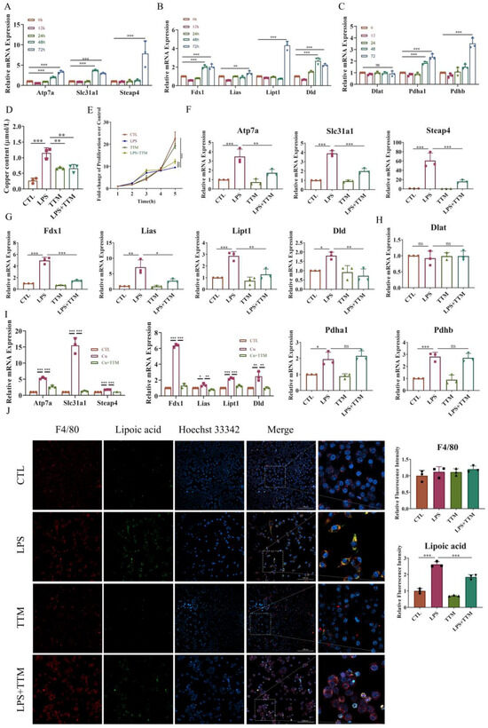
2.2. The Expression of Cuproptosis-Related Markers Is Upregulated in LPS-Stimulated Macrophages and Downregulated by TTM Treatment
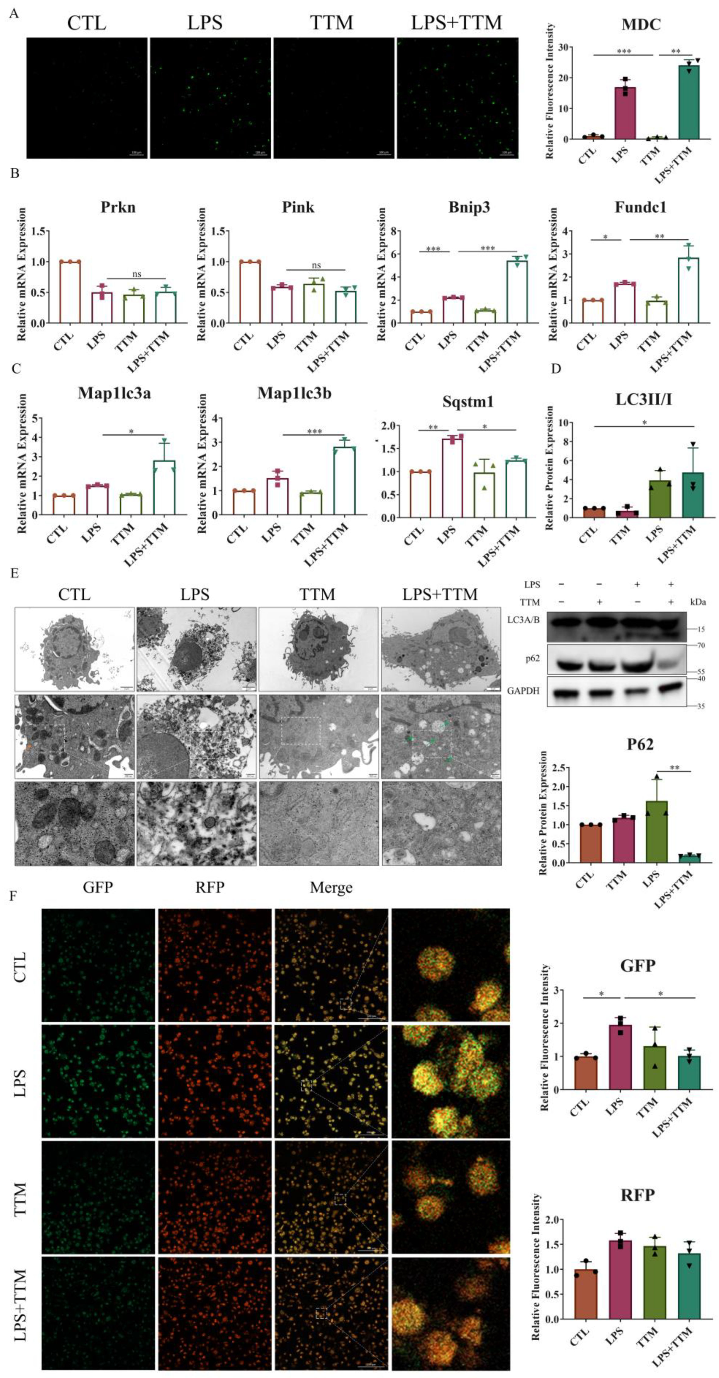
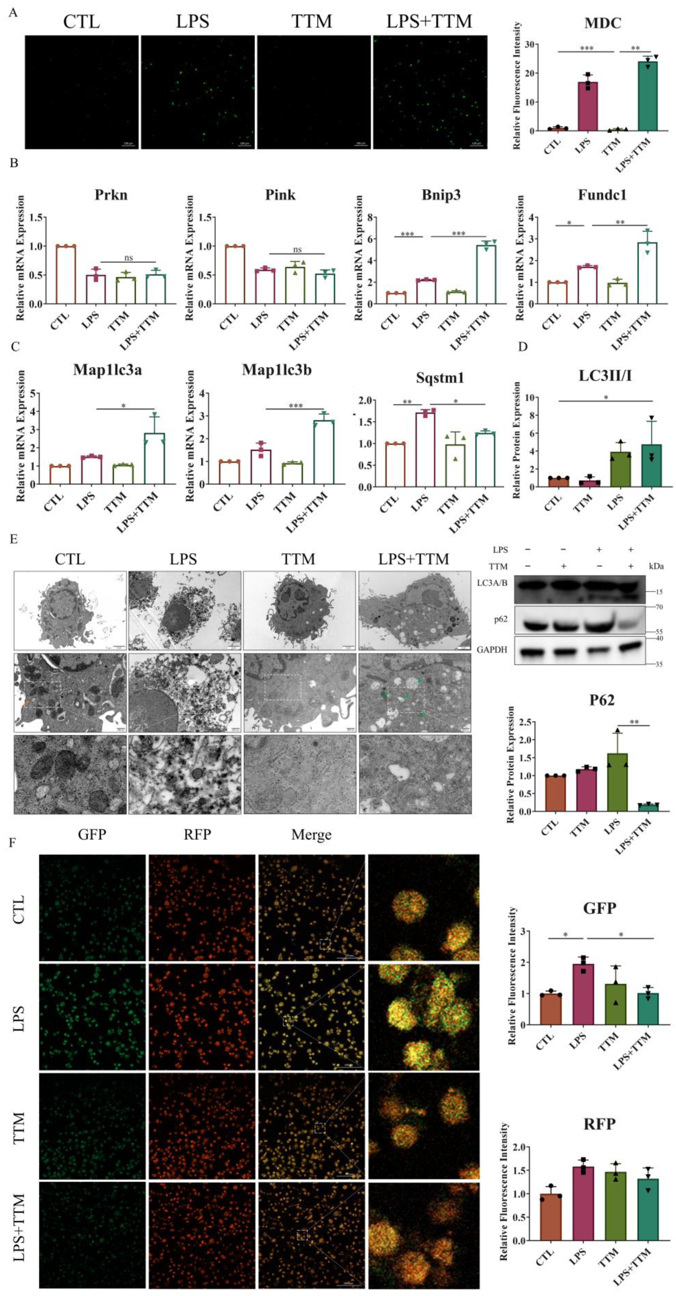
2.3. TTM Treatment Partially Alleviates LPS-Induced Cell Death by Enabling Macrophage Autophagy Flux
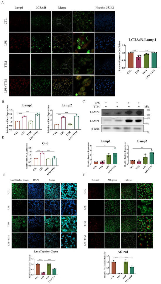
2.4. TTM Alleviates Autophagy Flux Blockade through Attenuating Lysosome Damage in LPS-Stimulated Macrophages
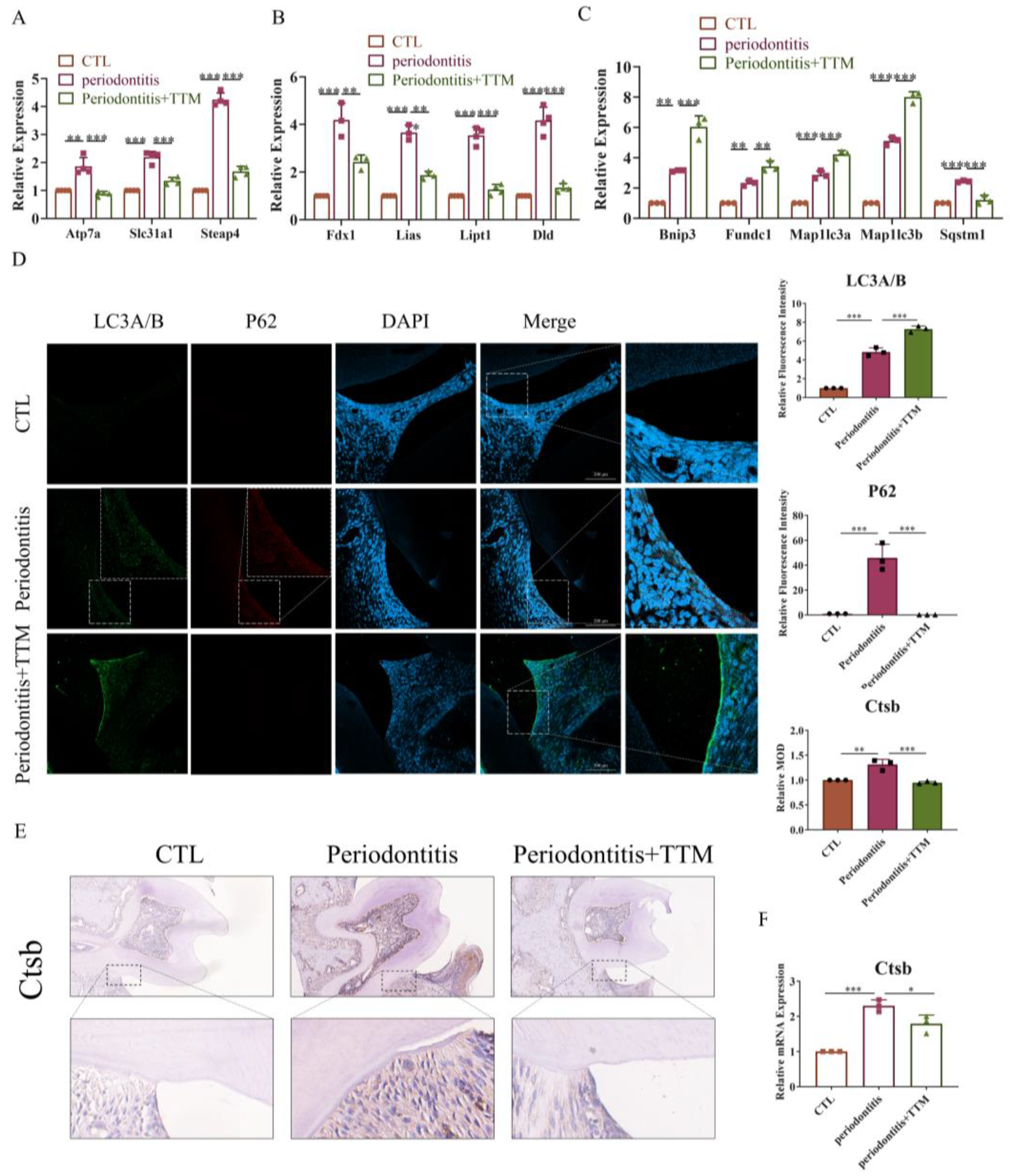
2.5. TTM Treatment Alleviates Periodontitis by Inhibiting Cuproptosis in Mice
3. Discussion
4. Materials and Methods
4.1. Acquisition of Human Periodontal Tissue Samples and Mouse Models of Periodontitis
4.2. Data Acquisition and Cell Clustering
4.3. Cell Culture
4.4. Cell Stimulation
4.5. Cell Counting Kit-8 (CCK8) Assay
4.6. Quantitative Reverse Transcription PCR (RT-qPCR)
4.7. Western Blotting Analysis
4.8. Cell Immunofluorescence (IF) Staining
4.9. Monodansylcadaverine (MDC) Staining
4.10. Monitoring and Measuring Autophagy Flux
4.11. Acridine Orange Staining (AO) and Lyso-Tracker Green Staining (LTG)
4.12. Transmission Electron Microscopy (TEM)
4.13. Measurement of Intracellular Copper
4.14. Ligature-Induced Periodontitis Mice
4.15. Microcomputed Tomography (Micro-CT) Analysis
4.16. Quantification of Cu Via ICP-MS
4.17. Tissue Histologic, Immunohistochemical Staining, and Immunofluorescence Staining
4.18. Statistical Analysis
5. Conclusions
Supplementary Materials
Author Contributions
Funding
Institutional Review Board Statement
Informed Consent Statement
Data Availability Statement
Conflicts of Interest
References
- Kavarthapu, A.; Gurumoorthy, K. Linking chronic periodontitis and oral cancer: A review. Oral Oncol. 2021, 121, 105375. [Google Scholar] [CrossRef] [PubMed]
- Slots, J. Periodontitis: Facts, fallacies and the future. Periodontol. 2000 2017, 75, 7–23. [Google Scholar] [CrossRef]
- Parsegian, K.; Randall, D.; Curtis, M.; Ioannidou, E. Association between periodontitis and chronic kidney disease. Periodontol. 2000 2022, 89, 114–124. [Google Scholar] [CrossRef] [PubMed]
- Kassebaum, N.J.; Bernabé, E.; Dahiya, M.; Bhandari, B.; Murray, C.J.L.; Marcenes, W. Global Burden of Severe Periodontitis in 1990–2010: A Systematic Review and Metaregression. J. Dent. Res. 2014, 93, 1045–1053. [Google Scholar] [CrossRef]
- Kwon, T.; Lamster, I.B.; Levin, L. Current concepts in the management of periodontitis. Int. Dent. J. 2021, 71, 462–476. [Google Scholar] [CrossRef]
- Frencken, J.E.; Sharma, P.; Stenhouse, L.; Green, D.; Laverty, D.; Dietrich, T. Global epidemiology of dental caries and severe periodontitis—A comprehensive review. J. Clin. Periodontol. 2017, 44, S94–S105. [Google Scholar] [CrossRef]
- Richards, D. Review finds that severe periodontitis affects 11% of the world population. Evid. Based Dent. 2014, 15, 70–71. [Google Scholar] [CrossRef] [PubMed]
- Djalalinia, S.; Moghaddam, S.S.; Moradi-Lakeh, M.; Shahraz, S.; Naghavi, M.; Murray, C.J.L.; Vos, T.; Mokdad, A.H.; Krohn, K.; Danaei, G.; et al. Prevalence and Years Lived with Disability of 310 Diseases and Injuries in Iran and its Neighboring Countries, 1990-2015: Findings from Global Burden of Disease Study 2015. Arch. Iran. Med. 2017, 20, 392–402. [Google Scholar]
- Borges, T.D.; Regalo, S.C.; Taba, M.; Siéssere, S.; Mestriner, W.; Semprini, M. Changes in Masticatory Performance and Quality of Life hi Individuals with Chronic Periodontitis. J. Periodontol. 2013, 84, 325–331. [Google Scholar] [CrossRef]
- Beck, J.D.; Papapanou, N.; Philips, K.H.; Offenbacher, S. Periodontal Medicine: 100 Years of Progress. J. Dent. Res. 2019, 98, 1053–1062. [Google Scholar] [CrossRef]
- Graziani, F.; Music, L.; Bozic, D.; Tsakos, G. Is periodontitis and its treatment capable of changing the quality of life of a patient? Brit. Dent. J. 2019, 227, 621–625. [Google Scholar] [CrossRef]
- Graziani, F.; Karapetsa, D.; Alonso, B.; Herrera, D. Nonsurgical and surgical treatment of periodontitis: How many options for one disease? Periodontol. 2000 2017, 75, 152–188. [Google Scholar] [CrossRef]
- Liu, J.Q.; Dan, R.C.; Zhou, X.M.; Xiang, J.; Wang, J.; Liu, J. Immune senescence and periodontitis: From mechanism to therapy. J. Leukoc. Biol. 2022, 112, 1025–1040. [Google Scholar] [CrossRef] [PubMed]
- Cekici, A.; Kantarci, A.; Hasturk, H.; Van Dyke, T.E. Inflammatory and immune pathways in the pathogenesis of periodontal disease. Periodontol. 2000 2014, 64, 57–80. [Google Scholar] [CrossRef] [PubMed]
- He, Y.N.; Wang, Y.T.; Jia, X.B.; Li, Y.X.; Yang, Y.; Pan, L.F.; Zhao, R.; Han, Y.; Wang, F.; Guan, X.Y.; et al. Glycolytic reprogramming controls periodontitis-associated macrophage pyroptosis via AMPK/SIRT1/NF-κB signaling pathway. Int. Immunopharmacol. 2023, 119, 110192. [Google Scholar] [CrossRef] [PubMed]
- Gao, Y.W.; Guo, X.H.; Zhou, Y.P.; Du, J.; Lu, C.B.; Zhang, L.; Sun, S.Y.; Wang, S.F.; Li, Y. Kynurenic acid inhibits macrophage pyroptosis by suppressing ROS production via activation of the NRF2 pathway. Mol. Med. Rep. 2023, 28, 211. [Google Scholar] [CrossRef]
- Vlk, A.M.; Prantner, D.; Shirey, K.A.; Perkins, D.J.; Buzza, M.S.; Thumbigere-Math, V.; Keegan, A.D.; Vogel, S.N. M2a macrophages facilitate resolution of chemically-induced colitis in TLR4-SNP mice. Mbio 2023, 14, e01208-23. [Google Scholar] [CrossRef] [PubMed]
- Yue, Z.Q.; Nie, L.N.X.; Ji, N.; Sun, Y.Z.; Zhu, K.J.; Zou, H.A.; Song, X.X.; Chen, J.; Wang, Q. Hyperglycaemia aggravates periodontal inflamm-aging by promoting SETDB1-mediated LINE-1 de-repression in macrophages. J. Clin. Periodontol. 2023, 50, 1685–1696. [Google Scholar] [CrossRef]
- Sima, C.; Glogauer, M. Macrophage subsets and osteoimmunology: Tuning of the immunological recognition and effector systems that maintain alveolar bone. Periodontol. 2000 2013, 63, 80–101. [Google Scholar] [CrossRef]
- Fageeh, H.I.; Fageeh, H.N.; Patil, S. Monocyte Differentiation into Destructive Macrophages on In Vitro Administration of Gingival Crevicular Fluid from Periodontitis Patients. J. Pers. Med. 2021, 11, 555. [Google Scholar] [CrossRef]
- Dai, X.Z.; Ma, R.Y.; Jiang, W.Y.; Deng, Z.L.; Chen, L.J.; Liang, Y.; Shao, L.Q.; Zhao, W.H. Enterococcus faecalis-Induced Macrophage Necroptosis Promotes Refractory Apical Periodontitis. Microbiol. Spectr. 2022, 10, e0104522. [Google Scholar] [CrossRef] [PubMed]
- Zhao, P.F.; Yue, Z.Q.; Nie, L.X.; Zhao, Z.H.; Wang, Q.; Chen, J.; Wang, Q. Hyperglycaemia-associated macrophage pyroptosis accelerates periodontal inflamm-aging. J. Clin. Periodontol. 2021, 48, 1379–1392. [Google Scholar] [CrossRef] [PubMed]
- Zhang, A.P.; Zhang, C.C.; Zhang, Y.H.; Hu, T.; Cheng, R. PANoptosis is a compound death in periodontitis: A systematic review of ex vivo and in vivo studies. Oral. Dis. 2023. [Google Scholar] [CrossRef] [PubMed]
- Tsvetkov, P.; Coy, S.; Petrova, B.; Dreishpoon, M.; Verma, A.; Abdusamad, M.; Rossen, J.; Joesch-Cohen, L.; Humeidi, R.; Spangler, R.D.; et al. Copper induces cell death by targeting lipoylated TCA cycle proteins. Science 2022, 375, 1254–1261. [Google Scholar] [CrossRef] [PubMed]
- Tang, D.L.; Chen, X.; Kroemer, G. Cuproptosis: A copper-triggered modality of mitochondrial cell death. Cell Res. 2022, 32, 417–418. [Google Scholar] [CrossRef] [PubMed]
- Zhao, J.A.; Guo, S.C.; Schrodi, S.J.; He, D.Y. Cuproptosis and cuproptosis-related genes in rheumatoid arthritis: Implication, prospects, and perspectives. Front. Immunol. 2022, 13, 930278. [Google Scholar] [CrossRef] [PubMed]
- Naletova, I.; Satriano, C.; Curci, A.; Margiotta, N.; Natile, G.; Arena, G.; La Mendola, D.; Nicoletti, V.G.; Rizzarelli, E. Cytotoxic phenanthroline derivatives alter metallostasis and redox homeostasis in neuroblastoma cells. Oncotarget 2018, 9, 36289–36316. [Google Scholar] [CrossRef] [PubMed]
- Naletova, I.; Greco, V.; Sciuto, S.; Attanasio, F.; Rizzarelli, E. Ionophore Ability of Carnosine and Its Trehalose Conjugate Assists Copper Signal in Triggering Brain-Derived Neurotrophic Factor and Vascular Endothelial Growth Factor Activation In Vitro. Int. J. Mol. Sci. 2021, 22, 13504. [Google Scholar] [CrossRef] [PubMed]
- Cobine, P.A.; Brady, D.C. Cuproptosis: Cellular and molecular mechanisms underlying copper-induced cell death. Mol. Cell 2022, 82, 1786–1787. [Google Scholar] [CrossRef]
- Chen, X.Y.; Cai, Q.; Liang, R.K.; Zhang, D.J.; Liu, X.; Zhang, M.Y.; Xiong, Y.; Xu, M.X.; Liu, Q.; Li, P.Y.; et al. Copper homeostasis and copper-induced cell death in the pathogenesis of cardiovascular disease and therapeutic strategies. Cell Death Dis. 2023, 14, 105. [Google Scholar] [CrossRef]
- Huo, S.Q.; Wang, Q.; Shi, W.; Peng, L.L.; Jiang, Y.; Zhu, M.Y.; Guo, J.Y.; Peng, D.W.; Wang, M.R.; Men, L.; et al. ATF3/SPI1/Slc31a1 Signaling Promotes Cuproptosis Induced by Advanced Glycosylation End Products in Diabetic Myocardial Injury. Int. J. Mol. Sci. 2023, 24, 1667. [Google Scholar] [CrossRef] [PubMed]
- Liao, Y.; Zhao, J.; Bulek, K.; Tang, F.; Chen, X.; Cai, G.; Jia, S.; Fox, P.L.; Huang, E.; Pizarro, T.T.; et al. Inflammation mobilizes copper metabolism to promote colon tumorigenesis via an IL-17-Steap4-XIAP axis. Nat. Commun. 2020, 11, 900. [Google Scholar] [CrossRef] [PubMed]
- Baima, G.; Iaderosa, G.; Corana, M.; Romano, F.; Citterio, F.; Giacomino, A.; Berta, G.N.; Aimetti, M. Macro and trace elements signature of periodontitis in saliva: A systematic review with quality assessment of ionomics studies. J. Periodontal Res. 2022, 57, 30–40. [Google Scholar] [CrossRef] [PubMed]
- Pereira, T.C.B.; Campos, M.M.; Bogo, M.R. Copper toxicology, oxidative stress and inflammation using zebrafish as experimental model. J. Appl. Toxicol. 2016, 36, 876–885. [Google Scholar] [CrossRef] [PubMed]
- Jiang, C.; Wu, B.Y.; Xue, M.H.; Lin, J.F.; Hu, Z.L.; Nie, X.M.; Cai, G. Inflammation accelerates copper-mediated cytotoxicity through induction of six-transmembrane epithelial antigens of prostate 4 expression. Immunol. Cell Biol. 2021, 99, 392–402. [Google Scholar] [CrossRef] [PubMed]
- Liu, S.Y.; Ge, J.Y.; Chu, Y.T.; Cai, S.Y.; Gong, A.X.; Wu, J.; Zhang, J.H. Identification of hub cuproptosis related genes and immune cell infiltration characteristics in periodontitis. Front. Immunol. 2023, 14, 1164667. [Google Scholar] [CrossRef] [PubMed]
- Gustafsson, A.B.; Dorn, G.W., 2nd. Evolving and Expanding the Roles of Mitophagy as a Homeostatic and Pathogenic Process. Physiol. Rev. 2019, 99, 853–892. [Google Scholar] [CrossRef]
- Graves, D.T.; Fine, D.; Teng, Y.A.; Van Dyke, T.E.; Hajishengallis, G. The use of rodent models to investigate host-bacteria interactions related to periodontal diseases. J. Clin. Periodontol. 2008, 35, 89–105. [Google Scholar] [CrossRef]
- Romano, F.; Castiblanco, A.; Spadotto, F.; Di Scipio, F.; Malandrino, M.; Berta, G.N.; Aimetti, M. ICP-Mass-Spectrometry Ionic Profile of Whole Saliva in Patients with Untreated and Treated Periodontitis. Biomedicines 2020, 8, 354. [Google Scholar] [CrossRef]
- Zhou, S.D.; Li, W.J.; Wan, J.; Fu, Y.X.; Lu, H.Y.; Li, N.; Zhang, X.; Si, Y.; Wang, X.; Feng, X.P.; et al. Heavy metals in drinking water and periodontitis: Evidence from the national oral health survey from China. BMC Public Health 2023, 23, 1706. [Google Scholar] [CrossRef]
- Herman, M.; Golasik, M.; Piekoszewski, W.; Walas, S.; Napierala, M.; Wyganowska-Swiatkowska, M.; Kurhanska-Flisykowska, A.; Wozniak, A.; Florek, E. Essential and Toxic Metals in Oral Fluid-a Potential Role in the Diagnosis of Periodontal Diseases. Biol. Trace Element. Res. 2016, 173, 275–282. [Google Scholar] [CrossRef] [PubMed]
- Wei, H.; Zhang, W.J.; LeBoeuf, R.; Frei, B. Copper induces—And copper chelation by tetrathiomolybdate inhibits—Endothelial activation. Redox Rep. 2014, 19, 40–48. [Google Scholar] [CrossRef] [PubMed]
- Jomova, K.; Valko, M. Advances in metal-induced oxidative stress and human disease. Toxicology 2011, 283, 65–87. [Google Scholar] [CrossRef] [PubMed]
- Zhou, M.; Graves, D.T. Impact of the host response and osteoblast lineage cells on periodontal disease. Front. Immunol. 2022, 13, 998244. [Google Scholar] [CrossRef] [PubMed]
- Li, X.Y.; Ji, L.; Men, X.; Chen, X.Y.; Zhi, M.H.; He, S.S.; Chen, S. Pyroptosis in bone loss. Apoptosis 2023, 28, 293–312. [Google Scholar] [CrossRef]
- Wan, F.; Zhong, G.L.; Ning, Z.J.; Liao, J.Z.; Yu, W.L.; Wang, C.C.; Han, Q.Y.; Li, Y.; Pan, J.Q.; Tang, Z.X.; et al. Long-term exposure to copper induces autophagy and apoptosis through oxidative stress in rat kidneys. Ecotoxicol. Environ. Safe 2020, 190, 110158. [Google Scholar] [CrossRef] [PubMed]
- Guo, H.; Ouyang, Y.; Yin, H.; Cui, H.; Deng, H.; Liu, H.; Jian, Z.; Fang, J.; Zuo, Z.; Wang, X.; et al. Induction of autophagy via the ROS-dependent AMPK-mTOR pathway protects copper-induced spermatogenesis disorder. Redox Biol. 2022, 49, 102227. [Google Scholar] [CrossRef] [PubMed]
- Xue, Q.; Kang, R.; Klionsky, D.J.; Tang, D.L.; Liu, J.B.; Chen, X. Copper metabolism in cell death and autophagy. Autophagy 2023, 19, 2175–2195. [Google Scholar] [CrossRef]
- Cai, Y.Y.; Niu, B.; Gao, J.; Su, H. Potential Role of Cuproptosis-Related Lncrna in Prognosis and Immunotherapy of Thyroid Carcinoma. Iran. J. Public Health 2023, 52, 995–1007. [Google Scholar] [CrossRef]
- Chao, X.J.; Wang, S.G.; Zhao, K.; Li, Y.; Williams, J.A.; Li, T.G.; Chavan, H.; Krishnamurthy, P.; He, X.C.; Li, L.H.; et al. Impaired TFEB-Mediated Lysosome Biogenesis and Autophagy Promote Chronic Ethanol-Induced Liver Injury and Steatosis in Mice. Gastroenterology 2018, 155, 865. [Google Scholar] [CrossRef]
- Luzio, J.P.; Pryor, P.R.; Bright, N.A. Lysosomes: Fusion and function. Nat. Rev. Mol. Cell Biol. 2007, 8, 622–632. [Google Scholar] [CrossRef] [PubMed]
- Wong, Y.C.; Kim, S.; Peng, W.; Krainc, D. Regulation and Function of Mitochondria-Lysosome Membrane Contact Sites in Cellular Homeostasis. Trends Cell Biol. 2019, 29, 500–513. [Google Scholar] [CrossRef] [PubMed]
- Abe, T.; Hajishengallis, G. Optimization of the ligature-induced periodontitis model in mice. J. Immunol. Methods 2013, 394, 49–54. [Google Scholar] [CrossRef] [PubMed]





Disclaimer/Publisher’s Note: The statements, opinions and data contained in all publications are solely those of the individual author(s) and contributor(s) and not of MDPI and/or the editor(s). MDPI and/or the editor(s) disclaim responsibility for any injury to people or property resulting from any ideas, methods, instructions or products referred to in the content. |
© 2024 by the authors. Licensee MDPI, Basel, Switzerland. This article is an open access article distributed under the terms and conditions of the Creative Commons Attribution (CC BY) license (https://creativecommons.org/licenses/by/4.0/).
Share and Cite
Zhang, L.; Tsai, I.-C.; Ni, Z.; Chen, B.; Zhang, S.; Cai, L.; Xu, Q. Copper Chelation Therapy Attenuates Periodontitis Inflammation through the Cuproptosis/Autophagy/Lysosome Axis. Int. J. Mol. Sci. 2024, 25, 5890. https://doi.org/10.3390/ijms25115890
Zhang L, Tsai I-C, Ni Z, Chen B, Zhang S, Cai L, Xu Q. Copper Chelation Therapy Attenuates Periodontitis Inflammation through the Cuproptosis/Autophagy/Lysosome Axis. International Journal of Molecular Sciences. 2024; 25(11):5890. https://doi.org/10.3390/ijms25115890
Chicago/Turabian StyleZhang, Lujin, I-Chen Tsai, Zihan Ni, Beichen Chen, Shuaiyuan Zhang, Luhui Cai, and Qiong Xu. 2024. "Copper Chelation Therapy Attenuates Periodontitis Inflammation through the Cuproptosis/Autophagy/Lysosome Axis" International Journal of Molecular Sciences 25, no. 11: 5890. https://doi.org/10.3390/ijms25115890
APA StyleZhang, L., Tsai, I.-C., Ni, Z., Chen, B., Zhang, S., Cai, L., & Xu, Q. (2024). Copper Chelation Therapy Attenuates Periodontitis Inflammation through the Cuproptosis/Autophagy/Lysosome Axis. International Journal of Molecular Sciences, 25(11), 5890. https://doi.org/10.3390/ijms25115890

