Induction of Human Wharton’s Jelly of Umbilical Cord Derived Mesenchymal Stem Cells to Be Chondrocytes and Transplantation in Guinea Pig Model with Spontaneous Osteoarthritis
Abstract
1. Introduction
2. Results
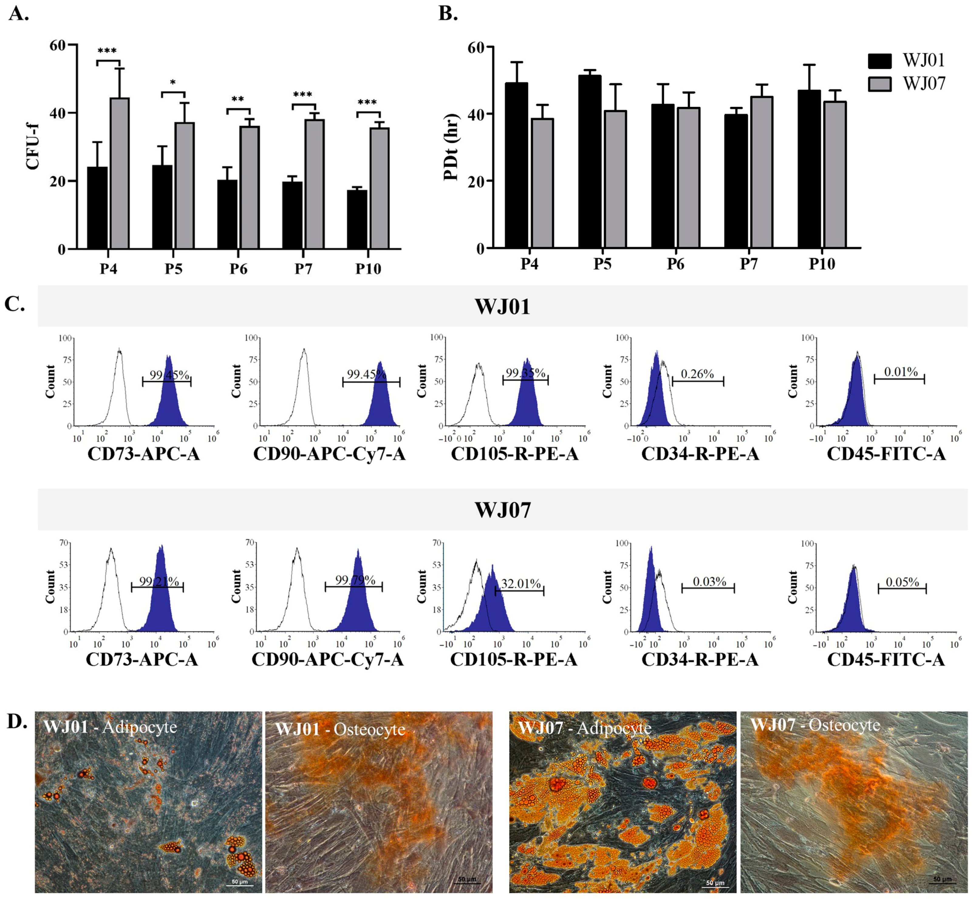
2.1. Isolation and Characterization of MSCs
2.2. Characterization of Chondrocytes Derived from hWJ-MSCs
2.3. Chondrocyte Transplantation Results
2.4. Macroscopic Examination Results
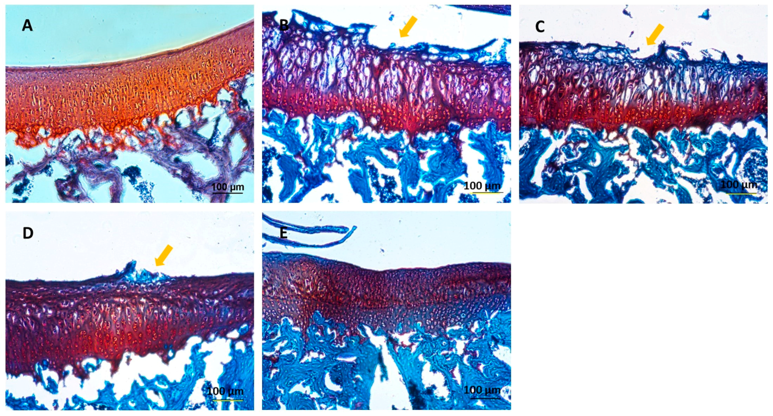
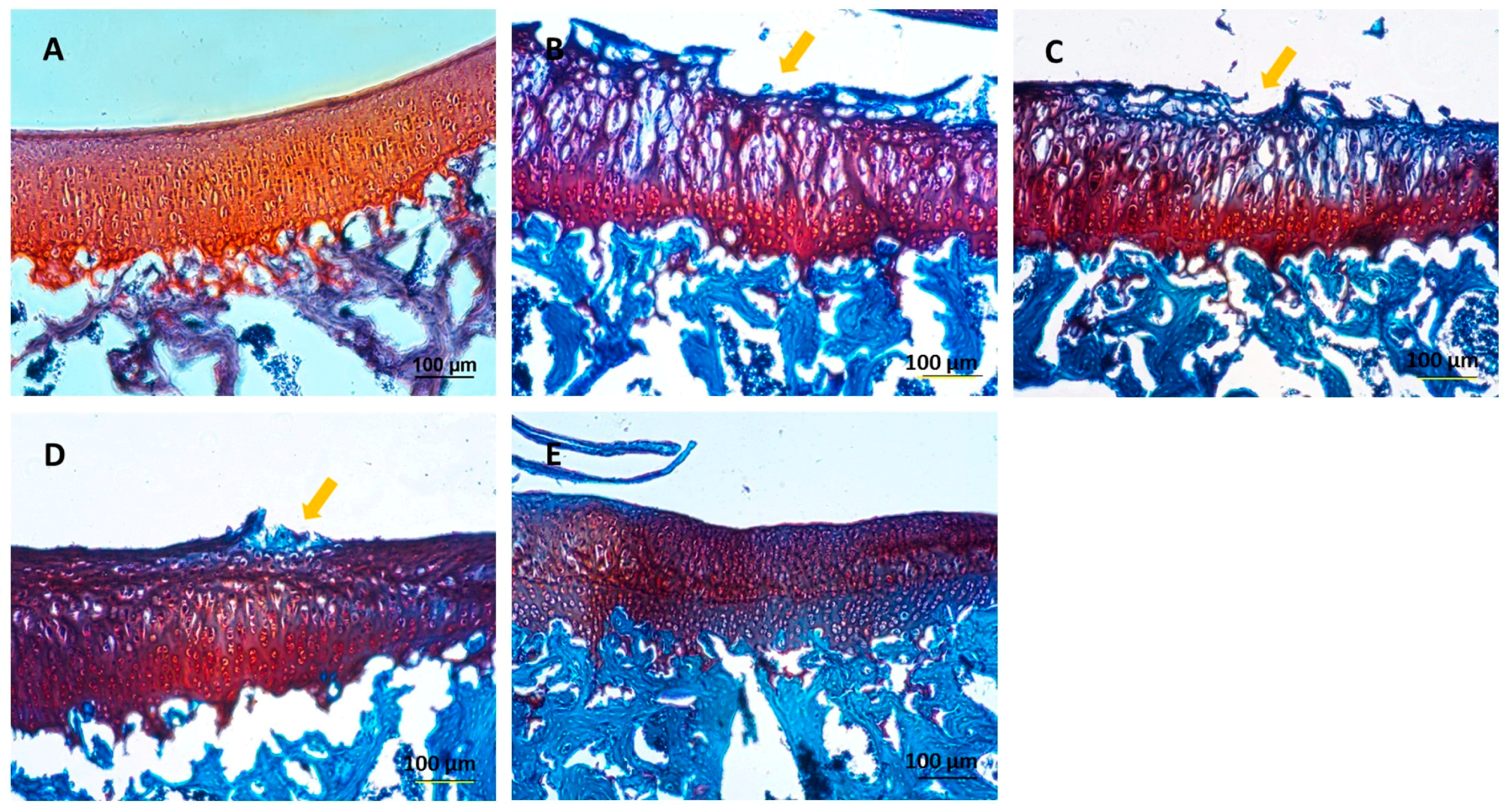
2.5. Histology Results
2.6. Immunohistochemistry Results
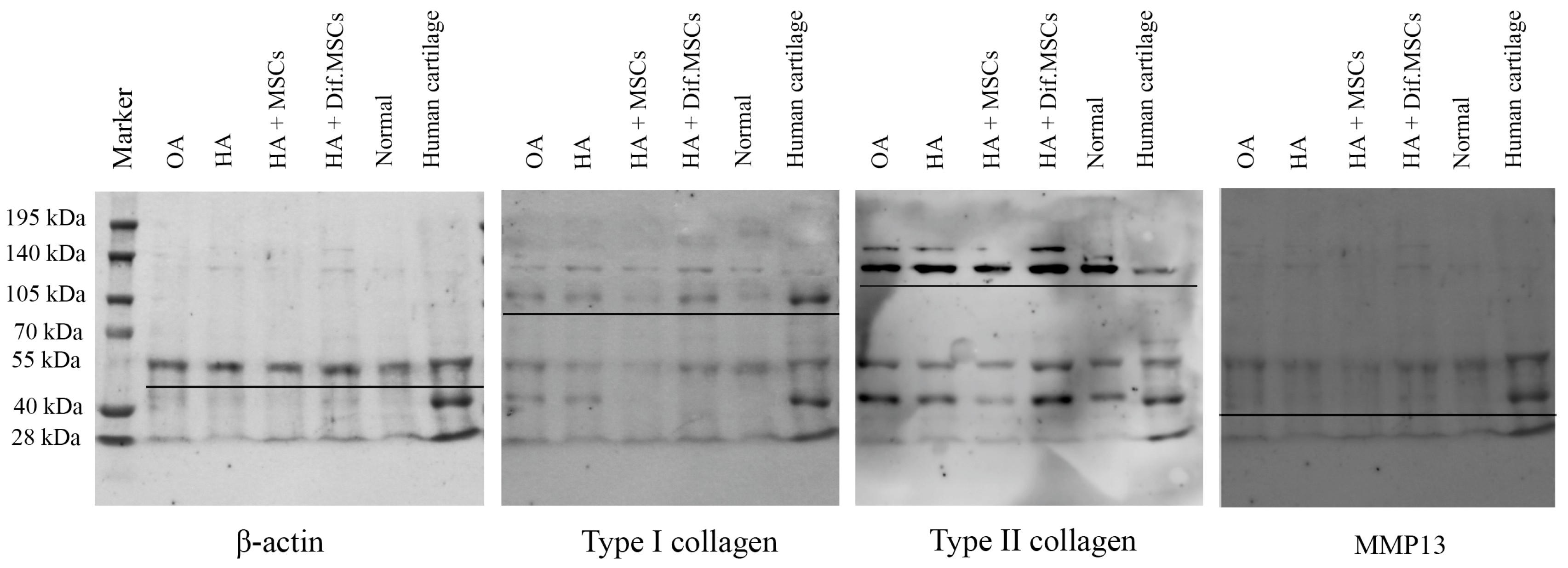
2.7. Immunoblot Results
3. Discussion
4. Materials and Methods
4.1. Reagents
4.2. hWJ-MSCs Isolation and Culture
4.3. hWJ-MSCs Characterization
4.3.1. Colony-Forming Unit (CFU) Assay
4.3.2. Population Doubling Time (PDT)
4.3.3. Flow Cytometric Analysis
4.3.4. Differentiation Ability
4.3.5. Chondrocyte Differentiation
4.3.6. Chondrocyte Characterization by Immunocytochemistry Staining (ICC)
4.3.7. Chondrocyte Characterization by Gene Expression Analysis
4.3.8. Chondrocyte Characterization by Western Blot Analysis
4.4. Chondrocyte Transplantations
4.4.1. Experimental Animals
4.4.2. Preparation of Chondrocytes Derived from MSCs
4.4.3. Cell Transplantation
4.4.4. Macroscopic Examination
4.4.5. Histology and Immunohistochemistry
4.4.6. Immunoblot Analysis
4.5. Statistical Analysis
5. Conclusions
Author Contributions
Funding
Institutional Review Board Statement
Informed Consent Statement
Data Availability Statement
Acknowledgments
Conflicts of Interest
Abbreviations
References
- Cucchiarini, M.; de Girolamo, L.; Filardo, G.; Oliveira, J.M.; Orth, P.; Pape, D.; Reboul, P. Basic science of osteoarthritis. J. Exp. Orthop. 2016, 3, 22. [Google Scholar] [CrossRef]
- Jones, I.A.; Togashi, R.; Wilson, M.L.; Heckmann, N.; Vangsness, C.T. Intra-articular treatment options for knee osteoarthritis. Nat. Rev. Rheumatol. 2019, 15, 77–90. [Google Scholar] [CrossRef] [PubMed]
- Kong, L.; Zheng, L.Z.; Qin, L.; Ho, K.K.W. Role of mesenchymal stem cells in osteoarthritis treatment. J. Orthop. Translat. 2017, 9, 89–103. [Google Scholar] [CrossRef] [PubMed]
- Sophia Fox, A.J.; Bedi, A.; Rodeo, S.A. The basic science of articular cartilage: Structure, composition, and function. Sports Health 2009, 1, 461–468. [Google Scholar] [CrossRef] [PubMed]
- Song, L.; Baksh, D.; Tuan, R.S. Mesenchymal stem cell-based cartilage tissue engineering: Cells, scaffold and biology. Cytotherapy 2004, 6, 596–601. [Google Scholar] [CrossRef] [PubMed]
- Kolasinski, S.L.; Neogi, T.; Hochberg, M.C.; Oatis, C.; Guyatt, G.; Block, J.; Callahan, L.; Copenhaver, C.; Dodge, C.; Felson, D.; et al. 2019 American college of rheumatology/arthritis foundation guideline for the management of osteoarthritis of the hand, hip, and knee. Arthritis Rheumatol. 2020, 72, 220–233. [Google Scholar] [CrossRef] [PubMed]
- Yusuf, E. Pharmacologic and non-pharmacologic treatment of osteoarthritis. Curr. Treat. Options Rheum. 2016, 2, 111–125. [Google Scholar] [CrossRef]
- Ebihara, G.; Sato, M.; Yamato, M.; Mitani, G.; Kutsuna, T.; Nagai, T.; Ito, S.; Ukai, T.; Kobayashi, M.; Kokubo, M.; et al. Cartilage repair in transplanted scaffold-free chondrocyte sheets using a minipig model. Biomaterials 2012, 33, 3846–3851. [Google Scholar] [CrossRef]
- Wong, C.-C.; Ou, K.-L.; Lin, Y.-H.; Lin, M.-F.; Yang, T.-L.; Chen, C.-H.; Chan, W.P. Platelet-rich fibrin facilitates one-stage cartilage repair by promoting chondrocytes viability, migration, and matrix synthesis. Int. J. Mol. Sci. 2020, 21, 577. [Google Scholar] [CrossRef]
- Troyer, D.L.; Weiss, M.L. Wharton’s jelly-derived cells are a primitive stromal cell population. Stem Cells 2008, 26, 591–599. [Google Scholar] [CrossRef]
- Fernandez, M.L.; Vergara-Jimenez, M.; Conde, K.; Behr, T.; Abdel-Fattah, G. Regulation of apolipoprotein B-containing lipoproteins by dietary soluble fiber in guinea pigs. Am. J. Clin. Nutr. 1997, 65, 814–822. [Google Scholar] [CrossRef] [PubMed]
- Kraus, V.B.; Huebner, J.L.; DeGroot, J.; Bendele, A. The OARSI histopathology initiative—Recommendations for histological assessments of osteoarthritis in the guinea pig. Osteoarthr. Cartil. 2010, 18 (Suppl. S3), S35–S52. [Google Scholar] [CrossRef] [PubMed]
- Tessier, J.; Bowyer, J.; Brownrigg, N.; Peers, I.; Westwood, F.; Waterton, J.; Maciewicz, R. Characterisation of the guinea pig model of osteoarthritis by in vivo three-dimensional magnetic resonance imaging. Osteoarthr. Cartil. 2003, 11, 845–853. [Google Scholar] [CrossRef] [PubMed]
- Yan, J.-Y.; Tian, F.-M.; Wang, W.-Y.; Cheng, Y.; Xu, H.-F.; Song, H.-P.; Zhang, Y.-Z.; Zhang, L. Age dependent changes in cartilage matrix, subchondral bone mass, and estradiol levels in blood serum, in naturally occurring osteoarthritis in Guinea pigs. Int. J. Mol. Sci. 2014, 15, 13578–13595. [Google Scholar] [CrossRef] [PubMed]
- Bendele, A.M.; Hulman, J.F. Spontaneous cartilage degeneration in guinea pigs. Arthritis Rheum. 1988, 31, 561–565. [Google Scholar] [CrossRef]
- Sato, M.; Uchida, K.; Nakajima, H.; Miyazaki, T.; Guerrero, A.R.; Watanabe, S.; Roberts, S.; Baba, H. Direct transplantation of mesenchymal stem cells into the knee joints of Hartley strain guinea pigs with spontaneous osteoarthritis. Arthritis Res. Ther. 2012, 14, R31. [Google Scholar] [CrossRef]
- La Gatta, A.; Stellavato, A.; Vassallo, V.; Di Meo, C.; Toro, G.; Iolascon, G.; Schiraldi, C. Hyaluronan and derivatives: An in vitro multilevel assessment of their potential in viscosupplementation. Polymers 2021, 13, 3208. [Google Scholar] [CrossRef]
- Dominici, M.; Le Blanc, K.; Mueller, I.; Slaper-Cortenbach, I.; Marini, F.C.; Krause, D.S.; Deans, R.J.; Keating, A.; Prockop, D.J.; Horwitz, E.M. Minimal criteria for defining multipotent mesenchymal stromal cells. Cytotherapy 2006, 8, 315–317. [Google Scholar] [CrossRef] [PubMed]
- Fong, C.-Y.; Subramanian, A.; Gauthaman, K.; Venugopal, J.; Biswas, A.; Ramakrishna, S.; Bongso, A. Human umbilical cord Wharton’s jelly stem cells undergo enhanced chondrogenic differentiation when grown on nanofibrous scaffolds and in a sequential two-stage culture medium environment. Stem Cell Rev. Rep. 2012, 8, 195–209. [Google Scholar] [CrossRef]
- Wang, H.-S.; Hung, S.-C.; Peng, S.-T.; Huang, C.-C.; Wei, H.-M.; Guo, Y.-J.; Fu, Y.-S.; Lai, M.-C.; Chen, C.-C. Mesenchymal stem cells in the Wharton’s jelly of the human umbilical cord. Stem Cells 2004, 22, 1330–1337. [Google Scholar] [CrossRef]
- Yoon, J.H.; Roh, E.Y.; Shin, S.; Jung, N.H.; Song, E.Y.; Chang, J.Y.; Kim, B.J.; Jeon, H.W. Comparison of explant-derived and enzymatic digestion-derived MSCs and the growth factors from Wharton’s jelly. Biomed. Res. Int. 2013, 2013, 428726. [Google Scholar] [CrossRef] [PubMed]
- Bharti, D.; Shivakumar, S.B.; Ullah, I.; Subbarao, R.B.; Park, J.-S.; Lee, S.-L.; Park, B.-W.; Rho, G.-J. Comparative analysis of human Wharton’s jelly mesenchymal stem cells derived from different parts of the same umbilical cord. Cell Tissue Res. 2018, 372, 51–65. [Google Scholar] [CrossRef] [PubMed]
- Tanthaisong, P.; Imsoonthornruksa, S.; Ngernsoungnern, A.; Ngernsoungnern, P.; Ketudat-Cairns, M.; Parnpai, R. Enhanced chondrogenic differentiation of human umbilical cord Wharton’s jelly derived mesenchymal stem cells by GSK-3 inhibitors. PLoS ONE 2017, 12, e0168059. [Google Scholar] [CrossRef] [PubMed]
- Grassel, S.; Ahmed, N. Influence of cellular microenvironment and paracrine signals on chondrogenic differentiation. Front. Biosci. 2007, 12, 4946–4956. [Google Scholar] [CrossRef] [PubMed]
- Stromps, J.P.; Paul, N.E.; Rath, B.; Nourbakhsh, M.; Bernhagen, J.; Pallua, N. Chondrogenic differentiation of human adipose-derived stem cells: A new path in articular cartilage defect management? Biomed. Res. Int. 2014, 2014, 740926. [Google Scholar] [CrossRef] [PubMed]
- Day, T.F.; Guo, X.; Garrett-Beal, L.; Yang, Y. Wnt/beta-catenin signaling in mesenchymal progenitors controls osteoblast and chondrocyte differentiation during vertebrate skeletogenesis. Dev. Cell 2005, 8, 739–750. [Google Scholar] [CrossRef] [PubMed]
- Yang, Z.; Zou, Y.; Guo, X.M.; Tan, H.S.; Denslin, V.; Yeow, C.H.; Ren, X.F.; Liu, T.M.; Hui, J.H.; Lee, E.H. Temporal activation of β-catenin signaling in the chondrogenic process of mesenchymal stem cells affects the phenotype of the cartilage generated. Stem Cells Dev. 2012, 21, 1966–1976. [Google Scholar] [CrossRef]
- Armiento, A.R.; Alini, M.; Stoddart, M.J. Articular fibrocartilage—Why does hyaline cartilage fail to repair? Adv. Drug. Deliv. Rev. 2019, 146, 289–305. [Google Scholar] [CrossRef] [PubMed]
- Ding, M.; Lu, Y.; Abbassi, S.; Li, F.; Li, X.; Song, Y.; Geoffroy, V.; Im, H.; Zheng, Q. Targeting Runx2 expression in hypertrophic chondrocytes impairs endochondral ossification during early skeletal development. J. Cell. Physiol. 2012, 227, 3446–3456. [Google Scholar] [CrossRef]
- Salgado, C.; Jordan, O.; Allémann, E. Osteoarthritis in vitro models: Applications and implications in development of intra-articular drug delivery systems. Pharmaceutics 2021, 13, 60. [Google Scholar] [CrossRef]
- Hamahashi, K.; Toyoda, E.; Ishihara, M.; Mitani, G.; Takagaki, T.; Kaneshiro, N.; Maehara, M.; Takahashi, T.; Okada, E.; Watanabe, A.; et al. Polydactyly-derived allogeneic chondrocyte cell-sheet transplantation with high tibial osteotomy as regenerative therapy for knee osteoarthritis. NPJ Regen. Med. 2022, 7, 71. [Google Scholar] [CrossRef] [PubMed]
- Colombini, A.; Libonati, F.; Lopa, S.; Peretti, G.M.; Moretti, M.; de Girolamo, L. Autologous chondrocyte implantation provides good long-term clinical results in the treatment of knee osteoarthritis: A systematic review. Knee Surg. Sports Traumatol. Arthrosc. 2023, 31, 2338–2348. [Google Scholar] [CrossRef] [PubMed]
- Olivos-Meza, A.; Brittberg, M.; Landa-Solis, C.; Suárez-Ahedo, C. Cartilage restoration and allogeneic chondrocyte implantation: Innovative technique. In Cartilage Disorders-Recent Findings and Treatment; IntechOpen: London, UK, 2023. [Google Scholar] [CrossRef]
- Klabukov, I.; Atiakshin, D.; Kogan, E.; Ignatyuk, M.; Krasheninnikov, M.; Zharkov, N.; Yakimova, A.; Grinevich, V.; Pryanikov, P.; Parshin, V.; et al. Post-implantation inflammatory responses to xenogeneic tissue-engineered cartilage implanted in rabbit trachea: The role of cultured chondrocytes in the modification of inflammation. Int. J. Mol. Sci. 2023, 24, 16783. [Google Scholar] [CrossRef] [PubMed]
- de Windt, T.S.; Vonk, L.A.; Slaper-Cortenbach, I.C.M.; Nizak, R.; van Rijen, M.H.P.; Saris, D.B.F. Allogeneic MSCs and recycled autologous chondrons mixed in a one-stage cartilage cell transplantation: A first-in-man trial in 35 patients. Stem Cells 2017, 35, 1984–1993. [Google Scholar] [CrossRef] [PubMed]
- Bwalya, E.C.; Wijekoon, H.S.; Fang, J.; Kim, S.; Hosoya, K.; Okumura, M. Independent chondrogenic potential of canine bone marrow-derived mesenchymal stem cells in monolayer expansion cultures decreases in a passage-dependent pattern. J. Vet. Med. Sci. 2018, 80, 1681–1687. [Google Scholar] [CrossRef] [PubMed]
- Tao, K.; Frisch, J.; Rey-Rico, A.; Venkatesan, J.K.; Schmitt, G.; Madry, H.; Lin, J.; Cucchiarini, M. Co-overexpression of TGF-β and SOX9 via rAAV gene transfer modulates the metabolic and chondrogenic activities of human bone marrow-derived mesenchymal stem cells. Stem Cell Res. Ther. 2016, 7, 20. [Google Scholar] [CrossRef]
- Kee, J.Y.; Han, Y.H.; Mun, J.G.; Park, S.H.; Jeon, H.D.; Hong, S.H. Gomisin A suppresses colorectal lung metastasis by inducing AMPK/p38-mediated apoptosis and decreasing metastatic abilities of colorectal cancer cells. Front. Pharmacol. 2018, 9, 986. [Google Scholar] [CrossRef] [PubMed]
- Kawamoto, T.; Shimizu, M. A method for preparing 2- to 50-µm-thick fresh-frozen sections of large samples and undecalcified hard tissues. Histochem. Cell Biol. 2000, 113, 331–339. [Google Scholar] [CrossRef]
- Mankin, H.J.; Dorfman, H.; Lippiello, L.; Zarins, A. Biochemical and metabolic abnormalities in articular cartilage from osteo-arthritic human hips. II. Correlation of morphology with biochemical and metabolic data. J. Bone Joint Surg. Am. 1971, 53, 523–537. [Google Scholar] [CrossRef]
- Armstrong, S.; Read, R.; Ghosh, P. The effects of intraarticular hyaluronan on cartilage and subchondral bone changes in an ovine model of early osteoarthritis. J. Rheumatol. 1994, 21, 680–688. [Google Scholar]














| Genes | Accession Number | Primer Sequence (5′–3′) | Product Size (bp) | References |
|---|---|---|---|---|
| ACAN | 001113455.1 | F: ACTTCCGCTGGTCAGATGGA R: TCTCGTGCCAGATCATCACC | 111 | [36] |
| Sox9 | 000346.4 | F: ACACACAGCTCACTCGACCTTG R: GGGAATTCTGGTTGGTCCTCT | 103 | [37] |
| Col2a1 | 001844.4 | F: GAGACAGCATGACGCCGAG R: GCGGATGCTCTCAATCTGGT | 67 | [38] |
| Col10a1 | 000493.4 | F: CCCTCTTGTTAGTGCCAACC R: AGATTCCAGTCCTTGGGTCA | 155 | [23] |
| Runx2 | 001015051.4 | F: ATACCGAGTGACTTTAGGGATGC R: AGTGAGGGTGGAGGGAAGAAG | 131 | [23] |
| β-catenin | 001330729.2 | F: AATGCTTGGTTCACCAGTG R: GGCAGTCTGTCGTAATAGCC | 176 | [23] |
| GAPDH * | 002046.7 | F: TGCACCACCACCTGCTTAGC R: GGCATGGACTGTGGTCATGAG | 87 | [38] |
| Score | Cartilage Surface |
|---|---|
| 0 | normal, perfectly smooth surface, no black areas |
| 1 | small area of rough surface, only stick black on small area <10% |
| 2 | medium area of rough surface, stick black on small area 10–30% |
| 3 | large area of rough surface, stick black on wide and dark area >30% |
| 4 | Cartilage loss areas are deep but not damaged to the bone |
| 5 | Cartilage loss areas are deep and damaged to the bone |
Disclaimer/Publisher’s Note: The statements, opinions and data contained in all publications are solely those of the individual author(s) and contributor(s) and not of MDPI and/or the editor(s). MDPI and/or the editor(s) disclaim responsibility for any injury to people or property resulting from any ideas, methods, instructions or products referred to in the content. |
© 2024 by the authors. Licensee MDPI, Basel, Switzerland. This article is an open access article distributed under the terms and conditions of the Creative Commons Attribution (CC BY) license (https://creativecommons.org/licenses/by/4.0/).
Share and Cite
Nadeem, G.; Theerakittayakorn, K.; Somredngan, S.; Thi Nguyen, H.; Boonthai, T.; Samruan, W.; Tangkanjanavelukul, P.; Parnpai, R. Induction of Human Wharton’s Jelly of Umbilical Cord Derived Mesenchymal Stem Cells to Be Chondrocytes and Transplantation in Guinea Pig Model with Spontaneous Osteoarthritis. Int. J. Mol. Sci. 2024, 25, 5673. https://doi.org/10.3390/ijms25115673
Nadeem G, Theerakittayakorn K, Somredngan S, Thi Nguyen H, Boonthai T, Samruan W, Tangkanjanavelukul P, Parnpai R. Induction of Human Wharton’s Jelly of Umbilical Cord Derived Mesenchymal Stem Cells to Be Chondrocytes and Transplantation in Guinea Pig Model with Spontaneous Osteoarthritis. International Journal of Molecular Sciences. 2024; 25(11):5673. https://doi.org/10.3390/ijms25115673
Chicago/Turabian StyleNadeem, Gulrez, Kasem Theerakittayakorn, Sirilak Somredngan, Hong Thi Nguyen, Traimat Boonthai, Worawalan Samruan, Ponthep Tangkanjanavelukul, and Rangsun Parnpai. 2024. "Induction of Human Wharton’s Jelly of Umbilical Cord Derived Mesenchymal Stem Cells to Be Chondrocytes and Transplantation in Guinea Pig Model with Spontaneous Osteoarthritis" International Journal of Molecular Sciences 25, no. 11: 5673. https://doi.org/10.3390/ijms25115673
APA StyleNadeem, G., Theerakittayakorn, K., Somredngan, S., Thi Nguyen, H., Boonthai, T., Samruan, W., Tangkanjanavelukul, P., & Parnpai, R. (2024). Induction of Human Wharton’s Jelly of Umbilical Cord Derived Mesenchymal Stem Cells to Be Chondrocytes and Transplantation in Guinea Pig Model with Spontaneous Osteoarthritis. International Journal of Molecular Sciences, 25(11), 5673. https://doi.org/10.3390/ijms25115673

