Ace Deficiency Induces Intestinal Inflammation in Zebrafish
Abstract
1. Introduction
2. Results
2.1. Ace Is Evolutionarily Conserved in Vertebrates
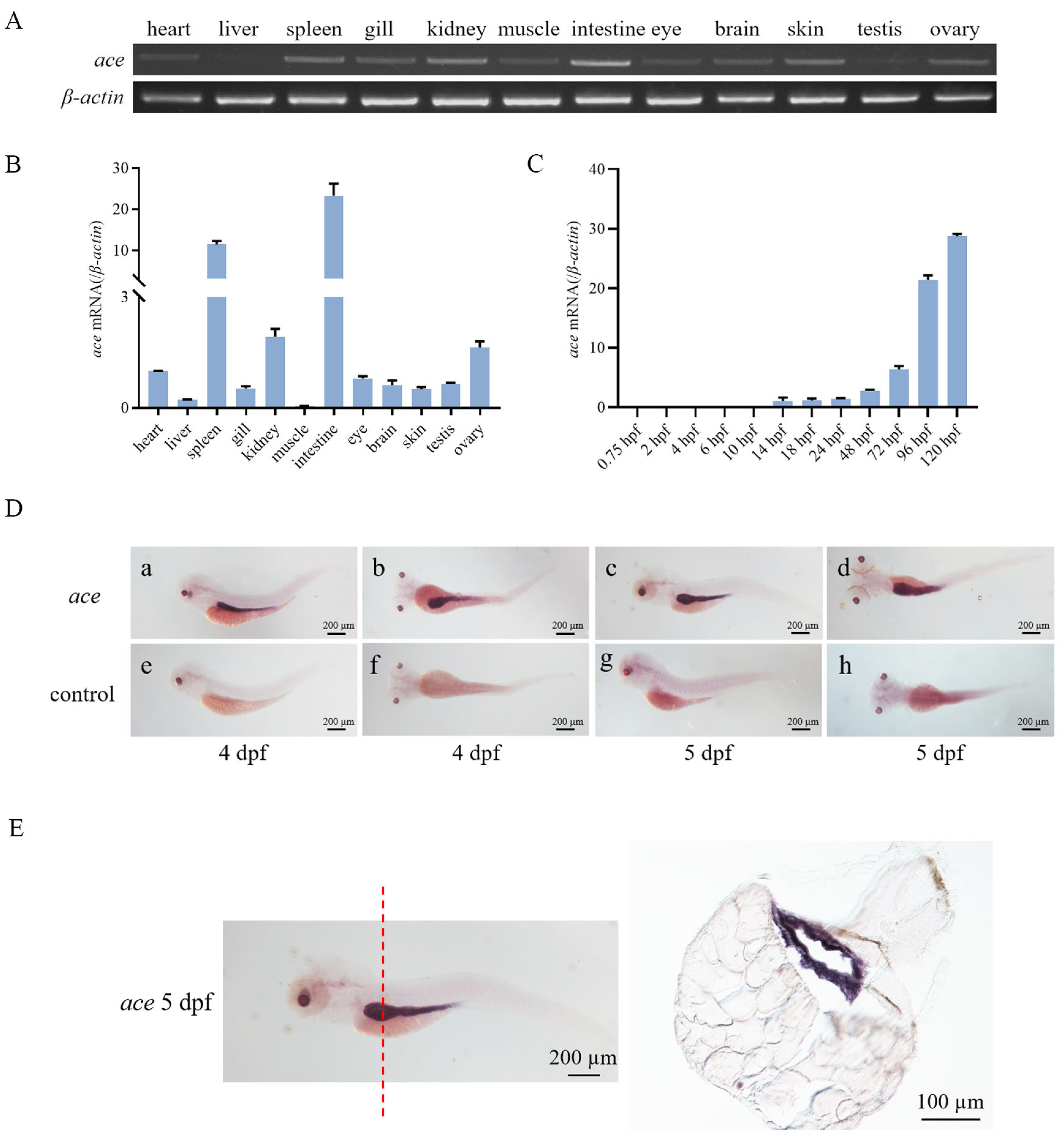
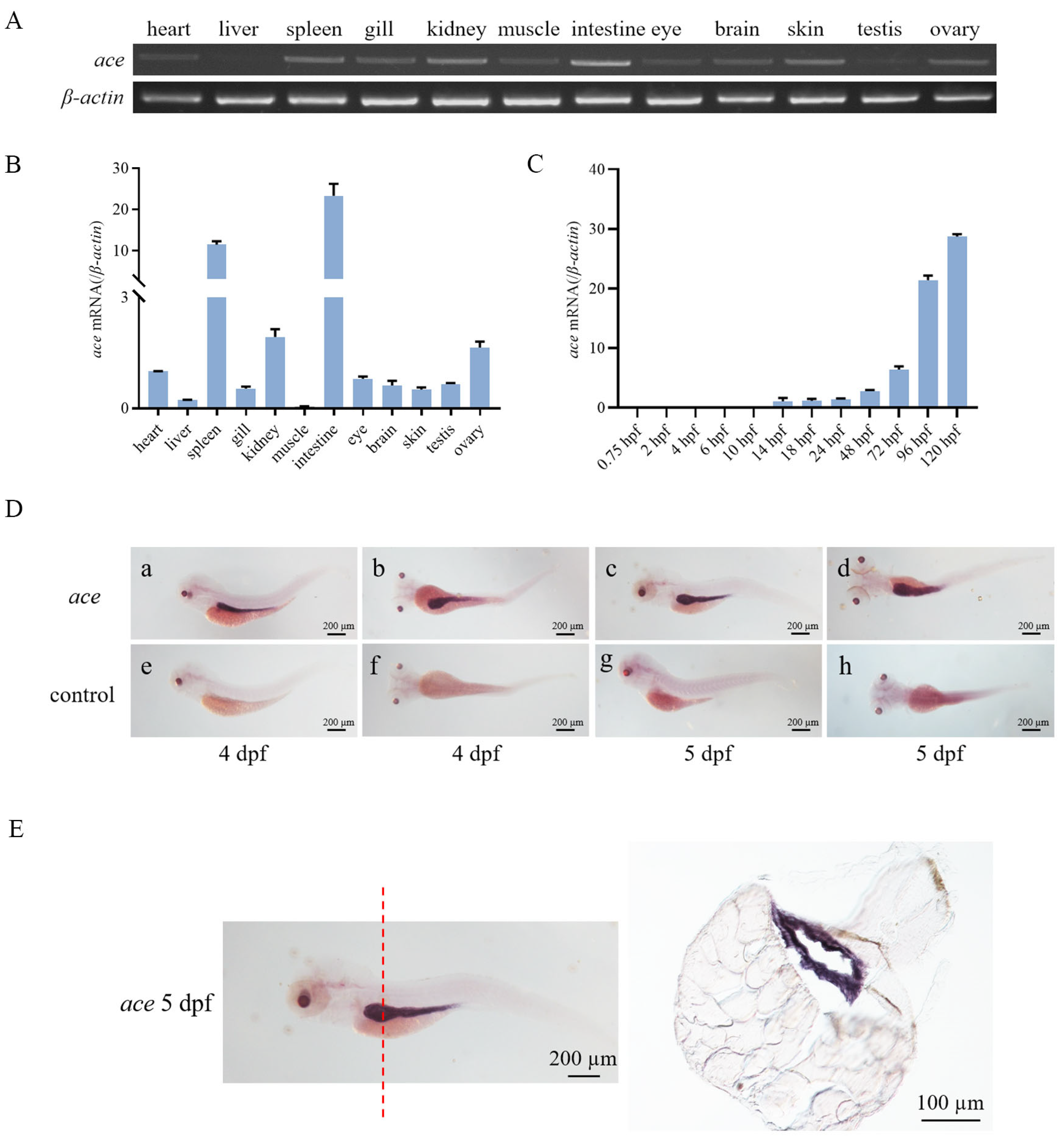
2.2. Zebrafish ace Expressed in Intestines during Early Development
2.3. Ace Localized on the Cell Membrane
2.4. Ace Deficiency Does Not Result in Intestine Defects in Zebrafish
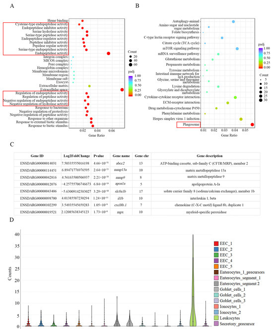
2.5. Ace Deficiency Induces Intestinal Inflammation
2.6. Ace-Deficient Zebrafish Are Susceptible to IBD
3. Discussion
4. Materials and Methods
4.1. Ethics Statement
4.2. Zebrafish Strains and Mutants
4.3. Bioinformatics Analysis
4.4. Whole-Mount In Situ Hybridization (WISH) in Zebrafish Larvae
4.5. RNA Extraction and RT-qPCR from Zebrafish Samples
4.6. AB-PAS Staining and HE Staining in Zebrafish Larvae
4.7. RNA-Seq Analysis
4.8. DSS Treatment
4.9. Subcellular Localization
4.10. Statistical Analysis
5. Conclusions
Author Contributions
Funding
Institutional Review Board Statement
Informed Consent Statement
Data Availability Statement
Conflicts of Interest
References
- Bai, L.; Scott, M.K.D.; Steinberg, E.; Kalesinskas, L.; Habtezion, A.; Shah, N.H.; Khatri, P. Computational drug repositioning of atorvastatin for ulcerative colitis. J. Am. Med. Inf. Assoc. 2021, 28, 2325–2335. [Google Scholar] [CrossRef] [PubMed]
- Molodecky, N.A.; Soon, I.S.; Rabi, D.M.; Ghali, W.A.; Ferris, M.; Chernoff, G.; Benchimol, E.I.; Panaccione, R.; Ghosh, S.; Barkema, H.W.; et al. Increasing incidence and prevalence of the inflammatory bowel diseases with time, based on systematic review. Gastroenterology 2012, 142, 46–54. [Google Scholar] [CrossRef] [PubMed]
- Chachu, K.A.; Osterman, M.T. How to diagnose and treat IBD mimics in the refractory ibd patient who does not have IBD. Inflamm. Bowel Dis. 2016, 22, 1262–1274. [Google Scholar] [CrossRef] [PubMed]
- Abraham, C.; Cho, J.H. Inflammatory bowel disease. N. Engl. J. Med. 2009, 361, 2066–2078. [Google Scholar] [CrossRef] [PubMed]
- Kozlowski, C.; Jeet, S.; Beyer, J.; Guerrero, S.; Lesch, J.; Wang, X.; Devoss, J.; Diehl, L. An entirely automated method to score dss-induced colitis in mice by digital image analysis of pathology slides. Dis. Model. Mech. 2013, 6, 855–865. [Google Scholar] [CrossRef] [PubMed]
- Levite, M. Neuropeptides, by direct interaction with T cells, induce cytokine secretion and break the commitment to a distinct T helper phenotype. Proc. Natl. Acad. Sci. USA 1998, 95, 12544–12549. [Google Scholar] [CrossRef] [PubMed]
- Blum, A.M.; Metwali, A.; Mathew, R.C.; Cook, G.; Elliott, D.; Weinstock, J.V. Granuloma t lymphocytes in murine schistosomiasis mansoni have somatostatin receptors and respond to somatostatin with decreased ifn-gamma secretion. J. Immunol. 1992, 149, 3621–3626. [Google Scholar] [CrossRef] [PubMed]
- Takagi, T.; Homma, T.; Fujii, J.; Shirasawa, N.; Yoriki, H.; Hotta, Y.; Higashimura, Y.; Mizushima, K.; Hirai, Y.; Katada, K.; et al. Elevated er stress exacerbates dextran sulfate sodium-induced colitis in prdx4-knockout mice. Free. Radic. Biol. Med. 2019, 134, 153–164. [Google Scholar] [CrossRef] [PubMed]
- de Souza, H.S.P.; Fiocchi, C. Immunopathogenesis of IBD: Current state of the art. Nat. Rev. Gastroenterol. Hepatol. 2016, 13, 13–27. [Google Scholar] [CrossRef]
- Keshteli, A.H. Hyperhomocysteinemia as a potential contributor of colorectal cancer development in inflammatory bowel diseases: A review. World J. Gastroenterol. 2015, 21, 1081. [Google Scholar] [CrossRef]
- Fonseca-Camarillo, G.; Yamamoto-Furusho, J.K. Immunoregulatory pathways involved in inflammatory bowel disease. Inflamm. Bowel Dis. 2015, 21, 2188–2193. [Google Scholar] [CrossRef] [PubMed]
- Li, R.; Huang, X.; Yang, L.; Liang, X.; Huang, W.; Lai, K.P.; Zhou, L. Integrated analysis reveals the targets and mechanisms in immunosuppressive effect of mesalazine on ulcerative colitis. Front. Nutr. 2022, 9, 867692. [Google Scholar] [CrossRef] [PubMed]
- Lu, Q.; Zeng, L.; Li, X.; Liu, Y.; Du, X.; Bai, G.; Yan, X. Protective effects of panax notoginseng saponin on dextran sulfate sodium-induced colitis in rats through phosphoinositide-3-kinase protein kinase B signaling pathway inhibition. World J. Gastroenterol 2020, 26, 1156–1171. [Google Scholar] [CrossRef]
- Oehlers, S.H.; Flores, M.V.; Hall, C.J.; Okuda, K.S.; Sison, J.O.; Crosier, K.E.; Crosier, P.S. Chemically induced intestinal damage models in zebrafish larvae. Zebrafish 2013, 10, 184–193. [Google Scholar] [CrossRef] [PubMed]
- Du, C.; Wang, K.; Zhao, Y.; Nan, X.; Chen, R.; Quan, S.; Xiong, B. Supplementation with milk-derived extracellular vesicles shapes the gut microbiota and regulates the transcriptomic landscape in experimental colitis. Nutrients 2022, 14, 1808. [Google Scholar] [CrossRef]
- Oehlers, S.H.; Flores, M.V.; Okuda, K.S.; Hall, C.J.; Crosier, K.E.; Crosier, P.S. A chemical enterocolitis model in zebrafish larvae that is dependent on microbiota and responsive to pharmacological agents. Dev. Dyn. 2011, 240, 288–298. [Google Scholar] [CrossRef] [PubMed]
- Oehlers, S.H.; Flores, M.V.; Hall, C.J.; Wang, L.; Ko, D.C.; Crosier, K.E.; Crosier, P.S. A whole animal chemical screen approach to identify modifiers of intestinal neutrophilic inflammation. FEBS J. 2017, 284, 402–413. [Google Scholar] [CrossRef] [PubMed]
- Okuda, K.S.; Misa, J.P.; Oehlers, S.H.; Hall, C.J.; Ellett, F.; Alasmari, S.; Lieschke, G.J.; Crosier, K.E.; Crosier, P.S.; Astin, J.W. A zebrafish model of inflammatory lymphangiogenesis. Biol. Open 2015, 4, 1270–1280. [Google Scholar] [CrossRef] [PubMed]
- Allen, I.C. A NOD to zebrafish models of inflammatory bowel disease pathogenesis. Dis. Model. Mech. 2011, 4, 711–712. [Google Scholar] [CrossRef]
- Oehlers, S.H.; Flores, M.V.; Hall, C.J.; Swift, S.; Crosier, K.E.; Crosier, P.S. The inflammatory bowel disease (IBD) susceptibility genes NOD1 and NOD2 have conserved anti-bacterial roles in zebrafish. Dis. Model. Mech. 2011, 4, 832–841. [Google Scholar] [CrossRef]
- van der Vaart, M.; van Soest, J.J.; Spaink, H.P.; Meijer, A.H. Functional analysis of a zebrafish myd88 mutant identifies key transcriptional components of the innate immune system. Dis. Model. Mech. 2013, 6, 841–854. [Google Scholar] [CrossRef]
- Ogryzko, N.V.; Hoggett, E.E.; Solaymani-Kohal, S.; Tazzyman, S.; Chico, T.J.A.; Renshaw, S.A.; Wilson, H.L. Zebrafish tissue injury causes upregulation of interleukin-1 and caspase-dependent amplification of the inflammatory response. Dis. Model. Mech. 2014, 7, 259–264. [Google Scholar] [CrossRef] [PubMed]
- Ma, J.; Chen, J.; Louro, B.; Martins, R.S.T.; Canario, A.V.M. Somatostatin 3 loss of function impairs the innate immune response to intestinal inflammation. Aquac. Fish. 2021, 6, 548–557. [Google Scholar] [CrossRef]
- Li, C.; Liu, K.; Chen, S.; Han, L.; Han, W. Gaussian accelerated molecular dynamics simulations investigation on the mechanism of angiotensin-converting enzyme (ACE) C-domain inhibition by dipeptides. Foods 2022, 11, 327. [Google Scholar] [CrossRef]
- Burnham, S.; Smith, J.A.; Lee, A.J.; Isaac, R.E.; Shirras, A.D. The angiotensin-converting enzyme (ace) gene family of anopheles gambiae. BMC Genomics 2005, 6, 172. [Google Scholar] [CrossRef] [PubMed]
- Lucero, H.A.; Kintsurashvili, E.; Marketou, M.E.; Gavras, H. Cell signaling, internalization, and nuclear localization of the angiotensin converting enzyme in smooth muscle and endothelial cells. J. Biol. Chem. 2010, 285, 5555–5568. [Google Scholar] [CrossRef]
- Fagyas, M.; Uri, K.; Siket, I.M.; Darago, A.; Boczan, J.; Banyai, E.; Edes, I.; Papp, Z.; Toth, A. New perspectives in the renin-angiotensin-aldosterone system (RAAS) III: Endogenous inhibition of angiotensin converting enzyme (ACE) provides protection against cardiovascular diseases. PLoS ONE 2014, 9, e93719. [Google Scholar] [CrossRef]
- Lubbe, L.; Sturrock, E.D. Interacting cogs in the machinery of the renin angiotensin system. Biophys Rev. 2019, 11, 583–589. [Google Scholar] [CrossRef]
- Ou, Z.; Tao, M.; Gao, Q.; Zhang, X.; Yang, Y.; Zhou, J.; Zhang, Y. Up-regulation of angiotensin-converting enzyme in response to acute ischemic stroke via ERK/NF-κB pathway in spontaneously hypertensive rats. Oncotarget 2017, 8, 97041–97051. [Google Scholar] [CrossRef]
- Esther, C.R.; Marino, E.M.; Howard, T.E.; Machaud, A.; Corvol, P.; Capecchi, M.R.; Bernstein, K.E. The critical role of tissue angiotensin-converting enzyme as revealed by gene targeting in mice. J. Clin. Investig. 1997, 99, 2375–2385. [Google Scholar] [CrossRef]
- Cole, J.; Le Quach, D.; Sundaram, K.; Corvol, P.; Capecchi, M.R.; Bernstein, K.E. Mice lacking endothelial angiotensin-converting enzyme have a normal blood pressure. Circ. Res. 2002, 90, 87–92. [Google Scholar] [CrossRef] [PubMed]
- Kessler, S.P.; Senanayake, P.D.; Gaughan, C.; Sen, G.C. Vascular expression of germinal ace fails to maintain normal blood pressure in ACEࢤ/ࢤ mice. FASEB. J. 2007, 21, 156–166. [Google Scholar] [CrossRef] [PubMed]
- Esther, C.R.; Howard, T.E.; Marino, E.M.; Goddard, J.M.; Capecchi, M.R.; Bernstein, K.E. Mice lacking angiotensin-converting enzyme have low blood pressure, renal pathology, and reduced male fertility. Lab. Investig. 1996, 74, 953–965. [Google Scholar] [PubMed]
- Haxhija, E.Q.; Yang, H.; Spencer, A.U.; Koga, H.; Sun, X.; Teitelbaum, D.H. Modulation of mouse intestinal epithelial cell turnover in the absence of angiotensin converting enzyme. Am. J. Physiol.-Gastroint. Liver Physiol. 2008, 295, G88–G98. [Google Scholar] [CrossRef] [PubMed]
- Wildhaber, B.E.; Yang, H.; Haxhija, E.Q.; Spencer, A.U.; Teitelbaum, D.H. Intestinal intraepithelial lymphocyte derived angiotensin converting enzyme modulates epithelial cell apoptosis. Apoptosis 2005, 10, 1305–1315. [Google Scholar] [CrossRef] [PubMed]
- Garg, M.; Burrell, L.M.; Velkoska, E.; Griggs, K.; Angus, P.W.; Gibson, P.R.; Lubel, J.S. Upregulation of circulating components of the alternative renin-angiotensin system in inflammatory bowel disease: A pilot study. J. Renin-Angiotensin-Aldosterone Syst. 2015, 16, 559–569. [Google Scholar] [CrossRef] [PubMed]
- Pacurari, M.; Kafoury, R.; Tchounwou, P.B.; Ndebele, K.; Cavaillon, J. The Renin-Angiotensin-aldosterone system in vascular inflammation and remodeling. Int. J. Inflamm. 2014, 2014, 689360. [Google Scholar] [CrossRef] [PubMed]
- Heilmann, R.M.M.; Csukovich, G.; Burgener, I.A.A.; Dengler, F. Time to eraase chronic inflammation: Current advances and future perspectives on renin-angiotensin-aldosterone-system and chronic intestinal inflammation in dogs and humans. Front. Vet. Sci. 2023, 10, 1180125. [Google Scholar] [CrossRef] [PubMed]
- Zhang, L.; Zetter, M.A.; Guerra, E.C.; Hernández, V.S.; Mahata, S.K.; Eiden, L.E. Ace2 in the second act of COVID-19 syndrome: Peptide dysregulation and possible correction with oestrogen. J. Neuroendocrinol. 2021, 33, e12935. [Google Scholar] [CrossRef]
- Bernstein, K.E.; Khan, Z.; Giani, J.F.; Cao, D.Y.; Bernstein, E.A.; Shen, X.Z. Angiotensin-converting enzyme in innate and adaptive immunity. Nat. Rev. Nephrol. 2018, 14, 325–336. [Google Scholar] [CrossRef]
- Wen, J.; Mercado, G.P.; Volland, A.; Doden, H.L.; Lickwar, C.R.; Crooks, T.; Kakiyama, G.; Kelly, C.; Cocchiaro, J.L.; Ridlon, J.M.; et al. Fxr signaling and microbial metabolism of bile salts in the zebrafish intestine. Sci. Adv. 2021, 7, eabg1371. [Google Scholar] [CrossRef] [PubMed]
- Oosthuizen, D.; Sturrock, E.D. Exploring the impact of ACE inhibition in immunity and disease. J. Renin-Angiotensin-Aldosterone Syst. 2022, 2022, 9028969. [Google Scholar] [CrossRef]
- Duarte, T.; Silva, M.M.; Michelotti, P.; Barbosa, N.; Feltes, B.C.; Dorn, M.; Rocha, J.; Dalla, C.C. The drosophila melanogaster ACE2 ortholog genes are differently expressed in obesity/diabetes and aging models: Implications for COVID-19 pathology. Biochim. Biophys. Acta-Mol. Basis Dis. 2022, 1868, 166551. [Google Scholar] [CrossRef] [PubMed]
- Metzger, R.; Franke, F.E.; Bohle, R.M.; Alhenc-Gelas, F.; Danilov, S.M. Heterogeneous distribution of angiotensin i-converting enzyme (CD143) in the human and rat vascular systems: Vessel, organ and species specificity. Microvasc. Res. 2011, 81, 206–215. [Google Scholar] [CrossRef]
- Bernstein, K.E.; Ong, F.S.; Blackwell, W.L.; Shah, K.H.; Giani, J.F.; Gonzalez-Villalobos, R.A.; Shen, X.Z.; Fuchs, S.; Touyz, R.M. A modern understanding of the traditional and nontraditional biological functions of angiotensin-converting enzyme. Pharmacol. Rev. 2013, 65, 1–46. [Google Scholar] [CrossRef]
- Huang, Q.; Luo, L.; Alamdar, A.; Zhang, J.; Liu, L.; Tian, M.; Eqani, S.A.; Shen, H. Integrated proteomics and metabolomics analysis of rat testis: Mechanism of arsenic-induced male reproductive toxicity. Sci. Rep. 2016, 6, 32518. [Google Scholar] [CrossRef] [PubMed]
- Belleannee, C.; Da, S.N.; Shum, W.W.; Marsolais, M.; Laprade, R.; Brown, D.; Breton, S. Segmental expression of the bradykinin type 2 receptor in rat efferent ducts and epididymis and its role in the regulation of aquaporin 9. Biol. Reprod. 2009, 80, 134–143. [Google Scholar] [CrossRef]
- Fagerberg, L.; Hallstrom, B.M.; Oksvold, P.; Kampf, C.; Djureinovic, D.; Odeberg, J.; Habuka, M.; Tahmasebpoor, S.; Danielsson, A.; Edlund, K.; et al. Analysis of the human tissue-specific expression by genome-wide integration of transcriptomics and antibody-based proteomics. Mol. Cell. Proteomics 2014, 13, 397–406. [Google Scholar] [CrossRef]
- Wallace, K.N.; Akhter, S.; Smith, E.M.; Lorent, K.; Pack, M. Intestinal growth and differentiation in zebrafish. Mech. Dev. 2005, 122, 157–173. [Google Scholar] [CrossRef]
- Nagai, T.; Kanasaki, M.; Srivastava, S.P.; Nakamura, Y.; Ishigaki, Y.; Kitada, M.; Shi, S.; Kanasaki, K.; Koya, D. N-acetyl-seryl-aspartyl-lysyl-proline inhibits diabetes-associated kidney fibrosis and endothelial-mesenchymal transition. Biomed Res. Int. 2014, 2014, 696475. [Google Scholar] [CrossRef]
- Razavian, M.; Bordenave, T.; Georgiadis, D.; Beau, F.; Zhang, J.; Golestani, R.; Toczek, J.; Jung, J.J.; Ye, Y.; Kim, H.Y.; et al. Optical imaging of mmp-12 active form in inflammation and aneurysm. Sci. Rep. 2016, 6, 38345. [Google Scholar] [CrossRef] [PubMed]
- Sueyoshi, R.; Ignatoski, K.M.W.; Daignault, S.; Okawada, M.; Teitelbaum, D.H. Angiotensin converting enzyme-inhibitor reduces colitis severity in an il-10 knockout model. Dig. Dis. Sci. 2013, 58, 3165–3177. [Google Scholar] [CrossRef] [PubMed]
- Di Raimondo, D.; Tuttolomondo, A.; Butta, C.; Miceli, S.; Licata, G.; Pinto, A. Effects of ACE-inhibitors and angiotensin receptor blockers on inflammation. Curr. Pharm. Des. 2012, 18, 4385–4413. [Google Scholar] [CrossRef]
- Chen, L.; Deng, H.; Cui, H.; Fang, J.; Zuo, Z.; Deng, J.; Li, Y.; Wang, X.; Zhao, L. Inflammatory responses and inflammation-associated diseases in organs. Oncotarget 2018, 9, 7204–7218. [Google Scholar] [CrossRef] [PubMed]
- Jin, Q.; Gao, Y.; Shuai, S.; Chen, Y.; Wang, K.; Chen, J.; Peng, J.; Gao, C. Cdx1b protects intestinal cell fate by repressing signaling networks for liver specification. J. Genet. Genomics 2022, 49, 1101–1113. [Google Scholar] [CrossRef]
- Li, X.; Guo, R.; Yang, S.; Zhang, X.; Yin, X.; Teng, L.; Zhang, S.; Ji, G.; Li, H. Cd248a and Cd248b in zebrafish participate in innate immune responses. Front. Immunol. 2022, 13, 970626. [Google Scholar] [CrossRef]
- Thisse, C.; Thisse, B. High-resolution in situ hybridization to whole-mount zebrafish embryos. Nat. Protoc. 2008, 3, 59–69. [Google Scholar] [CrossRef]
- Grove, C.; Jerram, D.A. jPOR: An imagej macro to quantify total optical porosity from blue-stained thin sections. Comput. Geosci. 2011, 37, 1850–1859. [Google Scholar] [CrossRef]
- Flores, E.; Dutta, S.; Bosserman, R.; van Hoof, A.; Krachler, A. Colonization of larval zebrafish (Danio rerio) with adherent-invasive Escherichia coli prevents recovery of the intestinal mucosa from drug-induced enterocolitis. mSphere 2023, 8, e00512-23. [Google Scholar] [CrossRef]
- Li, X.L.; Pongor, L.; Tang, W.; Das, S.; Muys, B.R.; Jones, M.F.; Lazar, S.B.; Dangelmaier, E.A.; Hartford, C.C.; Grammatikakis, I.; et al. A small protein encoded by a putative lncRNA regulates apoptosis and tumorigenicity in human colorectal cancer cells. Elife 2020, 9, e53734. [Google Scholar] [CrossRef]









| Name | Sequence (5′-3′) | Sequence Information |
|---|---|---|
| S1 | CGCAACCAGTAACTACGCATT | For ace knockout (ace) |
| AS1 | CTCTCCACTGAACACACTCCAT | |
| S2 | CTCCACAGCATTGACCTCCT | For WISH (ace) |
| AS2 | GTAAGCGTTCCAGACCTCCT | |
| S3 | CGCTCTACCTCAGCGTTCAT | For RT-qPCR (ace) |
| AS3 | GCCCACATGTTTCCAAGCAG | |
| S4 | GGTATTGTGATGGACTCTGGTGAT | For RT-qPCR (β-actin) |
| AS4 | TCGGCTGTGGTGGTGAAG | |
| S5 | CCGGAATTCATGAACAGAGGGAAAAGGGAGAG | For recombinant (ace) |
| AS5 | CCGGATATCCCTTGAGCTCCATCTGAGACATGG | |
| S6 | GATCCGCTTGCAATGAGCTAC | For RT-qPCR (il1b) |
| AS6 | TCAGGGCGATGATGACGTTC | |
| S7 | TCAGGGCGATGATGACGTTC | For RT-qPCR (mmp9) |
| AS7 | TAGCGGGTTTGAATGGCTGG | |
| S8 | CCAGAACCAGTGAGCCTGAG | For RT-qPCR (mpx) |
| AS8 | ACTCTCTTCTTCTGCCCCCA | |
| S9 | TAGCTTGAGTGGAGGAGGTCT | For RT-qPCR (lect2l) |
| AS9 | CATGGGAAGTGATGCCAGGA | |
| S10 | GTGCGCCAATGAGGGTGAA | For RT-qPCR (cxcl8b) |
| AS10 | ACCCACGTCTCGGTAGGATT | |
| S11 | CGCCAACAACCAGGTTTACAGTTAT | For RT-qPCR (mmp13a) |
| AS11 | TCAGGACGCGTAACAGCTTG | |
| S12 | ACAATGCGTTCTGTCGATGC | For RT-qPCR (mmp14b) |
| AS12 | AGCGGGAGAATACAGACGTT | |
| S13 | GCAGCTCTCATCCTTGTGGT | For RT-qPCR (mmp30a) |
| AS13 | ACTGCGACAAATACGCCTCT |
Disclaimer/Publisher’s Note: The statements, opinions and data contained in all publications are solely those of the individual author(s) and contributor(s) and not of MDPI and/or the editor(s). MDPI and/or the editor(s) disclaim responsibility for any injury to people or property resulting from any ideas, methods, instructions or products referred to in the content. |
© 2024 by the authors. Licensee MDPI, Basel, Switzerland. This article is an open access article distributed under the terms and conditions of the Creative Commons Attribution (CC BY) license (https://creativecommons.org/licenses/by/4.0/).
Share and Cite
Wei, M.; Yu, Q.; Li, E.; Zhao, Y.; Sun, C.; Li, H.; Liu, Z.; Ji, G. Ace Deficiency Induces Intestinal Inflammation in Zebrafish. Int. J. Mol. Sci. 2024, 25, 5598. https://doi.org/10.3390/ijms25115598
Wei M, Yu Q, Li E, Zhao Y, Sun C, Li H, Liu Z, Ji G. Ace Deficiency Induces Intestinal Inflammation in Zebrafish. International Journal of Molecular Sciences. 2024; 25(11):5598. https://doi.org/10.3390/ijms25115598
Chicago/Turabian StyleWei, Mingxia, Qinqing Yu, Enguang Li, Yibing Zhao, Chen Sun, Hongyan Li, Zhenhui Liu, and Guangdong Ji. 2024. "Ace Deficiency Induces Intestinal Inflammation in Zebrafish" International Journal of Molecular Sciences 25, no. 11: 5598. https://doi.org/10.3390/ijms25115598
APA StyleWei, M., Yu, Q., Li, E., Zhao, Y., Sun, C., Li, H., Liu, Z., & Ji, G. (2024). Ace Deficiency Induces Intestinal Inflammation in Zebrafish. International Journal of Molecular Sciences, 25(11), 5598. https://doi.org/10.3390/ijms25115598

