Inhibition of ERK1/2 or CRMP2 Disrupts Alcohol Memory Reconsolidation and Prevents Relapse in Rats
Abstract
1. Introduction
2. Results
2.1. Alcohol Memory Retrieval Does Not Lead to Activation of the PI3K-AKT Signaling Pathway
2.2. CRMP2 Inhibition Following Alcohol Memory Retrieval Reduces Subsequent Alcohol Consumption
2.3. Post-Retrieval GSK3β Inhibition Does Not Affect Relapse to Alcohol Consumption
2.4. Alcohol Memory Retrieval Increases ERK1/2 Activation in the Amygdala
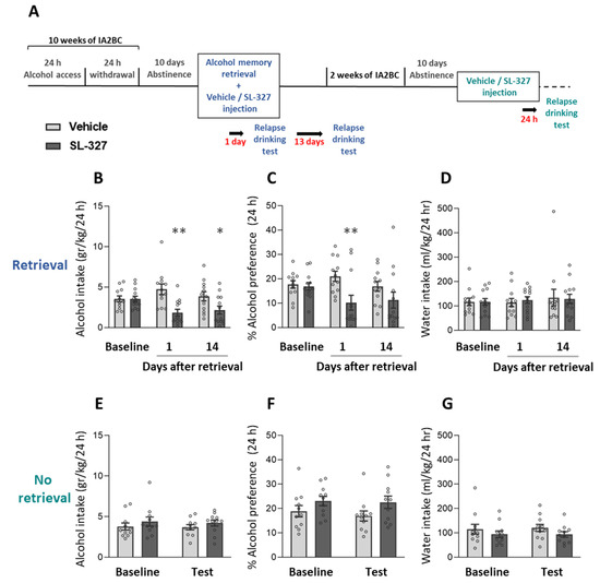
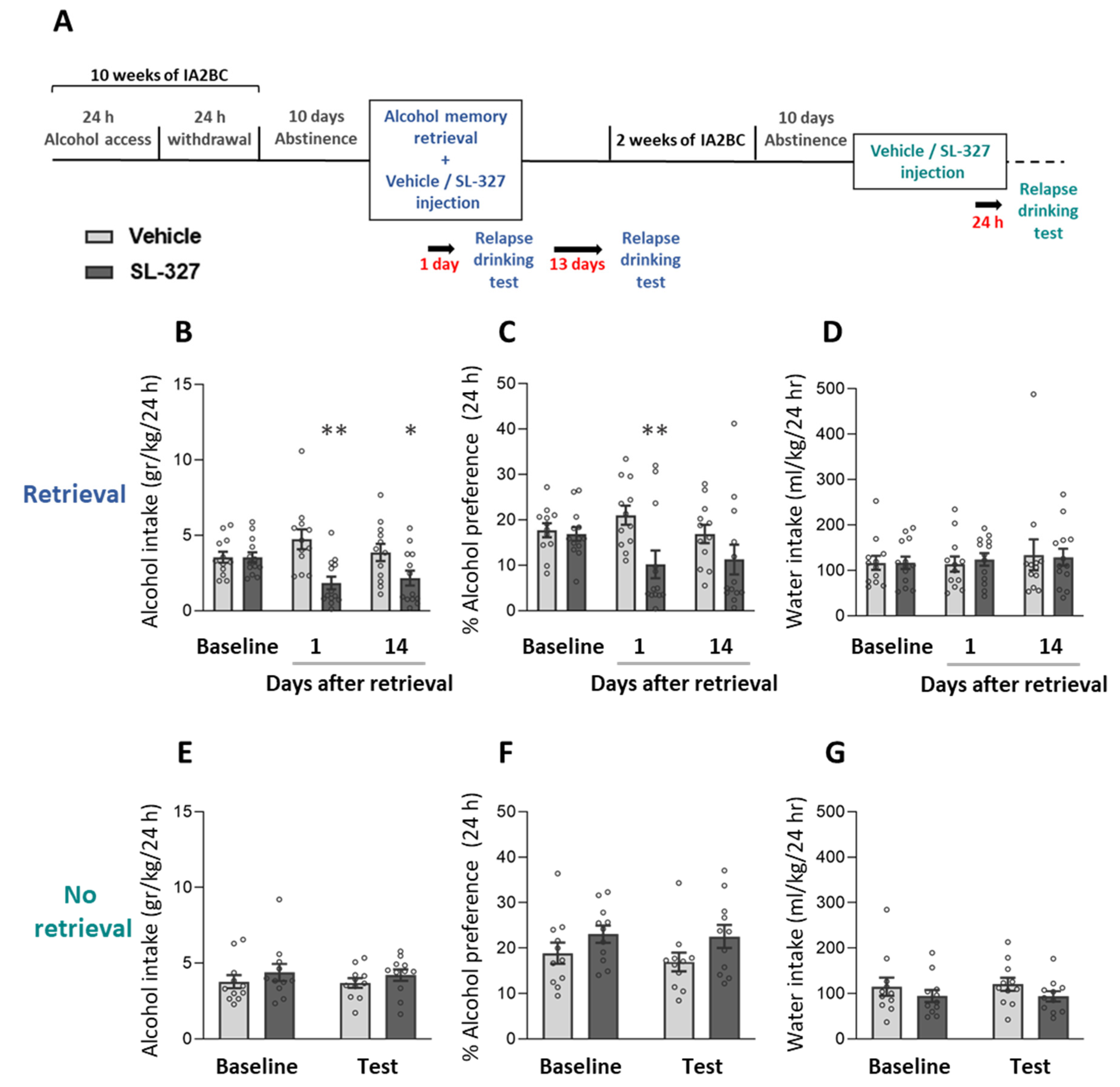
2.5. ERK1/2 Inhibition Following Alcohol Memory Retrieval Reduces Relapse to Alcohol Consumption
3. Discussion
3.1. ERK1/2 Is Crucial for Alcohol Memory Reconsolidation
3.2. CRMP2 Inhibition Impairs Alcohol Memory Reconsolidation
4. Materials and Methods
4.1. Animals
4.2. Drugs and Reagents
4.3. Behavioral Procedure
- Intermittent access to 20% alcohol in 2-bottle choice (IA2BC)
4.4. Western Blot
4.5. Experimental Design and Statistical Analysis
4.5.1. Experiment 1—Effects of Alcohol Memory Retrieval on the Activation of the PI3K-AKT and ERK1/2 Signaling Pathways
4.5.2. Experiment 2—Effects of CRMP2 Inhibition on Alcohol Memory Reconsolidation
4.5.3. Experiment 3—Effects of GSK3β Inhibition on Alcohol Memory Reconsolidation
4.5.4. Experiment 4—Effects of ERK1/2 Inhibition on Alcohol Memory Reconsolidation
4.5.5. Experiment 5—Effects of Systemic Administration of the MEK1/2 Inhibitor on the Phosphorylation of ERK1/2 and S6 in the Amygdala
Supplementary Materials
Author Contributions
Funding
Institutional Review Board Statement
Data Availability Statement
Conflicts of Interest
References
- Carvalho, A.F.; Heilig, M.; Perez, A.; Probst, C.; Rehm, J. Alcohol use disorders. Lancet 2019, 394, 781–792. [Google Scholar] [CrossRef] [PubMed]
- Witkiewitz, K.; Litten, R.Z.; Leggio, L. Advances in the science and treatment of alcohol use disorder. Sci. Adv. 2019, 5, eaax4043. [Google Scholar] [CrossRef]
- Litt, M.D.; Cooney, N.L.; Morse, P. Reactivity to alcohol-related stimuli in the laboratory and in the field: Predictors of craving in treated alcoholics. Addiction 2000, 95, 889–900. [Google Scholar] [CrossRef] [PubMed]
- Everitt, B.J.; Dickinson, A.; Robbins, T.W. The neuropsychological basis of addictive behaviour. Brain Res. Rev. 2001, 36, 129–138. [Google Scholar] [CrossRef] [PubMed]
- Milton, A. Drink, drugs and disruption: Memory manipulation for the treatment of addiction. Curr. Opin. Neurobiol. 2013, 23, 706–712. [Google Scholar] [CrossRef]
- Milton, A.L.; Everitt, B.J. The persistence of maladaptive memory: Addiction, drug memories and anti-relapse treatments. Neurosci. Biobehav. Rev. 2012, 36, 1119–1139. [Google Scholar] [CrossRef] [PubMed]
- Hyman, S.E.; Malenka, R.C.; Nestler, E.J. Neural mechanisms of addiction: The role of reward-related learning and memory. Annu. Rev. Neurosci. 2006, 29, 565–598. [Google Scholar] [CrossRef] [PubMed]
- Nader, K.; Hardt, O. A single standard for memory: The case for reconsolidation. Nat. Rev. Neurosci. 2009, 10, 224–234. [Google Scholar] [CrossRef]
- Dudai, Y. Reconsolidation: The advantage of being refocused. Curr. Opin. Neurobiol. 2006, 16, 174–178. [Google Scholar] [CrossRef]
- Nader, K. Reconsolidation and the dynamic nature of memory. Cold Spring Harb. Perspect. Biol. 2015, 7, a021782. [Google Scholar] [CrossRef]
- Nader, K. Memory traces unbound. Trends Neurosci. 2003, 26, 65–72. [Google Scholar] [CrossRef]
- Lee, J.L.; Nader, K.; Schiller, D. An update on memory reconsolidation updating. Trends Cogn. Sci. 2017, 21, 531–545. [Google Scholar] [CrossRef]
- Sorg, B.A. Reconsolidation of drug memories. Neurosci. Biobehav. Rev. 2012, 36, 1400–1417. [Google Scholar] [CrossRef] [PubMed]
- Milton, A.L.; Everitt, B.J. The psychological and neurochemical mechanisms of drug memory reconsolidation: Implications for the treatment of addiction. Eur. J. Neurosci. 2010, 31, 2308–2319. [Google Scholar] [CrossRef]
- Goltseker, K.; Bolotin, L.; Barak, S. Counterconditioning During Reconsolidation Prevents Relapse of Cocaine Memories. Neuropsychopharmacology 2016, 42, 716–726. [Google Scholar] [CrossRef]
- Goltseker, K.; Handrus, H.; Barak, S. Disruption of relapse to alcohol seeking by aversive counterconditioning following memory retrieval. Addict. Biol. 2020, 26, e12935. [Google Scholar] [CrossRef] [PubMed]
- Goltseker, K.; Hopf, F.W.; Barak, S. Advances in behavioral animal models of alcohol use disorder. Alcohol 2019, 74, 73–82. [Google Scholar] [CrossRef]
- Nader, K.; Schafe, G.E.; Le Doux, J.E. Fear memories require protein synthesis in the amygdala for reconsolidation after retrieval. Nature 2000, 406, 722–726. [Google Scholar] [CrossRef] [PubMed]
- Barak, S.; Liu, F.; Ben Hamida, S.; Yowell, Q.V.; Neasta, J.; Kharazia, V.; Janak, P.H.; Ron, D. Disruption of alcohol-related memories by mTORC1 inhibition prevents relapse. Nat. Neurosci. 2013, 16, 1111–1117. [Google Scholar] [CrossRef]
- Lopez, J.; Gamache, K.; Schneider, R.; Nader, K. Memory retrieval requires ongoing protein synthesis and NMDA receptor activity-mediated AMPA receptor trafficking. J. Neurosci. 2015, 35, 2465–2475. [Google Scholar] [CrossRef]
- Von Der Goltz, C.; Vengeliene, V.; Bilbao, A.; Perreau-Lenz, S.; Pawlak, C.R.; Kiefer, F.; Spanagel, R. Cue-induced alcohol-seeking behaviour is reduced by disrupting the reconsolidation of alcohol-related memories. Psychopharmacology 2009, 205, 389–397. [Google Scholar] [CrossRef] [PubMed]
- Morris, R.G.; Inglis, J.; Ainge, J.A.; Olverman, H.J.; Tulloch, J.; Dudai, Y.; Kelly, P.A. Memory reconsolidation: Sensitivity of spatial memory to inhibition of protein synthesis in dorsal hippocampus during encoding and retrieval. Neuron 2006, 50, 479–489. [Google Scholar] [CrossRef] [PubMed]
- Lin, J.; Liu, L.; Wen, Q.; Zheng, C.; Gao, Y.; Peng, S.; Tan, Y.; Li, Y. Rapamycin prevents drug seeking via disrupting reconsolidation of reward memory in rats. Int. J. Neuropsychopharmacol. 2013, 17, 127–136. [Google Scholar] [CrossRef] [PubMed]
- Blundell, J.; Kouser, M.; Powell, C.M. Systemic inhibition of mammalian target of rapamycin inhibits fear memory reconsolidation. Neurobiol. Learn. Mem. 2008, 90, 28–35. [Google Scholar] [CrossRef] [PubMed]
- Tronson, N.C.; Taylor, J.R. Molecular mechanisms of memory reconsolidation. Nat. Rev. Neurosci. 2007, 8, 262–275. [Google Scholar] [CrossRef] [PubMed]
- Lipton, J.O.; Sahin, M. The Neurology of mTOR. Neuron 2014, 84, 275–291. [Google Scholar] [CrossRef] [PubMed]
- Hoeffer, C.A.; Klann, E. mTOR signaling: At the crossroads of plasticity, memory and disease. Trends Neurosci. 2010, 33, 67–75. [Google Scholar] [CrossRef] [PubMed]
- Saxton, R.A.; Sabatini, D.M. mTOR Signaling in Growth, Metabolism, and Disease. Cell 2017, 168, 960–976. [Google Scholar] [CrossRef]
- Hay, N.; Sonenberg, N. Upstream and Downstream of mTOR. Genes Dev. 2004, 18, 1926–1945. [Google Scholar] [CrossRef]
- Zoncu, R.; Efeyan, A.; Sabatini, D.M. mTOR: From growth signal integration to cancer, diabetes and ageing. Nat. Rev. Mol. Cell Biol. 2011, 12, 21–35. [Google Scholar] [CrossRef]
- Ron, D.; Barak, S. Molecular mechanisms underlying alcohol-drinking behaviours. Nat. Rev. Neurosci. 2016, 17, 576–591. [Google Scholar] [CrossRef]
- Laguesse, S.; Morisot, N.; Phamluong, K.; Ron, D. Region specific activation of the AKT and mTORC1 pathway in response to excessive alcohol intake in rodents. Addict. Biol. 2016, 22, 1856–1869. [Google Scholar] [CrossRef] [PubMed]
- Neasta, J.; Ben Hamida, S.; Yowell, Q.V.; Carnicella, S.; Ron, D. AKT Signaling Pathway in the nucleus accumbens mediates excessive alcohol drinking behaviors. Biol. Psychiatry 2011, 70, 575–582. [Google Scholar] [CrossRef]
- Manning, B.D.; Cantley, L.C. AKT/PKB Signaling: Navigating Downstream. Cell 2007, 129, 1261–1274. [Google Scholar] [CrossRef]
- Shi, X.; Miller, J.S.; Harper, L.J.; Poole, R.L.; Gould, T.J.; Unterwald, E.M. Reactivation of cocaine reward memory engages the Akt/GSK3/mTOR signaling pathway and can be disrupted by GSK3 inhibition. Psychopharmacology 2014, 231, 3109–3118. [Google Scholar] [CrossRef]
- Shi, X.; von Weltin, E.; Barr, J.L.; Unterwald, E.M. Activation of GSK3β induced by recall of cocaine reward memories is de-pendent on GluN2A/B NMDA receptor signaling. J. Neurochem. 2019, 151, 91–102. [Google Scholar] [CrossRef]
- Shi, X.; von Weltin, E.; Fitzsimmons, E.; Do, C.; Rivera, C.C.; Chen, C.; Liu-Chen, L.-Y.; Unterwald, E.M. Reactivation of cocaine contextual memory engages mechanistic target of rapamycin/S6 kinase 1 signaling. Front. Pharmacol. 2022, 13, 976932. [Google Scholar] [CrossRef]
- Wu, P.; Xue, Y.; Ding, Z.; Xue, L.; Xu, C.; Lu, L. Glycogen synthase kinase 3β in the basolateral amygdala is critical for the reconsolidation of cocaine reward memory. J. Neurochem. 2011, 118, 113–125. [Google Scholar] [CrossRef] [PubMed]
- Xie, Y.; Zhang, Y.; Hu, T.; Zhao, Z.; Liu, Q.; Li, H. Inhibition of glycogen synthase kinase 3β activity in the basolateral amygdala disrupts reconsolidation and attenuates heroin relapse. Front. Mol. Neurosci. 2022, 15, 932939. [Google Scholar] [CrossRef]
- Kritman, M.; Maroun, M. Inhibition of the PI3 kinase cascade in corticolimbic circuit: Temporal and differential effects on contextual fear and extinction. Int. J. Neuropsychopharmacol. 2013, 16, 825–833. [Google Scholar] [CrossRef]
- Jarome, T.J.; Perez, G.A.; Hauser, R.M.; Hatch, K.M.; Lubin, F.D. EZH2 Methyltransferase activity controls pten expression and mTOR signaling during fear memory reconsolidation. J. Neurosci. 2018, 38, 7635–7648. [Google Scholar] [CrossRef]
- Bai, X.; Jiang, Y. Key factors in mTOR regulation. Cell. Mol. Life Sci. 2010, 67, 239–253. [Google Scholar] [CrossRef] [PubMed]
- Schroeder, J.P.; Spanos, M.; Stevenson, J.R.; Besheer, J.; Salling, M.; Hodge, C.W. Cue-induced reinstatement of alcohol-seeking behavior is associated with increased ERK1/2 phosphorylation in specific limbic brain regions: Blockade by the mGluR5 antagonist MPEP. Neuropharmacology 2008, 55, 546–554. [Google Scholar] [CrossRef]
- Radwanska, K.; Wrobel, E.; Korkosz, A.; Rogowski, A.; Kostowski, W.; Bienkowski, P.; Kaczmarek, L. Alcohol relapse induced by discrete cues activates components of AP-1 transcription factor and ERK pathway in the rat basolateral and central amygdala. Neuropsychopharmacology 2008, 33, 1835–1846. [Google Scholar] [CrossRef]
- Wells, A.M.; Arguello, A.A.; Xie, X.; Blanton, M.A.; Lasseter, H.C.; Reittinger, A.M.; Fuchs, R.A. Extracellular Signal-Regulated Kinase in the Basolateral Amygdala, but not the Nucleus Accumbens Core, is Critical for Context-Response-Cocaine Memory Reconsolidation in Rats. Neuropsychopharmacology 2013, 38, 753–762. [Google Scholar] [CrossRef]
- Valjent, E.; Corbillé, A.-G.; Bertran-Gonzalez, J.; Hervé, D.; Girault, J.-A. Inhibition of ERK pathway or protein synthesis during reexposure to drugs of abuse erases previously learned place preference. Proc. Natl. Acad. Sci. USA 2006, 103, 2932–2937. [Google Scholar] [CrossRef] [PubMed]
- Miller, C.A.; Marshall, J.F. Molecular substrates for retrieval and reconsolidation of cocaine-associated contextual memory. Neuron 2005, 47, 873–884. [Google Scholar] [CrossRef] [PubMed]
- Lv, X.-F.; Sun, L.-L.; Cui, C.-L.; Han, J.-S. NAc shell Arc/Arg3. 1 protein mediates reconsolidation of morphine CPP by increased GluR1 cell surface expression: Activation of ERK-coupled CREB is required. Int. J. Neuropsychopharmacol. 2015, 18, pyv030. [Google Scholar] [CrossRef]
- Yoshimura, T.; Kawano, Y.; Arimura, N.; Kawabata, S.; Kikuchi, A.; Kaibuchi, K. GSK-3β Regulates Phosphorylation of CRMP-2 and Neuronal Polarity. Cell 2005, 120, 137–149. [Google Scholar] [CrossRef]
- Charrier, E.; Reibel, S.; Rogemond, V.; Aguera, M.; Thomasset, N.; Honnorat, J. Collapsin response mediator proteins (CRMPs): Involvement in nervous system development and adult neurodegenerative disorders. Mol. Neurobiol. 2003, 28, 51–64. [Google Scholar] [CrossRef]
- Chae, Y.C.; Lee, S.; Heo, K.; Ha, S.H.; Jung, Y.; Kim, J.H.; Ihara, Y.; Suh, P.-G.; Ryu, S.H. Collapsin response mediator protein-2 regulates neurite formation by modulating tubulin GTPase activity. Cell. Signal. 2009, 21, 1818–1826. [Google Scholar] [CrossRef] [PubMed]
- Ip, J.P.; Fu, A.K.; Ip, N.Y. CRMP2: Functional roles in neural development and therapeutic potential in neurological diseases. Neuroscientist 2014, 20, 589–598. [Google Scholar] [CrossRef]
- Ben Hamida, S.; Laguesse, S.; Morisot, N.; Park, J.; Phuamluong, K.; Berger, A.L.; Park, K.D.; Ron, D. Mammalian target of rapamycin complex 1 and its downstream effector collapsin response mediator protein-2 drive reinstatement of alcohol reward seeking. Addict. Biol. 2019, 24, 908–920. [Google Scholar] [CrossRef]
- Faccidomo, S.; Salling, M.C.; Galunas, C.; Hodge, C.W. Operant ethanol self-administration increases extracellular-signal regulated protein kinase (ERK) phosphorylation in reward-related brain regions: Selective regulation of positive rein-forcement in the prefrontal cortex of C57BL/6J mice. Psychopharmacology 2015, 232, 3417–3430. [Google Scholar] [CrossRef]
- Agoglia, A.E.; Sharko, A.C.; Psilos, K.E.; Holstein, S.E.; Reid, G.T.; Hodge, C.W. Alcohol Alters the Activation of ERK1/2, a Functional Regulator of Binge Alcohol Drinking in Adult C57BL/6J Mice. Alcohol Clin. Exp. Res. 2015, 39, 463–475. [Google Scholar] [CrossRef]
- Faccidomo, S.; Besheer, J.; Stanford, P.C.; Hodge, C.W. Increased operant responding for ethanol in male C57BL/6J mice: Specific regulation by the ERK 1/2, but not JNK, MAP kinase pathway. Psychopharmacology 2009, 204, 135–147. [Google Scholar] [CrossRef]
- Milekic, M.H.; Brown, S.D.; Castellini, C.; Alberini, C.M. Persistent disruption of an established morphine conditioned place preference. J. Neurosci. 2006, 26, 3010–3020. [Google Scholar] [CrossRef][Green Version]
- Théberge, F.R.; Milton, A.L.; Belin, D.; Lee, J.L.; Everitt, B.J. The basolateral amygdala and nucleus accumbens core mediate dissociable aspects of drug memory reconsolidation. Learn. Mem. 2010, 17, 444–453. [Google Scholar] [CrossRef]
- Morita, T.; Sobue, K. Specification of neuronal polarity regulated by local translation of CRMP2 and Tau via the mTOR-p70S6K pathway. J. Biol. Chem. 2009, 284, 27734–27745. [Google Scholar] [CrossRef] [PubMed]
- Stöhr, T.; Kupferberg, H.J.; Stables, J.P.; Choi, D.; Harris, R.H.; Kohn, H.; Walton, N.; White, H.S. Lacosamide, a novel anti-convulsant drug, shows efficacy with a wide safety margin in rodent models for epilepsy. Epilepsy Res. 2007, 74, 147–154. [Google Scholar] [CrossRef] [PubMed]
- Wilson, S.; Xiong, W.; Wang, Y.; Ping, X.; Head, J.; Brittain, J.; Gagare, P.; Ramachandran, P.; Jin, X.; Khanna, R. Prevention of posttraumatic axon sprouting by blocking collapsin response mediator protein 2-mediated neurite outgrowth and tubulin polymerization. Neuroscience 2012, 210, 451–466. [Google Scholar] [CrossRef]
- Wilson, S.M.; Khanna, R. Specific binding of lacosamide to collapsin response mediator protein 2 (CRMP2) and direct im-pairment of its canonical function: Implications for the therapeutic potential of lacosamide. Mol. Neurobiol. 2015, 51, 599–609. [Google Scholar] [CrossRef] [PubMed]
- Nakamura, F.; Ohshima, T.; Goshima, Y. Collapsin response mediator proteins: Their biological functions and pathophysi-ology in neuronal development and regeneration. Front. Cell. Neurosci. 2020, 14, 188. [Google Scholar] [CrossRef]
- Goltseker, K.; Garay, P.; Bonefas, K.; Iwase, S.; Barak, S. Alcohol-specific transcriptional dynamics of memory reconsolidation and relapse. Transl. Psychiatry 2023, 13, 55. [Google Scholar] [CrossRef] [PubMed]
- Kida, S.; Josselyn, S.A.; de Ortiz, S.P.; Kogan, J.H.; Chevere, I.; Masushige, S.; Silva, A.J. CREB required for the stability of new and reactivated fear memories. Nat. Neurosci. 2002, 5, 348–355. [Google Scholar] [CrossRef] [PubMed]
- Mamiya, N.; Fukushima, H.; Suzuki, A.; Matsuyama, Z.; Homma, S.; Frankland, P.W.; Kida, S. Brain region-specific gene expression activation required for reconsolidation and extinction of contextual fear memory. J. Neurosci. 2009, 29, 402–413. [Google Scholar] [CrossRef] [PubMed]
- Sarantis, K.; Antoniou, K.; Matsokis, N.; Angelatou, F. Exposure to novel environment is characterized by an interaction of D1/NMDA receptors underlined by phosphorylation of the NMDA and AMPA receptor subunits and activation of ERK1/2 signaling, leading to epigenetic changes and gene expression in rat hippocampus. Neurochem. Int. 2012, 60, 55–67. [Google Scholar] [PubMed]
- Groblewski, P.A.; Franken, F.H.; Cunningham, C.L. Inhibition of extracellular signal-regulated kinase (ERK) activity with SL327 does not prevent acquisition, expression, and extinction of ethanol-seeking behavior in mice. Behav. Brain Res. 2011, 217, 399–407. [Google Scholar] [CrossRef] [PubMed]
- Villarreal, J.S.; Barea-Rodriguez, E.J. ERK phosphorylation is required for retention of trace fear memory. Neurobiol. Learn. Mem. 2006, 85, 44–57. [Google Scholar] [CrossRef] [PubMed]
- Barak, S.; Goltseker, K. New Approaches for Alcohol Use Disorder Treatment via Memory Retrieval and Reconsolidation Manipulations. In Current Topics in Behavioral Neurosciences; Springer: Berlin/Heidelberg, Germany, 2023; pp. 1–19. [Google Scholar] [CrossRef]
- Miller, C.A.; Marshall, J.F. Altered Fos expression in neural pathways underlying cue-elicited drug seeking in the rat. Eur. J. Neurosci. 2005, 21, 1385–1393. [Google Scholar] [CrossRef]
- Robinson, M.; Franklin, K. Effects of anisomycin on consolidation and reconsolidation of a morphine-conditioned place preference. Behav. Brain Res. 2007, 178, 146–153. [Google Scholar] [CrossRef]
- Wu, Y.; Li, Y.; Gao, J.; Sui, N. Differential effect of NMDA receptor antagonist in the nucleus accumbens on reconsolidation of morphine -related positive and aversive memory in rats. Eur. J. Pharmacol. 2012, 674, 321–326. [Google Scholar] [CrossRef] [PubMed]
- Barak, S.; Goltseker, K. Targeting the Reconsolidation of Licit Drug Memories to Prevent Relapse: Focus on Alcohol and Nicotine. Int. J. Mol. Sci. 2021, 22, 4090. [Google Scholar] [CrossRef]
- Ron, D.; Berger, A. Targeting the intracellular signaling “STOP” and “GO” pathways for the treatment of alcohol use disorders. Psychopharmacology 2018, 235, 1727–1743. [Google Scholar] [CrossRef] [PubMed]
- Carnicella, S.; Kharazia, V.; Jeanblanc, J.; Janak, P.H.; Ron, D. GDNF is a fast-acting potent inhibitor of alcohol consumption and relapse. Proc. Natl. Acad. Sci. USA 2008, 105, 8114–8119. [Google Scholar] [CrossRef]
- Duvarci, S.; Nader, K.; LeDoux, J.E. Activation of extracellular signal-regulated kinase– mitogen-activated protein kinase cascade in the amygdala is required for memory reconsolidation of auditory fear conditioning. Eur. J. Neurosci. 2005, 21, 283–289. [Google Scholar] [CrossRef] [PubMed]
- Cestari, V.; Costanzi, M.; Castellano, C.; Rossiarnaud, C. A role for ERK2 in reconsolidation of fear memories in mice. Neurobiol. Learn. Mem. 2006, 86, 133–143. [Google Scholar] [CrossRef]
- Antoine, B.; Serge, L.; Jocelyne, C. Comparative dynamics of MAPK/ERK signalling components and immediate early genes in the hippocampus and amygdala following contextual fear conditioning and retrieval. Anat. Embryol. 2013, 219, 415–430. [Google Scholar] [CrossRef]
- Merlo, E.; Milton, A.L.; Everitt, B.J. A novel retrieval-dependent memory process revealed by the arrest of ERK1/2 activation in the basolateral amygdala. J. Neurosci. 2018, 38, 3199–3207. [Google Scholar] [CrossRef]
- Merlo, E.; Milton, A.L.; Goozée, Z.Y.; Theobald, D.E.; Everitt, B.J. Reconsolidation and Extinction Are Dissociable and Mutually Exclusive Processes: Behavioral and Molecular Evidence. J. Neurosci. 2014, 34, 2422–2431. [Google Scholar] [CrossRef]
- Thomas, G.M.; Huganir, R.L. MAPK cascade signalling and synaptic plasticity. Nat. Rev. Neurosci. 2004, 5, 173–183. [Google Scholar] [CrossRef] [PubMed]
- David Sweatt, J. The neuronal MAP kinase cascade: A biochemical signal integration system subserving synaptic plasticity and memory. J. Neurochem. 2001, 76, 1–10. [Google Scholar] [CrossRef] [PubMed]
- Sweatt, J.D. Mitogen-activated protein kinases in synaptic plasticity and memory. Curr. Opin. Neurobiol. 2004, 14, 311–317. [Google Scholar] [CrossRef] [PubMed]
- Adams, J.P.; Sweatt, J.D. Molecular psychology: Roles for the ERK MAP kinase cascade in memory. Annu. Rev. Pharmacol. Toxicol. 2002, 42, 135–163. [Google Scholar] [CrossRef]
- Liu, F.; Laguesse, S.; Legastelois, R.; Morisot, N.; Ben Hamida, S.; Ron, D. mTORC1-dependent translation of collapsin response mediator protein-2 drives neuroadaptations underlying excessive alcohol-drinking behaviors. Mol. Psychiatry 2016, 22, 89–101. [Google Scholar] [CrossRef]
- Quach, T.T.; Honnorat, J.; E Kolattukudy, P.; Khanna, R.; Duchemin, A.M. CRMPs: Critical molecules for neurite morphogenesis and neuropsychiatric diseases. Mol. Psychiatry 2015, 20, 1037–1045. [Google Scholar] [CrossRef] [PubMed]
- Wilson, S.M.; Moutal, A.; Melemedjian, O.K.; Wang, Y.; Ju, W.; François-Moutal, L.; Khanna, M.; Khanna, R. The functionalized amino acid (S)-Lacosamide subverts CRMP2-mediated tubulin polymerization to prevent constitutive and activity-dependent increase in neurite outgrowth. Front. Cell. Neurosci. 2014, 8, 196. [Google Scholar] [CrossRef] [PubMed]
- Oliemuller, E.; Peláez, R.; Garasa, S.; Pajares, M.J.; Agorreta, J.; Pío, R.; Montuenga, L.M.; Teijeira, A.; Llanos, S.; Rouzaut, A. Phosphorylated tubulin adaptor protein CRMP-2 as prognostic marker and candidate therapeutic target for NSCLC. Int. J. Cancer 2012, 132, 1986–1995. [Google Scholar] [CrossRef]
- Zheng, Y.; Sethi, R.; Mangala, L.S.; Taylor, C.; Goldsmith, J.; Wang, M.; Masuda, K.; Carrami, E.M.; Mannion, D.; Miranda, F.; et al. Tuning microtubule dynamics to enhance cancer therapy by modulating FER-mediated CRMP2 phosphorylation. Nat. Commun. 2018, 9, 476. [Google Scholar] [CrossRef]
- Rogawski, M.A.; Tofighy, A.; White, H.S.; Matagne, A.; Wolff, C. Current understanding of the mechanism of action of the antiepileptic drug lacosamide. Epilepsy Res. 2015, 110, 189–205. [Google Scholar] [CrossRef]
- Buchta, W.C.; Moutal, A.; Hines, B.; Garcia-Keller, C.; Smith, A.C.W.; Kalivas, P.; Khanna, R.; Riegel, A.C. Dynamic CRMP2 Regulation of CaV2.2 in the Prefrontal Cortex Contributes to the Reinstatement of Cocaine Seeking. Mol. Neurobiol. 2020, 57, 346–357. [Google Scholar] [CrossRef] [PubMed]
- Kimura, T.; Yamashita, S.; Nakao, S.; Park, J.-M.; Murayama, M.; Mizoroki, T.; Yoshiike, Y.; Sahara, N.; Takashima, A. GSK-3β Is Required for Memory Reconsolidation in Adult Brain. PLoS ONE 2008, 3, e3540. [Google Scholar] [CrossRef] [PubMed]
- Wu, J.; McCallum, S.; Glick, S.; Huang, Y. Inhibition of the mammalian target of rapamycin pathway by rapamycin blocks cocaine-induced locomotor sensitization. Neuroscience 2011, 172, 104–109. [Google Scholar] [CrossRef] [PubMed]
- Simms, J.A.; Steensland, P.; Medina, B.; Abernathy, K.E.; Chandler, L.J.; Wise, R.; Bartlett, S.E. Intermittent Access to 20% Ethanol Induces High Ethanol Consumption in Long–Evans and Wistar Rats. Alcohol Clin. Exp. Res. 2008, 32, 1816–1823. [Google Scholar] [CrossRef] [PubMed]
- Even-Chen, O.; Sadot-Sogrin, Y.; Shaham, O.; Barak, S. Fibroblast Growth Factor 2 in the Dorsomedial Striatum Is a Novel Positive Regulator of Alcohol Consumption. J. Neurosci. 2017, 37, 8742–8754. [Google Scholar] [CrossRef] [PubMed]
- Even-Chen, O.; Barak, S. Inhibition of FGF Receptor-1 Suppresses Alcohol Consumption: Role of PI3 Kinase Signaling in Dorsomedial Striatum. J. Neurosci. 2019, 39, 7947–7957. [Google Scholar] [CrossRef] [PubMed]
- Even-Chen, O.; Herburg, L.; Kefalakes, E.; Urshansky, N.; Grothe, C.; Barak, S. FGF2 is an endogenous regulator of alcohol reward and consumption. Addict. Biol. 2021, 27, e13115. [Google Scholar] [CrossRef]
- Carnicella, S.; Ron, D.; Barak, S. Intermittent ethanol access schedule in rats as a preclinical model of alcohol abuse. Alcohol 2014, 48, 243–252. [Google Scholar] [CrossRef] [PubMed]
- Barak, S.; Ahmadiantehrani, S.; Kharazia, V.; Ron, D. Positive autoregulation of GDNF levels in the ventral tegmental area mediates long-lasting inhibition of excessive alcohol consumption. Transl. Psychiatry 2011, 1, e60. [Google Scholar] [CrossRef]
- Barak, S.; Carnicella, S.; Yowell, Q.V.; Ron, D. Glial cell line-derived neurotrophic factor reverses alcohol-induced allostasis of the mesolimbic dopaminergic system: Implications for alcohol reward and seeking. J. Neurosci. 2011, 31, 9885–9894. [Google Scholar] [CrossRef]
- Barak, S.; Wang, J.; Ahmadiantehrani, S.; Ben Hamida, S.; Kells, A.P.; Forsayeth, J.; Bankiewicz, K.S.; Ron, D. Glial cell line-derived neurotrophic factor (GDNF) is an endogenous protector in the mesolimbic system against excessive alcohol consumption and relapse. Addict. Biol. 2014, 20, 629–642. [Google Scholar] [CrossRef] [PubMed]
- Grinchii, D.; Levin-Greenwald, M.; Lezmy, N.; Gordon, T.; Paliokha, R.; Khoury, T.; Racicky, M.; Herburg, L.; Grothe, C.; Dremencov, E.; et al. FGF2 activity regulates operant alcohol self-administration and mesolimbic dopamine transmission. Drug Alcohol Depend. 2023, 248, 109920. [Google Scholar] [CrossRef] [PubMed]
- Herburg, L.; Rhein, M.; Kubinski, S.; Kefalakes, E.; Greenwald, M.L.; Gielman, S.; Barak, S.; Frieling, H.; Grothe, C. Chronic Voluntary Alcohol Consumption Alters Promoter Methylation and Expression of Fgf-2 and Fgfr1. Int. J. Mol. Sci. 2023, 24, 3336. [Google Scholar] [CrossRef] [PubMed]
- Hose, L.; Langenhagen, A.K.; Kefalakes, E.; Schweitzer, T.; Kubinski, S.; Barak, S.; Pich, A.; Grothe, C. A dual-omics approach on the effects of fibroblast growth factor-2 (FGF-2) on ventral tegmental area dopaminergic neurons in response to alcohol consumption in mice. Eur. J. Neurosci. 2024, 59, 1519–1535. [Google Scholar] [CrossRef] [PubMed]
- Hwa, L.S.; Chu, A.; Levinson, S.A.; Kayyali, T.M.; DeBold, J.F.; Miczek, K.A. Persistent Escalation of Alcohol Drinking in C57BL/6J Mice With Intermittent Access to 20% Ethanol. Alcohol Clin. Exp. Res. 2011, 35, 1938–1947. [Google Scholar] [CrossRef]
- Griffin, W.C. Alcohol dependence and free-choice drinking in mice. Alcohol 2014, 48, 287–293. [Google Scholar] [CrossRef]






Disclaimer/Publisher’s Note: The statements, opinions and data contained in all publications are solely those of the individual author(s) and contributor(s) and not of MDPI and/or the editor(s). MDPI and/or the editor(s) disclaim responsibility for any injury to people or property resulting from any ideas, methods, instructions or products referred to in the content. |
© 2024 by the authors. Licensee MDPI, Basel, Switzerland. This article is an open access article distributed under the terms and conditions of the Creative Commons Attribution (CC BY) license (https://creativecommons.org/licenses/by/4.0/).
Share and Cite
Rahamim, N.; Liran, M.; Aronovici, C.; Flumin, H.; Gordon, T.; Urshansky, N.; Barak, S. Inhibition of ERK1/2 or CRMP2 Disrupts Alcohol Memory Reconsolidation and Prevents Relapse in Rats. Int. J. Mol. Sci. 2024, 25, 5478. https://doi.org/10.3390/ijms25105478
Rahamim N, Liran M, Aronovici C, Flumin H, Gordon T, Urshansky N, Barak S. Inhibition of ERK1/2 or CRMP2 Disrupts Alcohol Memory Reconsolidation and Prevents Relapse in Rats. International Journal of Molecular Sciences. 2024; 25(10):5478. https://doi.org/10.3390/ijms25105478
Chicago/Turabian StyleRahamim, Nofar, Mirit Liran, Coral Aronovici, Hila Flumin, Tamar Gordon, Nataly Urshansky, and Segev Barak. 2024. "Inhibition of ERK1/2 or CRMP2 Disrupts Alcohol Memory Reconsolidation and Prevents Relapse in Rats" International Journal of Molecular Sciences 25, no. 10: 5478. https://doi.org/10.3390/ijms25105478
APA StyleRahamim, N., Liran, M., Aronovici, C., Flumin, H., Gordon, T., Urshansky, N., & Barak, S. (2024). Inhibition of ERK1/2 or CRMP2 Disrupts Alcohol Memory Reconsolidation and Prevents Relapse in Rats. International Journal of Molecular Sciences, 25(10), 5478. https://doi.org/10.3390/ijms25105478

