Supramolecular Nanoparticles of Histone and Hyaluronic Acid for Co-Delivery of siRNA and Photosensitizer In Vitro
Abstract
1. Introduction
2. Results and Discussion
2.1. Assembly and Characterization of Histone-HA NPs and siRNA-Ce6 NPs
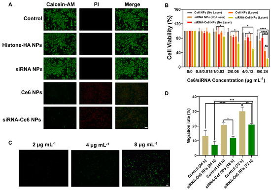
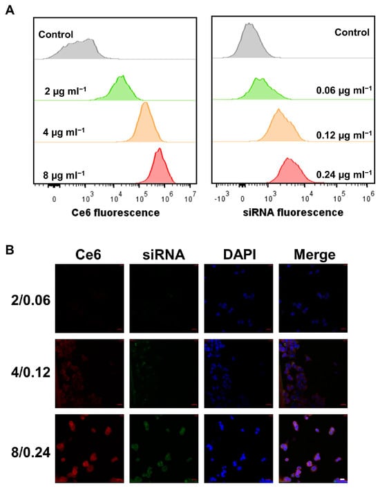
2.2. Intracellular Uptake and Cytotoxicity of siRNA-Ce6 NPs
2.3. Investigation on ROS Production and Cell Migration In Vitro
3. Materials and Methods
3.1. Materials
3.2. Preparation of Histone–HA NPs and siRNA-Ce6 NPs
3.3. Characterization of Nanoparticles
3.4. Cell Culture
3.5. Assessments of Cellular Uptake
3.6. Cytotoxicity Evaluation
3.7. Wound Healing Assay
3.8. Measurement of Intracellular ROS
4. Conclusions
Supplementary Materials
Author Contributions
Funding
Institutional Review Board Statement
Informed Consent Statement
Data Availability Statement
Conflicts of Interest
References
- Siegel, R.L.; Miller, K.D.; Wagle, N.S.; Jemal, A. Cancer statistics, 2023. CA-Cancer J. Clin. 2023, 73, 17–48. [Google Scholar] [CrossRef] [PubMed]
- Falkson, C.B.; Vella, E.T.; Ellis, P.M.; Maziak, D.E.; Ung, Y.C.; Yu, E.D. Surgical, Radiation, and Systemic Treatments of Patients With Thymic Epithelial Tumors: A Systematic Review. J. Thorac. Oncol. 2023, 18, 299–312. [Google Scholar] [CrossRef] [PubMed]
- Min, H.Y.; Lee, H.Y. Molecular targeted therapy for anticancer treatment. Exp. Mol. Med. 2022, 54, 1670–1694. [Google Scholar] [CrossRef] [PubMed]
- Anand, U.; Dey, A.; Chandel, A.K.S.; Sanyal, R.; Mishra, A.; Pandey, D.K.; De Falco, V.; Upadhyay, A.; Kandimalla, R.; Chaudhary, A.; et al. Cancer chemotherapy and beyond: Current status, drug candidates, associated risks and progress in targeted therapeutics. Genes Dis. 2023, 10, 1367–1401. [Google Scholar] [CrossRef] [PubMed]
- Qin, S.; Tang, X.; Chen, Y.; Chen, K.; Fan, N.; Xiao, W.; Zheng, Q.; Li, G.; Teng, Y.; Wu, M.; et al. mRNA-based therapeutics: Powerful and versatile tools to combat diseases. Signal Transduct. Target. Ther. 2022, 7, 166. [Google Scholar] [CrossRef] [PubMed]
- Saw, P.E.; Song, E.W. siRNA therapeutics: A clinical reality. Sci. China-Life Sci. 2020, 63, 485–500. [Google Scholar] [CrossRef] [PubMed]
- Hu, B.; Zhong, L.; Weng, Y.; Peng, L.; Huang, Y.; Zhao, Y.; Liang, X.-J. Therapeutic siRNA: State of the art. Signal Transduct. Target. Ther. 2020, 5, 101. [Google Scholar] [CrossRef] [PubMed]
- Fang, P.C.; Han, L.; Liu, C.P.; Deng, S.C.; Zhang, E.; Gong, P.Y.; Ren, Y.; Gu, J.; He, L.L.; Yuan, Z.X. Dual-Regulated Functionalized Liposome-Nanoparticle Hybrids Loaded with Dexamethasone/TGFβ1-siRNA for Targeted Therapy of Glomerulonephritis. ACS Appl. Mater. Interfaces 2022, 14, 307–323. [Google Scholar] [CrossRef] [PubMed]
- Kim, M.; Lee, J.S.; Kim, W.; Lee, J.H.; Jun, B.H.; Kim, K.S.; Kim, D.E. Aptamer-conjugated nano-liposome for immunogenic chemotherapy with reversal of immunosuppression. J. Control. Release 2022, 348, 893–910. [Google Scholar] [CrossRef]
- Ma, Z.; Wong, S.; Forgham, H.; Esser, L.; Lai, M.; Leiske, M.N.; Kempe, K.; Sharbeen, G.; Youkhana, J.; Mansfeld, F.; et al. Aerosol delivery of star polymer-siRNA nanoparticles as a therapeutic strategy to inhibit lung tumor growth. Biomaterials 2022, 285, 17. [Google Scholar] [CrossRef]
- Rehman, U.; Parveen, N.; Sheikh, A.; Abourehab, M.A.S.; Sahebkar, A.; Kesharwani, P. Polymeric nanoparticles-siRNA as an emerging nano-polyplexes against ovarian cancer. Colloids Surf. B Biointerfaces 2022, 218, 112766. [Google Scholar] [CrossRef] [PubMed]
- Pedziwiatr-Werbicka, E.; Gorzkiewicz, M.; Horodecka, K.; Lach, D.; Barrios-Gumiel, A.; Sánchez-Nieves, J.; Gómez, R.; de la Mata, F.J.; Bryszewska, M. PEGylation of Dendronized Gold Nanoparticles Affects Their Interaction with Thrombin and siRNA. J. Phys. Chem. B 2021, 125, 1196–1206. [Google Scholar] [CrossRef] [PubMed]
- Zhang, Y.; Yang, L.; Wang, H.; Huang, J.; Lin, Y.; Chen, S.; Guan, X.; Yi, M.; Li, S.; Zhang, L. Bioinspired metal–organic frameworks mediated efficient delivery of siRNA for cancer therapy. Chem. Eng. J. 2021, 426, 131926. [Google Scholar] [CrossRef]
- Li, W.J.; Wang, D.Y.; Shi, X.D.; Li, J.X.; Ma, Y.; Wang, Y.D.; Li, T.T.; Zhang, J.N.; Zhao, R.T.; Yu, Z.Q.; et al. A siRNA-induced peptide co-assembly system as a peptide-based siRNA nanocarrier for cancer therapy. Mater. Horiz. 2018, 5, 745–752. [Google Scholar] [CrossRef]
- Zhang, Y.; Kim, I.; Xu, Y.X.; Yu, D.G.; Song, W.L. Intelligent poly(L-histidine)-based nanovehicles for controlled drug delivery. J. Control. Release 2022, 349, 963–982. [Google Scholar] [CrossRef] [PubMed]
- Hald Albertsen, C.; Kulkarni, J.A.; Witzigmann, D.; Lind, M.; Petersson, K.; Simonsen, J.B. The role of lipid components in lipid nanoparticles for vaccines and gene therapy. Adv. Drug Deliv. Rev. 2022, 188, 114416. [Google Scholar] [CrossRef] [PubMed]
- Kayitmazer, A.B.; Quinn, B.; Kimura, K.; Ryan, G.L.; Tate, A.J.; Pink, D.A.; Dubin, P.L. Protein Specificity of Charged Sequences in Polyanions and Heparins. Biomacromolecules 2010, 11, 3325–3331. [Google Scholar] [CrossRef] [PubMed]
- Zhang, N.; Zhao, F.F.; Zou, Q.L.; Li, Y.X.; Ma, G.H.; Yan, X.H. Multitriggered Tumor-Responsive Drug Delivery Vehicles Based on Protein and Polypeptide Coassembly for Enhanced Photodynamic Tumor Ablation. Small 2016, 12, 5936–5943. [Google Scholar] [CrossRef]
- Sun, H.F.; Li, S.K.; Qi, W.; Xing, R.R.; Zou, Q.L.; Yan, X.H. Stimuli-responsive nanoparticles based on co-assembly of naturally-occurring biomacromolecules for in vitro photodynamic therapy. Colloid Surf. A-Physicochem. Eng. Asp. 2018, 538, 795–801. [Google Scholar] [CrossRef]
- Chen, C.J.; Li, S.K.; Liu, K.; Ma, G.H.; Yan, X.H. Co-Assembly of Heparin and Polypeptide Hybrid Nanoparticles for Biomimetic Delivery and Anti-Thrombus Therapy. Small 2016, 12, 4719–4725. [Google Scholar] [CrossRef]
- Zhao, F.F.; Shen, G.Z.; Chen, C.J.; Xing, R.R.; Zou, Q.L.; Ma, G.H.; Yan, X.H. Nanoengineering of Stimuli-Responsive Protein-Based Biomimetic Protocells as Versatile Drug Delivery Tools. Chem.-Eur. J. 2014, 20, 6880–6887. [Google Scholar] [CrossRef] [PubMed]
- Zhang, R.Y.; Xing, R.R.; Jiao, T.F.; Ma, K.; Chen, C.J.; Ma, G.H.; Yan, X.H. Carrier-Free, Chemophotodynamic Dual Nanodrugs via Self-Assembly for Synergistic Antitumor Therapy. ACS Appl. Mater. Interfaces 2016, 8, 13262–13269. [Google Scholar] [CrossRef]
- Tessarz, P.; Kouzarides, T. Histone core modifications regulating nucleosome structure and dynamics. Nat. Rev. Mol. Cell Biol. 2014, 15, 703–708. [Google Scholar] [CrossRef] [PubMed]
- Millán-Zambrano, G.; Burton, A.; Bannister, A.J.; Schneider, R. Histone post-translational modifications—Cause and consequence of genome function. Nat. Rev. Genet. 2022, 23, 563–580. [Google Scholar] [CrossRef]
- Lee, B.R.; Jo, E.; Yoon, H.Y.; Yoon, C.J.; Lee, H.J.; Kwon, K.C.; Kim, T.W.; Lee, J. Nonimmunogenetic Viral Capsid Carrier with Cancer Targeting Activity. Adv. Sci. 2018, 5, 9. [Google Scholar] [CrossRef]
- Ikeda-Imafuku, M.; Wang, L.L.W.; Rodrigues, D.; Shaha, S.; Zhao, Z.M.; Mitragotri, S. Strategies to improve the EPR effect: A mechanistic perspective and clinical translation. J. Control. Release 2022, 345, 512–536. [Google Scholar] [CrossRef] [PubMed]
- Veider, F.; Sanchez Armengol, E.; Bernkop-Schnürch, A. Charge-Reversible Nanoparticles: Advanced Delivery Systems for Therapy and Diagnosis. Small 2024, 20, 2304713. [Google Scholar] [CrossRef] [PubMed]
- Chen, J.; Ding, J.; Wang, Y.; Cheng, J.; Ji, S.; Zhuang, X.; Chen, X. Sequentially Responsive Shell-Stacked Nanoparticles for Deep Penetration into Solid Tumors. Adv. Mater. 2017, 29, 1701170. [Google Scholar] [CrossRef]
- Zhao, X.Z.; Liu, J.P.; Fan, J.L.; Chao, H.; Peng, X.J. Recent progress in photosensitizers for overcoming the challenges of photodynamic therapy: From molecular design to application. Chem. Soc. Rev. 2021, 50, 4185–4219. [Google Scholar] [CrossRef]
- Idoudi, S.; Bedhiafi, T.; Pedersen, S.; Elahtem, M.; Alremawi, I.; Akhtar, S.; Dermime, S.; Merhi, M.; Uddin, S. Role of HMGB1 and its associated signaling pathways in human malignancies. Cell. Signal. 2023, 112, 13. [Google Scholar] [CrossRef]
- Shao, L.H.; Zhu, L.; Wang, M.; Ning, Y.; Chen, F.Q.; Gao, X.Q.; Yang, C.T.; Wang, H.W.; Li, H.L. Mechanisms involved in the HMGB1 modulation of tumor multidrug resistance (Review). Int. J. Mol. Med. 2023, 52, 69. [Google Scholar] [CrossRef]
- Hubert, P.; Roncarati, P.; Demoulin, S.; Pilard, C.; Ancion, M.; Reynders, C.; Lerho, T.; Bruyere, D.; Lebeau, A.; Radermecker, C.; et al. Extracellular HMGB1 blockade inhibits tumor growth through profoundly remodeling immune microenvironment and enhances checkpoint inhibitor-based immunotherapy. J. Immunother. Cancer 2021, 9, e001966. [Google Scholar] [CrossRef] [PubMed]
- Tang, D.; Kang, R.; Zeh, H.J.; Lotze, M.T. The multifunctional protein HMGB1: 50 years of discovery. Nat. Rev. Immunol. 2023, 23, 824–841. [Google Scholar] [CrossRef] [PubMed]
- Chou, T.C. Theoretical basis, experimental design, and computerized simulation of synergism and antagonism in drug combination studies. Pharmacol. Rev. 2006, 58, 621–681. [Google Scholar] [CrossRef] [PubMed]
- Chen, B.L.; Yan, Y.; Yang, Y.; Cao, G.; Wang, X.; Wang, Y.Q.; Wan, F.J.; Yin, Q.Q.; Wang, Z.H.; Li, Y.F.; et al. A pyroptosis nanotuner for cancer therapy. Nat. Nanotechnol. 2022, 17, 788–798. [Google Scholar] [CrossRef] [PubMed]
- Wang, R.; Li, X.S.; Yoon, J. Organelle-Targeted Photosensitizers for Precision Photodynamic Therapy. ACS Appl. Mater. Interfaces 2021, 13, 19543–19571. [Google Scholar] [CrossRef]
- Tavakkoli Yaraki, M.; Liu, B.; Tan, Y.N. Emerging Strategies in Enhancing Singlet Oxygen Generation of Nano-Photosensitizers Toward Advanced Phototherapy. Nano-Micro Lett. 2022, 14, 123. [Google Scholar] [CrossRef]
- Liang, Y.R.; Zhang, H.W.; Song, X.J.; Yang, Q.F. Metastatic heterogeneity of breast cancer: Molecular mechanism and potential therapeutic targets. Semin. Cancer Biol. 2020, 60, 14–27. [Google Scholar] [CrossRef] [PubMed]
- Jiao, D.C.; Zhang, J.Y.; Chen, P.; Guo, X.H.; Qiao, J.H.; Zhu, J.J.; Wang, L.N.; Lu, Z.D.; Liu, Z.Z. HN1L promotes migration and invasion of breast cancer by up-regulating the expression of HMGB1. J. Cell. Mol. Med. 2021, 25, 397–410. [Google Scholar] [CrossRef]
- Ai, H.Y.; Zhou, W.; Wang, Z.Q.; Qiong, G.; Chen, Z.X.; Deng, S.G. microRNAs-107 inhibited autophagy, proliferation, and migration of breast cancer cells by targeting HMGB1. J. Cell. Biochem. 2019, 120, 8696–8705. [Google Scholar] [CrossRef]
- Chen, Z.G.; Zhao, H.J.; Lin, L.; Liu, J.B.; Bai, J.Z.; Wang, G.S. CircularRNA CirCHIPK3promotes cell proliferation and invasion of breast cancer by spongingmiR-193a/HMGB1/PI3K/AKTaxis. Thorac. Cancer 2020, 11, 2660–2671. [Google Scholar] [CrossRef] [PubMed]
- Setten, R.L.; Rossi, J.J.; Han, S.P. The current state and future directions of RNAi-based therapeutics. Nat. Rev. Drug Discov. 2019, 18, 421–446. [Google Scholar] [CrossRef] [PubMed]
- Li, X.; Lee, S.; Yoon, J. Supramolecular photosensitizers rejuvenate photodynamic therapy. Chem. Soc. Rev. 2018, 47, 1174–1188. [Google Scholar] [CrossRef] [PubMed]





Disclaimer/Publisher’s Note: The statements, opinions and data contained in all publications are solely those of the individual author(s) and contributor(s) and not of MDPI and/or the editor(s). MDPI and/or the editor(s) disclaim responsibility for any injury to people or property resulting from any ideas, methods, instructions or products referred to in the content. |
© 2024 by the authors. Licensee MDPI, Basel, Switzerland. This article is an open access article distributed under the terms and conditions of the Creative Commons Attribution (CC BY) license (https://creativecommons.org/licenses/by/4.0/).
Share and Cite
Hu, M.; Bao, J.; Zhang, Y.; Wang, L.; Zhang, Y.; Zhang, J.; Tang, J.; Zou, Q. Supramolecular Nanoparticles of Histone and Hyaluronic Acid for Co-Delivery of siRNA and Photosensitizer In Vitro. Int. J. Mol. Sci. 2024, 25, 5424. https://doi.org/10.3390/ijms25105424
Hu M, Bao J, Zhang Y, Wang L, Zhang Y, Zhang J, Tang J, Zou Q. Supramolecular Nanoparticles of Histone and Hyaluronic Acid for Co-Delivery of siRNA and Photosensitizer In Vitro. International Journal of Molecular Sciences. 2024; 25(10):5424. https://doi.org/10.3390/ijms25105424
Chicago/Turabian StyleHu, Minxing, Jianwei Bao, Yuanmei Zhang, Lele Wang, Ya Zhang, Jiaxin Zhang, Jihui Tang, and Qianli Zou. 2024. "Supramolecular Nanoparticles of Histone and Hyaluronic Acid for Co-Delivery of siRNA and Photosensitizer In Vitro" International Journal of Molecular Sciences 25, no. 10: 5424. https://doi.org/10.3390/ijms25105424
APA StyleHu, M., Bao, J., Zhang, Y., Wang, L., Zhang, Y., Zhang, J., Tang, J., & Zou, Q. (2024). Supramolecular Nanoparticles of Histone and Hyaluronic Acid for Co-Delivery of siRNA and Photosensitizer In Vitro. International Journal of Molecular Sciences, 25(10), 5424. https://doi.org/10.3390/ijms25105424

