Clinical and Immunologic Characteristics of Colorectal Cancer Tumors Expressing LY6G6D
Abstract
1. Introduction
2. Results
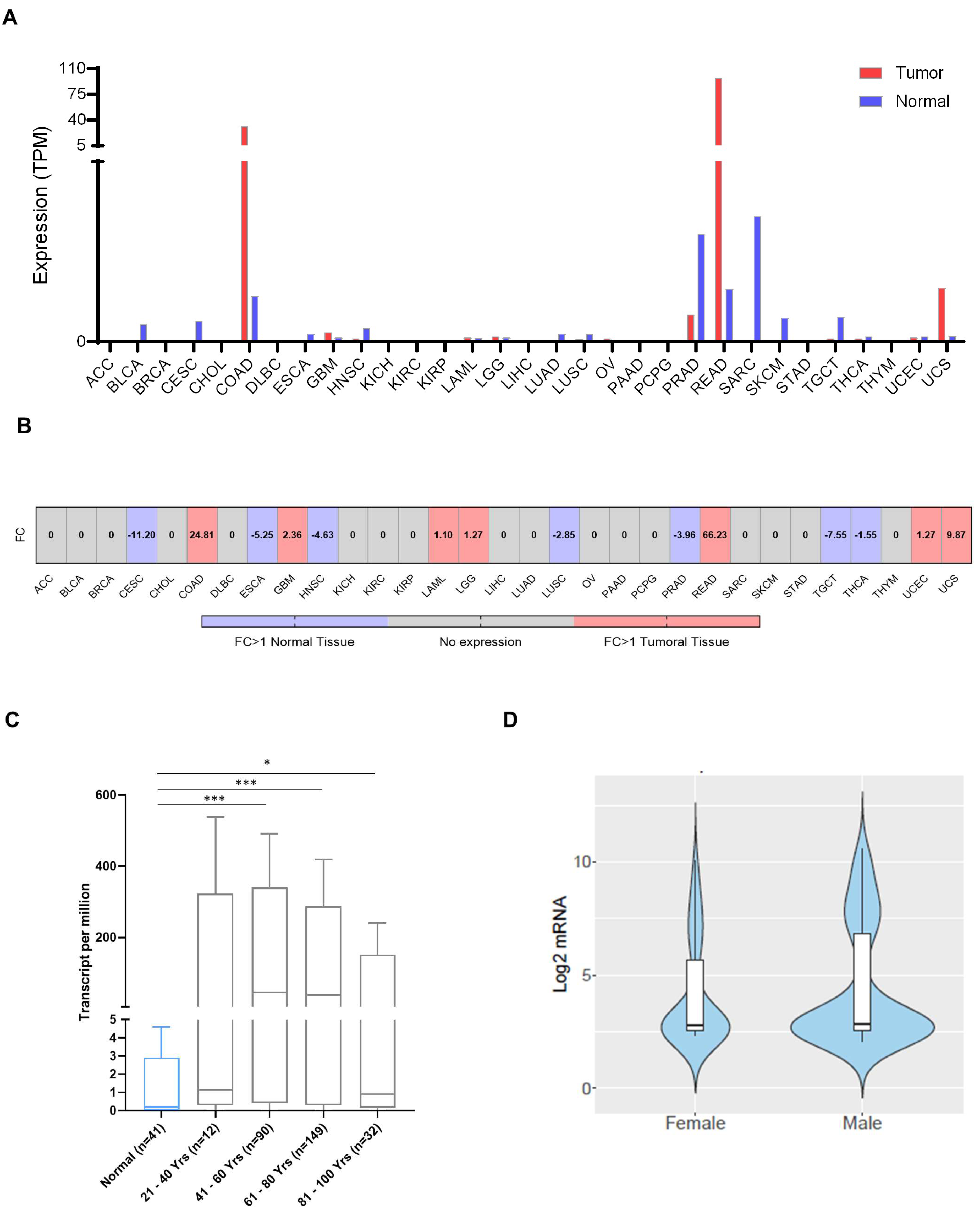
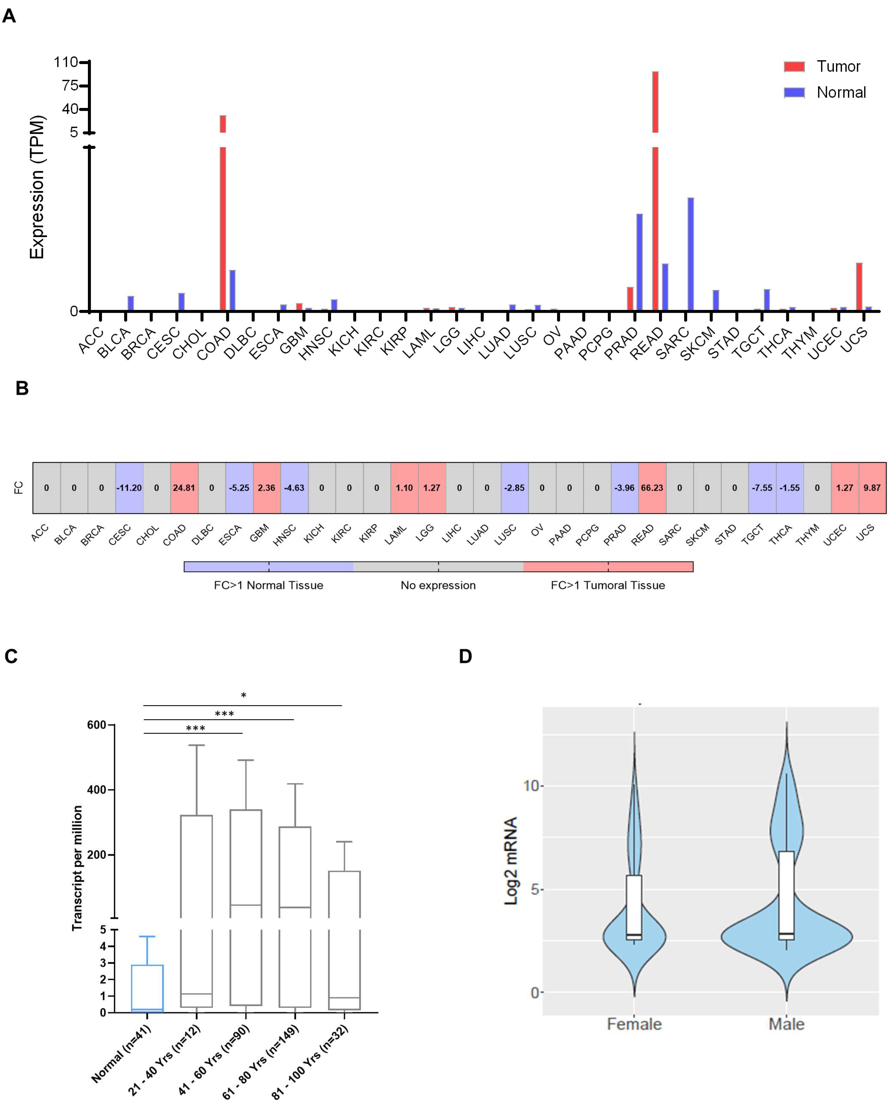
2.1. LY6G6D Is Highly and Exclusively Expressed in Colorectal Cancer Tumors
2.2. LY6G6D Is More Expressed in the Microsatellite Stable and the Canonical Colon Cancer Subtype
2.3. Transcriptomic Profiling of Colon Adenocarcinomas (CRC) with High Expression of LY6G6D and Association with Immune Infiltrates
2.4. Mutational Profile of Tumors with High Expression of LY6G6D
2.5. LY6G6D Is Present in an Inert Immune Microenvironment
3. Discussion
4. Materials and Methods
4.1. LY6G6D Expression Studies
4.2. Transcriptomic Studies
4.3. Identification of Mutated Genes in Tumors with High Expression of LY6G6D
4.4. Immune Cell Infiltration and Gene Expression Correlation
4.5. Gene Correlations
4.6. Graphical Design
Supplementary Materials
Author Contributions
Funding
Institutional Review Board Statement
Informed Consent Statement
Data Availability Statement
Acknowledgments
Conflicts of Interest
References
- Ocaña, A.; García-Alonso, S.; Amir, E.; Pandiella, A. Refining Early Antitumoral Drug Development. Trends Pharmacol. Sci. 2018, 39, 922–925. [Google Scholar] [CrossRef] [PubMed]
- Kaplon, H.; Crescioli, S.; Chenoweth, A.; Visweswaraiah, J.; Reichert, J.M. Antibodies to watch in 2023. mAbs 2023, 15, 2153410. [Google Scholar] [CrossRef] [PubMed]
- García-Alonso, S.; Ocaña, A.; Pandiella, A. Trastuzumab Emtansine: Mechanisms of Action and Resistance, Clinical Progress, and Beyond. Trends Cancer 2020, 6, 130–146. [Google Scholar] [CrossRef] [PubMed]
- Ball, K.; Dovedi, S.J.; Vajjah, P.; Phipps, A. Strategies for clinical dose optimization of T cell-engaging therapies in oncology. mAbs 2023, 15, 2181016. [Google Scholar] [CrossRef] [PubMed]
- Esapa, B.; Jiang, J.; Cheung, A.; Chenoweth, A.; Thurston, D.E.; Karagiannis, S.N. Target Antigen Attributes and Their Contributions to Clinically Approved Antibody-Drug Conjugates (ADCs) in Haematopoietic and Solid Cancers. Cancers 2023, 15, 1845. [Google Scholar] [CrossRef] [PubMed]
- Baliu-Piqué, M.; Pandiella, A.; Ocana, A. Breast Cancer Heterogeneity and Response to Novel Therapeutics. Cancers 2020, 12, 3271. [Google Scholar] [CrossRef] [PubMed]
- Zinn, S.; Vazquez-Lombardi, R.; Zimmermann, C.; Sapra, P.; Jermutus, L.; Christ, D. Advances in antibody-based therapy in oncology. Nat. Cancer 2023, 4, 165–180. [Google Scholar] [CrossRef] [PubMed]
- Alcaraz-Sanabria, A.; Cabañas Morafraile, E.; Fernández-Hinojal, G.; Velasco, G.; Pérez-Segura, P.; Pandiella, A.; Győrffy, B.; Ocaña, A. Transcriptomic Mapping of Non-Small Cell Lung Cancer K-RAS p.G12C Mutated Tumors: Identification of Surfaceome Targets and Immunologic Correlates. Front. Immunol. 2022, 12, 786069. [Google Scholar] [CrossRef] [PubMed]
- Montero, J.C.; Calvo-Jiménez, E.; del Carmen, S.; Abad, M.; Ocaña, A.; Pandiella, A. Surfaceome analyses uncover CD98hc as an antibody drug-conjugate target in triple negative breast cancer. J. Exp. Clin. Cancer Res. 2022, 41, 106. [Google Scholar] [CrossRef]
- Mallya, M.; Campbell, R.D.; Aguado, B. Transcriptional analysis of a novel cluster of LY-6 family members in the human and mouse major histocompatibility complex: Five genes with many splice forms. Genomics 2002, 80, 113–123. [Google Scholar] [CrossRef]
- Mallya, M.; Campbell, R.D.; Aguado, B. Characterization of the five novel Ly-6 superfamily members encoded in the MHC, and detection of cells expressing their potential ligands. Protein Sci. 2006, 15, 2244. [Google Scholar] [CrossRef] [PubMed]
- Holowatyj, A.N.; Wen, W.; Gibbs, T.; Seagle, H.M.; Keller, S.R.; Edwards, D.R.V.; Washington, M.K.; Eng, C.; Perea, J.; Zheng, W.; et al. Racial/Ethnic and Sex Differences in Somatic Cancer Gene Mutations among Patients with Early-Onset Colorectal Cancer. Cancer Discov. 2023, 13, 570–579. [Google Scholar] [CrossRef] [PubMed]
- Corrales, L.; Hipp, S.; Martin, K.; Sabarth, N.; Tirapu, I.; Fuchs, K.; Thaler, B.; Walterskirchen, C.; Bauer, K.; Fabits, M.; et al. LY6G6D is a selectively expressed colorectal cancer antigen that can be used for targeting a therapeutic T-cell response by a T-cell engager. Front. Immunol. 2022, 13, 1008764. [Google Scholar] [CrossRef] [PubMed]
- Wang, P.; Sun, L.L.; Clark, R.; Hristopoulos, M.; Chiu, C.P.; Dillon, M.; Lin, W.; Lo, A.A.; Chalasani, S.; Das Thakur, M.; et al. Novel Anti-LY6G6D/CD3 T-Cell-Dependent Bispecific Antibody for the Treatment of Colorectal Cancer. Mol. Cancer Ther. 2022, 21, 974–985. [Google Scholar] [CrossRef] [PubMed]
- Fontana, E.; Eason, K.; Cervantes, A.; Salazar, R.; Sadanandam, A. Context matters—Consensus molecular subtypes of colorectal cancer as biomarkers for clinical trials. Ann. Oncol. 2019, 30, 520. [Google Scholar] [CrossRef] [PubMed]
- Giordano, G.; Parcesepe, P.; D’andrea, M.R.; Coppola, L.; Di Raimo, T.; Remo, A.; Manfrin, E.; Fiorini, C.; Scarpa, A.; Amoreo, C.A.; et al. JAK/Stat5-mediated subtype-specific lymphocyte antigen 6 complex, locus G6D (LY6G6D) expression drives mismatch repair proficient colorectal cancer. J. Exp. Clin. Cancer Res. 2019, 38, 28. [Google Scholar] [CrossRef]
- Inamura, K. Colorectal Cancers: An Update on Their Molecular Pathology. Cancers 2018, 10, 26. [Google Scholar] [CrossRef] [PubMed]
- Dumbrava, E.E.; Johnson, M.L.; Tolcher, A.W.; Shapiro, G.; Thompson, J.A.; El-Khoueiry, A.B.; Vandross, A.L.; Kummar, S.; Parikh, A.R.; Munster, P.N.; et al. First-in-human study of PC14586, a small molecule structural corrector of Y220C mutant p53, in patients with advanced solid tumors harboring a TP53 Y220C mutation. J. Clin. Oncol. 2022, 40, 3003. [Google Scholar] [CrossRef]
- Li, B.; Zhang, G.; Xu, X. APC mutation correlated with poor response of immunotherapy in colon cancer. BMC Gastroenterol. 2023, 23, 95. [Google Scholar] [CrossRef]
- Picard, E.; Verschoor, C.P.; Ma, G.W.; Pawelec, G. Relationships Between Immune Landscapes, Genetic Subtypes and Responses to Immunotherapy in Colorectal Cancer. Front. Immunol. 2020, 11, 369. [Google Scholar] [CrossRef]
- Chen, M.; Zhang, Q.; Chen, H.; Wang, Z.; Xu, T.; Qi, C.; Chen, S.; Zhao, X.; Bai, Y.; Peng, Z.; et al. FAT4 mutation as a potential predictive biomarker for immunotherapy combined with anti-angiogenic therapy in MSS metastatic colorectal cancer. J. Clin. Oncol. 2022, 40, e15504. [Google Scholar] [CrossRef]
- Brown, L.C.; Tucker, M.D.; Sedhom, R.; Schwartz, E.B.; Zhu, J.; Kao, C.; Labriola, M.K.; Gupta, R.T.; Marin, D.; Wu, Y.; et al. LRP1B mutations are associated with favorable outcomes to immune checkpoint inhibitors across multiple cancer types. J. Immunother. Cancer 2021, 9, e001792. [Google Scholar] [CrossRef] [PubMed]
- Weinstein, J.N.; Collisson, E.A.; Mills, G.B.; Shaw, K.R.; Ozenberger, B.A.; Ellrott, K.; Shmulevich, I.; Sander, C.; Stuart, J.M. The cancer genome atlas pan-cancer analysis project. Nat. Genet. 2013, 45, 1113–1120. [Google Scholar] [CrossRef] [PubMed]
- Tang, Z.; Kang, B.; Li, C.; Chen, T.; Zhang, Z. GEPIA2: An enhanced web server for large-scale expression profiling and interactive analysis. Nucleic Acids Res. 2019, 47, W556. [Google Scholar] [CrossRef]
- Park, S.J.; Yoon, B.H.; Kim, S.K.; Kim, S.Y. GENT2: An updated gene expression database for normal and tumor tissues. BMC Med. Genom. 2019, 12 (Suppl. 5), 101. [Google Scholar] [CrossRef] [PubMed]
- Chandrashekar, D.S.; Bashel, B.; Balasubramanya, S.A.H.; Creighton, C.J.; Ponce-Rodriguez, I.; Chakravarthi, B.V.S.K.; Varambally, S. UALCAN: A Portal for Facilitating Tumor Subgroup Gene Expression and Survival Analyses. Neoplasia 2017, 19, 649–658. [Google Scholar] [CrossRef] [PubMed]
- Chandrashekar, D.S.; Karthikeyan, S.K.; Korla, P.K.; Patel, H.; Shovon, A.R.; Athar, M.; Netto, G.J.; Qin, Z.S.; Kumar, S.; Manne, U.; et al. UALCAN: An update to the integrated cancer data analysis platform. Neoplasia 2022, 25, 18–27. [Google Scholar] [CrossRef] [PubMed]
- Cerami, E.; Gao, J.; Dogrusoz, U.; Gross, B.E.; Sumer, S.O.; Aksoy, B.A.; Jacobsen, A.; Byrne, C.J.; Heuer, M.L.; Larsson, E.; et al. The cBio Cancer Genomics Portal: An Open Platform for Exploring Multidimensional Cancer Genomics Data. Cancer Discov. 2012, 2, 401. [Google Scholar] [CrossRef]
- Li, T.; Fu, J.; Zeng, Z.; Cohen, D.; Li, J.; Chen, Q.; Li, B.; Liu, X.S. TIMER2.0 for analysis of tumor-infiltrating immune cells. Nucleic Acids Res. 2020, 48, W509. [Google Scholar] [CrossRef]






Disclaimer/Publisher’s Note: The statements, opinions and data contained in all publications are solely those of the individual author(s) and contributor(s) and not of MDPI and/or the editor(s). MDPI and/or the editor(s) disclaim responsibility for any injury to people or property resulting from any ideas, methods, instructions or products referred to in the content. |
© 2024 by the authors. Licensee MDPI, Basel, Switzerland. This article is an open access article distributed under the terms and conditions of the Creative Commons Attribution (CC BY) license (https://creativecommons.org/licenses/by/4.0/).
Share and Cite
Sanvicente García, A.; Pedregal, M.; Paniagua-Herranz, L.; Díaz-Tejeiro, C.; Nieto-Jiménez, C.; Pérez Segura, P.; Munkácsy, G.; Győrffy, B.; Calvo, E.; Moreno, V.; et al. Clinical and Immunologic Characteristics of Colorectal Cancer Tumors Expressing LY6G6D. Int. J. Mol. Sci. 2024, 25, 5345. https://doi.org/10.3390/ijms25105345
Sanvicente García A, Pedregal M, Paniagua-Herranz L, Díaz-Tejeiro C, Nieto-Jiménez C, Pérez Segura P, Munkácsy G, Győrffy B, Calvo E, Moreno V, et al. Clinical and Immunologic Characteristics of Colorectal Cancer Tumors Expressing LY6G6D. International Journal of Molecular Sciences. 2024; 25(10):5345. https://doi.org/10.3390/ijms25105345
Chicago/Turabian StyleSanvicente García, Adrián, Manuel Pedregal, Lucía Paniagua-Herranz, Cristina Díaz-Tejeiro, Cristina Nieto-Jiménez, Pedro Pérez Segura, Gyöngyi Munkácsy, Balázs Győrffy, Emiliano Calvo, Víctor Moreno, and et al. 2024. "Clinical and Immunologic Characteristics of Colorectal Cancer Tumors Expressing LY6G6D" International Journal of Molecular Sciences 25, no. 10: 5345. https://doi.org/10.3390/ijms25105345
APA StyleSanvicente García, A., Pedregal, M., Paniagua-Herranz, L., Díaz-Tejeiro, C., Nieto-Jiménez, C., Pérez Segura, P., Munkácsy, G., Győrffy, B., Calvo, E., Moreno, V., & Ocaña, A. (2024). Clinical and Immunologic Characteristics of Colorectal Cancer Tumors Expressing LY6G6D. International Journal of Molecular Sciences, 25(10), 5345. https://doi.org/10.3390/ijms25105345

