DDCM: A Computational Strategy for Drug Repositioning Based on Support-Vector Regression Algorithm
Abstract
1. Introduction
2. Results
2.1. Potential Therapeutic Drugs for 59 Neoplasms
2.2. Potential Therapeutic Capacity Analysis and Validation of Potential Therapeutic Drugs
2.2.1. The Literature Aspect
2.2.2. The Functional Aspect
2.2.3. The Drug-Target Aspect
2.2.4. The Survival-Essential Gene Aspect
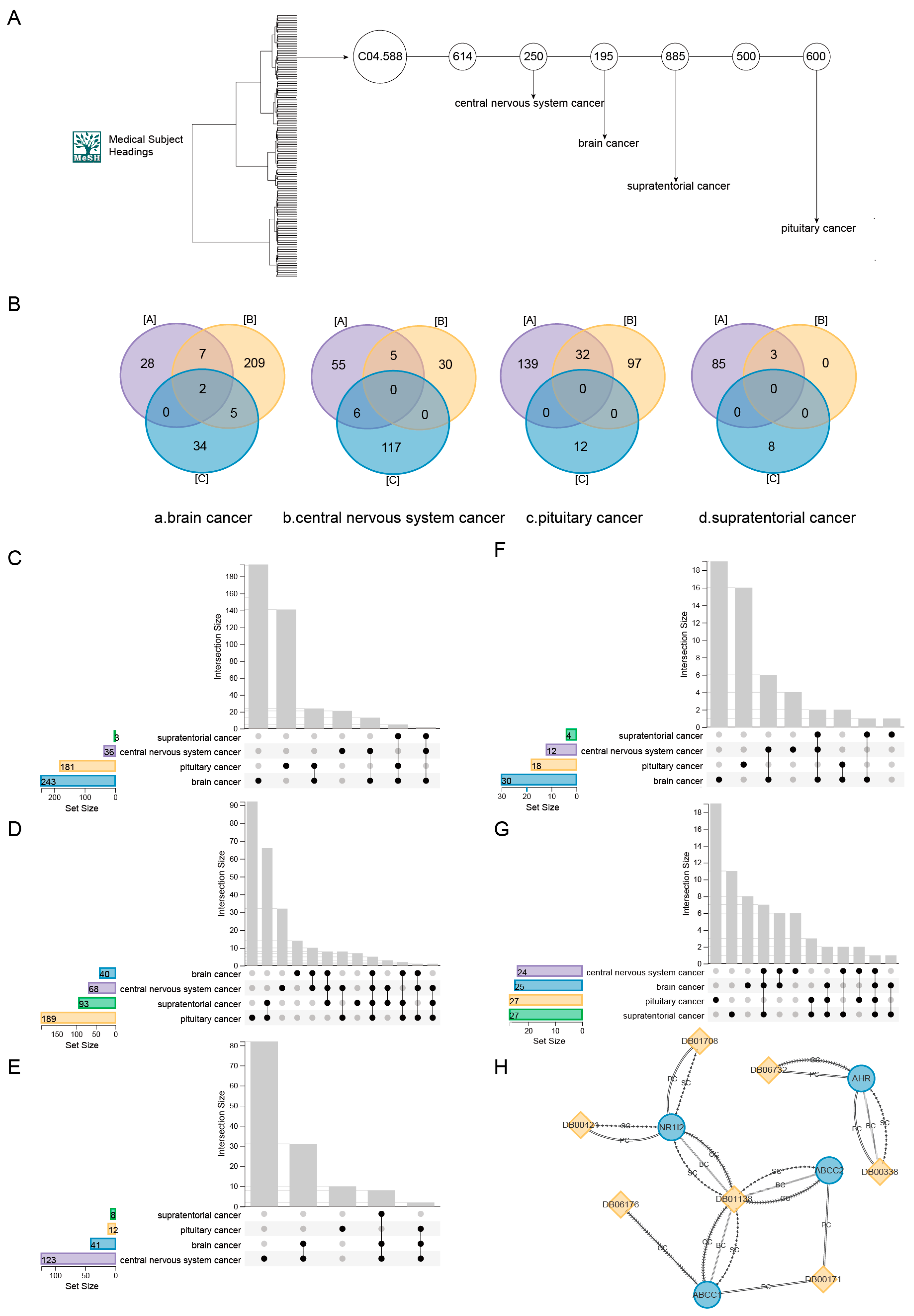
2.3. Drug Research of Similar Neoplasms in MeSH Branches
3. Discussion
4. Material and Methods
4.1. Data Retrieval
4.2. Strategies for Evaluating the Degree of Disease–Drug Correlation
4.2.1. Construction of Hybrid Matrix for Input SVR
- 1.
- Construction of Disease-Similarity Matrix and Drug Similarity Matrix
- 2.
- Construction of Hybrid Matrix
4.2.2. Acquisition of Drug–Disease Correlation Score
4.3. Screening of Potential Therapeutic Drugs
4.3.1. Drug Candidates
4.3.2. Stable Drug Candidates
4.3.3. Potential Therapeutic Drugs Identification
5. Conclusions
Supplementary Materials
Author Contributions
Funding
Institutional Review Board Statement
Informed Consent Statement
Data Availability Statement
Conflicts of Interest
References
- Pushpakom, S.; Iorio, F.; Eyers, P.A.; Escott, K.J.; Hopper, S.; Wells, A.; Doig, A.; Guilliams, T.; Latimer, J.; McNamee, C.; et al. Drug repurposing: Progress, challenges and recommendations. Nat. Rev. Drug Discov. 2019, 18, 41–58. [Google Scholar] [CrossRef] [PubMed]
- Monticelli, M.; Liguori, L.; Allocca, M.; Bosso, A.; Andreotti, G.; Lukas, J.; Monti, M.C.; Morretta, E.; Cubellis, M.V.; Hay Mele, B. Drug Repositioning for Fabry Disease: Acetylsalicylic Acid Potentiates the Stabilization of Lysosomal Alpha-Galactosidase by Pharmacological Chaperones. Int. J. Mol. Sci. 2022, 23, 5104. [Google Scholar] [CrossRef] [PubMed]
- Ochoa-Maganda, V.Y.; Rangel-Castañeda, I.A.; Suárez-Rico, D.O.; Cortés-Zárate, R.; Hernández-Hernández, J.M.; Pérez-Rangel, A.; Chiquete-Félix, N.; León-Ávila, G.; González-Pozos, S.; Gaona-Bernal, J.; et al. Antigiardial Activity of Acetylsalicylic Acid Is Associated with Overexpression of HSP70 and Membrane Transporters. Pharmaceuticals 2020, 13, 440. [Google Scholar] [CrossRef] [PubMed]
- Amare, G.G.; Meharie, B.G.; Belayneh, Y.M. A drug repositioning success: The repositioned therapeutic applications and mechanisms of action of thalidomide. J. Oncol. Pharm. Pract. 2021, 27, 673–678. [Google Scholar] [CrossRef] [PubMed]
- Ohmoto, A.; Fuji, S. Current status of drug repositioning in hematology. Expert Rev. Hematol. 2021, 14, 1005–1011. [Google Scholar] [CrossRef]
- Cruz-Burgos, M.; Losada-Garcia, A.; Cruz-Hernández, C.D.; Cortés-Ramírez, S.A.; Camacho-Arroyo, I.; Gonzalez-Covarrubias, V.; Morales-Pacheco, M.; Trujillo-Bornios, S.I.; Rodríguez-Dorantes, M. New Approaches in Oncology for Repositioning Drugs: The Case of PDE5 Inhibitor Sildenafil. Front. Oncol. 2021, 11, 627229. [Google Scholar] [CrossRef] [PubMed]
- Keats, T.; Rosengren, R.J.; Ashton, J.C. The Rationale for Repurposing Sildenafil for Lung Cancer Treatment. Anticancer Agents Med. Chem. 2018, 18, 367–374. [Google Scholar] [CrossRef] [PubMed]
- Zhang, Y.; Zhao, S.; Fu, Y.; Yan, L.; Feng, Y.; Chen, Y.; Wu, Y.; Deng, Y.; Zhang, G.; Chen, Z.; et al. Computational repositioning of dimethyl fumarate for treating alcoholic liver disease. Cell Death Dis. 2020, 11, 641. [Google Scholar] [CrossRef]
- Jourdan, J.P.; Bureau, R.; Rochais, C.; Dallemagne, P. Drug repositioning: A brief overview. J. Pharm. Pharmacol. 2020, 72, 1145–1151. [Google Scholar] [CrossRef]
- Lastres-Becker, I.; García-Yagüe, A.J.; Scannevin, R.H.; Casarejos, M.J.; Kügler, S.; Rábano, A.; Cuadrado, A. Repurposing the NRF2 Activator Dimethyl Fumarate as Therapy Against Synucleinopathy in Parkinson’s Disease. Antioxid. Redox. Signal. 2016, 25, 61–77. [Google Scholar] [CrossRef]
- Park, K. A review of computational drug repurposing. Transl. Clin. Pharmacol. 2019, 27, 59–63. [Google Scholar] [CrossRef] [PubMed]
- Badkas, A.; De Landtsheer, S.; Sauter, T. Topological network measures for drug repositioning. Brief. Bioinform. 2021, 22, bbaa357. [Google Scholar] [CrossRef] [PubMed]
- Andronis, C.; Sharma, A.; Virvilis, V.; Deftereos, S.; Persidis, A. Literature mining, ontologies and information visualization for drug repurposing. Brief. Bioinform. 2011, 12, 357–368. [Google Scholar] [CrossRef] [PubMed]
- Tari, L.B.; Patel, J.H. Systematic drug repurposing through text mining. In Biomedical Literature Mining; Methods in Molecular Biology Series; Humana Press: New York, NY, USA, 2014; Volume 1159, pp. 253–267. [Google Scholar] [CrossRef]
- Yang, H.T.; Ju, J.H.; Wong, Y.T.; Shmulevich, I.; Chiang, J.H. Literature-based discovery of new candidates for drug repurposing. Brief. Bioinform. 2017, 18, 488–497. [Google Scholar] [CrossRef] [PubMed]
- Zhu, Q.; Tao, C.; Shen, F.; Chute, C.G. Exploring the pharmacogenomics knowledge base (PharmGKB) for repositioning breast cancer drugs by leveraging Web ontology language (OWL) and cheminformatics approaches. In Biocomputing 2024; World Scientific: Singapore, 2014; pp. 172–182. [Google Scholar]
- Jin, S.; Niu, Z.; Jiang, C.; Huang, W.; Xia, F.; Jin, X.; Liu, X.; Zeng, X. HeTDR: Drug repositioning based on heterogeneous networks and text mining. Patterns 2021, 2, 100307. [Google Scholar] [CrossRef] [PubMed]
- Xue, H.; Li, J.; Xie, H.; Wang, Y. Review of Drug Repositioning Approaches and Resources. Int. J. Biol. Sci. 2018, 14, 1232–1244. [Google Scholar] [CrossRef] [PubMed]
- Wu, Z.; Wang, Y.; Chen, L. Network-based drug repositioning. Mol. Biosyst. 2013, 9, 1268–1281. [Google Scholar] [CrossRef] [PubMed]
- Wang, W.; Yang, S.; Zhang, X.; Li, J. Drug repositioning by integrating target information through a heterogeneous network model. Bioinformatics 2014, 30, 2923–2930. [Google Scholar] [CrossRef] [PubMed]
- Cheng, F.; Liu, C.; Jiang, J.; Lu, W.; Li, W.; Liu, G.; Zhou, W.; Huang, J.; Tang, Y. Prediction of drug-target interactions and drug repositioning via network-based inference. PLoS Comput. Biol. 2012, 8, e1002503. [Google Scholar] [CrossRef]
- Wu, C.; Gudivada, R.C.; Aronow, B.J.; Jegga, A.G. Computational drug repositioning through heterogeneous network clustering. BMC Syst. Biol. 2013, 7 (Suppl. 5), S6. [Google Scholar] [CrossRef]
- Jarada, T.N.; Rokne, J.G.; Alhajj, R. A review of computational drug repositioning: Strategies, approaches, opportunities, challenges, and directions. J. Cheminform. 2020, 12, 46. [Google Scholar] [CrossRef]
- Zong, N.; Kim, H.; Ngo, V.; Harismendy, O. Deep mining heterogeneous networks of biomedical linked data to predict novel drug-target associations. Bioinformatics 2017, 33, 2337–2344. [Google Scholar] [CrossRef]
- Zeng, X.; Zhu, S.; Liu, X.; Zhou, Y.; Nussinov, R.; Cheng, F. DeepDr: A network-based deep learning approach to in silico drug repositioning. Bioinformatics 2019, 35, 5191–5198. [Google Scholar] [CrossRef]
- Zhao, K.; So, H.C. Drug Repositioning for Schizophrenia and Depression/Anxiety Disorders: A Machine Learning Approach Leveraging Expression Data. IEEE J. Biomed. Health Inform. 2019, 23, 1304–1315. [Google Scholar] [CrossRef]
- Gottlieb, A.; Stein, G.Y.; Ruppin, E.; Sharan, R. PREDICT: A method for inferring novel drug indications with application to personalized medicine. Mol. Syst. Biol. 2011, 7, 496. [Google Scholar] [CrossRef] [PubMed]
- Yang, M.; Luo, H.; Li, Y.; Wu, F.X.; Wang, J. Overlap matrix completion for predicting drug-associated indications. PLoS Comput. Biol. 2019, 15, e1007541. [Google Scholar] [CrossRef] [PubMed]
- Setoain, J.; Franch, M.; Martínez, M.; Tabas-Madrid, D.; Sorzano, C.O.; Bakker, A.; Gonzalez-Couto, E.; Elvira, J.; Pascual-Montano, A. NFFinder: An online bioinformatics tool for searching similar transcriptomics experiments in the context of drug repositioning. Nucleic Acids Res. 2015, 43, W193–W199. [Google Scholar] [CrossRef]
- Le, D.H.; Nguyen-Ngoc, D. Drug Repositioning by Integrating Known Disease-Gene and Drug-Target Associations in a Semi-supervised Learning Model. Acta Biotheor. 2018, 66, 315–331. [Google Scholar] [CrossRef] [PubMed]
- Zhao, B.W.; Hu, L.; You, Z.H.; Wang, L.; Su, X.R. HINGRL: Predicting drug-disease associations with graph representation learning on heterogeneous information networks. Brief. Bioinform. 2022, 23, bbab515. [Google Scholar] [CrossRef]
- Rodriguez, S.; Hug, C.; Todorov, P.; Moret, N.; Boswell, S.A.; Evans, K.; Zhou, G.; Johnson, N.T.; Hyman, B.T.; Sorger, P.K.; et al. Machine learning identifies candidates for drug repurposing in Alzheimer’s disease. Nat. Commun. 2021, 12, 1033. [Google Scholar] [CrossRef]
- Rikova, K.; Guo, A.; Zeng, Q.; Possemato, A.; Yu, J.; Haack, H.; Nardone, J.; Lee, K.; Reeves, C.; Li, Y.; et al. Global survey of phosphotyrosine signaling identifies oncogenic kinases in lung cancer. Cell 2007, 131, 1190–1203. [Google Scholar] [CrossRef] [PubMed]
- Chen, Y.; Mao, B.; Peng, X.; Zhou, Y.; Xia, K.; Guo, H.; Jiang, H.; Wang, G.; Zhuang, W. A Comparative Study of Genetic Profiles of Key Oncogenesis-Related Genes between Primary Lesions and Matched Lymph Nodes Metastasis in Lung Cancer. J. Cancer 2019, 10, 1642–1650. [Google Scholar] [CrossRef]
- da Cunha Santos, G.; Shepherd, F.A.; Tsao, M.S. EGFR mutations and lung cancer. Annu. Rev. Pathol. 2011, 6, 49–69. [Google Scholar] [CrossRef]
- Huang, J.Q.; Duan, L.X.; Liu, Q.Y.; Li, H.F.; Hu, A.P.; Song, J.W.; Lin, C.; Huang, B.; Yao, D.; Peng, B.; et al. Serine-arginine protein kinase 1 (SRPK1) promotes EGFR-TKI resistance by enhancing GSK3β Ser9 autophosphorylation independent of its kinase activity in non-small-cell lung cancer. Oncogene 2023, 42, 1233–1246. [Google Scholar] [CrossRef] [PubMed]
- Chang, H.; Iizasa, T.; Shibuya, K.; Iyoda, A.; Suzuki, M.; Moriya, Y.; Liu, T.L.; Hiwasa, T.; Hiroshima, K.; Fujisawa, T. Increased expression of collagen XVIII and its prognostic value in nonsmall cell lung carcinoma. Cancer 2004, 100, 1665–1672. [Google Scholar] [CrossRef] [PubMed]
- Zhang, P.; Ma, Y.; Lv, C.; Huang, M.; Li, M.; Dong, B.; Liu, X.; An, G.; Zhang, W.; Zhang, J.; et al. Upregulation of programmed cell death ligand 1 promotes resistance response in non-small-cell lung cancer patients treated with neo-adjuvant chemotherapy. Cancer Sci. 2016, 107, 1563–1571. [Google Scholar] [CrossRef]
- Chatterjee, S.; Crozet, L.; Damotte, D.; Iribarren, K.; Schramm, C.; Alifano, M.; Lupo, A.; Cherfils-Vicini, J.; Goc, J.; Katsahian, S.; et al. TLR7 promotes tumor progression, chemotherapy resistance, and poor clinical outcomes in non-small cell lung cancer. Cancer Res. 2014, 74, 5008–5018. [Google Scholar] [CrossRef]
- Ren, M.; Hong, M.; Liu, G.; Wang, H.; Patel, V.; Biddinger, P.; Silva, J.; Cowell, J.; Hao, Z. Novel FGFR inhibitor ponatinib suppresses the growth of non-small cell lung cancer cells overexpressing FGFR1. Oncol. Rep. 2013, 29, 2181–2190. [Google Scholar] [CrossRef]
- Tchaicha, J.H.; Akbay, E.A.; Altabef, A.; Mikse, O.R.; Kikuchi, E.; Rhee, K.; Liao, R.G.; Bronson, R.T.; Sholl, L.M.; Meyerson, M.; et al. Kinase domain activation of FGFR2 yields high-grade lung adenocarcinoma sensitive to a Pan-FGFR inhibitor in a mouse model of NSCLC. Cancer Res. 2014, 74, 4676–4684. [Google Scholar] [CrossRef]
- Geng, N.; Su, J.; Liu, Z.; Ding, C.; Xie, S.; Hu, W. The Influence of KDR Genetic Variation on the Efficacy and Safety of Patients with Advanced NSCLC Receiving First-Line Bevacizumab Plus Chemotherapy Regimen. Technol. Cancer Res. Treat. 2021, 20, 15330338211019433. [Google Scholar] [CrossRef]
- Testoni, E.; Stephenson, N.L.; Torres-Ayuso, P.; Marusiak, A.A.; Trotter, E.W.; Hudson, A.; Hodgkinson, C.L.; Morrow, C.J.; Dive, C.; Brognard, J. Somatically mutated ABL1 is an actionable and essential NSCLC survival gene. EMBO Mol. Med. 2016, 8, 105–116. [Google Scholar] [CrossRef] [PubMed]
- Garmendia, I.; Pajares, M.J.; Hermida-Prado, F.; Ajona, D.; Bértolo, C.; Sainz, C.; Lavín, A.; Remírez, A.B.; Valencia, K.; Moreno, H.; et al. YES1 Drives Lung Cancer Growth and Progression and Predicts Sensitivity to Dasatinib. Am. J. Respir. Crit. Care Med. 2019, 200, 888–899. [Google Scholar] [CrossRef] [PubMed]
- Gold, K.A.; Lee, J.J.; Harun, N.; Tang, X.; Price, J.; Kawedia, J.D.; Tran, H.T.; Erasmus, J.J.; Blumenschein, G.R.; William, W.N.; et al. A phase I/II study combining erlotinib and dasatinib for non-small cell lung cancer. Oncologist 2014, 19, 1040–1041. [Google Scholar] [CrossRef] [PubMed]
- Haura, E.B.; Tanvetyanon, T.; Chiappori, A.; Williams, C.; Simon, G.; Antonia, S.; Gray, J.; Litschauer, S.; Tetteh, L.; Neuger, A.; et al. Phase I/II study of the Src inhibitor dasatinib in combination with erlotinib in advanced non-small-cell lung cancer. J. Clin. Oncol. 2010, 28, 1387–1394. [Google Scholar] [CrossRef] [PubMed]
- Kilvaer, T.K.; Rakaee, M.; Hellevik, T.; Vik, J.; Petris, L.; Donnem, T.; Strell, C.; Ostman, A.; Busund, L.R.; Martinez-Zubiaurre, I. Differential prognostic impact of platelet-derived growth factor receptor expression in NSCLC. Sci. Rep. 2019, 9, 10163. [Google Scholar] [CrossRef] [PubMed]
- Karthik, S.; Sankar, R.; Varunkumar, K.; Ravikumar, V. Romidepsin induces cell cycle arrest, apoptosis, histone hyperacetylation and reduces matrix metalloproteinases 2 and 9 expression in bortezomib sensitized non-small cell lung cancer cells. Biomed. Pharmacother. 2014, 68, 327–334. [Google Scholar] [CrossRef] [PubMed]
- Pei, K.; Zhu, J.J.; Wang, C.E.; Xie, Q.L.; Guo, J.Y. MicroRNA-185-5p modulates chemosensitivity of human non-small cell lung cancer to cisplatin via targeting ABCC1. Eur. Rev. Med. Pharmacol. Sci. 2016, 20, 4697–4704. [Google Scholar] [PubMed]
- Wang, X.; Wang, H.; Jiang, H.; Qiao, L.; Guo, C. Circular RNAcirc_0076305 Promotes Cisplatin (DDP) Resistance of Non-Small Cell Lung Cancer Cells by Regulating ABCC1 Through miR-186-5p. Cancer. Biother. Radiopharm. 2023, 38, 293–304. [Google Scholar] [CrossRef] [PubMed]
- Liewer, S.; Huddleston, A. Alisertib: A review of pharmacokinetics, efficacy and toxicity in patients with hematologic malignancies and solid tumors. Expert Opin. Investig. Drugs 2018, 27, 105–112. [Google Scholar] [CrossRef]
- Wang, C.Y.; Lee, M.H.; Kao, Y.R.; Hsiao, S.H.; Hong, S.Y.; Wu, C.W. Alisertib inhibits migration and invasion of EGFR-TKI resistant cells by partially reversing the epithelial-mesenchymal transition. Biochim. Biophys. Acta Mol. Cell Res. 2021, 1868, 119016. [Google Scholar] [CrossRef]
- Jia, M.; Jia, X.; Zhang, D.; Liu, W.; Yi, S.; Li, Z.; Cong, B.; Ma, C.; Li, S.; Zhang, J. CD2+ T-helper 17-like cells differentiated from a CD133+ subpopulation of non-small cell lung carcinoma cells promote the growth of lung carcinoma. Ann. Transl. Med. 2021, 9, 687. [Google Scholar] [CrossRef]
- Hwang, K.E.; Kim, H.J.; Song, I.S.; Park, C.; Jung, J.W.; Park, D.S.; Oh, S.H.; Kim, Y.S.; Kim, H.R. Salinomycin suppresses TGF-β1-induced EMT by down-regulating MMP-2 and MMP-9 via the AMPK/SIRT1 pathway in non-small cell lung cancer. Int. J. Med. Sci. 2021, 18, 715–726. [Google Scholar] [CrossRef] [PubMed]
- Yu, X.; Zhang, Y.; Wu, B.; Kurie, J.M.; Pertsemlidis, A. The miR-195 Axis Regulates Chemoresistance through TUBB and Lung Cancer Progression through BIRC5. Mol. Ther. Oncolytics 2019, 14, 288–298. [Google Scholar] [CrossRef]
- Grandel, U.; Heygster, D.; Sibelius, U.; Fink, L.; Sigel, S.; Seeger, W.; Grimminger, F.; Hattar, K. Amplification of lipopolysaccharide-induced cytokine synthesis in non-small cell lung cancer/neutrophil cocultures. Mol. Cancer Res. 2009, 7, 1729–1735. [Google Scholar] [CrossRef]
- Flynn, R. Survival analysis. J. Clin. Nurs. 2012, 21, 2789–2797. [Google Scholar] [CrossRef] [PubMed]
- Behan, F.M.; Iorio, F.; Picco, G.; Gonçalves, E.; Beaver, C.M.; Migliardi, G.; Santos, R.; Rao, Y.; Sassi, F.; Pinnelli, M.; et al. Prioritization of cancer therapeutic targets using CRISPR-Cas9 screens. Nature 2019, 568, 511–516. [Google Scholar] [CrossRef] [PubMed]
- Dempster, J.M.; Boyle, I.; Vazquez, F.; Root, D.E.; Boehm, J.S.; Hahn, W.C.; Tsherniak, A.; McFarland, J.M. Chronos: A cell population dynamics model of CRISPR experiments that improves inference of gene fitness effects. Genome Biol. 2021, 22, 343. [Google Scholar] [CrossRef]
- Guo, Q.; Jiang, E. Recent Advances in the Application of Podophyllotoxin Derivatives to Fight Against Multidrug-Resistant Cancer Cells. Curr. Top. Med. Chem. 2021, 21, 1712–1724. [Google Scholar] [CrossRef] [PubMed]
- Vermes, A.; Guchelaar, H.J.; Dankert, J. Flucytosine: A review of its pharmacology, clinical indications, pharmacokinetics, toxicity and drug interactions. J. Antimicrob. Chemother. 2000, 46, 171–179. [Google Scholar] [CrossRef]
- Johnson, L.; Goping, I.S.; Rieger, A.; Mane, J.Y.; Huzil, T.; Banerjee, A.; Luduena, R.; Hassani, B.; Winter, P.; Tuszynski, J.A. Novel Colchicine Derivatives and their Anti-cancer Activity. Curr. Top. Med. Chem. 2017, 17, 2538–2558. [Google Scholar] [CrossRef]
- Fakhraei, S.; Huang, B.; Raschid, L.; Getoor, L. Network-Based Drug-Target Interaction Prediction with Probabilistic Soft Logic. IEEE/ACM Trans. Comput. Biol. Bioinform. 2014, 11, 775–787. [Google Scholar] [CrossRef] [PubMed]
- Hu, Y.; Zhou, M.; Shi, H.; Ju, H.; Jiang, Q.; Cheng, L. Measuring disease similarity and predicting disease-related ncRNAs by a novel method. BMC Med. Genom. 2017, 10 (Suppl. 5), 71. [Google Scholar] [CrossRef]
- Trosset, J.Y.; Cavé, C. In Silico Drug-Target Profiling. In Target Identification and Validation in Drug Discovery; Methods in Molecular Biology Series; Humana Press: New York, NY, USA, 2019; Volume 1953, pp. 89–103. [Google Scholar] [CrossRef]
- Wishart, D.S.; Feunang, Y.D.; Guo, A.C.; Lo, E.J.; Marcu, A.; Grant, J.R.; Sajed, T.; Johnson, D.; Li, C.; Sayeeda, Z.; et al. DrugBank 5.0: A major update to the DrugBank database for 2018. Nucleic Acids Res. 2018, 46, D1074–D1082. [Google Scholar] [CrossRef] [PubMed]
- Srivenugopal, K.S.; Rawat, A.; Niture, S.K.; Paranjpe, A.; Velu, C.; Venugopal, S.N.; Madala, H.R.; Basak, D.; Punganuru, S.R. Posttranslational Regulation of O(6)-Methylguanine-DNA Methyltransferase (MGMT) and New Opportunities for Treatment of Brain Cancers. Mini Rev. Med. Chem. 2016, 16, 455–464. [Google Scholar] [CrossRef] [PubMed]
- Neville, K.; Blaney, S.; Bernstein, M.; Thompson, P.; Adams, D.; Aleksic, A.; Berg, S. Pharmacokinetics of O(6)-benzylguanine in pediatric patients with central nervous system tumors: A pediatric oncology group study. Clin. Cancer Res. 2004, 10, 5072–5075. [Google Scholar] [CrossRef] [PubMed]
- Keir, S.T.; Dolan, M.E.; Pegg, A.E.; Lawless, A.; Moschel, R.C.; Bigner, D.D.; Friedman, H.S. O6-benzylguanine-mediated enhancement of nitrosourea activity in Mer- central nervous system tumor xenografts--implications for clinical trials. Cancer Chemother. Pharmacol. 2000, 45, 437–440. [Google Scholar] [CrossRef] [PubMed]
- Friedman, H.S.; Dolan, M.E.; Pegg, A.E.; Marcelli, S.; Keir, S.; Catino, J.J.; Bigner, D.D.; Schold, S.C., Jr. Activity of temozolomide in the treatment of central nervous system tumor xenografts. Cancer Res. 1995, 55, 2853–2857. [Google Scholar] [PubMed]
- Xue, P.; Fu, J.; Zhou, Y. The Aryl Hydrocarbon Receptor and Tumor Immunity. Front. Immunol. 2018, 9, 286. [Google Scholar] [CrossRef] [PubMed]
- Takanaga, H.; Yoshitake, T.; Yatabe, E.; Hara, S.; Kunimoto, M. Beta-naphthoflavone disturbs astrocytic differentiation of C6 glioma cells by inhibiting autocrine interleukin-6. J. Neurochem. 2004, 90, 750–757. [Google Scholar] [CrossRef]
- Davis, A.P.; Wiegers, T.C.; Johnson, R.J.; Sciaky, D.; Wiegers, J.; Mattingly, C.J. Comparative Toxicogenomics Database (CTD): Update 2023. Nucleic Acids Res. 2023, 51, D1257–D1262. [Google Scholar] [CrossRef]
- Kanehisa, M.; Goto, S. KEGG: Kyoto encyclopedia of genes and genomes. Nucleic Acids Res. 2000, 28, 27–30. [Google Scholar] [CrossRef] [PubMed]
- Amberger, J.S.; Bocchini, C.A.; Schiettecatte, F.; Scott, A.F.; Hamosh, A. OMIM.org: Online Mendelian Inheritance in Man (OMIM®), an online catalog of human genes and genetic disorders. Nucleic Acids Res. 2015, 43, D789–D798. [Google Scholar] [CrossRef] [PubMed]
- Schriml, L.M.; Mitraka, E.; Munro, J.; Tauber, B.; Schor, M.; Nickle, L.; Felix, V.; Jeng, L.; Bearer, C.; Lichenstein, R.; et al. Human Disease Ontology 2018 update: Classification, content and workflow expansion. Nucleic Acids Res. 2019, 47, D955–D962. [Google Scholar] [CrossRef] [PubMed]
- Shimamura, T.; Perera, S.A.; Foley, K.P.; Sang, J.; Rodig, S.J.; Inoue, T.; Chen, L.; Li, D.; Carretero, J.; Li, Y.C.; et al. Ganetespib (STA-9090), a nongeldanamycin HSP90 inhibitor, has potent antitumor activity in in vitro and in vivo models of non-small cell lung cancer. Clin. Cancer Res. 2012, 18, 4973–4985. [Google Scholar] [CrossRef] [PubMed]
- Ardizzoni, A.; Pronzato, P.; Repetto, L.; De Palma, M.; Canobbio, L.; Gulisano, M.; Fusco, V.; Rosso, R.; Ganzina, F. Phase II trial of oral idarubicin in advanced non-small cell lung cancer (NSCLC). Cancer Investig. 1988, 6, 409–411. [Google Scholar] [CrossRef] [PubMed]
- Klasa, R.J.; Gillum, A.M.; Klem, R.E.; Frankel, S.R. Oblimersen Bcl-2 antisense: Facilitating apoptosis in anticancer treatment. Antisense Nucleic Acid Drug Dev. 2002, 12, 193–213. [Google Scholar] [CrossRef] [PubMed]
- Frankel, S.R. Oblimersen sodium (G3139 Bcl-2 antisense oligonucleotide) therapy in Waldenstrom’s macroglobulinemia: A targeted approach to enhance apoptosis. Semin. Oncol. 2003, 30, 300–304. [Google Scholar] [CrossRef] [PubMed]
- Kruser, T.J.; Traynor, A.M.; Wheeler, D.L. The use of single-agent dasatinib in molecularly unselected non-small-cell lung cancer patients. Expert Opin. Investig. Drugs 2011, 20, 305–307. [Google Scholar] [CrossRef] [PubMed]
- Johnson, F.M.; Saigal, B.; Talpaz, M.; Donato, N.J. Dasatinib (BMS-354825) tyrosine kinase inhibitor suppresses invasion and induces cell cycle arrest and apoptosis of head and neck squamous cell carcinoma and non-small cell lung cancer cells. Clin. Cancer Res. 2005, 11, 6924–6932. [Google Scholar] [CrossRef]
- Gerber, D.E.; Boothman, D.A.; Fattah, F.J.; Dong, Y.; Zhu, H.; Skelton, R.A.; Priddy, L.L.; Vo, P.; Dowell, J.E.; Sarode, V.; et al. Phase 1 study of romidepsin plus erlotinib in advanced non-small cell lung cancer. Lung Cancer 2015, 90, 534–541. [Google Scholar] [CrossRef]
- Schrump, D.S.; Fischette, M.R.; Nguyen, D.M.; Zhao, M.; Li, X.; Kunst, T.F.; Hancox, A.; Hong, J.A.; Chen, G.A.; Kruchin, E.; et al. Clinical and molecular responses in lung cancer patients receiving Romidepsin. Clin. Cancer Res. 2008, 14, 188–198. [Google Scholar] [CrossRef] [PubMed]
- Egyházi, S.; Edgren, M.R.; Hansson, J.; Kröckel, D.; Mannervik, B.; Ringborg, U. Role of O6-methylguanine-DNA methyltransferase, glutathione transferase M3-3 and glutathione in resistance to carmustine in a human non-small cell lung cancer cell line. Eur. J. Cancer 1997, 33, 447–452. [Google Scholar] [CrossRef] [PubMed]
- Zhao, X.; Zhang, N.; Huang, Y.; Dou, X.; Peng, X.; Wang, W.; Zhang, Z.; Wang, R.; Qiu, Y.; Jin, M.; et al. Lansoprazole Alone or in Combination with Gefitinib Shows Antitumor Activity Against Non-small Cell Lung Cancer A549 Cells in vitro and in vivo. Front. Cell Dev. Biol. 2021, 9, 655559. [Google Scholar] [CrossRef] [PubMed]
- Arbour, K.C.; Manchado, E.; Bott, M.J.; Ahn, L.; Tobi, Y.; Ni, A.A.; Yu, H.A.; Shannon, A.; Ladanyi, M.; Perron, V.; et al. Phase 1 Clinical Trial of Trametinib and Ponatinib in Patients with NSCLC Harboring KRAS Mutations. JTO Clin. Res. Rep. 2022, 3, 100256. [Google Scholar] [CrossRef] [PubMed]
- Ng, T.L.; Yu, H.; Smith, D.E.; Boyle, T.A.; York, E.R.; Leedy, S.; Gao, D.; Aisner, D.L.; Van Bokhoven, A.; Heasley, L.E.; et al. Preselection of Lung Cancer Cases Using FGFR1 mRNA and Gene Copy Number for Treatment with Ponatinib. Clin. Lung Cancer 2019, 20, e39–e51. [Google Scholar] [CrossRef] [PubMed]
- Melichar, B.; Adenis, A.; Lockhart, A.C.; Bennouna, J.; Dees, E.C.; Kayaleh, O.; Obermannova, R.; DeMichele, A.; Zatloukal, P.; Zhang, B.; et al. Safety and activity of alisertib, an investigational aurora kinase A inhibitor, in patients with breast cancer, small-cell lung cancer, non-small-cell lung cancer, head and neck squamous-cell carcinoma, and gastro-oesophageal adenocarcinoma: A five-arm phase 2 study. Lancet Oncol. 2015, 16, 395–405. [Google Scholar] [CrossRef]
- Massabeau, C.; Khalifa, J.; Filleron, T.; Modesto, A.; Bigay-Gamé, L.; Plat, G.; Dierickx, L.; Aziza, R.; Rouquette, I.; Gomez-Roca, C.; et al. Continuous Infusion of Cilengitide Plus Chemoradiotherapy for Patients with Stage III Non-Small-cell Lung Cancer: A Phase I Study. Clin. Lung Cancer 2018, 19, e277–e285. [Google Scholar] [CrossRef] [PubMed]
- Li, Y.; Fang, M.; Xu, Z.; Li, X. Tetrathiomolybdate as an old drug in a new use: As a chemotherapeutic sensitizer for non-small cell lung cancer. J. Inorg. Biochem. 2022, 233, 111865. [Google Scholar] [CrossRef]
- Vokes, E.E.; Lyss, A.P.; Herndon, J.E., 2nd; Cooper, B.; Perry, M.C.; Vinciguerra, V.; Mason-Coughlin, K.; Green, M.R. Intravenous 6-thioguanine or cisplatin, fluorouracil and leucovorin for advanced non-small cell lung cancer: A randomized phase II study of the cancer and leukemia group B. Ann. Oncol. 1992, 3, 727–732. [Google Scholar] [CrossRef]
- Gao, H.; Song, Y.; Ma, J.; Zhai, J.; Zhang, Y.; Qu, X. Untargeted metabolomics analysis of omeprazole-enhanced chemosensitivity to cisplatin in mice with non-small cell lung cancer. Chem. Biol. Interact. 2022, 360, 109933. [Google Scholar] [CrossRef]
- Klinge, C.M. Inhibition of non-small-cell lung cancer growth by combined fulvestrant and vandetanib. Future Oncol. 2012, 8, 529–533. [Google Scholar] [CrossRef] [PubMed]
- Cheng, Y.; Li, N.; Eapen, A.; Parajuli, R.; Mehta, R. Somatic BRCA2 Mutation-Positive Concurrent Accessory Male Breast Cancer (BC) and Non-Small Cell Lung Cancer (NSCLC): Excellent Efficacy of Palbociclib, Fulvestrant and Leuprolide in Platinum-Exposed and Endocrine-Refractory BC Associated with Cyclin D1 and FGFR1 Amplification and of Carboplatin, Paclitaxel and Radiation in NSCLC. Case Rep. Oncol. 2019, 12, 494–499. [Google Scholar] [CrossRef] [PubMed]
- Kochetova, O.V.; Avzaletdinova, D.S.; Korytina, G.F.; Morugova, T.V.; Mustafina, O.E. The association between eating behavior and polymorphisms in GRIN2B, GRIK3, GRIA1 and GRIN1 genes in people with type 2 diabetes mellitus. Mol. Biol. Rep. 2020, 47, 2035–2046. [Google Scholar] [CrossRef] [PubMed]
- Gu, L.; Huang, J.; Li, J.; Huang, S.; Li, M.; Gong, L.; Li, T.; Su, L. Association of CALM1 rs3179089 Polymorphism with Ischemic Stroke in Chinese Han Population. Neuromol. Med. 2018, 20, 271–279. [Google Scholar] [CrossRef] [PubMed]
- Jing, H.; Liu, L.; Jia, Y.; Yao, H.; Ma, F. Overexpression of the long non-coding RNA Oprm1 alleviates apoptosis from cerebral ischemia-reperfusion injury through the Oprm1/miR-155/GATA3 axis. Artif. Cells Nanomed. Biotechnol. 2019, 47, 2431–2439. [Google Scholar] [CrossRef]
- Esteban, G.; Bolea, I.; Sun, P.; Solé, M.; Samadi, A.; Marco-Contelles, J.; Unzeta, M. A therapeutic approach to cerebrovascular diseases based on indole substituted hydrazides and hydrazines able to interact with human vascular adhesion protein-1, monoamine oxidases (A and B), AChE and BuChE. J. Neural Transm. (Vienna) 2013, 120, 911–918. [Google Scholar] [CrossRef] [PubMed][Green Version]
- Zhao, J.; Forsberg, C.W.; Goldberg, J.; Smith, N.L.; Vaccarino, V. MAOA promoter methylation and susceptibility to carotid atherosclerosis: Role of familial factors in a monozygotic twin sample. BMC Med. Genet. 2012, 13, 100. [Google Scholar] [CrossRef] [PubMed]
- Choi-Kwon, S.; Han, K.; Cho, K.H.; Choi, S.; Suh, M.; Nah, H.W.; Kim, J.S. Factors associated with post-stroke anger proneness in ischaemic stroke patients. Eur. J. Neurol. 2013, 20, 1305–1310. [Google Scholar] [CrossRef] [PubMed]
- Dai, S.; Ma, W.; Qin, G.; Wang, L.; Wang, E. Influence of ADRB1, ADRB2, and COMT Genetic Polymorphisms on Postoperative Outcomes of Patients Undergoing Cardiac Valve Surgery. Clin. Ther. 2021, 43, 349–359.e2. [Google Scholar] [CrossRef]
- Kim, B.R.; Kim, H.Y.; Chun, Y.I.; Yun, Y.M.; Kim, H.; Choi, D.H.; Lee, J. Association between genetic variation in the dopamine system and motor recovery after stroke. Restor. Neurol. Neurosci. 2016, 34, 925–934. [Google Scholar] [CrossRef]
- Buga, A.M.; Ciobanu, O.; Bădescu, G.M.; Bogdan, C.; Weston, R.; Slevin, M.; Di Napoli, M.; Popa-Wagner, A. Up-regulation of serotonin receptor 2B mRNA and protein in the peri-infarcted area of aged rats and stroke patients. Oncotarget 2016, 7, 17415–17430. [Google Scholar] [CrossRef] [PubMed]
- Martos, R.; Márton, I. Correlations between dental-oral infections and cardiovascular disease. Fogorv. Sz. 2008, 101, 101–105. [Google Scholar] [PubMed]
- Nitsa, A.; Toutouza, M.; Machairas, N.; Mariolis, A.; Philippou, A.; Koutsilieris, M. Vitamin D in Cardiovascular Disease. In Vivo 2018, 32, 977–981. [Google Scholar] [CrossRef]
- Kim, J.H.; Almuwaqqat, Z.; Hammadah, M.; Liu, C.; Ko, Y.A.; Lima, B.; Sullivan, S.; Alkhoder, A.; Abdulbaki, R.; Ward, L.; et al. Peripheral Vasoconstriction During Mental Stress and Adverse Cardiovascular Outcomes in Patients With Coronary Artery Disease. Circ. Res. 2019, 125, 874–883. [Google Scholar] [CrossRef] [PubMed]
- Amaro, C.A.; González-Cortazar, M.; Herrera-Ruiz, M.; Román-Ramos, R.; Aguilar-Santamaría, L.; Tortoriello, J.; Jiménez-Ferrer, E. Hypoglycemic and hypotensive activity of a root extract of Smilax aristolochiifolia, standardized on N-trans-feruloyl-tyramine. Molecules 2014, 19, 11366–11384. [Google Scholar] [CrossRef] [PubMed]
- Katrak, P.H.; Cole, A.M.; Poulos, C.J.; McCauley, J.C. Objective assessment of spasticity, strength, and function with early exhibition of dantrolene sodium after cerebrovascular accident: A randomized double-blind study. Arch. Phys. Med. Rehabil. 1992, 73, 4–9. [Google Scholar] [PubMed]
- Carpiniello, B.; Pinna, F.; Tuveri, R. Delusional infestation in a patient with renal failure, metabolic syndrome, and chronic cerebrovascular disease treated with aripiprazole: A case report. Case Rep. Med. 2011, 2011, 103652. [Google Scholar] [CrossRef]
- Frishman, W.H.; Hotchkiss, H. Selective and nonselective dopamine receptor agonists: An innovative approach to cardiovascular disease treatment. Am. Heart J. 1996, 132, 861–870. [Google Scholar] [CrossRef]






| Group | Survival-Essential Genes | Drugs |
|---|---|---|
| I | TOP2A, DNMT1, AHR | DB01177/DB01179/DB01099/DB00338 |
| II | TUBB, FGFR2, HDAC2 | DB01179/DB01394/DB08901/DB06176 |
| III | SRC, PDGFRA, HSP90AA1, CSK | DB01254/DB08901/DB02424 |
| IV | PPAT, STAT5B, AURKA, MAPK14, HSP90B1, HDAC4, HSPA8 | DB01254/DB05220/DB02424/DB06176 |
Disclaimer/Publisher’s Note: The statements, opinions and data contained in all publications are solely those of the individual author(s) and contributor(s) and not of MDPI and/or the editor(s). MDPI and/or the editor(s) disclaim responsibility for any injury to people or property resulting from any ideas, methods, instructions or products referred to in the content. |
© 2024 by the authors. Licensee MDPI, Basel, Switzerland. This article is an open access article distributed under the terms and conditions of the Creative Commons Attribution (CC BY) license (https://creativecommons.org/licenses/by/4.0/).
Share and Cite
Xu, M.; Li, W.; He, J.; Wang, Y.; Lv, J.; He, W.; Chen, L.; Zhi, H. DDCM: A Computational Strategy for Drug Repositioning Based on Support-Vector Regression Algorithm. Int. J. Mol. Sci. 2024, 25, 5267. https://doi.org/10.3390/ijms25105267
Xu M, Li W, He J, Wang Y, Lv J, He W, Chen L, Zhi H. DDCM: A Computational Strategy for Drug Repositioning Based on Support-Vector Regression Algorithm. International Journal of Molecular Sciences. 2024; 25(10):5267. https://doi.org/10.3390/ijms25105267
Chicago/Turabian StyleXu, Manyi, Wan Li, Jiaheng He, Yahui Wang, Junjie Lv, Weiming He, Lina Chen, and Hui Zhi. 2024. "DDCM: A Computational Strategy for Drug Repositioning Based on Support-Vector Regression Algorithm" International Journal of Molecular Sciences 25, no. 10: 5267. https://doi.org/10.3390/ijms25105267
APA StyleXu, M., Li, W., He, J., Wang, Y., Lv, J., He, W., Chen, L., & Zhi, H. (2024). DDCM: A Computational Strategy for Drug Repositioning Based on Support-Vector Regression Algorithm. International Journal of Molecular Sciences, 25(10), 5267. https://doi.org/10.3390/ijms25105267

