MEF2D Functions as a Tumor Suppressor in Breast Cancer
Abstract
1. Introduction
2. Results
2.1. Loss of MEF2D Expression Promoted MEC Proliferation and Migration
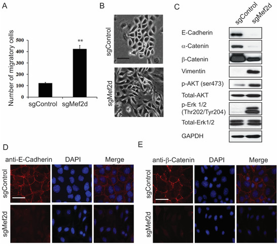
2.2. MEF2D Knockout Induced EMT and Activation of the AKT/ERK Pathway
2.3. Depletion of MEF2D Induced Epithelial Cellular Transformation and Tumor Growth
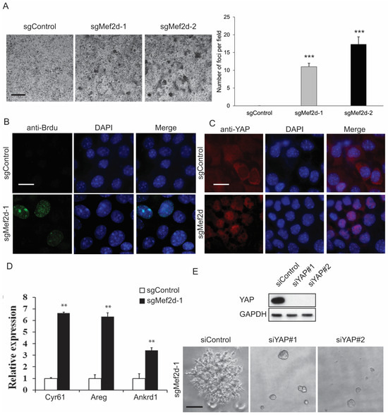
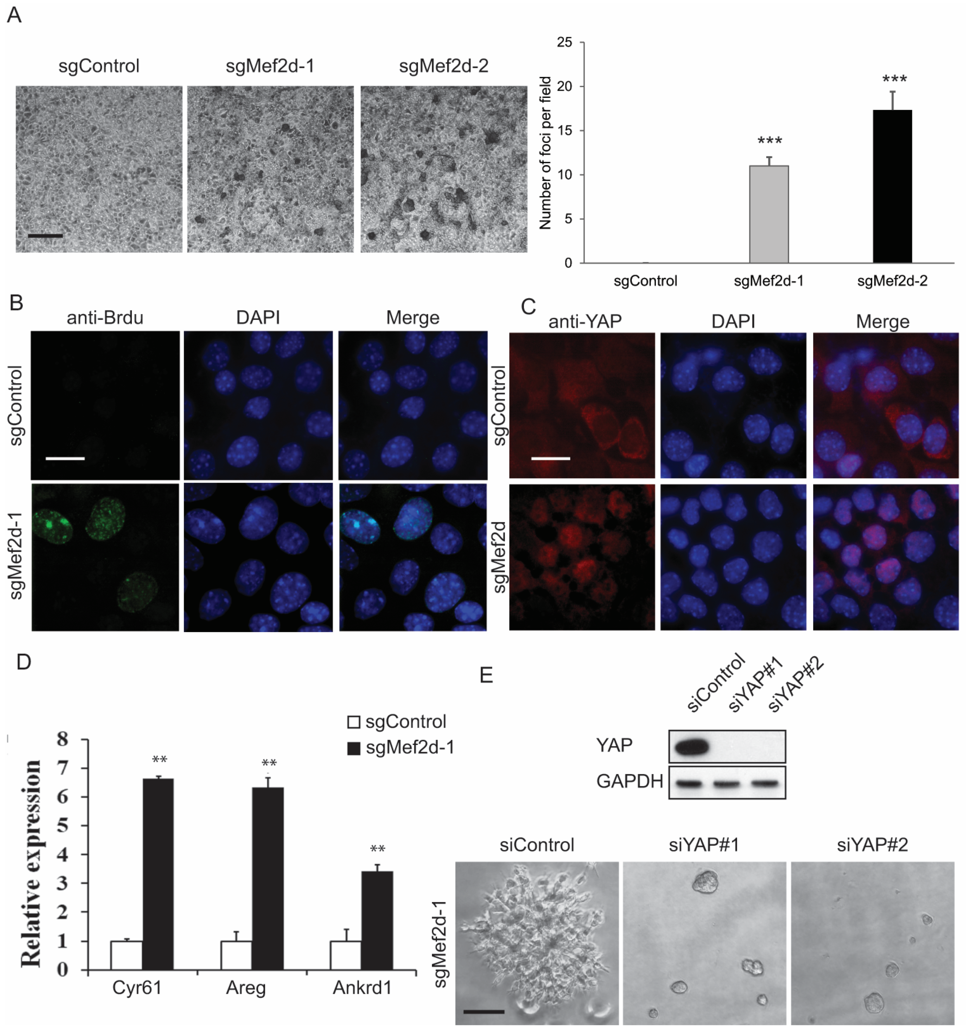
2.4. MEF2D Knockdown Led to Loss of Contact Inhibition through YAP Activation
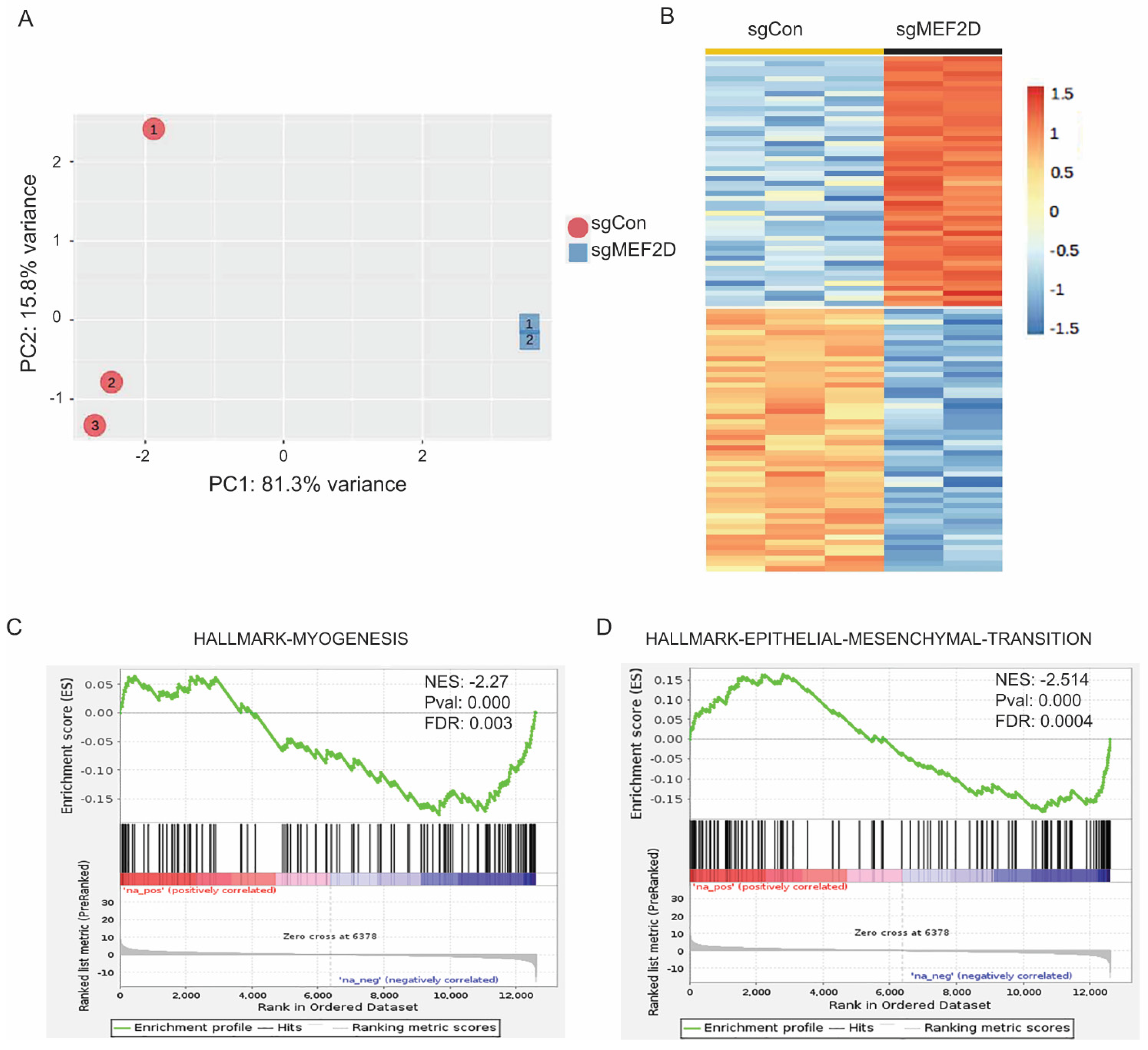
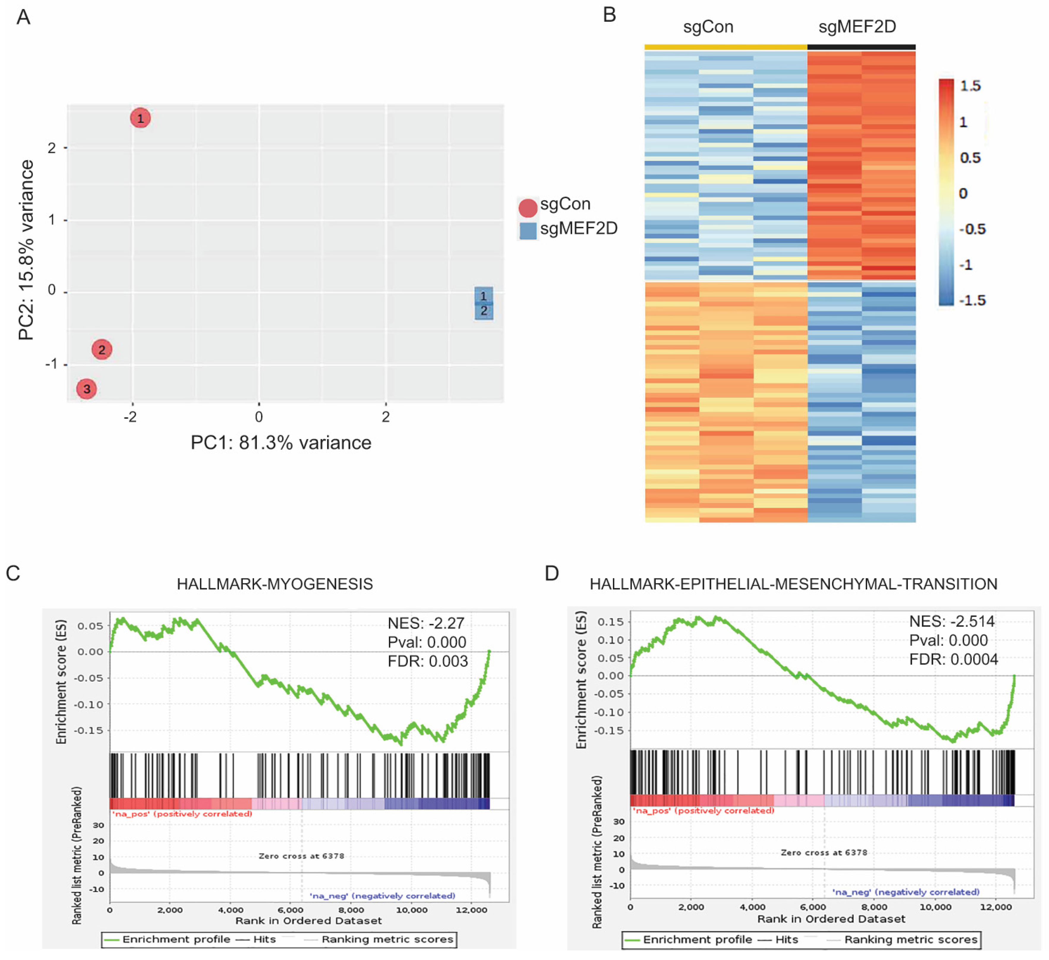
2.5. Knockdown of MEF2D Altered the Transcriptome and Oncogenic Signaling Pathways in MECs
2.6. Low Expression of MEF2D in Triple-Negative Breast Cancer Patients Was Correlated with Poor Breast Cancer Outcomes
3. Discussion
4. Materials and Methods
4.1. Cell Culture and Transfection
4.2. Immunoblot
4.3. Cell Proliferation Assay
4.4. Soft agar Assay
4.5. Immunofluorescence Staining Assay
4.6. Quantitative Reverse Transcription PCR (qRT-PCR)
4.7. 3D Morphogenesis Assay
4.8. Tumor Growth Assay
4.9. RNA Extraction and Transcriptome Profiling
4.10. Clinical Data Analysis
4.11. Statistical Analysis
Supplementary Materials
Author Contributions
Funding
Institutional Review Board Statement
Informed Consent Statement
Data Availability Statement
Acknowledgments
Conflicts of Interest
References
- Haynes, B.; Sarma, A.; Nangia-Makker, P.; Shekhar, M.P. Breast cancer complexity: Implications of intratumoral heterogeneity in clinical management. Cancer Metastasis Rev. 2017, 36, 547–555. [Google Scholar] [CrossRef] [PubMed]
- Anastasiadi, Z.; Lianos, G.D.; Ignatiadou, E.; Harissis, H.V.; Mitsis, M. Breast cancer in young women: An overview. Updates Surg. 2017, 69, 313–317. [Google Scholar] [CrossRef] [PubMed]
- Hanahan, D.; Weinberg, R.A. Hallmarks of cancer: The next generation. Cell 2011, 144, 646–674. [Google Scholar] [CrossRef] [PubMed]
- Katzenellenbogen, B.S.; Guillen, V.S.; Katzenellenbogen, J.A. Targeting the oncogenic transcription factor FOXM1 to improve outcomes in all subtypes of breast cancer. Breast Cancer Res. 2023, 25, 76. [Google Scholar] [CrossRef] [PubMed]
- Li, R.; Chen, J.; Gao, X.; Jiang, G. Transcription factor KLF2 enhances the sensitivity of breast cancer cells to cisplatin by suppressing kinase WEE1. Cancer Biol. Ther. 2021, 22, 465–477. [Google Scholar] [CrossRef] [PubMed]
- Liu, J.; Liu, Z.; Zhou, Y.; Zeng, M.; Pan, S.; Liu, H.; Liu, Q.; Zhu, H. Identification of a Novel Transcription Factor Prognostic Index for Breast Cancer. Front. Oncol. 2021, 11, 666505. [Google Scholar] [CrossRef] [PubMed]
- Kamada, S.; Takeiwa, T.; Ikeda, K.; Horie, K.; Inoue, S. Emerging Roles of COX7RP and Mitochondrial Oxidative Phosphorylation in Breast Cancer. Front. Cell Dev. Biol. 2022, 10, 717881. [Google Scholar] [CrossRef]
- Naya, F.J.; Olson, E. MEF2: A transcriptional target for signaling pathways controlling skeletal muscle growth and differentiation. Curr. Opin. Cell Biol. 1999, 11, 683–688. [Google Scholar] [CrossRef] [PubMed]
- Di Giorgio, E.; Hancock, W.W.; Brancolini, C. MEF2 and the tumorigenic process, hic sunt leones. Biochim. Biophys. Acta Rev. Cancer 2018, 1870, 261–273. [Google Scholar] [CrossRef]
- McKinsey, T.A.; Zhang, C.L.; Olson, E.N. MEF2: A calcium-dependent regulator of cell division, differentiation and death. Trends Biochem. Sci. 2002, 27, 40–47. [Google Scholar] [CrossRef]
- Taylor, M.V.; Hughes, S.M. Mef2 and the skeletal muscle differentiation program. Semin. Cell Dev. Biol. 2017, 72, 33–44. [Google Scholar] [CrossRef] [PubMed]
- Potthoff, M.J.; Olson, E.N. MEF2: A central regulator of diverse developmental programs. Development 2007, 134, 4131–4140. [Google Scholar] [CrossRef] [PubMed]
- Mao, Z.; Bonni, A.; Xia, F.; Nadal-Vicens, M.; Greenberg, M.E. Neuronal activity-dependent cell survival mediated by transcription factor MEF2. Science 1999, 286, 785–790. [Google Scholar] [CrossRef] [PubMed]
- Pon, J.R.; Marra, M.A. MEF2 transcription factors: Developmental regulators and emerging cancer genes. Oncotarget 2016, 7, 2297–2312. [Google Scholar] [CrossRef]
- Zhu, H.X.; Shi, L.; Zhang, Y.; Zhu, Y.C.; Bai, C.X.; Wang, X.D.; Zhou, J.B. Myocyte enhancer factor 2D provides a cross-talk between chronic inflammation and lung cancer. J. Transl. Med. 2017, 15, 65. [Google Scholar] [CrossRef] [PubMed]
- Su, L.; Luo, Y.; Yang, Z.; Yang, J.; Yao, C.; Cheng, F.; Shan, J.; Chen, J.; Li, F.; Liu, L.; et al. MEF2D Transduces Microenvironment Stimuli to ZEB1 to Promote Epithelial-Mesenchymal Transition and Metastasis in Colorectal Cancer. Cancer Res. 2016, 76, 5054–5067. [Google Scholar] [CrossRef]
- Ma, L.; Liu, J.; Liu, L.; Duan, G.; Wang, Q.; Xu, Y.; Xia, F.; Shan, J.; Shen, J.; Yang, Z.; et al. Overexpression of the transcription factor MEF2D in hepatocellular carcinoma sustains malignant character by suppressing G2-M transition genes. Cancer Res. 2014, 74, 1452–1462. [Google Scholar] [CrossRef] [PubMed]
- Yu, H.; Sun, H.; Bai, Y.; Han, J.; Liu, G.; Liu, Y.; Zhang, N. MEF2D overexpression contributes to the progression of osteosarcoma. Gene 2015, 563, 130–135. [Google Scholar] [CrossRef] [PubMed]
- Zhao, Y.; Li, Y.; Ma, Y.; Wang, S.; Cheng, J.; Yang, T.; Sun, Z.; Kuang, Y.; Huang, H.; Fan, K.; et al. Myocyte enhancer factor 2D promotes tumorigenicity in malignant glioma cells. Tumour Biol. 2016, 37, 601–610. [Google Scholar] [CrossRef]
- Zhang, M.; Truscott, J.; Davie, J. Loss of MEF2D expression inhibits differentiation and contributes to oncogenesis in rhabdomyosarcoma cells. Mol. Cancer 2013, 12, 150. [Google Scholar] [CrossRef]
- Di Giorgio, E.; Franforte, E.; Cefalu, S.; Rossi, S.; Dei Tos, A.P.; Brenca, M.; Polano, M.; Maestro, R.; Paluvai, H.; Picco, R.; et al. The co-existence of transcriptional activator and transcriptional repressor MEF2 complexes influences tumor aggressiveness. PLoS Genet. 2017, 13, e1006752. [Google Scholar] [CrossRef] [PubMed]
- Clocchiatti, A.; Di Giorgio, E.; Viviani, G.; Streuli, C.; Sgorbissa, A.; Picco, R.; Cutano, V.; Brancolini, C. The MEF2-HDAC axis controls proliferation of mammary epithelial cells and acini formation in vitro. J. Cell Sci. 2015, 128, 3961–3976. [Google Scholar] [PubMed]
- Geletu, M.; Hoskin, V.; Starova, B.; Niit, M.; Adan, H.; Elliott, B.; Gunning, P.; Raptis, L. Differentiation of Mouse Breast Epithelial HC11 and EpH4 Cells. J. Vis. Exp. 2020, 156, e60147. [Google Scholar]
- Chaffer, C.L.; San Juan, B.P.; Lim, E.; Weinberg, R.A. EMT, cell plasticity and metastasis. Cancer Metastasis Rev. 2016, 35, 645–654. [Google Scholar] [CrossRef] [PubMed]
- Debnath, J.; Brugge, J.S. Modelling glandular epithelial cancers in three-dimensional cultures. Nat. Rev. Cancer 2005, 5, 675–688. [Google Scholar] [CrossRef] [PubMed]
- Pinkas, J.; Leder, P. MEK1 signaling mediates transformation and metastasis of EpH4 mammary epithelial cells independent of an epithelial to mesenchymal transition. Cancer Res. 2002, 62, 4781–4790. [Google Scholar]
- Taupin, P. BrdU immunohistochemistry for studying adult neurogenesis: Paradigms, pitfalls, limitations, and validation. Brain Res. Rev. 2007, 53, 198–214. [Google Scholar] [CrossRef] [PubMed]
- Chandrashekar, D.S.; Bashel, B.; Balasubramanya, S.A.H.; Creighton, C.J.; Ponce-Rodriguez, I.; Chakravarthi, B.; Varambally, S. UALCAN: A Portal for Facilitating Tumor Subgroup Gene Expression and Survival Analyses. Neoplasia 2017, 19, 649–658. [Google Scholar] [CrossRef] [PubMed]
- Chandrashekar, D.S.; Karthikeyan, S.K.; Korla, P.K.; Patel, H.; Shovon, A.R.; Athar, M.; Netto, G.J.; Qin, Z.S.; Kumar, S.; Manne, U.; et al. UALCAN: An update to the integrated cancer data analysis platform. Neoplasia 2022, 25, 18–27. [Google Scholar] [CrossRef]
- Thiery, J.P.; Acloque, H.; Huang, R.Y.; Nieto, M.A. Epithelial-mesenchymal transitions in development and disease. Cell 2009, 139, 871–890. [Google Scholar] [CrossRef]
- Brabletz, T.; Kalluri, R.; Nieto, M.A.; Weinberg, R.A. EMT in cancer. Nat. Rev. Cancer 2018, 18, 128–134. [Google Scholar] [CrossRef] [PubMed]
- Galego, S.; Kauppila, L.A.; Malho, R.; Pimentel, J.; Brito, M.A. Myocyte Enhancer Factor 2C as a New Player in Human Breast Cancer Brain Metastases. Cells 2021, 10, 378. [Google Scholar] [CrossRef] [PubMed]
- Onder, T.T.; Gupta, P.B.; Mani, S.A.; Yang, J.; Lander, E.S.; Weinberg, R.A. Loss of E-cadherin promotes metastasis via multiple downstream transcriptional pathways. Cancer Res. 2008, 68, 3645–3654. [Google Scholar] [CrossRef]
- Na, T.Y.; Schecterson, L.; Mendonsa, A.M.; Gumbiner, B.M. The functional activity of E-cadherin controls tumor cell metastasis at multiple steps. Proc. Natl. Acad. Sci. USA 2020, 117, 5931–5937. [Google Scholar] [CrossRef] [PubMed]
- Zhao, B.; Wei, X.; Li, W.; Udan, R.S.; Yang, Q.; Kim, J.; Xie, J.; Ikenoue, T.; Yu, J.; Li, L.; et al. Inactivation of YAP oncoprotein by the Hippo pathway is involved in cell contact inhibition and tissue growth control. Genes Dev. 2007, 21, 2747–2761. [Google Scholar] [CrossRef] [PubMed]
- Gumbiner, B.M.; Kim, N.G. The Hippo-YAP signaling pathway and contact inhibition of growth. J. Cell Sci. 2014, 127, 709–717. [Google Scholar] [CrossRef] [PubMed]
- Ganesh, K.; Massague, J. Targeting metastatic cancer. Nat. Med. 2021, 27, 34–44. [Google Scholar] [CrossRef] [PubMed]
- Li, X.; Zhang, Y.; Chai, X.; Zhou, S.; Zhang, H.; He, J.; Zhou, R.; Cai, L.; Chen, L.; Tao, G. Overexpression of MEF2D contributes to oncogenic malignancy and chemotherapeutic resistance in ovarian carcinoma. Am. J. Cancer Res. 2019, 9, 887–905. [Google Scholar] [PubMed]
- Overholtzer, M.; Zhang, J.; Smolen, G.A.; Muir, B.; Li, W.; Sgroi, D.C.; Deng, C.X.; Brugge, J.S.; Haber, D.A. Transforming properties of YAP, a candidate oncogene on the chromosome 11q22 amplicon. Proc. Natl. Acad. Sci. USA 2006, 103, 12405–12410. [Google Scholar] [CrossRef]
- Shen, H.; Chen, Y.; Wan, Y.; Liu, T.; Wang, J.; Zhang, Y.; Wei, L.; Hu, Q.; Xu, B.; Chernov, M.; et al. Identification of TAZ-Dependent Breast Cancer Vulnerabilities Using a Chemical Genomics Screening Approach. Front. Cell Dev. Biol. 2021, 9, 673374. [Google Scholar] [CrossRef]
- Kim, N.G.; Koh, E.; Chen, X.; Gumbiner, B.M. E-cadherin mediates contact inhibition of proliferation through Hippo signaling-pathway components. Proc. Natl. Acad. Sci. USA 2011, 108, 11930–11935. [Google Scholar] [CrossRef] [PubMed]
- Schlegelmilch, K.; Mohseni, M.; Kirak, O.; Pruszak, J.; Rodriguez, J.R.; Zhou, D.; Kreger, B.T.; Vasioukhin, V.; Avruch, J.; Brummelkamp, T.R.; et al. Yap1 acts downstream of alpha-catenin to control epidermal proliferation. Cell 2011, 144, 782–795. [Google Scholar] [CrossRef] [PubMed]
- Dupont, S.; Morsut, L.; Aragona, M.; Enzo, E.; Giulitti, S.; Cordenonsi, M.; Zanconato, F.; Le Digabel, J.; Forcato, M.; Bicciato, S.; et al. Role of YAP/TAZ in mechanotransduction. Nature 2011, 474, 179–183. [Google Scholar] [CrossRef]
- Shen, H.; Yang, N.; Truskinovsky, A.; Chen, Y.; Mussell, A.L.; Nowak, N.J.; Kobzik, L.; Frangou, C.; Zhang, J. Targeting TAZ-Driven Human Breast Cancer by Inhibiting a SKP2-p27 Signaling Axis. Mol. Cancer Res. 2019, 17, 250–262. [Google Scholar] [CrossRef] [PubMed]
- Dobin, A.; Davis, C.A.; Schlesinger, F.; Drenkow, J.; Zaleski, C.; Jha, S.; Batut, P.; Chaisson, M.; Gingeras, T.R. STAR: Ultrafast universal RNA-seq aligner. Bioinformatics 2013, 29, 15–21. [Google Scholar] [CrossRef] [PubMed]
- Wang, L.; Wang, S.; Li, W. RSeQC: Quality control of RNA-seq experiments. Bioinformatics 2012, 28, 2184–2185. [Google Scholar] [CrossRef] [PubMed]
- Subramanian, A.; Tamayo, P.; Mootha, V.K.; Mukherjee, S.; Ebert, B.L.; Gillette, M.A.; Paulovich, A.; Pomeroy, S.L.; Golub, T.R.; Lander, E.S.; et al. Gene set enrichment analysis: A knowledge-based approach for interpreting genome-wide expression profiles. Proc. Natl. Acad. Sci. USA 2005, 102, 15545–15550. [Google Scholar] [CrossRef]
- Gyorffy, B. Transcriptome-level discovery of survival-associated biomarkers and therapy targets in non-small-cell lung cancer. Br. J. Pharmacol. 2024, 181, 362–374. [Google Scholar] [CrossRef]






| sgRNA Sequences | |
|---|---|
| sgControl: | GCGAGGTATTCGGCTCCGCG |
| sgMEF2D-#1: | CATCAGTCCAAACTTCCGCT |
| sgMEF2D-#2: | TGCAGGTGACCTTCACCAAG |
| qPCR Primers | Forward | Reverse |
|---|---|---|
| Mouse | ||
| Cyr61 | CCA GTG TAC AGC AGC CTA AA | CTG GAG CAT CCT TAA GTA A |
| Areg | CCA TCA TCC TCG CAG CTA TT | CTT GTC GAA GCC TCC TTC TT |
| Ankrd1 | GCCTACAAGAACTCTCGCATA | GTT GCT CTT CTG TTG GGA AAT G |
| Gapdh | AAC AGC AAC TCC CAC TCT TC | CCT GTT GCT GTA GCC GTA TT |
| Human | ||
| MEF2D | CGAGAT CGC ACT CAT CAT CTT | TCG TGT GGC TCA TTG TAC TC |
| GAPDH | GTGAAGGTCGGAGTCAACGG | GAGGTCAATGAAGGGGTCATTG |
Disclaimer/Publisher’s Note: The statements, opinions and data contained in all publications are solely those of the individual author(s) and contributor(s) and not of MDPI and/or the editor(s). MDPI and/or the editor(s) disclaim responsibility for any injury to people or property resulting from any ideas, methods, instructions or products referred to in the content. |
© 2024 by the authors. Licensee MDPI, Basel, Switzerland. This article is an open access article distributed under the terms and conditions of the Creative Commons Attribution (CC BY) license (https://creativecommons.org/licenses/by/4.0/).
Share and Cite
Wang, X.; Shen, H.; Chen, Y.; Zhang, Y.; Wang, J.; Liu, S.; Xu, B.; Wang, H.; Frangou, C.; Zhang, J. MEF2D Functions as a Tumor Suppressor in Breast Cancer. Int. J. Mol. Sci. 2024, 25, 5207. https://doi.org/10.3390/ijms25105207
Wang X, Shen H, Chen Y, Zhang Y, Wang J, Liu S, Xu B, Wang H, Frangou C, Zhang J. MEF2D Functions as a Tumor Suppressor in Breast Cancer. International Journal of Molecular Sciences. 2024; 25(10):5207. https://doi.org/10.3390/ijms25105207
Chicago/Turabian StyleWang, Xiaoxia, He Shen, Yanmin Chen, Yali Zhang, Jianmin Wang, Song Liu, Bo Xu, Hai Wang, Costa Frangou, and Jianmin Zhang. 2024. "MEF2D Functions as a Tumor Suppressor in Breast Cancer" International Journal of Molecular Sciences 25, no. 10: 5207. https://doi.org/10.3390/ijms25105207
APA StyleWang, X., Shen, H., Chen, Y., Zhang, Y., Wang, J., Liu, S., Xu, B., Wang, H., Frangou, C., & Zhang, J. (2024). MEF2D Functions as a Tumor Suppressor in Breast Cancer. International Journal of Molecular Sciences, 25(10), 5207. https://doi.org/10.3390/ijms25105207

