Identification and Potential Participation of Lipases in Autophagic Body Degradation in Embryonic Axes of Lupin (Lupinus spp.) Germinating Seeds
Abstract
:1. Introduction
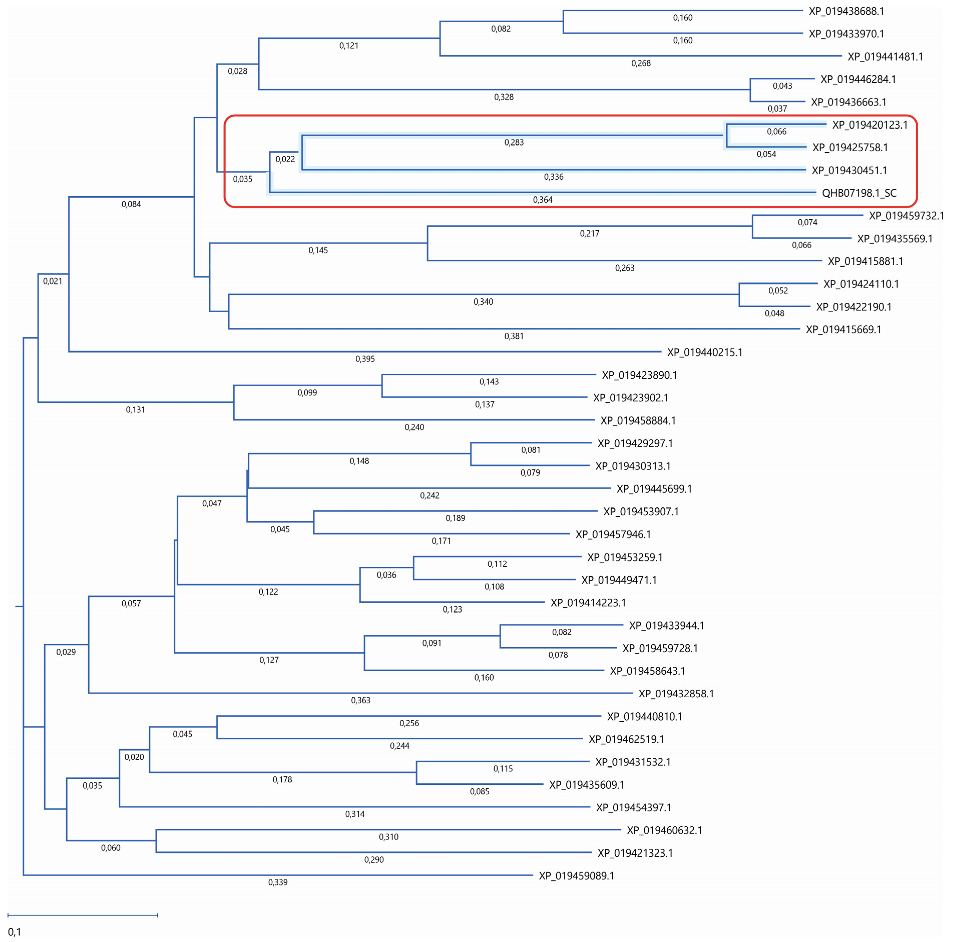
2. Results
3. Discussion
4. Materials and Methods
4.1. Plant Material
4.2. Transcriptomics—NGS
4.3. Prediction of Lupin Lipases’ Subcellular Localizations
4.4. Comparison of Selected Lupin Lipases’ Amino Acid Sequences with Yeast Atg15
5. Conclusions
Supplementary Materials
Author Contributions
Funding
Institutional Review Board Statement
Informed Consent Statement
Data Availability Statement
Conflicts of Interest
References
- Klionsky, D.J.; Abdel-Aziz, A.K.; Abdelfatah, S.; Abdellatif, M.; Abdoli, A.; Abel, S.; Abeliovich, H.; Abildgaard, M.H.; Abudu, Y.P.; Acevedo-Arozena, A.; et al. Guidelines for the use and interpretation of assays for monitoring autophagy (4th edition). Autophagy 2021, 17, 1–382. [Google Scholar] [CrossRef] [PubMed]
- Stefaniak, S.; Wojtyla, L.; Pietrowska-Borek, M.; Borek, S. Completing autophagy: Formation and degradation of the autophagic body and metabolite salvage in plants. Int. J. Mol. Sci. 2020, 21, 2205. [Google Scholar] [CrossRef] [PubMed]
- Gomez, R.E.; Lupette, J.; Chambaud, C.; Castets, J.; Ducloy, A.; Cacas, J.L.; Masclaux-Daubresse, C.; Bernard, A. How lipids contribute to autophagosome biogenesis, a critical process in plant responses to stresses. Cells 2021, 10, 1272. [Google Scholar] [CrossRef] [PubMed]
- Bassham, D.C. Function and regulation of macroautophagy in plants. Biochim. Biophys. Acta 2009, 1793, 1397–1403. [Google Scholar] [CrossRef] [PubMed]
- Pecenkova, T.; Markovic, V.; Sabol, P.; Kulich, I.; Zarsky, V. Exocyst and autophagy-related membrane trafficking in plants. J. Exp. Bot. 2017, 69, 47–57. [Google Scholar] [CrossRef] [PubMed]
- Michaeli, S.; Galili, G.; Genschik, P.; Fernie, A.R.; Avin-Wittenberg, T. Autophagy in Plants—What’s New on the Menu? Trends Plant Sci. 2016, 21, 134–144. [Google Scholar] [CrossRef] [PubMed]
- Wijerathna-Yapa, A.; Stroeher, E.; Fenske, R.; Li, L.; Duncan, O.; Millar, A.H. Proteomics for autophagy receptor and cargo identification in plants. J. Proteome Res. 2021, 20, 129–138. [Google Scholar] [CrossRef]
- Takeshige, K.; Baba, M.; Tsuboi, S.; Noda, T.; Ohsumi, Y. Autophagy in yeast demonstrated with proteinase-deficient mutants and conditions for its induction. J. Cell Biol. 1992, 119, 301–311. [Google Scholar] [CrossRef]
- Romano, P.S.A.T.; Besteiro, S.; Bindschedler, A.; Carruthers, V.B.; Chahine, Z.; Coppens, I.; Descoteaux, A.; Lopes Alberto Duque, T.; He, C.Y.; Heussler, V. Autophagy in protists and their hosts: When, how and why? Autophagy Rep. 2023, 2, 2149211. [Google Scholar] [CrossRef]
- Yamamoto, H.; Zhang, S.D.; Mizushima, N. Autophagy genes in biology and disease. Nat. Rev. Genet. 2023, 24, 382–400. [Google Scholar] [CrossRef]
- Epple, U.D.; Suriapranata, I.; Eskelinen, E.L.; Thumm, M. Aut5/Cvt17p, a putative lipase essential for disintegration of autophagic bodies inside the vacuole. J. Bacteriol. 2001, 183, 5942–5955. [Google Scholar] [CrossRef] [PubMed]
- Teter, S.A.; Eggerton, K.P.; Scott, S.V.; Kim, J.; Fischer, A.M.; Klionsky, D.J. Degradation of lipid vesicles in the yeast vacuole requires function of Cvt17, a putative lipase. J. Biol. Chem. 2001, 276, 2083–2087. [Google Scholar] [CrossRef] [PubMed]
- Hirata, E.; Shirai, K.; Kawaoka, T.; Sato, K.; Kodama, F.; Suzuki, K. Atg15 in Saccharomyces cerevisiae consists of two functionally distinct domains. Mol. Biol. Cell 2021, 32, 645–663. [Google Scholar] [CrossRef] [PubMed]
- Kagohashi, Y.; Sasaki, M.; May, A.I.; Kawamata, T.; Ohsumi, Y. The mechanism of Atg15-mediated membrane disruption in autophagy. J. Cell. Biol. 2023, 222, e202306120. [Google Scholar] [CrossRef] [PubMed]
- Borek, S.; Ratajczak, W.; Ratajczak, L. Regulation of storage lipid metabolism in developing and germinating lupin (Lupinus spp.) seeds. Acta Physiol. Plant. 2015, 37, 119. [Google Scholar] [CrossRef]
- Borek, S.; Paluch-Lubawa, E.; Pukacka, S.; Pietrowska-Borek, M.; Ratajczak, L. Asparagine slows down the breakdown of storage lipid and degradation of autophagic bodies in sugar-starved embryo axes of germinating lupin seeds. J. Plant. Physiol. 2017, 209, 51–67. [Google Scholar] [CrossRef]
- Janse van Rensburg, H.C.; Van den Ende, W.; Signorelli, S. Autophagy in plants: Both a puppet and a puppet master of sugars. Front. Plant. Sci. 2019, 10, 14. [Google Scholar] [CrossRef]
- Borek, S.; Stefaniak, S.; Nuc, K.; Wojtyla, L.; Ratajczak, E.; Sitkiewicz, E.; Malinowska, A.; Swiderska, B.; Wleklik, K.; Pietrowska-Borek, M. Sugar starvation disrupts lipid breakdown by inducing autophagy in embryonic axes of lupin (Lupinus spp.) germinating seeds. Int. J. Mol. Sci. 2023, 24, 11773. [Google Scholar] [CrossRef]
- Tyutereva, E.V.; Murtuzova, A.V.; Voitsekhovskaja, O.V. Autophagy and the energy status of plant cells. Russ. J. Plant Physl. 2022, 69, 19. [Google Scholar] [CrossRef]
- Lehmann, T.; Ratajczak, L. The pivotal role of glutamate dehydrogenase (GDH) in the mobilization of N and C from storage material to asparagine in germinating seeds of yellow lupine. J. Plant Physiol. 2008, 165, 149–158. [Google Scholar] [CrossRef]
- Kawamata, T.; Makino, S.; Kagohashi, Y.; Sasaki, M.; Ohsumi, Y. A method for the isolation and characterization of autophagic bodies from yeast provides a key tool to investigate cargos of autophagy. J. Biol. Chem. 2022, 298, 102641. [Google Scholar] [CrossRef] [PubMed]
- Heller, R. Recherches sur la nutrition minérale des tissus végétaux ciltivés in vitro. Ann. Sci. Nat. Bot. Biol. Veg. 1954, 14, 1–223. [Google Scholar]
- Torggler, R.; Papinski, D.; Kraft, C. Assays to monitor autophagy in Saccharomyces cerevisiae. Cells 2017, 6, 23. [Google Scholar] [CrossRef] [PubMed]
- Maeda, Y.; Oku, M.; Sakai, Y. A defect of the vacuolar putative lipase Atg15 accelerates degradation of lipid droplets through lipolysis. Autophagy 2015, 11, 1247–1258. [Google Scholar] [CrossRef] [PubMed]
- Ramya, V.; Rajasekharan, R. ATG15 encodes a phospholipase and is transcriptionally regulated by YAP1 in Saccharomyces cerevisiae. FEBS Lett. 2016, 590, 3155–3167. [Google Scholar] [CrossRef] [PubMed]
- Bozhkov, P.V. Plant autophagy: Mechanisms and functions. J. Exp. Bot. 2018, 69, 1281–1285. [Google Scholar] [CrossRef] [PubMed]
- Li, Y.; Wang, X.; Li, M.; Yang, C.; Wang, X. M05B5.4 (lysosomal phospholipase A2) promotes disintegration of autophagic vesicles to maintain C. elegans development. Autophagy 2022, 18, 595–607. [Google Scholar] [CrossRef] [PubMed]
- Epple, U.D.; Eskelinen, E.L.; Thumm, M. Intravacuolar membrane lysis in Saccharomyces cerevisiae. Does vacuolar targeting of Cvt17/Aut5p affect its function? J. Biol. Chem. 2003, 278, 7810–7821. [Google Scholar] [CrossRef]
- Quettier, A.L.; Eastmond, P.J. Storage oil hydrolysis during early seedling growth. Plant Physiol. Biochem. 2009, 47, 485–490. [Google Scholar] [CrossRef]
- Mortazavi, A.; Williams, B.A.; Mccue, K.; Schaeffer, L.; Wold, B. Mapping and quantifying mammalian transcriptomes by RNA-Seq. Nat. Methods 2008, 5, 621–628. [Google Scholar] [CrossRef]



| No. | Gene ID | Protein ID | Name | Cytoplasm | Nucleus | Extra-Cellular | Cell Membrane | Mitochondrion | Plastid | Endoplasmic Reticulum | Vacuole | Golgi Apparatus | Peroxisome | Lupin Species |
|---|---|---|---|---|---|---|---|---|---|---|---|---|---|---|
| Probability threshold | 0.4761 | 0.5014 | 0.6173 | 0.5646 | 0.6220 | 0.6395 | 0.6090 | 0.5848 | 0.6494 | 0.7364 | ||||
| 1. | XM_019564578.1 | XP_019420123.1 | lipase-like (LOC109330390) | 0.1249 | 0.0637 | 0.6849 | 0.2738 | 0.0537 | 0.0589 | 0.4632 | 0.7413 | 0.4305 | 0.0051 | white and Andean |
| 2. | XM_019560124.1 | XP_019415669.1 | sn1-specific diacylglycerol lipase alpha (LOC109327099) | 0.3913 | 0.62264 | 0.0683 | 0.5681 | 0.3879 | 0.1867 | 0.5224 | 0.7265 | 0.6729 | 0.0083 | white and Andean |
| 3. | XM_019578425.1 | XP_019433970.1 | triacylglycerol lipase 2-like (LOC109340705) | 0.1372 | 0.0666 | 0.5950 | 0.2569 | 0.0253 | 0.2662 | 0.4241 | 0.7121 | 0.3615 | 0.0235 | white and Andean |
| 4. | XM_019570213.1 | XP_019425758.1 | lipase-like (LOC109334430) | 0.1238 | 0.0633 | 0.7455 | 0.2846 | 0.0734 | 0.1256 | 0.4167 | 0.7070 | 0.4139 | 0.0128 | white and Andean |
| 5. | XM_019604187.1 | XP_019459732.1 | putative lipase YOR059C (LOC109359495) | 0.5098 | 0.3743 | 0.1712 | 0.3106 | 0.2847 | 0.2233 | 0.6089 | 0.6995 | 0.6764 | 0.0244 | Andean |
| 6. | XM_019580024.1 | XP_019435569.1 | putative lipase ROG1 (LOC109342050) | 0.4751 | 0.3420 | 0.1784 | 0.3196 | 0.3168 | 0.2231 | 0.5423 | 0.6956 | 0.6792 | 0.0250 | white and Andean |
| 7. | XM_019585936.1 | XP_019441481.1 | triacylglycerol lipase 1 (LOC109346399) | 0.1717 | 0.1104 | 0.3269 | 0.2610 | 0.0743 | 0.1614 | 0.6899 | 0.6813 | 0.3701 | 0.0266 | white and Andean |
| 8 | XM_019604183.1 | XP_019459728.1 | GDSL esterase/lipase At2g42990-like (LOC109359493) | 0.1070 | 0.0679 | 0.5973 | 0.2432 | 0.0105 | 0.1666 | 0.4311 | 0.6752 | 0.2104 | 0.0049 | Andean |
| 9. | XM_019565778.1 | XP_019421323.1 | GDSL esterase/lipase 7-like (LOC109331355) | 0.1720 | 0.0840 | 0.6110 | 0.2890 | 0.0218 | 0.0991 | 0.1960 | 0.6684 | 0.3304 | 0.0367 | Andean |
| 10. | XM_019578399.1 | XP_019433944.1 | GDSL esterase/lipase At2g42990-like (LOC109340682) | 0.1053 | 0.0639 | 0.6134 | 0.2579 | 0.0107 | 0.1252 | 0.4020 | 0.6563 | 0.2294 | 0.0056 | white and Andean |
| 11. | XM_019583143.1 | XP_019438688.1 | triacylglycerol lipase 2-like (LOC109344377) | 0.0996 | 0.0750 | 0.5750 | 0.2067 | 0.0248 | 0.3830 | 0.4561 | 0.6560 | 0.2174 | 0.0211 | white and Andean |
| 12. | XM_019568565.1 | XP_019424110.1 | lipase-like (LOC109333213) | 0.4079 | 0.1664 | 0.2777 | 0.1933 | 0.3235 | 0.2462 | 0.7146 | 0.6556 | 0.7723 | 0.0595 | white and Andean |
| 13 | XM_019568345.1 | XP_019423890.1 | GDSL esterase/lipase At4g01130-like (LOC109333075) | 0.1253 | 0.0987 | 0.4851 | 0.2872 | 0.0131 | 0.0569 | 0.5135 | 0.6525 | 0.2822 | 0.0057 | white |
| 14. | XM_019603339.1 | XP_019458884.1 | GDSL esterase/lipase At5g14450 (LOC109358858) | 0.1087 | 0.0985 | 0.7378 | 0.1742 | 0.0168 | 0.1280 | 0.3941 | 0.6491 | 0.1522 | 0.0055 | white and Andean |
| 15. | XM_019566645.1 | XP_019422190.1 | lipase-like (LOC109331877) | 0.4394 | 0.1665 | 0.3044 | 0.2291 | 0.3315 | 0.1615 | 0.6810 | 0.6468 | 0.7454 | 0.0281 | white and Andean |
| 16 | XM_019575987.1 | XP_019431532.1 | GDSL esterase/lipase At5g55050-like (LOC109338699) | 0.1232 | 0.0934 | 0.6040 | 0.2375 | 0.0122 | 0.0618 | 0.4224 | 0.6425 | 0.2297 | 0.0072 | white and Andean |
| 17. | XM_019593926.1 | XP_019449471.1 | GDSL esterase/lipase EXL1-like (LOC109352110) | 0.1276 | 0.0907 | 0.6176 | 0.2751 | 0.0192 | 0.0835 | 0.2316 | 0.6369 | 0.2284 | 0.0112 | white and Andean |
| 18. | XM_019590154.1 | XP_019445699.1 | GDSL esterase/lipase At5g45960-like (LOC109349384) | 0.1051 | 0.1087 | 0.5512 | 0.2341 | 0.0115 | 0.1143 | 0.3511 | 0.6302 | 0.1974 | 0.0055 | white and Andean |
| 19. | XM_019602401.1 | XP_019457946.1 | GDSL esterase/lipase At5g22810-like (LOC109358265) | 0.1301 | 0.0966 | 0.6737 | 0.2306 | 0.0147 | 0.0618 | 0.4086 | 0.6205 | 0.1480 | 0.0043 | Andean |
| 20. | XM_019585265.1 | XP_019440810.1 | GDSL esterase/lipase At1g71691 (LOC109345954) | 0.1187 | 0.0839 | 0.6802 | 0.2930 | 0.0111 | 0.0466 | 0.2459 | 0.6196 | 0.1618 | 0.0064 | white and Andean |
| 21 | XM_019558678.1 | XP_019414223.1 | GDSL esterase/lipase EXL3-like (LOC109326040) | 0.1235 | 0.0754 | 0.5616 | 0.2526 | 0.0118 | 0.0480 | 0.5097 | 0.6192 | 0.2622 | 0.0051 | white and Andean |
| 22. | XM_019574768.1 | XP_019430313.1 | GDSL esterase/lipase APG-like (LOC109337730) | 0.0857 | 0.0713 | 0.7163 | 0.2529 | 0.0099 | 0.1867 | 0.4058 | 0.6156 | 0.1377 | 0.0076 | Andean |
| 23. | XM_019603544.1 | XP_019459089.1 | GDSL esterase/lipase 5-like (LOC109359036) | 0.0988 | 0.0939 | 0.5668 | 0.2812 | 0.0168 | 0.0886 | 0.3382 | 0.6152 | 0.2027 | 0.0060 | white and Andean |
| 24. | XM_019573752.1 | XP_019429297.1 | GDSL esterase/lipase APG-like (LOC109336918) | 0.0973 | 0.0867 | 0.6546 | 0.2086 | 0.0087 | 0.1593 | 0.3978 | 0.6094 | 0.1387 | 0.0056 | white and Andean |
| 25. | XM_019590739.1 | XP_019446284.1 | lipase 3-like (LOC109349776) | 0.3293 | 0.1463 | 0.1357 | 0.2716 | 0.2600 | 0.1613 | 0.6459 | 0.6063 | 0.6241 | 0.1617 | white |
| XM_019590740.1 | XP_019446285.1 | Andean | ||||||||||||
| 26. | XM_019598362.1 | XP_019453907.1 | GDSL esterase/lipase At5g22810-like (LOC109355290) | 0.1068 | 0.0656 | 0.7004 | 0.1867 | 0.0132 | 0.1135 | 0.3575 | 0.6060 | 0.1499 | 0.0088 | Andean |
| 27. | XM_019580064.1 | XP_019435609.1 | GDSL esterase/lipase At5g55050-like (LOC109342072) | 0.1154 | 0.1049 | 0.5881 | 0.2344 | 0.0153 | 0.0821 | 0.3895 | 0.6032 | 0.2036 | 0.0039 | white and Andean |
| 28. | XM_019574906.1 | XP_019430451.1 | monoacylglycerol lipase-like (LOC109337835) | 0.1607 | 0.1250 | 0.4608 | 0.2318 | 0.0163 | 0.1849 | 0.2884 | 0.6006 | 0.2001 | 0.0119 | Andean |
| 29. | XM_019597714.1 | XP_019453259.1 | GDSL esterase/lipase EXL1-like (LOC109354906) | 0.1607 | 0.1250 | 0.4608 | 0.2318 | 0.0163 | 0.1849 | 0.2884 | 0.6006 | 0.2001 | 0.0119 | white and Andean |
| 30. | XM_019577313.1 | XP_019432858.1 | GDSL esterase/lipase At5g18430-like (LOC109339796) | 0.1155 | 0.1176 | 0.6524 | 0.1599 | 0.0163 | 0.2249 | 0.3856 | 0.5976 | 0.1010 | 0.0071 | white and Andean |
| 31. | XM_019584670.1 | XP_019440215.1 | GDSL esterase/lipase At5g45910-like (LOC109345584) | 0.1155 | 0.1176 | 0.6524 | 0.1599 | 0.0163 | 0.2249 | 0.3856 | 0.5976 | 0.1010 | 0.0071 | white |
| 32. | XM_019606974.1 | XP_019462519.1 | GDSL esterase/lipase At5g45670-like (LOC109361506) | 0.1745 | 0.1344 | 0.6873 | 0.2629 | 0.0219 | 0.0575 | 0.3940 | 0.5970 | 0.1796 | 0.0034 | white and Andean |
| 33. | XM_019560336.1 | XP_019415881.1 | putative lipase YDL109C (LOC109327267) | 0.5177 | 0.2787 | 0.1145 | 0.5016 | 0.2160 | 0.3013 | 0.5523 | 0.5947 | 0.4328 | 0.0594 | white and Andean |
| 34. | XM_019603098.1 | XP_019458643.1 | GDSL esterase/lipase At2g42990-like (LOC109358701) | 0.1742 | 0.1030 | 0.6854 | 0.1671 | 0.0073 | 0.1844 | 0.3105 | 0.5943 | 0.1800 | 0.0192 | white and Andean |
| 35. | XM_019568357.1 | XP_019423902.1 | GDSL esterase/lipase At4g01130-like (LOC109333086) | 0.0970 | 0.0669 | 0.6555 | 0.2113 | 0.0174 | 0.0771 | 0.3975 | 0.5898 | 0.1388 | 0.0032 | white |
| 36. | XM_019598852.1 | XP_019454397.1 | GDSL esterase/lipase At1g71250-like (LOC109355611) | 0.1263 | 0.1557 | 0.6132 | 0.2149 | 0.0178 | 0.1169 | 0.3113 | 0.5887 | 0.1588 | 0.0057 | white and Andean |
| 37. | XM_019605087.1 | XP_019460632.1 | GDSL esterase/lipase At1g71250-like (LOC109360298) | 0.1523 | 0.1259 | 0.5000 | 0.3009 | 0.0281 | 0.1422 | 0.3990 | 0.5884 | 0.3172 | 0.0111 | white and Andean |
| 38. | XM_019581118.1 | XP_019436663.1 | probable lipase C1672.09 (LOC109343013) | 0.2891 | 0.1719 | 0.1389 | 0.3496 | 0.2474 | 0.1869 | 0.6562 | 0.5852 | 0.6347 | 0.1633 | white and Andean |
Disclaimer/Publisher’s Note: The statements, opinions and data contained in all publications are solely those of the individual author(s) and contributor(s) and not of MDPI and/or the editor(s). MDPI and/or the editor(s) disclaim responsibility for any injury to people or property resulting from any ideas, methods, instructions or products referred to in the content. |
© 2023 by the authors. Licensee MDPI, Basel, Switzerland. This article is an open access article distributed under the terms and conditions of the Creative Commons Attribution (CC BY) license (https://creativecommons.org/licenses/by/4.0/).
Share and Cite
Wleklik, K.; Stefaniak, S.; Nuc, K.; Pietrowska-Borek, M.; Borek, S. Identification and Potential Participation of Lipases in Autophagic Body Degradation in Embryonic Axes of Lupin (Lupinus spp.) Germinating Seeds. Int. J. Mol. Sci. 2024, 25, 90. https://doi.org/10.3390/ijms25010090
Wleklik K, Stefaniak S, Nuc K, Pietrowska-Borek M, Borek S. Identification and Potential Participation of Lipases in Autophagic Body Degradation in Embryonic Axes of Lupin (Lupinus spp.) Germinating Seeds. International Journal of Molecular Sciences. 2024; 25(1):90. https://doi.org/10.3390/ijms25010090
Chicago/Turabian StyleWleklik, Karolina, Szymon Stefaniak, Katarzyna Nuc, Małgorzata Pietrowska-Borek, and Sławomir Borek. 2024. "Identification and Potential Participation of Lipases in Autophagic Body Degradation in Embryonic Axes of Lupin (Lupinus spp.) Germinating Seeds" International Journal of Molecular Sciences 25, no. 1: 90. https://doi.org/10.3390/ijms25010090
APA StyleWleklik, K., Stefaniak, S., Nuc, K., Pietrowska-Borek, M., & Borek, S. (2024). Identification and Potential Participation of Lipases in Autophagic Body Degradation in Embryonic Axes of Lupin (Lupinus spp.) Germinating Seeds. International Journal of Molecular Sciences, 25(1), 90. https://doi.org/10.3390/ijms25010090

