The Targeted Regulation of BDUbc and BDSKL1 Enhances Resistance to Blight in Bambusa pervariabilis × Dendrocalamopsis grandis
Abstract
1. Introduction
2. Results
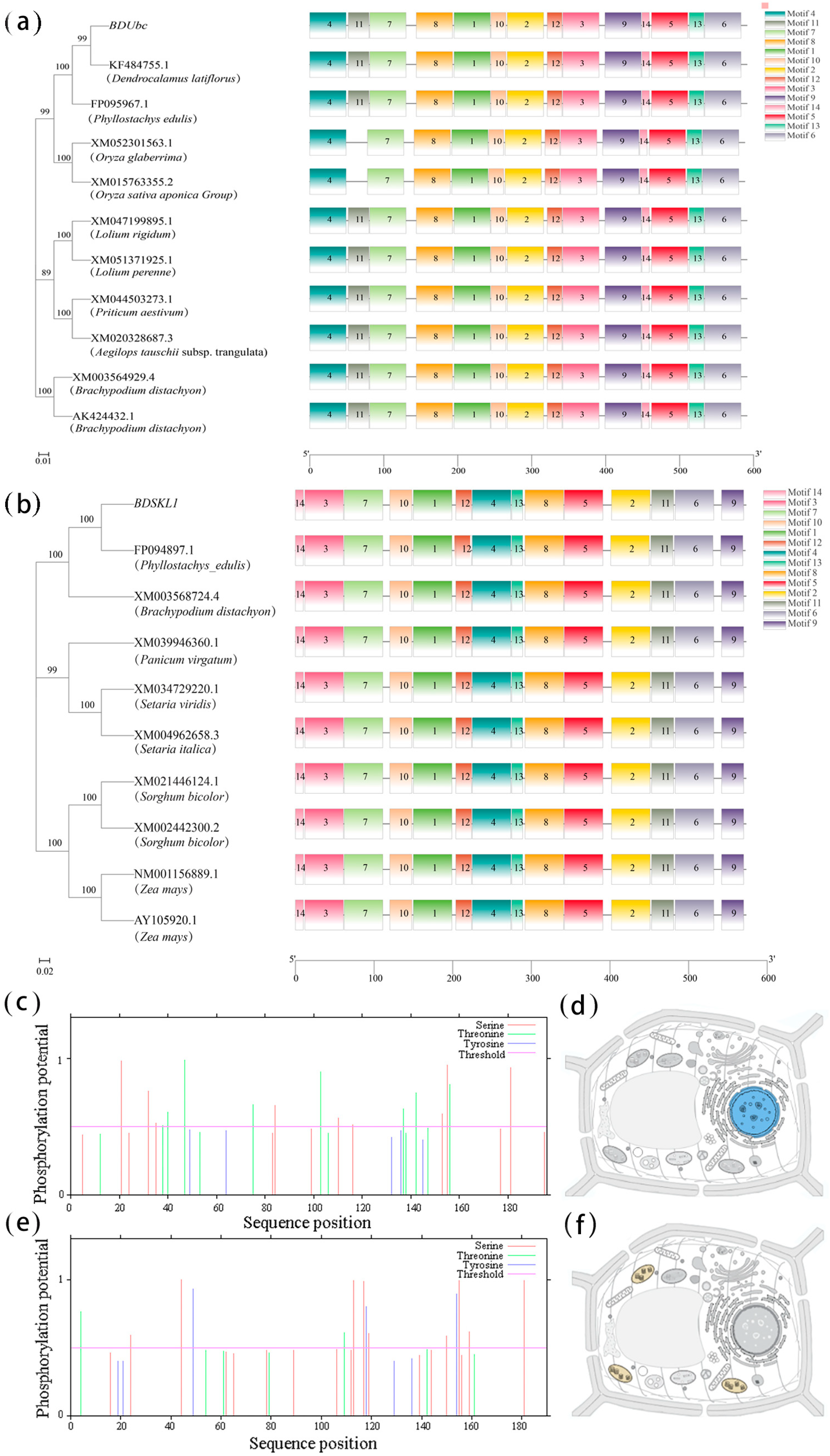
2.1. Bioinformatics Analysis of BDUbc and BDSKL1
2.2. Construction of Overexpression Vectors
2.3. A. tumefaciens Tumefaciens-Mediated Overexpression in the Genetic Transformation of B. pervariabilis × D. grandis
2.3.1. The Genetic Transformation of B. pervariabilis × D. grandis
2.3.2. Identification of Positive Transgenic Seedlings
2.4. Functional Validation of BDUbc and BDSKL1 in Transgenic Plants
2.4.1. The Disease Resistance Level of Transgenic Plants
2.4.2. Changes in BDUbc and BDSKL1 Expression in Transformed Plants during Different Periods of Infestation Detected by qRT-PCR
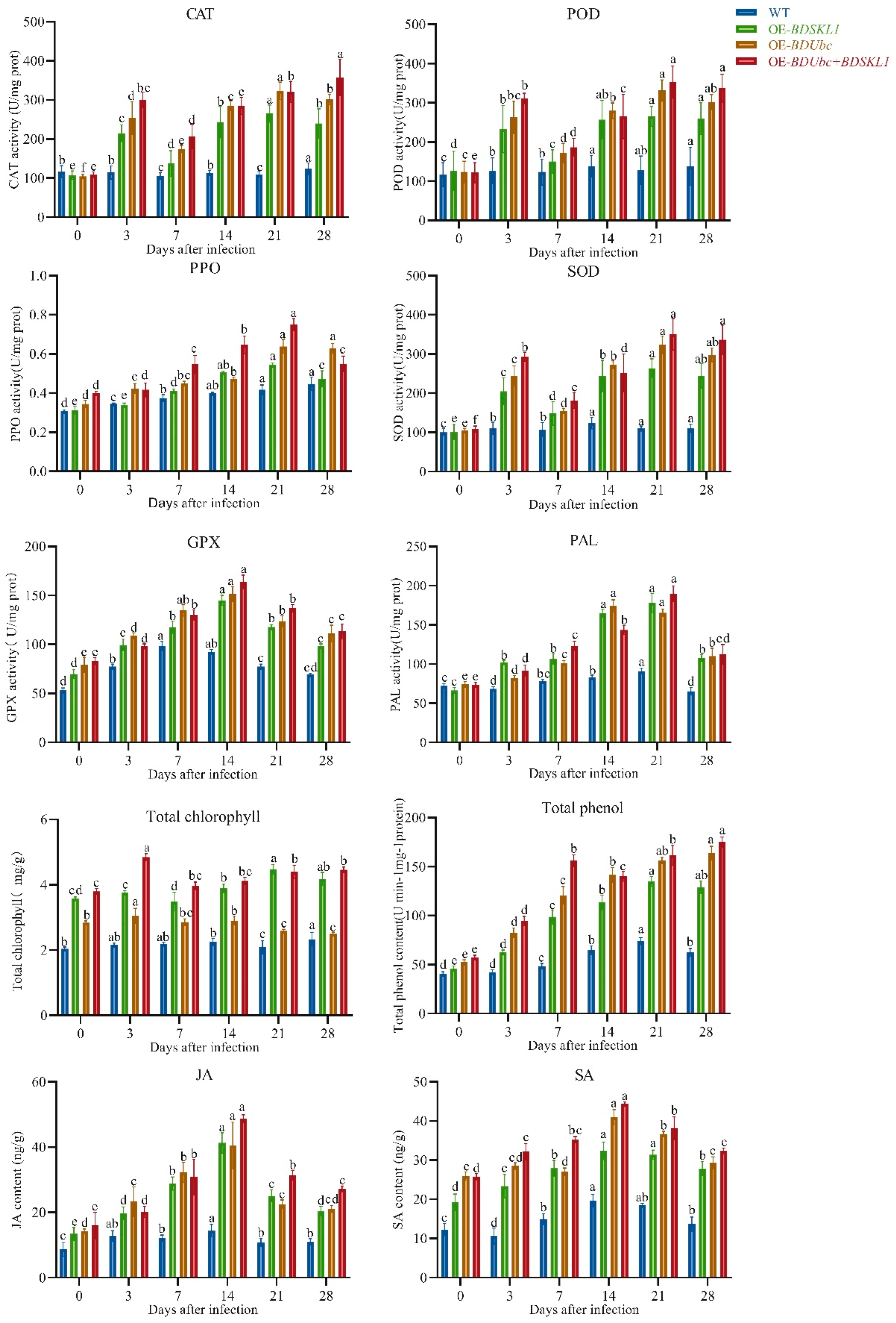
2.4.3. Physiological and Biochemical Assays
2.5. Subcellular Localization of BDUbc and BDSKL1
3. Discussion
4. Materials and Methods
4.1. Materials
4.2. Methods
4.2.1. Bioinformatics Analysis of BDUbc and BDSKL1
4.2.2. Extraction of Total RNA and cDNA Synthesis in B. pervariabilis × D. grandis
4.2.3. Cloning and Vector Construction of BDUbc and BDSKL1
4.2.4. A. tumefaciens Mediated Cultivation of B. pervariabilis × D. grandis Transformants
4.2.5. Verification of Transgenic Plants
4.2.6. Pathogen Infection and Pathogenicity Testing
4.2.7. Changes in BDUbc and BDSKL1 Expression in Transformed Plants during Different Periods of Infestation, as Detected by qRT-PCR
4.2.8. Physiological and Biochemical Measurements
4.2.9. Subcellular Localization of BDUbc and BDSKL1
4.2.10. Data Analysis
5. Conclusions
Supplementary Materials
Author Contributions
Funding
Institutional Review Board Statement
Informed Consent Statement
Data Availability Statement
Conflicts of Interest
References
- Luo, F.; Yan, P.; Xie, L.; Li, S.; Zhu, T.; Han, S.; Lin, T.; Li, S. Molecular Mechanisms of Phenylpropane-Synthesis-Related Genes Regulating the Shoot Blight Resistance of Bambusa pervariabilis × Dendrocalamopsis grandis. Int. J. Mol. Sci. 2022, 23, 6760. [Google Scholar] [CrossRef] [PubMed]
- Yan, P.; Yu, J.; Fang, X.; Li, S.; Han, S.; Lin, T.; Liu, Y.; Yang, C.; He, F.; Zhu, T.; et al. Identification of the interacting proteins of Bambusa pervariabilis × Dendrocalamopsis grandis in response to the transcription factor ApCtf1β in Arthrinium phaeospermum. Front. Plant Sci. 2022, 13, 991077. [Google Scholar] [CrossRef] [PubMed]
- Fang, X.; Yan, P.; Owusu, A.M.; Zhu, T.; Li, S. Verification of the Interaction Target Protein of the Effector ApCE22 of Arthrinium phaeospermum in Bambusa pervariabilis × Dendrocalamopsis grandis. Biomolecules 2023, 13, 590. [Google Scholar] [CrossRef] [PubMed]
- He, Q.; Fang, X.; Zhu, T.; Han, S.; Zhu, H.; Li, S. Differential Proteomics Based on TMT and PRM Reveal the Resistance Response of Bambusa pervariabilis × Dendrocalamopisis grandis Induced by AP-Toxin. Metabolites 2019, 9, 166. [Google Scholar] [CrossRef] [PubMed]
- Astiti, N.; Suprapta, D.N. Antifungal activity of teak (Tectona grandis L.f) leaf extract against arthrinium phaeospermum (Corda) m.b. ellis, the cause of wood decay on albizia falcataria (L.) fosberg. J. Int. Soc. Southeast Asian Agric. Sci. 2012, 18, 62–69. [Google Scholar]
- Lo Piccolo, S.; Mondello, V.; Giambra, S.; Conigliaro, G.; Torta, L.; Burruano, S. Arthrinium phaeospermum, Phoma cladoniicola and Ulocladium consortiale, New Olive Pathogens in Italy. J. Phytopathol. 2014, 162, 258–263. [Google Scholar] [CrossRef]
- Li, B.J.; Liu, P.Q.; Jiang, Y.; Weng, Q.Y.; Chen, Q.H. First Report of Culm Rot Caused by Arthrinium phaeospermum on Phyllostachys viridis in China. Plant Dis. 2016, 100, 1013. [Google Scholar] [CrossRef]
- Li, S.; Tang, Y.; Fang, X.; Qiao, T.; Han, S.; Zhu, T. Whole-genome sequence of Arthrinium phaeospermum, a globally distributed pathogenic fungus. Genomics 2020, 112, 919–929. [Google Scholar] [CrossRef]
- He, Q.Q.; Liu, Y.X.; Fang, X.M.; Zhu, T.H.; Qiao, T.M.; Han, S.; Li, S.J. Screening of induced factor of Bambusa pervariabilis × Dendrocalamopisis grandis against Arthrinium phaeospermum and its duration. Plant Prot 2019, 45, 81–89. [Google Scholar]
- Li, S.-J.; Zhu, T.-H.; Zhu, H.-M.-Y.; Liang, M.; Qiao, T.-M.; Han, S.; Che, G.-N. Purification of Protein AP-Toxin from Arthrinium phaeospermum Causing Blight in Bambusa pervariabilis × Dendrocalamopisis grandis and Its Metabolic Effects on Four Bamboo Varieties. Phytopathology® 2013, 103, 135–145. [Google Scholar] [CrossRef]
- Fang, X.; Yan, P.; Guan, M.; Han, S.; Qiao, T.; Lin, T.; Zhu, T.; Li, S. Comparative Transcriptomics and Gene Knockout Reveal Virulence Factors of Arthrinium phaeospermum in Bambusa pervariabilis × Dendrocalamopsis grandis. J. Fungi 2021, 7, 1001. [Google Scholar] [CrossRef] [PubMed]
- Li, D.; Sirakova, T.; Rogers, L.; Ettinger, W.F.; Kolattukudy, P.E. Regulation of Constitutively Expressed and Induced Cutinase Genes by Different Zinc Finger Transcription Factors inFusarium solani f. sp. pisi(Nectria haematococca). J. Biol. Chem. 2002, 277, 7905–7912. [Google Scholar] [CrossRef]
- Wang, Y.; Chen, J.; Li, D.W.; Zheng, L.; Huang, J. CglCUT1 gene required for cutinase activity and pathogenicity of Colletotrichum gloeosporioides causing anthracnose of Camellia oleifera. Eur. J. Plant Pathol. 2016, 147, 103–114. [Google Scholar] [CrossRef]
- Li, D.; Kolattukudy, P.E. Cloning of Cutinase Transcription Factor 1, a Transactivating Protein Containing Cys6Zn2 Binuclear Cluster DNA-binding Motif. J. Biol. Chem. 1997, 272, 12462–12467. [Google Scholar] [CrossRef] [PubMed]
- Barthlott, W.; Neinhuis, C. Purity of the sacred lotus, or escape from contamination in biological surfaces. Planta 1997, 202, 1–8. [Google Scholar] [CrossRef]
- Serrano, M.; Coluccia, F.; Torres, M.; L’Haridon, F.; Métraux, J.P. The cuticle and plant defense to pathogens. Front. Plant Sci. 2014, 5, 274. [Google Scholar] [CrossRef]
- Voisin, D.; Nawrath, C.; Kurdyukov, S.; Franke, R.B.; Reina-Pinto, J.J.; Efremova, N.; Will, I.; Schreiber, L.; Yephremov, A. Dissection of the complex phenotype in cuticular mutants of Arabidopsis reveals a role of SERRATE as a mediator. PLoS Genet. 2009, 5, e1000703. [Google Scholar] [CrossRef]
- Sweigard, J.A.; Chumley, F.G.; Valent, B. Disruption of a Maanaporthe arisea cutinase gene. Mol. Gen. Genet. MGG 1992, 232, 183–190. [Google Scholar] [CrossRef]
- Ortiz-Urquiza, A.; Keyhani, N. Action on the Surface: Entomopathogenic Fungi versus the Insect Cuticle. Insects 2013, 4, 357–374. [Google Scholar] [CrossRef]
- Ingvardsen, C.; Veierskov, B. Ubiquitin-and proteasome-dependent proteolysis in plants. Physiol. Plant. 2001, 112, 451–459. [Google Scholar] [CrossRef]
- Shi, S.; Shi, Z.; Jiang, Z.; Qi, L.; Sun, X.; Li, C.; Liu, J.; Xiao, W.; Zhang, S. Effects of exogenous GABA on gene expression of Caragana intermedia roots under NaCl stress: Regulatory roles for H2O2 and ethylene production. Plant. Cell Environ. 2010, 33, 149–162. [Google Scholar] [CrossRef] [PubMed]
- Zhang, Y.; Yang, C.; Li, Y.; Zheng, N.; Chen, H.; Zhao, Q.; Gao, T.; Guo, H.; Xie, Q. SDIR1 is a RING finger E3 ligase that positively regulates stress-responsive abscisic acid signaling in Arabidopsis. Plant Cell 2007, 19, 1912–1929. [Google Scholar] [CrossRef] [PubMed]
- Smalle, J.; Vierstra, R.D. The ubiquitin 26S proteasome proteolytic pathway. Annu. Rev. Plant Biol. 2004, 55, 555–590. [Google Scholar] [CrossRef] [PubMed]
- Moon, J.; Parry, G.; Estelle, M. The ubiquitin-proteasome pathway and plant development. Plant Cell 2004, 16, 3181–3195. [Google Scholar] [CrossRef] [PubMed]
- Dreher, K.; Callis, J. Ubiquitin, hormones and biotic stress in plants. Ann. Bot. 2007, 99, 787–822. [Google Scholar] [CrossRef] [PubMed]
- Mukhopadhyay, D.; Riezman, H. Proteasome-independent functions of ubiquitin in endocytosis and signaling. Science 2007, 315, 201–205. [Google Scholar] [CrossRef] [PubMed]
- Pickart, C.M.; Eddins, M.J. Ubiquitin: Structures, functions, mechanisms. Biochim. Biophys. Acta (BBA)-Mol. Cell Res. 2004, 1695, 55–72. [Google Scholar] [CrossRef] [PubMed]
- Li, W.; Schmidt, W. A lysine-63-linked ubiquitin chain-forming conjugase, UBC13, promotes the developmental responses to iron deficiency in Arabidopsis roots. Plant J. 2010, 62, 330–343. [Google Scholar] [CrossRef]
- Yanagawa, Y.; Sullivan, J.A.; Komatsu, S.; Gusmaroli, G.; Suzuki, G.; Yin, J.; Ishibashi, T.; Saijo, Y.; Rubio, V.; Kimura, S. Arabidopsis COP10 forms a complex with DDB1 and DET1 in vivo and enhances the activity of ubiquitin conjugating enzymes. Genes Dev. 2004, 18, 2172–2181. [Google Scholar] [CrossRef]
- Xu, L.; Ménard, R.; Berr, A.; Fuchs, J.; Cognat, V.; Meyer, D.; Shen, W. The E2 ubiquitin-conjugating enzymes, AtUBC1 and AtUBC2, play redundant roles and are involved in activation of FLC expression and repression of flowering in Arabidopsis thaliana. Plant J. 2009, 57, 279–288. [Google Scholar] [CrossRef]
- Cui, F.; Liu, L.; Zhao, Q.; Zhang, Z.; Li, Q.; Lin, B.; Wu, Y.; Tang, S.; Xie, Q. Arabidopsis ubiquitin conjugase UBC32 is an ERAD component that functions in brassinosteroid-mediated salt stress tolerance. Plant Cell 2012, 24, 233–244. [Google Scholar] [CrossRef] [PubMed]
- Park, C.-H.; Chen, S.; Shirsekar, G.; Zhou, B.; Khang, C.H.; Songkumarn, P.; Afzal, A.J.; Ning, Y.; Wang, R.; Bellizzi, M.; et al. The Magnaporthe oryzae Effector AvrPiz-t Targets the RING E3 Ubiquitin Ligase APIP6 to Suppress Pathogen-Associated Molecular Pattern–Triggered Immunity in Rice. Plant Cell 2012, 24, 4748–4762. [Google Scholar] [CrossRef] [PubMed]
- Zhou, G.-A.; Chang, R.-Z.; Qiu, L.-J. Overexpression of soybean ubiquitin-conjugating enzyme gene GmUBC2 confers enhanced drought and salt tolerance through modulating abiotic stress-responsive gene expression in Arabidopsis. Plant Mol. Biol. 2010, 72, 357–367. [Google Scholar] [CrossRef] [PubMed]
- Jeon, E.H.; Pak, J.H.; Kim, M.J.; Kim, H.J.; Shin, S.H.; Lee, J.H.; Kim, D.H.; Oh, J.S.; Oh, B.-J.; Jung, H.W. Ectopic expression of ubiquitin-conjugating enzyme gene from wild rice, OgUBC1, confers resistance against UV-B radiation and Botrytis infection in Arabidopsis thaliana. Biochem. Biophys. Res. Commun. 2012, 427, 309–314. [Google Scholar] [CrossRef] [PubMed]
- Maeda, H.; Dudareva, N. The shikimate pathway and aromatic amino acid biosynthesis in plants. Annu. Rev. Plant Biol. 2012, 63, 73–105. [Google Scholar] [CrossRef]
- Liu, Z.; Zhu, Q.; Li, Y.; Yu, J.; Wang, W.; Tan, R.; Zhou, J.; Liao, H. Isolation and in silico characterization of a shikimate kinase from Cassia obtusifolia. Acta Physiol. Plant. 2015, 37, 85. [Google Scholar] [CrossRef]
- Fucile, G.; Falconer, S.; Christendat, D. Evolutionary Diversification of Plant Shikimate Kinase Gene Duplicates. PLoS Genet. 2008, 4, e1000292. [Google Scholar] [CrossRef]
- Xu, H.; Zhang, L.; Li, R.; Wang, X.; Liu, S.; Liu, X.; Jing, Y.; Xiao, J. SKL1 is essential for chloroplast development in Arabidopsis. Front. Plant Sci. 2018, 9, 179. [Google Scholar] [CrossRef]
- Liu, Y.; Li, A.; Liang, M.; Zhang, Q.; Wu, J. Overexpression of the maize genes ZmSKL1 and ZmSKL2 positively regulates drought stress tolerance in transgenic Arabidopsis. Plant Cell Rep. 2023, 42, 521–533. [Google Scholar] [CrossRef]
- Ishikawa, K.; Yamaguchi, K.; Sakamoto, K.; Yoshimura, S.; Inoue, K.; Tsuge, S.; Kojima, C.; Kawasaki, T. Bacterial effector modulation of host E3 ligase activity suppresses PAMP-triggered immunity in rice. Nat. Commun. 2014, 5, 5430. [Google Scholar] [CrossRef]
- Stegmann, M.; Anderson, R.G.; Ichimura, K.; Pecenkova, T.; Reuter, P.; Žárský, V.; McDowell, J.M.; Shirasu, K.; Trujillo, M. The ubiquitin ligase PUB22 targets a subunit of the exocyst complex required for PAMP-triggered responses in Arabidopsis. Plant Cell 2012, 24, 4703–4716. [Google Scholar] [CrossRef] [PubMed]
- Bieri, S.; Mauch, S.; Shen, Q.-H.; Peart, J.; Devoto, A.; Casais, C.; Ceron, F.; Schulze, S.; Steinbiß, H.-H.; Shirasu, K. RAR1 positively controls steady state levels of barley MLA resistance proteins and enables sufficient MLA6 accumulation for effective resistance. Plant Cell 2004, 16, 3480–3495. [Google Scholar] [CrossRef] [PubMed]
- Unver, T.; Turktas, M.; Budak, H. In planta evidence for the involvement of a ubiquitin conjugating enzyme (UBC E2 clade) in negative regulation of disease resistance. Plant Mol. Biol. Rep. 2013, 31, 323–334. [Google Scholar] [CrossRef]
- Liu, J.; Nie, B.; Yu, B.; Xu, F.; Zhang, Q.; Wang, Y.; Xu, W. Rice ubiquitin-conjugating enzyme OsUbc13 negatively regulates immunity against pathogens by enhancing the activity of OsSnRK1a. Plant Biotechnol. J. 2023, 21, 1590–1610. [Google Scholar] [CrossRef] [PubMed]
- Hofmann, A. Investigating the Conservation of Shikimate Kinase-Like 1 Function in Solanum lycopersicum and Physcomitrella patens; University of Toronto: Toronto, ON, Canada, 2015; ISBN 1339269317. [Google Scholar]
- Wildermuth, M.C.; Dewdney, J.; Wu, G.; Ausubel, F.M. Isochorismate synthase is required to synthesize salicylic acid for plant defence. Nature 2001, 414, 562–565. [Google Scholar] [CrossRef]
- Hershko, A. The Ubiquitin System for Protein Degradation and Some of Its Roles in the Control of the Cell-Division Cycle (Nobel Lecture). ChemInform 2005, 36. [Google Scholar] [CrossRef]
- Trujillo, M.; Shirasu, K. Ubiquitination in plant immunity. Curr. Opin. Plant Biol. 2010, 13, 402–408. [Google Scholar] [CrossRef]
- Ye, Y.; Rape, M. Building ubiquitin chains: E2 enzymes at work. Nat. Rev. Mol. cell Biol. 2009, 10, 755–764. [Google Scholar] [CrossRef]
- Herrmann, K.M. The Shikimate Pathway: Early Steps in the Biosynthesis of Aromatic Compounds. Plant Cell 1995, 7, 907–919. [Google Scholar] [CrossRef]
- Görlach, J.; Raesecke, H.R.; Rentsch, D.; Regenass, M.; Roy, P.; Zala, M.; Keel, C.; Boller, T.; Amrhein, N.; Schmid, J. Temporally distinct accumulation of transcripts encoding enzymes of the prechorismate pathway in elicitor-treated, cultured tomato cells. Proc. Natl. Acad. Sci. USA 1995, 92, 3166–3170. [Google Scholar] [CrossRef]
- Kasai, K.; Kanno, T.; Akita, M.; Ikejiri-Kanno, Y.; Wakasa, K.; Tozawa, Y. Identification of three shikimate kinase genes in rice: Characterization of their differential expression during panicle development and of the enzymatic activities of the encoded proteins. Planta 2005, 222, 438–447. [Google Scholar] [CrossRef] [PubMed]
- Gimenez, E.; Salinas, M.; Manzano-Agugliaro, F. Worldwide research on plant defense against biotic stresses as improvement for sustainable agriculture. Sustainability 2018, 10, 391. [Google Scholar] [CrossRef]
- Prasannath, K. Plant defense-related enzymes against pathogens: A review. J. Agric. Sci. 2017, 11, 38–48. [Google Scholar] [CrossRef]
- Usha Rani, P.; Jyothsna, Y. Biochemical and enzymatic changes in rice plants as a mechanism of defense. Acta Physiol. Plant. 2010, 32, 695–701. [Google Scholar] [CrossRef]
- Appu, M.; Ramalingam, P.; Sathiyanarayanan, A.; Huang, J. An overview of plant defense-related enzymes responses to biotic stresses. Plant Gene 2021, 27, 100302. [Google Scholar] [CrossRef]
- Zhang, K.; Liu, Y.Y.; Peng, D.L.; Wu, Z.D.; Mao, L.M.; Tang, D.B.; Wang, J.C. Screening and Identification of Interacting Proteins of Sweet Potato WRKY Transcription Factor IbWRKY61. J. Agric. Biotechnol. 2020, 28, 2118–2129. [Google Scholar]
- Trivedi, M.K.; Branton, A.; Trivedi, D.; Nayak, G. Effect of biofield energy treatment on chlorophyll content, pathological study, and molecular analysis of cashew plant (Anacardium occidentale L.). J. Plant Sci. 2015, 3, 372–382. [Google Scholar]
- Yahya, M.; Saeed, N.A.; Nadeem, S.; Hamed, M.; Saleem, K. Effect of leaf rust disease on photosynthetic rate, chlorophyll contents and grain yield of wheat. Arch. Phytopathol. Plant Prot. 2020, 53, 425–439. [Google Scholar] [CrossRef]
- Cao, W.; Zhang, H.; Zhou, Y.; Zhao, J.; Lu, S.; Wang, X.; Chen, X.; Yuan, L.; Guan, H.; Wang, G. Suppressing chlorophyll degradation by silencing OsNYC3 improves rice resistance to Rhizoctonia solani, the causal agent of sheath blight. Plant Biotechnol. J. 2022, 20, 335–349. [Google Scholar] [CrossRef]
- Shigenaga, A.M.; Argueso, C.T. No hormone to rule them all: Interactions of plant hormones during the responses of plants to pathogens. In Proceedings of the Seminars in Cell & Developmental Biology; Elsevier: Amsterdam, The Netherlands, 2016; Volume 56, pp. 174–189. [Google Scholar]
- Xiong, G.; Li, J.; Wang, Y. Advances in the regulation and crosstalks of phytohormones. Chin. Sci. Bull. 2009, 54, 4069. [Google Scholar] [CrossRef]
- Sendon, P.M.; Seo, H.S.; Song, J.T. Salicylic acid signaling: Biosynthesis, metabolism, and crosstalk with jasmonic acid. J. Korean Soc. Appl. Biol. Chem. 2011, 54, 501–506. [Google Scholar] [CrossRef]
- Wang, Y.; Mostafa, S.; Zeng, W.; Jin, B. Function and mechanism of jasmonic acid in plant responses to abiotic and biotic stresses. Int. J. Mol. Sci. 2021, 22, 8568. [Google Scholar] [CrossRef] [PubMed]
- Klessig, D.F.; Choi, H.W.; Dempsey, D.A. Systemic acquired resistance and salicylic acid: Past, present, and future. Mol. Plant-Microbe Interact. 2018, 31, 871–888. [Google Scholar] [CrossRef] [PubMed]
- Saitou, N.; Nei, M. The neighbor-joining method: A new method for reconstructing phylogenetic trees. Mol. Biol. Evol. 1987, 4, 406–425. [Google Scholar] [PubMed]
- Weigel, D.; Glazebrook, J. Transformation of Agrobacterium Using the Freeze-Thaw Method. Cold Spring Harb. Protoc. 2006, 2006, pdb-prot4666. [Google Scholar] [CrossRef]
- Peeters, H.; Gillis, K.; Oprins, J.; Debergh, P.C.; Gielis, J. Tissue culture strategies for genetic improvement of bamboo. Acta Hortic. 2001, 552, 195–204. [Google Scholar]
- Li, L.S.; Chen, L.N.; Xia, T.Z.; Hanqi, Y. Selection of reference genes for quantitative real-time PCR analysis in Cephalostachyum pingbianense. Plant Physiol. J. 2021, 57, 225–234. [Google Scholar] [CrossRef]
- Livak, K.J.; Schmittgen, T.D. Analysis of relative gene expression data using real-time quantitative PCR and the 2−ΔΔCT method. Methods 2001, 25, 402–408. [Google Scholar] [CrossRef]
- Li, X.; An, M.; Xu, C.; Jiang, L.; Yan, F.; Yang, Y.; Zhang, C.; Wu, Y. Integrative transcriptome analysis revealed the pathogenic molecular basis of Rhizoctonia solani AG-3 TB at three progressive stages of infection. Front. Microbiol. 2022, 13, 1001327. [Google Scholar] [CrossRef]
- Martinelli, F.; Scalenghe, R.; Davino, S. Advanced methods of plant disease detection. A review. Agron. Sustain. Dev. 2015, 35, 1–25. [Google Scholar] [CrossRef]
- Shah, K.; Nahakpam, S. Heat exposure alters the expression of SOD, POD, APX and CAT isozymes and mitigates low cadmium toxicity in seedlings of sensitive and tolerant rice cultivars. Plant Physiol. Biochem. 2012, 57, 106–113. [Google Scholar] [CrossRef] [PubMed]
- Qin, G.Z.; Tian, S.P. Enhancement of biocontrol activity of Cryptococcus laurentii by silicon and the possible mechanisms involved. Phytopathology 2005, 95, 69–75. [Google Scholar] [CrossRef] [PubMed]
- Jacob, C.; Maret, W.; Vallee, B.L. Selenium redox biochemistry of zinc–sulfur coordination sites in proteins and enzymes. Proc. Natl. Acad. Sci. USA 1999, 96, 1910–1914. [Google Scholar] [CrossRef] [PubMed]
- Li, Y.F.; Wang, Z.Z. Membrane lipid peroxidation and protective enzymes activity induced in rice leaves by GP66 elicitor from Magnaporthe grisea. Acta Phytopathol. Sin. 2005, 35, 43–48. [Google Scholar]
- Manolopoulou, E.; Varzakas, T.; Petsalaki, A. Chlorophyll determination in green pepper using two different extraction methods. Curr. Res. Nutr. Food Sci. J. 2016, 4, 52–60. [Google Scholar] [CrossRef]
- Blainski, A.; Lopes, G.C.; De Mello, J.C.P. Application and analysis of the folin ciocalteu method for the determination of the total phenolic content from Limonium brasiliense L. Molecules 2013, 18, 6852–6865. [Google Scholar] [CrossRef]
- Yi, M.; Zhao, L.; Wu, K.; Liu, C.; Deng, D.; Zhao, K.; Li, J.; Deng, A. Simultaneous detection of plant growth regulators jasmonic acid and methyl jasmonate in plant samples by a monoclonal antibody-based ELISA. Analyst 2020, 145, 4004–4011. [Google Scholar] [CrossRef]
- Takeya, K.; Qiao, Z.-S.; Hirobe, C.; Itokawa, H. Cytotoxic azadirachtin-type limonoids from Melia azedarach. Phytochemistry 1996, 42, 709–712. [Google Scholar] [CrossRef]







Disclaimer/Publisher’s Note: The statements, opinions and data contained in all publications are solely those of the individual author(s) and contributor(s) and not of MDPI and/or the editor(s). MDPI and/or the editor(s) disclaim responsibility for any injury to people or property resulting from any ideas, methods, instructions or products referred to in the content. |
© 2024 by the authors. Licensee MDPI, Basel, Switzerland. This article is an open access article distributed under the terms and conditions of the Creative Commons Attribution (CC BY) license (https://creativecommons.org/licenses/by/4.0/).
Share and Cite
Yan, P.; Wang, Y.; Yu, C.; Piao, J.; Li, S.; Liu, Y.; Li, S. The Targeted Regulation of BDUbc and BDSKL1 Enhances Resistance to Blight in Bambusa pervariabilis × Dendrocalamopsis grandis. Int. J. Mol. Sci. 2024, 25, 569. https://doi.org/10.3390/ijms25010569
Yan P, Wang Y, Yu C, Piao J, Li S, Liu Y, Li S. The Targeted Regulation of BDUbc and BDSKL1 Enhances Resistance to Blight in Bambusa pervariabilis × Dendrocalamopsis grandis. International Journal of Molecular Sciences. 2024; 25(1):569. https://doi.org/10.3390/ijms25010569
Chicago/Turabian StyleYan, Peng, Yisi Wang, Cailin Yu, Jingmei Piao, Shuying Li, Yinggao Liu, and Shujiang Li. 2024. "The Targeted Regulation of BDUbc and BDSKL1 Enhances Resistance to Blight in Bambusa pervariabilis × Dendrocalamopsis grandis" International Journal of Molecular Sciences 25, no. 1: 569. https://doi.org/10.3390/ijms25010569
APA StyleYan, P., Wang, Y., Yu, C., Piao, J., Li, S., Liu, Y., & Li, S. (2024). The Targeted Regulation of BDUbc and BDSKL1 Enhances Resistance to Blight in Bambusa pervariabilis × Dendrocalamopsis grandis. International Journal of Molecular Sciences, 25(1), 569. https://doi.org/10.3390/ijms25010569

