Expression of Genes Encoding Selected Orexigenic and Anorexigenic Peptides and Their Receptors in the Organs of the Gastrointestinal Tract of Calves and Adult Domestic Cattle (Bos taurus taurus)
Abstract
:1. Introduction
2. Results
2.1. mRNA Expression Levels
2.2. Correlations between Expression Levels
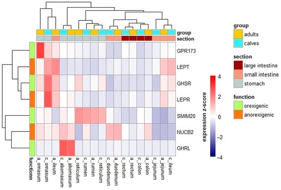
2.3. Heatmap Analysis
3. Discussion
4. Materials and Methods
4.1. Animals
4.2. Real-Time qPCR Gene Expression Measurement
4.3. Statistical Analysis
5. Conclusions
Author Contributions
Funding
Institutional Review Board Statement
Informed Consent Statement
Data Availability Statement
Conflicts of Interest
References
- Cifuentes, L.; Acosta, A. Homeostatic regulation of food intake. Clin. Res. Hepatol. Gastroenterol. 2022, 46, 101794. [Google Scholar] [CrossRef]
- Konturek, S.J.; Konturek, J.W.; Pawlik, T.; Brzozowski, T. Brain-gut axis and its role in the control of food intake. J. Physiol. Pharmacol. 2004, 55, 137–154. [Google Scholar] [PubMed]
- Székely, M.; Soós, S.; Pétervári, E.; Balaskó, M. Chapter 14—Nutritional Impact on Anabolic and Catabolic Signaling. In Molecular Basis of Nutrition and Aging; Malavolta, M., Mocchegiani, E., Eds.; Academic Press: Cambridge, MA, USA, 2016; pp. 189–204. ISBN 978-0-12-801816-3. [Google Scholar]
- Gershon, M.D.; Margolis, K.G. The gut, its microbiome, and the brain: Connections and communications. J. Clin. Investig. 2021, 131, e143768. [Google Scholar] [CrossRef] [PubMed]
- Gonkowski, S. Aquaporins in the nervous structures supplying the digestive organs—A review. Ann. Anim. Sci. 2021, 21, 47–61. [Google Scholar] [CrossRef]
- Kentish, S.J.; Page, A.J. The role of gastrointestinal vagal afferent fibres in obesity. J. Physiol. 2015, 593, 775–786. [Google Scholar] [CrossRef] [PubMed]
- Howick, K.; Griffin, B.T.; Cryan, J.F.; Schellekens, H. From Belly to Brain: Targeting the Ghrelin Receptor in Appetite and Food Intake Regulation. Int. J. Mol. Sci. 2017, 18, 273. [Google Scholar] [CrossRef] [PubMed]
- Yarandi, S.S.; Hebbar, G.; Sauer, C.G.; Cole, C.R.; Ziegler, T.R. Diverse roles of leptin in the gastrointestinal tract: Modulation of motility, absorption, growth, and inflammation. Nutrition 2011, 27, 269–275. [Google Scholar] [CrossRef]
- Wren, A.M.; Bloom, S.R. Gut hormones and appetite control. Gastroenterology 2007, 132, 2116–2130. [Google Scholar] [CrossRef]
- Zac-Varghese, S.; Tan, T.; Bloom, S.R. Hormonal interactions between gut and brain. Discov. Med. 2010, 10, 543–552. [Google Scholar]
- Pałasz, A.; Rojczyk, E.; Bogus, K.; Worthington, J.J.; Wiaderkiewicz, R. The novel neuropeptide phoenixin is highly co-expressed with nesfatin-1 in the rat hypothalamus, an immunohistochemical study. Neurosci. Lett. 2015, 592, 17–21. [Google Scholar] [CrossRef]
- Herring, A.D. Beef Cattle. In Encyclopedia of Agriculture and Food Systems; Van Alfen, N.K., Ed.; Academic Press: Cambridge, MA, USA, 2014; pp. 1–20. [Google Scholar] [CrossRef]
- Hayashi, H.; Yamakado, M.; Yamaguchi, M.; Kozakai, T. Leptin and ghrelin expressions in the gastrointestinal tracts of calves and cows. J. Vet. Med. Sci. 2020, 82, 475–478. [Google Scholar] [CrossRef] [PubMed]
- König, H.E.; Liebich, H.-C. Veterinary Anatomy of Domestic Mammals. Textbook and Colour Atlas; Schattauer: Stuttgart, Germany, 2014; pp. 375–384. [Google Scholar]
- Prodanović, R.; Nedić, S.; Simeunović, P.; Borozan, S.; Nedić, S.; Bojkovski, J.; Kirovski, D.; Vujanac, I. Effects of chestnut tannins supplementation of prepartum moderate yielding dairy cows on metabolic health, antioxidant and colostrum indices. Ann. Anim. Sci. 2021, 21, 609–621. [Google Scholar] [CrossRef]
- Tirado-González, D.; Tirado-Estrada, G.; Miranda-Romero, L.; Ramírez-Valverde, R.; Medina-Cuéllar, S.; Salem, A. Effects of Addition of Exogenous Fibrolytic Enzymes on Digestibility and Milk and Meat Production—A Systematic Review. Ann. Anim. Sci. 2021, 21, 1159–1192. [Google Scholar] [CrossRef]
- Mazinani, M.; Memili, E.; Rude, B. Harnessing the Value of Rumen Protected Amino Acids to Enhance Animal Performance—A Review. Ann. Anim. Sci. 2022, 22, 43–62. [Google Scholar] [CrossRef]
- Tyra, M.; Ropka-Molik, K.; Piórkowska, K.; Szyndler-Nędza, M.; Małopolska, M.; Babicz, M.; Mucha, A.; Żak, G.; Eckert, R. Association of ghrelin gene polymorphisms with slaughter traits in pig. Ann. Anim. Sci. 2023, 23, 431–437. [Google Scholar] [CrossRef]
- Valassi, E.; Scacchi, M.; Cavagnini, F. Neuroendocrine control of food intake. Nutr. Metab. Cardiovasc. Dis. 2008, 18, 158–168. [Google Scholar] [CrossRef] [PubMed]
- Kojima, M.; Hosoda, H.; Date, Y.; Nakazato, M.; Matsuo, H.; Kangawa, K. Ghrelin is a growth-hormone-releasing acylated peptide from stomach. Nature 1999, 402, 656–660. [Google Scholar] [CrossRef]
- Zhu, X.; Cao, Y.; Voogd, K.; Steiner, D.F. On the processing of proghrelin to ghrelin. J. Biol. Chem. 2006, 281, 38867–38870. [Google Scholar] [CrossRef]
- Kojima, M.; Kangawa, K. Ghrelin: Structure and function. Physiol. Rev. 2005, 85, 495–522. [Google Scholar] [CrossRef]
- Pradhan, G.; Samson, S.L.; Sun, Y. Ghrelin: Much more than a hunger hormone. Curr. Opin. Clin. Nutr. Metab. Care. 2013, 16, 619–624. [Google Scholar] [CrossRef]
- Cheung, C.K.; Wu, J.C. Role of ghrelin in the pathophysiology of gastrointestinal disease. Gut and liver 2013, 7, 505–512. [Google Scholar] [CrossRef] [PubMed]
- Ding, Y.; Zhang, N.; Li, J.; Jin, Y.; Shao, B. Molecular cloning and expression of ghrelin in the hypothalamus-pituitary-gastrointestinal tract axis of the Yak (Bos grunniens) in the Qinghai-Tibetan Plateau. Anat. Histol. Embryol. 2018, 47, 583–590. [Google Scholar] [CrossRef] [PubMed]
- Zhang, M.; Zhu, X.; Xu, X.; Jin, X.; Bao, H.; Dugeer, S.; Du, C.; Cao, G.; Yang, Y. Molecular characterization and expression patterns of ghrelin in the reindeer (Rangifer tarandus). Pol. J. Vet. Sci. 2018, 21, 55–64. [Google Scholar] [CrossRef] [PubMed]
- Huang, Z.G.; Xiong, L.; Liu, Z.S.; Qiao, Y.; Dai, R.; Xie, Z.; Liu, S.R.; Shi, G.Q.; Liu, G.Q. The tissue distribution and developmental changes of ghrelin mRNA expression in sheep. Acta Genet. Sin. 2006, 33, 808–813. [Google Scholar] [CrossRef]
- Wang, W.; Cheng, L.; Guo, J.; Ma, Y.; Li, F. Expression of Ghrelin in gastrointestinal tract and the effect of early weaning on Ghrelin expression in lambs. Mol. Biol. Rep. 2014, 41, 909–914. [Google Scholar] [CrossRef]
- Ueberberg, B.; Unger, N.; Saeger, W.; Mann, K.; Petersenn, S. Expression of ghrelin and its receptor in human tissues. Horm. Metab. Res. 2009, 41, 814–821. [Google Scholar] [CrossRef]
- Dall’aglio, C.; Zannoni, A.; Forni, M.; Bacci, M.L.; Ceccarelli, P.; Boiti, C. Orexin system expression in the gastrointestinal tract of pigs. Res. Vet Sci. 2013, 95, 8–14. [Google Scholar] [CrossRef]
- Morash, M.G.; Gagnon, J.; Nelson, S.; Anini, Y. Tissue distribution and effects of fasting and obesity on the ghrelin axis in mice. Regul. Pept. 2010, 163, 62–73. [Google Scholar] [CrossRef]
- Okuhara, Y.; Kaiya, H.; Teraoka, H.; Kitazawa, T. Structural determination, distribution, and physiological actions of ghrelin in the guinea pig. Peptides 2018, 99, 70–81. [Google Scholar] [CrossRef]
- Sun, W.; Cheng, C.; Liu, R.; Chen, Y.; Zeng, K.; Chen, X.; Gu, Y.; Li, J.; Lv, X.; Gao, R. Expression patterns of GHRL, GHSR, LEP, LEPR, SST and CCK genes in the gastrointestinal tissues of Tibetan and Yorkshire pigs. Czech J. Anim. Sci. 2019, 64, 239–247. [Google Scholar] [CrossRef]
- Kitazawa, T.; Nakamura, T.; Saeki, A.; Teraoka, H.; Hiraga, T.; Kaiya, H. Molecular identification of ghrelin receptor (GHS-R1a) and its functional role in the gastrointestinal tract of the guinea-pig. Peptides 2011, 32, 1876–1886. [Google Scholar] [CrossRef] [PubMed]
- Fan, X.T.; Tian, Z.; Li, S.Z.; Zhai, T.; Liu, J.L.; Wang, R.; Zhang, C.S.; Wang, L.X.; Yuan, J.H.; Zhou, Y.; et al. Ghrelin Receptor Is Required for the Effect of Nesfatin-1 on Glucose Metabolism. Front Endocrinol. 2018, 9, 633. [Google Scholar] [CrossRef]
- Rupp, S.K.; Wölk, E.; Stengel, A. Nesfatin-1 Receptor: Distribution, Signaling and Increasing Evidence for a G Protein-Coupled Receptor—A Systematic Review. Front. Endocrinol. 2021, 12, 740174. [Google Scholar] [CrossRef] [PubMed]
- Chen, X.; Dong, J.; Jiao, Q.; Du, X.; Bi, M.; Jiang, H. “Sibling” battle or harmony: Crosstalk between nesfatin-1 and ghrelin. Cell Mol. Life Sci. 2022, 79, 169. [Google Scholar] [CrossRef] [PubMed]
- Kras, K.; Muszyński, S.; Tomaszewska, E.; Arciszewski, M.B. Minireview: Peripheral Nesfatin-1 in Regulation of the Gut Activity—15 Years since the Discovery. Animals 2022, 12, 101. [Google Scholar] [CrossRef] [PubMed]
- Prinz, P.; Stengel, A. Expression and regulation of peripheral NUCB2/nesfatin-1. Curr. Opin. Pharmacol. 2016, 31, 25–30. [Google Scholar] [CrossRef] [PubMed]
- Diao, Q.; Zhang, R.; Fu, T. Review of Strategies to Promote Rumen Development in Calves. Animals 2019, 9, 490. [Google Scholar] [CrossRef]
- Pan, W.; Hsuchou, H.; Kastin, A.J. Nesfatin-1 crosses the blood-brain barrier without saturation. Peptides 2007, 28, 2223–2228. [Google Scholar] [CrossRef]
- Zhang, F.; Chen, Y.; Heiman, M.; Dimarchi, R. Leptin: Structure, function and biology. Vitam. Horm. 2005, 71, 345–372. [Google Scholar] [CrossRef]
- Chelikani, P.K.; Glimm, D.R.; Kennelly, J.J. Short communication: Tissue distribution of leptin and leptin receptor mRNA in the bovine. J. Dairy Sci. 2003, 86, 2369–2372. [Google Scholar] [CrossRef]
- Yonekura, S.; Kitade, K.; Furukawa, G.; Takahashi, K.; Katsumata, N.; Katoh, K.; Obara, Y. Effects of aging and weaning on mRNA expression of leptin and CCK receptors in the calf rumen and abomasum. Domest. Anim. Endocrinol. 2002, 22, 25–35. [Google Scholar] [CrossRef]
- Alam, T.; Kenny, D.A.; Sweeney, T.; Buckley, F.; Prendiville, R.; McGee, M.; Waters, S.M. Expression of genes involved in energy homeostasis in the duodenum and liver of Holstein-Friesian and Jersey cows and their F(1) hybrid. Physiol. Genomics 2012, 44, 198–209. [Google Scholar] [CrossRef]
- Bado, A.; Levasseur, S.; Attoub, S.; Kermorgant, S.; Laigneau, J.P.; Bortoluzzi, M.N.; Moizo, L.; Lehy, T.; Guerre-Millo, M.; Le Marchand-Brustel, Y.; et al. The stomach is a source of leptin. Nature 1998, 394, 790–793. [Google Scholar] [CrossRef]
- Mix, H.; Widjaja, A.; Jandl, O.; Cornberg, M.; Kaul, A.; Göke, M.; Beil, W.; Kuske, M.; Brabant, G.; Manns, M.P.; et al. Expression of leptin and leptin receptor isoforms in the human stomach. Gut 2000, 47, 481–486. [Google Scholar] [CrossRef]
- Gorska, E.; Popko, K.; Stelmaszczyk-Emmel, A.; Ciepiela, O.; Kucharska, A.; Wasik, M. Leptin receptors. Eur. J. Med. Res. 2010, 15 (Suppl. S2), 50–54. [Google Scholar] [CrossRef]
- Morton, N.M.; Emilsson, V.; Liu, Y.L.; Cawthorne, M.A. Leptin action in intestinal cells. J. Biol. Chem. 1998, 273, 26194–26201. [Google Scholar] [CrossRef]
- Schalla, M.A.; Stengel, A. Phoenixin—A Pleiotropic Gut-Brain Peptide. Int. J. Mol. Sci. 2018, 19, 1726. [Google Scholar] [CrossRef]
- Rosenbaum, D.M.; Rasmussen, S.G.; Kobilka, B.K. The structure and function of G-protein-coupled receptors. Nature 2009, 459, 356–363. [Google Scholar] [CrossRef]
- González-Montaña, J.R.; Escalera-Valente, F.; Alonso, A.J.; Lomillos, J.M.; Robles, R.; Alonso, M.E. Relationship between Vitamin B12 and Cobalt Metabolism in Domestic Ruminant: An Update. Animals 2020, 10, 1855. [Google Scholar] [CrossRef]
- Kizilaslan, M.; Arzik, Y.; Cinar, M.; Konca, Y. Genome-wise engineering of ruminant nutrition—Nutrigenomics: Applications, challenges, and future perspectives—A review. Ann. Anim. Sci. 2022, 22, 511–521. [Google Scholar] [CrossRef]
- Allen, M.S.; Bradford, B.J.; Harvatine, K.J. The cow as a model to study food intake regulation. Annu. Rev. Nutr. 2005, 25, 523–547. [Google Scholar] [CrossRef] [PubMed]
- Włodarczyk, R.; Budvytis, M. Proper nutrition for high yielding cows - how to fully utilize their production potential. [. Życie Weter. 2011, 86, 771–776. (In Polish) [Google Scholar]
- Janovick-Guretzky, N.A.; Dann, H.N.; Carlson, D.B.; Murphy, M.R.; Loor, J.J.; Drackley, J.K. Housekeeping gene expression in bovine liver is affected by physiological state, feed intake, and dietary treatment. J. Dairy Sci. 2007, 90, 2246–2252. [Google Scholar] [CrossRef] [PubMed]
- Untergasser, A.; Cutcutache, I.; Koressaar, T.; Ye, J.; Faircloth, B.C.; Remm, M.; Rozen, S.G. Primer3—New capabilities and interfaces. Nucleic Acids Res. 2012, 40, e115. [Google Scholar] [CrossRef]
- Pfaffl, M.W. A new mathematical model for relative quantification in real-time RT-PCR. Nucleic Acids Res. 2001, 29, e45. [Google Scholar] [CrossRef]
- R Core Team. R: A Language and Environment for Statistical Computing; R Foundation for Statistical Computing: Vienna, Austria, 2023; Available online: https://www.R-project.org (accessed on 30 December 2023).



| Gene | Primer Sequences (5′ to 3′) 1 | Product Length (bp) | GeneBank Accession Number | qPCR Efficiency |
|---|---|---|---|---|
| GHRL | F: 133 TCAGGCAGACTGAAGCCCCG R: 223 GGATTTCCAGCTCGTCCTCTGC | 91 | NM_174067.2 | 1.98 |
| GHSR | F: 622 CGCTCCGGACTGCTCACAGT R: 842 AAGGGCAGCCAGCAGAGGAT | 221 | NM_001143736.2 | 2.00 |
| SMIM20 | F: 229 GCCATAAATCGAGCTGGTAT R: 376 TGCTGCAGAACTGAAAGCAT | 148 | NM_001145428.1 | 1.96 |
| GPR173 | F: 843 GCAAGATTGTGGCCTTTATGGCTG R: 961 CATGCGCTTGGCATAGAAG | 119 | NM_001015604.1 | 1.83 |
| LEP | F: 46 AAATGCGCTGTGGACCCCTGT R: 245 GAGCCCAGGGATGAAGTCCAA | 200 | NM_173928.2 | 2.00 |
| LEPR | F: 1781 AATCTGCCAGTCTCCCAGTG R: 1897 CAACTGTGTGGGCTGGAGTA | 117 | NM_001012285.2 | 1.97 |
| NUCB2 | F: 276 AAAAGCTCCAGAAAGCAGACA R: 393 GCCACTTCTTGCCTTTTCAG | 118 | NM_001075381.1 | 1.98 |
| ACTB | F: 795 TCCCTGGAGAAGAGCTACGA R: 927 AGGTAGTTTCGTGAATGCCG | 133 | NM_173979.3 | 2.02 |
| RPS9 | F: 128 CCTCGACCAAGAGCTGAAG R: 191 CCTCCAGACCTCACGTTTGTTC | 64 | NM_001101152.2 | 2.00 |
Disclaimer/Publisher’s Note: The statements, opinions and data contained in all publications are solely those of the individual author(s) and contributor(s) and not of MDPI and/or the editor(s). MDPI and/or the editor(s) disclaim responsibility for any injury to people or property resulting from any ideas, methods, instructions or products referred to in the content. |
© 2023 by the authors. Licensee MDPI, Basel, Switzerland. This article is an open access article distributed under the terms and conditions of the Creative Commons Attribution (CC BY) license (https://creativecommons.org/licenses/by/4.0/).
Share and Cite
Kras, K.; Ropka-Molik, K.; Muszyński, S.; Arciszewski, M.B. Expression of Genes Encoding Selected Orexigenic and Anorexigenic Peptides and Their Receptors in the Organs of the Gastrointestinal Tract of Calves and Adult Domestic Cattle (Bos taurus taurus). Int. J. Mol. Sci. 2024, 25, 533. https://doi.org/10.3390/ijms25010533
Kras K, Ropka-Molik K, Muszyński S, Arciszewski MB. Expression of Genes Encoding Selected Orexigenic and Anorexigenic Peptides and Their Receptors in the Organs of the Gastrointestinal Tract of Calves and Adult Domestic Cattle (Bos taurus taurus). International Journal of Molecular Sciences. 2024; 25(1):533. https://doi.org/10.3390/ijms25010533
Chicago/Turabian StyleKras, Katarzyna, Katarzyna Ropka-Molik, Siemowit Muszyński, and Marcin B. Arciszewski. 2024. "Expression of Genes Encoding Selected Orexigenic and Anorexigenic Peptides and Their Receptors in the Organs of the Gastrointestinal Tract of Calves and Adult Domestic Cattle (Bos taurus taurus)" International Journal of Molecular Sciences 25, no. 1: 533. https://doi.org/10.3390/ijms25010533
APA StyleKras, K., Ropka-Molik, K., Muszyński, S., & Arciszewski, M. B. (2024). Expression of Genes Encoding Selected Orexigenic and Anorexigenic Peptides and Their Receptors in the Organs of the Gastrointestinal Tract of Calves and Adult Domestic Cattle (Bos taurus taurus). International Journal of Molecular Sciences, 25(1), 533. https://doi.org/10.3390/ijms25010533

