Role of Thyroid Hormone in Dynamic Variation of gdf6a Gene during Metamorphosis of Paralichthys olivaceus
Abstract
:1. Introduction
2. Results
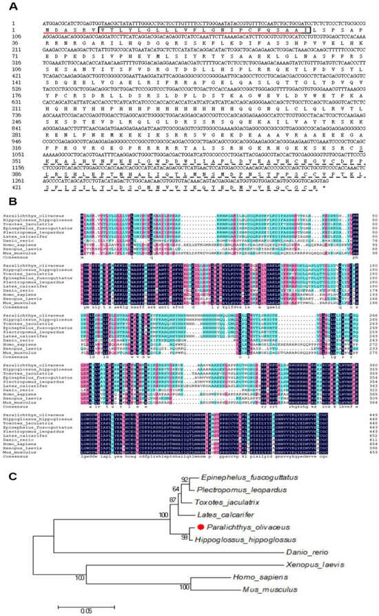
2.1. Bioinformatics Analysis of gdf6a Gene
2.2. Expression of gdf6a in Adult Fish Tissues and Larval Eyes during Flounder Metamorphosis
2.3. Effects of Exogenous TH and TU on gdf6a Expression in the Eyes during Flounder Metamorphosis
2.4. Subcellular Localization
2.5. T3 Mediates Targeting Regulation of the gdf6a Gene in Flounder through TRs
3. Discussion
4. Materials and Methods
4.1. Sample Collection
4.2. Bioinformatics Analysis of gdf6a
4.3. Quantitative Real-Time PCR
4.4. Subcellular Localization
4.5. Promoter Region Prediction
4.6. Double Luciferase Reporting Assay
4.7. Statistical Analysis
Author Contributions
Funding
Institutional Review Board Statement
Informed Consent Statement
Data Availability Statement
Conflicts of Interest
References
- Okada, N.; Takagi, Y.; Seikai, T.; Tanaka, M.; Tagawa, M. Asymmetrical development of bones and soft tissues during eye migration of metamorphosing Japanese flounder, Paralichthys olivaceus. Cell Tissue Res. 2001, 304, 59–66. [Google Scholar] [CrossRef] [PubMed]
- Shi, Y.X.; Shi, Y.; Ji, W.Y.; Li, X.K.; Shi, Z.Y.; Hou, J.L.; Li, W.; Fu, Y. Thyroid hormone signaling is required for dynamic variation in opsins in the retina during metamorphosis of the Japanese Flounder (Paralichthys olivaceus). Biology 2023, 12, 397. [Google Scholar] [CrossRef] [PubMed]
- Hagen, J.F.; Roberts, N.S.; Johnston, R.J., Jr. The evolutionary history and spectral tuning of vertebrate visual opsins. Dev. Biol. 2022, 493, 40–66. [Google Scholar] [CrossRef]
- Zhang, R.; Zhao, J.; Hao, Y.; Cao, X.; Zhao, Y.; Tang, S. Retinal development in mandarinfish Siniperca chuatsi and morphological analysis of the photoreceptor layer. J. Fish Biol. 2019, 95, 903–917. [Google Scholar] [CrossRef] [PubMed]
- Zhang, Y.; Yao, X.; Song, Y.; Ying, H. Thyroid hormones and metabolic regulation. Chin. Bull. Life Sci. 2013, 25, 176–183. [Google Scholar] [CrossRef]
- French, C.R.; Stach, T.R.; March, L.D.; Lehmann, O.J.; Waskiewicz, A.J. Apoptotic and proliferative defects characterize ocular development in a microphthalmic BMP model. Investig. Ophthalmol. Vis. Sci. 2013, 54, 4636–4647. [Google Scholar] [CrossRef] [PubMed]
- French, C.R.; Erickson, T.; French, D.V.; Pilgrim, D.B.; Waskiewicz, A.J. Gdf6a is required for the initiation of dorsal–ventral retinal patterning and lens development. Dev. Biol. 2009, 333, 37–47. [Google Scholar] [CrossRef] [PubMed]
- Valdivia, L.E.; Lamb, D.B.; Horner, W.; Wierzbicki, C.; Tafessu, A.; Williams, A.M.; Gestri, G.; Krasnow, A.M.; Vleeshouwer-Neumann, T.S.; Givens, M.; et al. Antagonism between Gdf6a and retinoic acid pathways controls timing of retinal neurogenesis and growth of the eye in zebrafish. Development 2016, 143, 1087–1098. [Google Scholar] [CrossRef]
- Nadolski, N.J.; Balay, S.D.; Wong, C.X.; Waskiewicz, A.J.; Hocking, J.C. Abnormal cone and rod photoreceptor morphogenesis in gdf6a mutant zebrafish. Investig. Ophthalmol. Vis. Sci. 2020, 61, 9. [Google Scholar] [CrossRef]
- Duval, M.G.; Oel, A.P.; Allison, W.T. gdf6a is required for cone photoreceptor subtype differentiation and for the actions of tbx2b in determining rod versus cone photoreceptor fate. PLoS ONE 2017, 9, e92991. [Google Scholar] [CrossRef]
- Alvarez-Delfin, K.; Morris, A.C.; Snelson, C.D.; Gamse, J.T.; Gupta, T.; Marlow, F.L.; Mullins, M.C.; Burgess, H.A.; Granato, M.; Fadool, J.M. Tbx2b is required for ultraviolet photoreceptor cell specification during zebrafish retinal development. Proc. Natl. Acad. Sci. USA 2009, 106, 2023–2028. [Google Scholar] [CrossRef]
- DuVal, M.G.; Allison, W.T. Photoreceptor progenitors depend upon coordination of gdf6a, thrβ, and tbx2b to generate precise populations of cone photoreceptor subtypes. Investig. Ophthalmol. Vis. Sci. 2018, 59, 6089–6101. [Google Scholar] [CrossRef]
- Viets, K.; Eldred, K.C.; Johnston, R.J. Mechanisms of Photoreceptor Patterning in Vertebrates and Invertebrates. Trends Genet. 2016, 32, 638–659. [Google Scholar] [CrossRef] [PubMed]
- De Vito, P.; Incerpi, S.; Pedersen, J.Z.; Luly, P.; Davis, F.B.; Davis, P.J. Thyroid hormones as modulators of immune activities at the cellular level. Thyroid Off. J. Am. Thyroid Assoc. 2011, 21, 879–890. [Google Scholar] [CrossRef]
- Buzzard, J.J.; Morrison, J.R.; O’Bryan, M.K.; Song, Q.; Wreford, N.G. Developmental expression of thyroid hormone receptors in the rat testis. Biol. Reprod. 2000, 62, 664–669. [Google Scholar] [CrossRef] [PubMed]
- Cheng, S.Y. Multiple mechanisms for regulation of the transcriptional activity of thyroid hormone receptors. Rev. Endocr. Metab. Disord. 2000, 1, 9–18. [Google Scholar] [CrossRef]
- Harpavat, S.; Cepko, C.L. Thyroid hormone and retinal development: An emerging field. Thyroid Off. J. Am. Thyroid Assoc. 2003, 13, 1013–1019. [Google Scholar] [CrossRef] [PubMed]
- Gan, K.J.; Novales Flamarique, I. Thyroid hormone accelerates opsin expression during early photoreceptor differentiation and induces opsin switching in differentiated TRα-expressing cones of the salmonid retina. Dev. Dyn. Off. Publ. Am. Assoc. Anat. 2010, 239, 2700–2713. [Google Scholar] [CrossRef]
- Yanagi, Y.; Takezawa, S.-I.; Kato, S. Distinct functions of photoreceptor cell–specific nuclear receptor, thyroid hormone receptor β2 and crx in cone photoreceptor development. Investig. Ophthalmol. Vis. Sci. 2002, 43, 3489–3494. [Google Scholar]
- Deveau, C.; Jiao, X.; Suzuki, S.C.; Krishnakumar, A.; Yoshimatsu, T.; Hejtmancik, J.F.; Nelson, R.F. Thyroid hormone receptor beta mutations alter photoreceptor development and function in Danio rerio (zebrafish). PLoS Genet. 2020, 16, e1008869. [Google Scholar] [CrossRef]
- Krispin, S.; Stratman, A.N.; Melick, C.H.; Stan, R.V.; Malinverno, M.; Gleklen, J.; Castranova, D.; Dejana, E.; Weinstein, B.M. Growth differentiation factor 6 promotes vascular stability by restraining vascular endothelial growth factor signaling. Arterioscler. Thromb. Vasc. Biol. 2018, 38, 353–362. [Google Scholar] [CrossRef] [PubMed]
- Asai-Coakwell, M.; French, C.R.; Berry, K.M.; Ye, M.; Koss, R.; Somerville, M.; Mueller, R.; van Heyningen, V.; Waskiewicz, A.J.; Lehmann, O.J. GDF6, a novel locus for a spectrum of ocular developmental anomalies. Am. J. Hum. Genet. 2007, 80, 306–315. [Google Scholar] [CrossRef] [PubMed]
- Asai-Coakwell, M.; March, L.; Dai, X.H.; DuVal, M.; Lopez, I.; French, C.R.; Famulski, J.; De Baere, E.; Francis, P.J.; Sundaresan, P.; et al. Contribution of growth differentiation factor 6-dependent cell survival to early-onset retinal dystrophies. Hum. Mol. Genet. 2013, 22, 1432–1442. [Google Scholar] [CrossRef]
- Yasuo, I.; Satoshi, M. Thyroid hormone induces metamorphosis of flounder larvae. Gen. Comp. Endocrinol. 1985, 60, 450–454. [Google Scholar]
- Deeb, S.S.; Bisset, D.; Pavlova, M.N.; Chen, D.-G. Regulation of retinal gene expression by thyroid hormone and it receptors during mouse development. Investig. Ophthalmol. Vis. Sci. 2011, 52, 54. [Google Scholar]
- den Hollander, A.I.; Biyanwila, J.; Kovach, P.; Bardakjian, T.; Traboulsi, E.I.; Ragge, N.K.; Schneider, A.; Malicki, J. Genetic defects of GDF6 in the zebrafish out of sight mutant and in human eye developmental anomalies. BMC Genet. 2010, 11, 102. [Google Scholar] [CrossRef]
- Gosse, N.J.; Baier, H. An essential role for Radar (Gdf6a) in inducing dorsal fate in the zebrafish retina. Proc. Natl. Acad. Sci. USA 2009, 106, 2236–2241. [Google Scholar] [CrossRef]
- Hocking, J.C.; Famulski, J.K.; Yoon, K.H.; Widen, S.A.; Bernstein, C.S.; Koch, S.; Weiss, O.; FORGE Canada Consortium; Agarwala, S.; Inbal, A.; et al. Morphogenetic defects underlie Superior Coloboma, a newly identified closure disorder of the dorsal eye. PLoS Genet. 2018, 14, e1007246. [Google Scholar] [CrossRef]





| Primer Name 1 | Primer Sequence (5′–3′) 2 | Application |
|---|---|---|
| RT-gdf6a-F | CTGCGAGGGGGTGTGCGA | qRT-PCR |
| RT-gdf6a-R | GCGGGGTGCTGTTGGGGT | qRT-PCR |
| 18S-F | GGTCTGTGATGCCCTTAGATGTC | qRT-PCR |
| 18S-R | AGTGGGGTTCAGCGGGTTAC | qRT-PCR |
| pEGFP-Gdf6a-F | TCGAGCTCAAGCTTCGAATTCATGGACGCATCTCGAGTGGTA | Subcellular localization |
| pEGFP-Gdf6a-R | GTACCGTCGACTGCAGAATTCCTACCTGCACCCGCACT | Subcellular localization |
| gdf6apro-F | GCGTGCTAGCCCGGGCTCGAGTGCAGTGATGGCTCTCCATGG | Promoter amplification |
| gdf6apro-R | ACTTAGATCGCAGATCTCGAGCGGAGAGCTGCTACTTTTGCG | Promoter amplification |
| tbx2bpro-F | ATCTGCGATCTAAGTAAGCTTTTCCCCGACACAAAGCATAGG | Promoter amplification |
| tbx2bpro-R | CAGTACCGGAATGCCAAGCTTAGCCGCTCTCTCTCCCTCTG | Promoter amplification |
Disclaimer/Publisher’s Note: The statements, opinions and data contained in all publications are solely those of the individual author(s) and contributor(s) and not of MDPI and/or the editor(s). MDPI and/or the editor(s) disclaim responsibility for any injury to people or property resulting from any ideas, methods, instructions or products referred to in the content. |
© 2023 by the authors. Licensee MDPI, Basel, Switzerland. This article is an open access article distributed under the terms and conditions of the Creative Commons Attribution (CC BY) license (https://creativecommons.org/licenses/by/4.0/).
Share and Cite
Shi, Y.; Qiu, J.; Li, X.; Lin, Y.; Li, W.; Hou, J.; Fu, Y. Role of Thyroid Hormone in Dynamic Variation of gdf6a Gene during Metamorphosis of Paralichthys olivaceus. Int. J. Mol. Sci. 2024, 25, 23. https://doi.org/10.3390/ijms25010023
Shi Y, Qiu J, Li X, Lin Y, Li W, Hou J, Fu Y. Role of Thyroid Hormone in Dynamic Variation of gdf6a Gene during Metamorphosis of Paralichthys olivaceus. International Journal of Molecular Sciences. 2024; 25(1):23. https://doi.org/10.3390/ijms25010023
Chicago/Turabian StyleShi, Yaxin, Junqiang Qiu, Xike Li, Yue Lin, Wenjuan Li, Jilun Hou, and Yuanshuai Fu. 2024. "Role of Thyroid Hormone in Dynamic Variation of gdf6a Gene during Metamorphosis of Paralichthys olivaceus" International Journal of Molecular Sciences 25, no. 1: 23. https://doi.org/10.3390/ijms25010023
APA StyleShi, Y., Qiu, J., Li, X., Lin, Y., Li, W., Hou, J., & Fu, Y. (2024). Role of Thyroid Hormone in Dynamic Variation of gdf6a Gene during Metamorphosis of Paralichthys olivaceus. International Journal of Molecular Sciences, 25(1), 23. https://doi.org/10.3390/ijms25010023

