In Vitro Skeletal Muscle Model of PGM1 Deficiency Reveals Altered Energy Homeostasis
Abstract
1. Introduction
2. Results
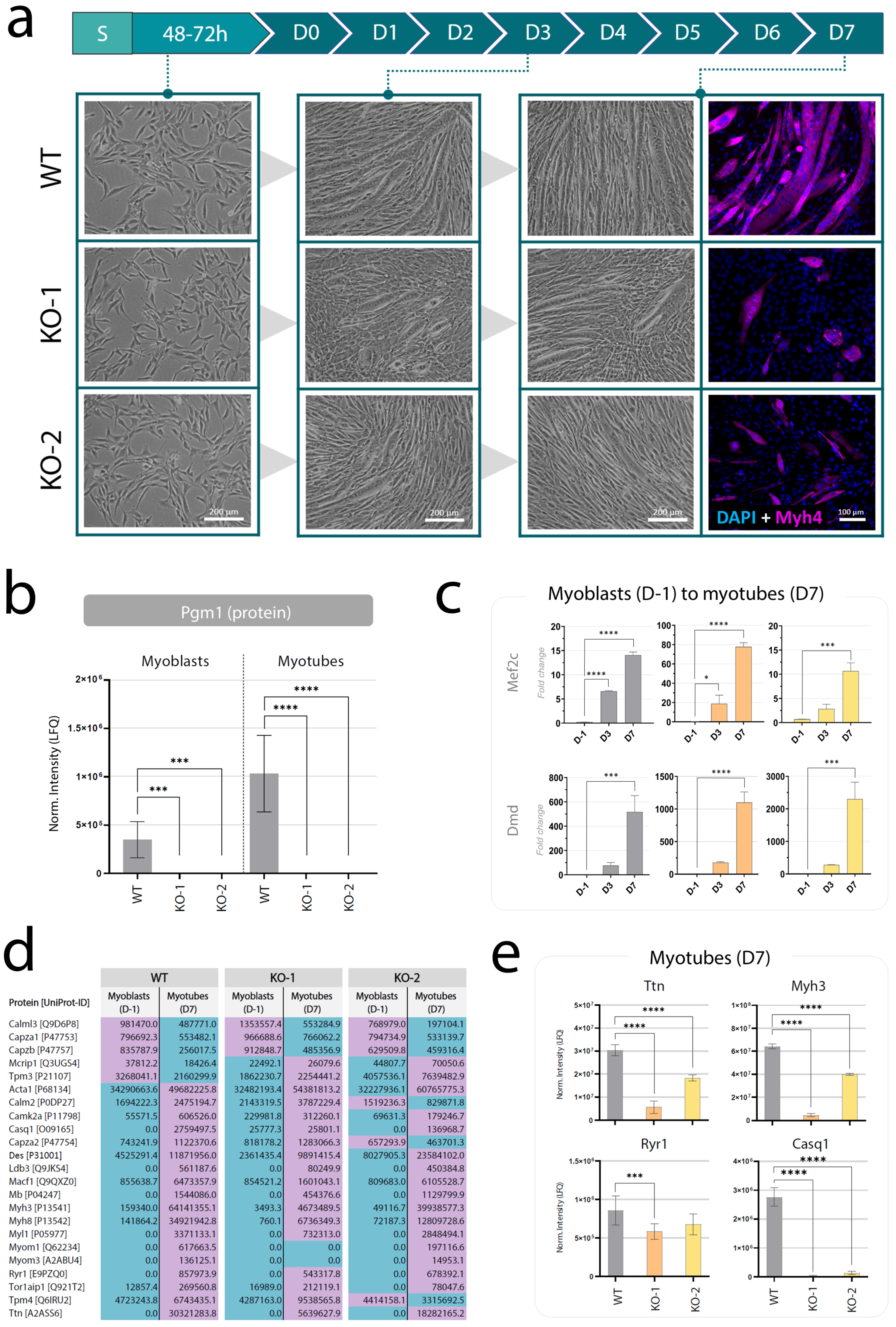
2.1. Generation of Pgm1-Knockout C2C12 Myoblasts as Muscle Model for PGM1 Deficiency
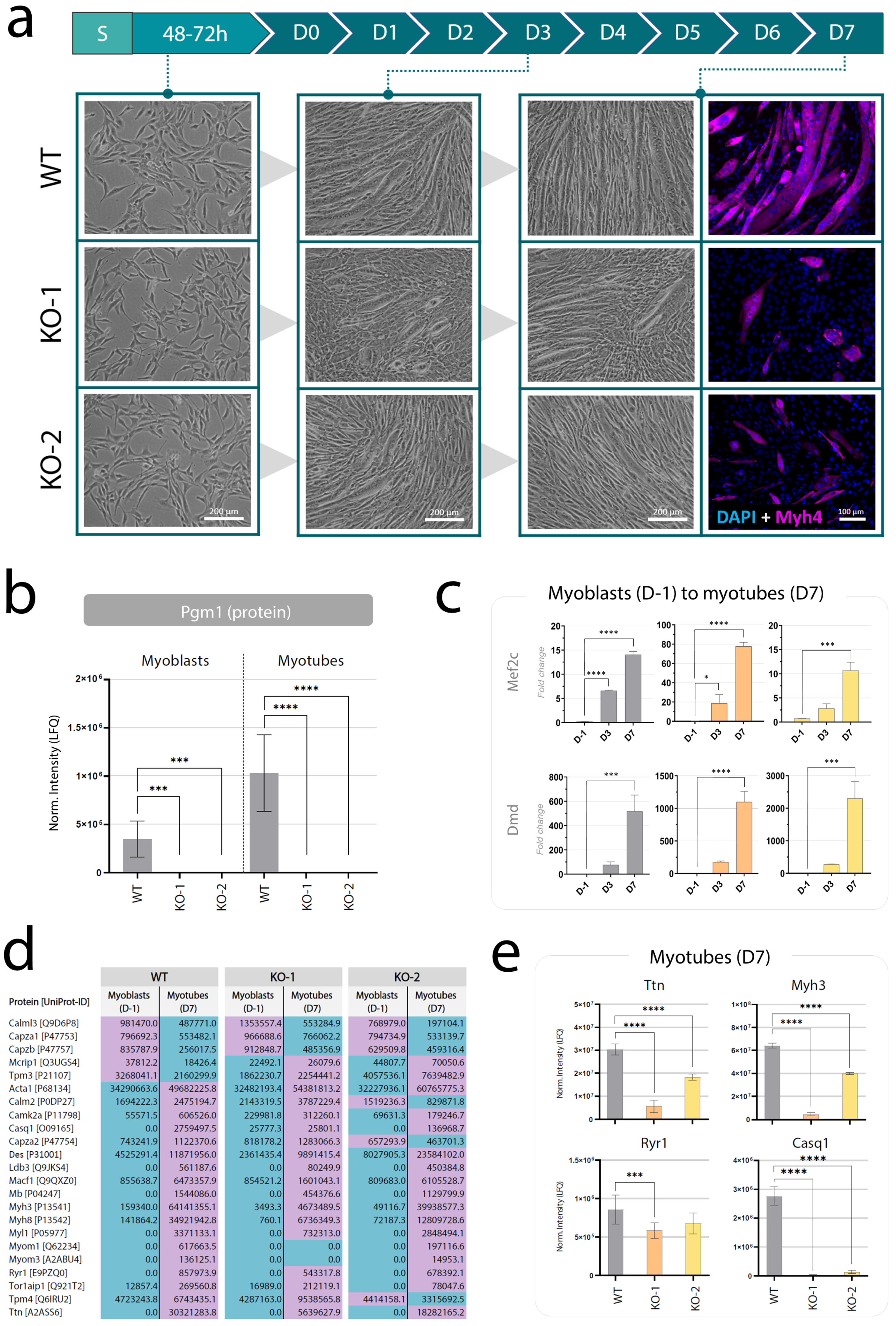
2.2. Pgm1-Knockout Myoblasts Retain Maturation Potential but Cannot form Elongated Myotubes
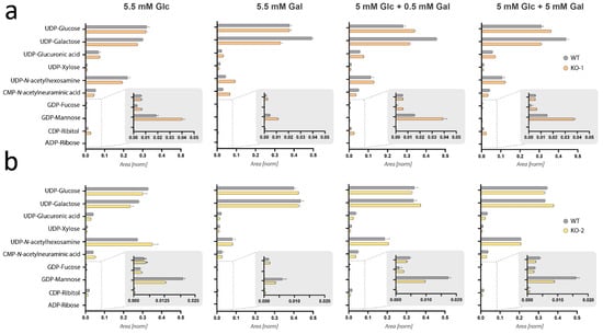
2.3. Steady-State Levels of UDP-Glucose and UDP-Galactose Are Not Depleted in Pgm1-KO Myoblasts and Myotubes
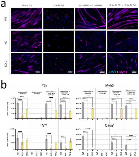
2.4. Galactose Treatment Does Not Affect Myogenic Differentiation
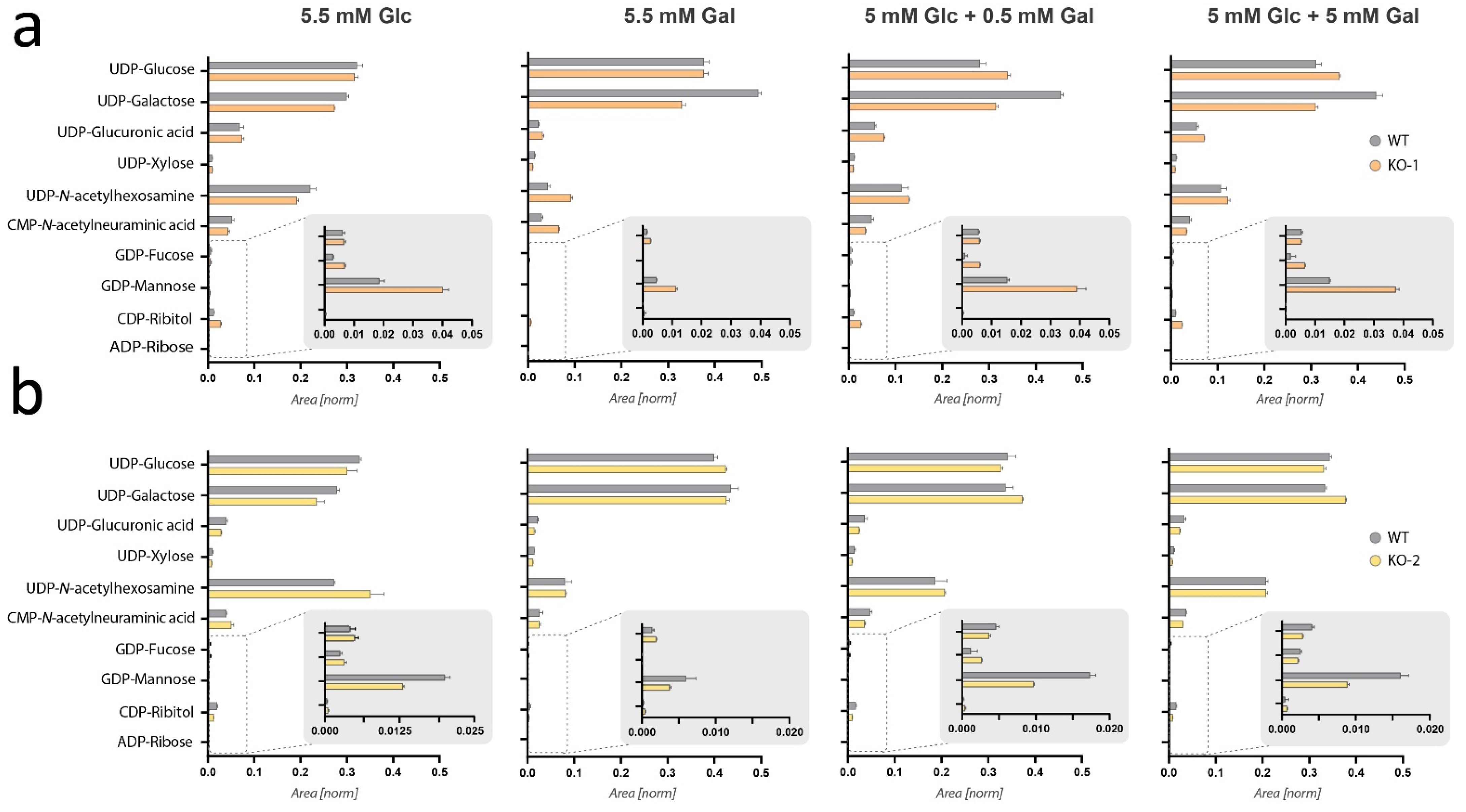
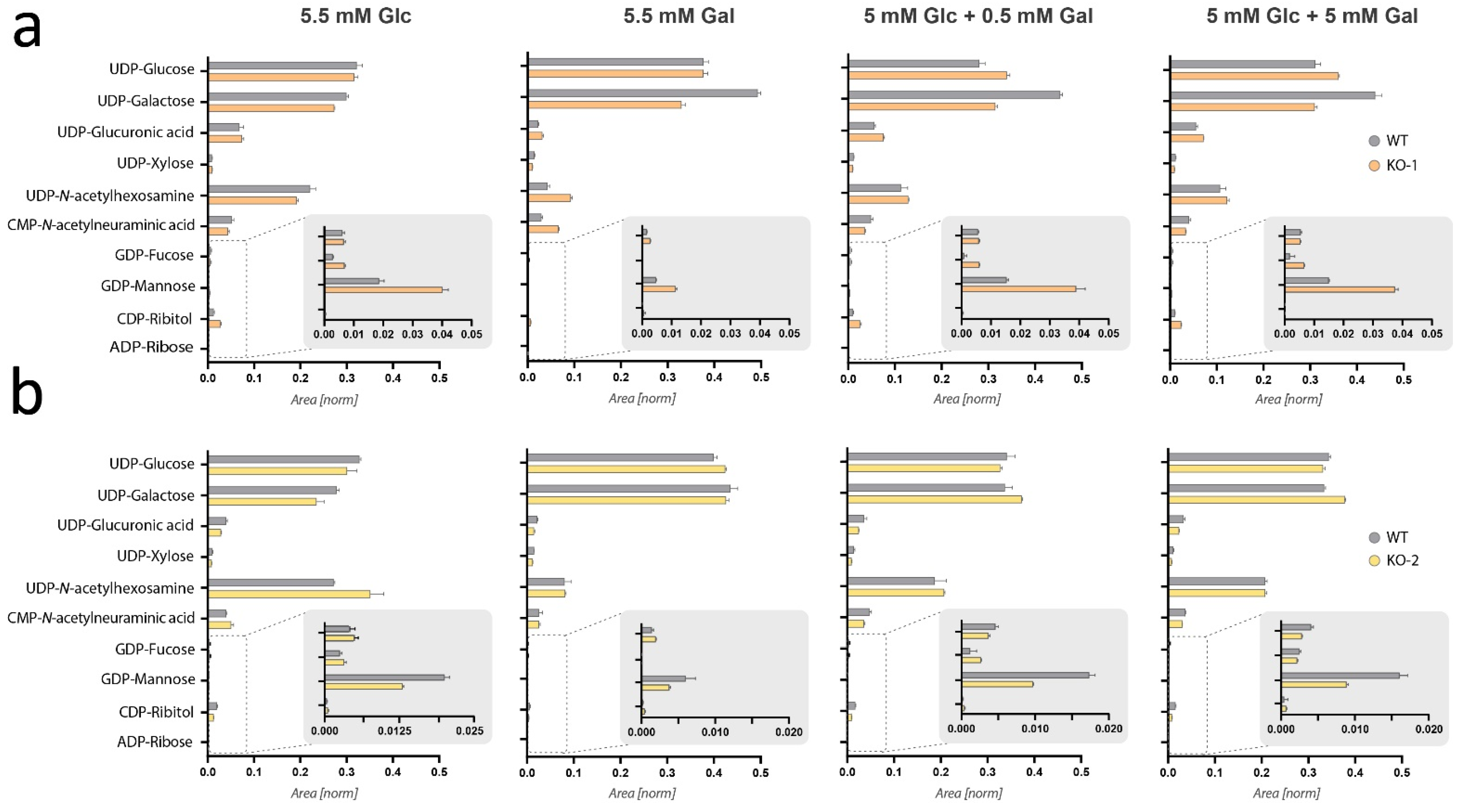
2.5. Effect of Galactose Treatment on Nucleotide Sugar Levels
2.6. Dynamic Tracing of 13C-Labelled Galactose Shows Reduced Galactose Utilization in Pgm1-KO Clones
2.7. Pgm1-KO Myoblasts and Myotubes Have Lower Energy Generating Capacity, Not Affected by Galactose Treatment
3. Discussion
4. Materials and Methods
4.1. Genome Editing of C2C12 Myoblasts via CRISPR-Cas9
4.2. C2C12 Myoblast Culture and Differentiation to Myotubes
4.3. Immunofluorescence Staining
4.4. Phosphoglucomutase Enzyme Activity Assay
4.5. Gene Expression of Myogenic Maturation Markers
4.5.1. RNA Extraction and cDNA Synthesis
4.5.2. RT-qPCR of Myogenic Maturation Markers
4.6. Mass Spectrometry-Based Proteomics
4.6.1. In-Solution Digestion and Sample Loading
4.6.2. Liquid Chromatography-Mass Spectrometry/Mass Spectrometry (LC-MS/MS) Analysis
4.7. Mass Spectrometry-Based Analysis of Nucleotide Sugars Levels and Metabolic Flux
4.7.1. Polar Metabolite Extraction
4.7.2. Analysis of Nucleotide Sugars by Ion-Pair LC-MS and Data Processing
4.8. Analysis of Mitochondrial Respiration and Bioenergetics Parameters
4.8.1. Mitochondrial Stress Test
4.8.2. Citrate Synthase Activity Assay for Data Normalization
Supplementary Materials
Author Contributions
Funding
Institutional Review Board Statement
Informed Consent Statement
Data Availability Statement
Acknowledgments
Conflicts of Interest
References
- Tegtmeyer, L.C.; Rust, S.; van Scherpenzeel, M.; Ng, B.G.; Losfeld, M.E.; Timal, S.; Raymond, K.; He, P.; Ichikawa, M.; Veltman, J.; et al. Multiple phenotypes in phosphoglucomutase 1 deficiency. N. Engl. J. Med. 2014, 370, 533–542. [Google Scholar] [CrossRef] [PubMed]
- Radenkovic, S.; Bird, M.J.; Emmerzaal, T.L.; Wong, S.Y.; Felgueira, C.; Stiers, K.M.; Sabbagh, L.; Himmelreich, N.; Poschet, G.; Windmolders, P.; et al. The Metabolic Map into the Pathomechanism and Treatment of PGM1-CDG. Am. J. Hum. Genet. 2019, 104, 835–846. [Google Scholar] [CrossRef] [PubMed]
- van Scherpenzeel, M.; Conte, F.; Büll, C.; Ashikov, A.; Hermans, E.; Willems, A.; van Tol, W.; Kragt, E.; Noga, M.; Moret, E.E.; et al. Dynamic tracing of sugar metabolism reveals the mechanisms of action of synthetic sugar analogs. Glycobiology 2022, 32, 239–250. [Google Scholar] [CrossRef] [PubMed]
- Elkalaf, M.; Anděl, M.; Trnka, J. Low glucose but not galactose enhances oxidative mitochondrial metabolism in C2C12 myoblasts and myotubes. PLoS ONE 2013, 8, e70772. [Google Scholar] [CrossRef] [PubMed]
- Larsen, S.; Nielsen, J.; Hansen, C.N.; Nielsen, L.B.; Wibrand, F.; Stride, N.; Schroder, H.D.; Boushel, R.; Helge, J.W.; Dela, F.; et al. Biomarkers of mitochondrial content in skeletal muscle of healthy young human subjects. J. Physiol. 2012, 590, 3349–3360. [Google Scholar] [CrossRef]
- Vigelsø, A.; Andersen, N.B.; Dela, F. The relationship between skeletal muscle mitochondrial citrate synthase activity and whole body oxygen uptake adaptations in response to exercise training. Int. J. Physiol. Pathophysiol. Pharmacol. 2014, 6, 84–101. [Google Scholar]
- Hüttemann, M.; Helling, S.; Sanderson, T.H.; Sinkler, C.; Samavati, L.; Mahapatra, G.; Varughese, A.; Lu, G.; Liu, J.; Ramzan, R.; et al. Regulation of mitochondrial respiration and apoptosis through cell signaling: Cytochrome c oxidase and cytochrome c in ischemia/reperfusion injury and inflammation. Biochim. Biophys. Acta (BBA) Bioenerg. 2012, 1817, 598–609. [Google Scholar] [CrossRef]
- Wurm, C.A.; Neumann, D.; Lauterbach, M.A.; Harke, B.; Egner, A.; Hell, S.W.; Jakobs, S. Nanoscale distribution of mitochondrial import receptor Tom20 is adjusted to cellular conditions and exhibits an inner-cellular gradient. Proc. Natl. Acad. Sci. USA 2011, 108, 13546–13551. [Google Scholar] [CrossRef]
- Signes, A.; Fernandez-Vizarra, E. Assembly of mammalian oxidative phosphorylation complexes I-V and supercomplexes. Essays Biochem. 2018, 62, 255–270. [Google Scholar] [CrossRef]
- Divakaruni, A.S.; Paradyse, A.; Ferrick, D.A.; Murphy, A.N.; Jastroch, M. Analysis and interpretation of microplate-based oxygen consumption and pH data. Methods Enzymol. 2014, 547, 309–354. [Google Scholar] [CrossRef]
- Yépez, V.A.; Kremer, L.S.; Iuso, A.; Gusic, M.; Kopajtich, R.; Koňaříková, E.; Nadel, A.; Wachutka, L.; Prokisch, H.; Gagneur, J. OCR-Stats: Robust estimation and statistical testing of mitochondrial respiration activities using Seahorse XF Analyzer. PLoS ONE 2018, 13, e0199938. [Google Scholar] [CrossRef] [PubMed]
- Marchetti, P.; Fovez, Q.; Germain, N.; Khamari, R.; Kluza, J. Mitochondrial spare respiratory capacity: Mechanisms, regulation, and significance in non-transformed and cancer cells. FASEB J. 2020, 34, 13106–13124. [Google Scholar] [CrossRef] [PubMed]
- Sin, J.; Andres, A.M.; Taylor, D.J.; Weston, T.; Hiraumi, Y.; Stotland, A.; Kim, B.J.; Huang, C.; Doran, K.S.; Gottlieb, R.A. Mitophagy is required for mitochondrial biogenesis and myogenic differentiation of C2C12 myoblasts. Autophagy 2016, 12, 369–380. [Google Scholar] [CrossRef] [PubMed]
- Hoffmann, C.; Höckele, S.; Kappler, L.; Hrabĕ de Angelis, M.; Häring, H.U.; Weigert, C. The effect of differentiation and TGFβ on mitochondrial respiration and mitochondrial enzyme abundance in cultured primary human skeletal muscle cells. Sci. Rep. 2018, 8, 737. [Google Scholar] [CrossRef]
- Tomas, C.; Elson, J.L.; Newton, J.L.; Walker, M. Substrate utilisation of cultured skeletal muscle cells in patients with CFS. Sci. Rep. 2020, 10, 18232. [Google Scholar] [CrossRef]
- Aguer, C.; Gambarotta, D.; Mailloux, R.J.; Moffat, C.; Dent, R.; McPherson, R.; Harper, M.E. Galactose enhances oxidative metabolism and reveals mitochondrial dysfunction in human primary muscle cells. PLoS ONE 2011, 6, e28536. [Google Scholar] [CrossRef]
- Khodabukus, A. Tissue-Engineered Skeletal Muscle Models to Study Muscle Function, Plasticity, and Disease. Front. Physiol. 2021, 12, 619710. [Google Scholar] [CrossRef]
- Marroquin, L.D.; Hynes, J.; Dykens, J.A.; Jamieson, J.D.; Will, Y. Circumventing the Crabtree effect: Replacing media glucose with galactose increases susceptibility of HepG2 cells to mitochondrial toxicants. Toxicol. Sci. 2007, 97, 539–547. [Google Scholar] [CrossRef]
- Ryall, J.G.; Dell’Orso, S.; Derfoul, A.; Juan, A.; Zare, H.; Feng, X.; Clermont, D.; Koulnis, M.; Gutierrez-Cruz, G.; Fulco, M.; et al. The NAD(+)-dependent SIRT1 deacetylase translates a metabolic switch into regulatory epigenetics in skeletal muscle stem cells. Cell Stem Cell 2015, 16, 171–183. [Google Scholar] [CrossRef]
- Van Schaftingen, E.; Jaeken, J. Phosphomannomutase deficiency is a cause of carbohydrate-deficient glycoprotein syndrome type I. FEBS Lett. 1995, 377, 318–320. [Google Scholar] [CrossRef]
- Zhang, T.; Kraus, W.L. SIRT1-dependent regulation of chromatin and transcription: Linking NAD(+) metabolism and signaling to the control of cellular functions. Biochim. Biophys. Acta (BBA)-Proteins Proteom. 2010, 1804, 1666–1675. [Google Scholar] [CrossRef] [PubMed]
- Conte, F.; Morava, E.; Bakar, N.A.; Wortmann, S.B.; Poerink, A.J.; Grunewald, S.; Crushell, E.; Al-Gazali, L.; de Vries, M.C.; Mørkrid, L.; et al. Phosphoglucomutase-1 deficiency: Early presentation, metabolic management and detection in neonatal blood spots. Mol. Genet. Metab. 2020, 131, 135–146. [Google Scholar] [CrossRef] [PubMed]
- Voermans, N.C.; Preisler, N.; Madsen, K.L.; Janssen, M.C.; Kusters, B.; Abu Bakar, N.; Conte, F.; Lamberti, V.M.; Nusman, F.; van Engelen, B.G.; et al. PGM1 deficiency: Substrate use during exercise and effect of treatment with galactose. Neuromuscul. Disord. 2017, 27, 370–376. [Google Scholar] [CrossRef] [PubMed]
- Preisler, N.; Cohen, J.; Vissing, C.R.; Madsen, K.L.; Heinicke, K.; Sharp, L.J.; Phillips, L.; Romain, N.; Park, S.Y.; Newby, M.; et al. Impaired glycogen breakdown and synthesis in phosphoglucomutase 1 deficiency. Mol. Genet. Metab. 2017, 122, 117–121. [Google Scholar] [CrossRef] [PubMed]
- Ran, F.A.; Hsu, P.D.; Wright, J.; Agarwala, V.; Scott, D.A.; Zhang, F. Genome engineering using the CRISPR-Cas9 system. Nat. Protoc. 2013, 8, 2281–2308. [Google Scholar] [CrossRef]
- Livak, K.J.; Schmittgen, T.D. Analysis of relative gene expression data using real-time quantitative PCR and the 2−ΔΔCT Method. Methods 2001, 25, 402–408. [Google Scholar] [CrossRef]
- Conte, F.N. Phosphoglucomutase 1 Deficiency: From Clinical Presentation To Sugar Metabolism In Cell Models. Ph.D. Thesis, Radboud University, Nijmegen, The Netherlands, 2023. Chapter 5. [Google Scholar]
- Panneman, D.M. Exploring Novel Mechanisms Causing Mitochondrial Disorders through Functional Genomics. Ph.D. Thesis, Radboud University, Nijmegen, The Netherlands, 2021. Chapter 3. [Google Scholar]








| Myoblasts | PGM mU/mg Protein | PMI mU/mg Protein | Ratio PGM/PMI |
| WT | 233.5 | 31.8 | 7.4 |
| KO clone 1 | 12.2 | 36.6 | 0.3 |
| KO clone 2 | 6.6 | 25.6 | 0.3 |
| Myotubes | PGM mU/mg protein | PMI mU/mg protein | Ratio PGM/PMI |
| WT | 353.8 | 77.2 | 4.6 |
| KO clone 1 | 17.2 | 74.2 | 0.2 |
| KO clone 2 | 8.4 | 47.9 | 0.2 |
| Dermal Fibroblasts (Reference) | PGM mU/mg protein | PMI mU/mg protein | Ratio PGM/PMI |
| Control 1 | 225.1 | 47.9 | 4.7 |
| Control 2 | 240.7 | 38.9 | 6.2 |
| Control 3 | 310.0 | 39.5 | 7.8 |
| Patient 1 | 10.4 | 36.9 | 0.2 |
| Patient 2 | 8.9 | 47.3 | 0.3 |
| Patient 3 | 11.5 | 38.9 | 0.3 |
| Experiment | Type of Medium | Pyruvate | FBS Dialyzed | [Glc] | [Gal] | [Glc]:[Gal] | |
|---|---|---|---|---|---|---|---|
| Myoblast culture medium | DMEM [+Gln, 1%P/S] | 1 mM | 10% | 25.0 mM | - | - | |
| Myogenic differentiation medium | DMEM [+Gln, 1%P/S] | 1 mM | 2% | 25.0 mM | - | - | |
| Myotube culture medium | DMEM [+Gln, 1%P/S] | 1 mM | 2% | 5.5 mM | - | - | |
| Gene expression during differentiation | Treated differentiation medium 1 | DMEM [+Gln, 1%P/S] | 1 mM | 2% | 25.0 mM | - | 1:0 |
| Treated differentiation medium 2 | DMEM [+Gln, 1%P/S] | 1 mM | 2% | - | 25.0 mM | 0:1 | |
| Treated differentiation medium 3 | DMEM [+Gln, 1%P/S] | 1 mM | 2% | 20.0 mM | 2.0 mM | 10:1 | |
| Treated differentiation medium 4 | DMEM [+Gln, 1%P/S] | 1 mM | 2% | 12.5 mM | 12.5 mM | 1:1 | |
| Steady-state analysis Flux analysis | Myotube treatment medium 1 | DMEM [+Gln, 1%P/S] | 1 mM | 2% | 5.5 mM | - | 1:0 |
| Myotube treatment medium 2 | DMEM [+Gln, 1%P/S] | 1 mM | 2% | - | 5.5 mM | 0:1 | |
| Myotube treatment medium 3 | DMEM [+Gln, 1%P/S] | 1 mM | 2% | 5.0 mM | 0.5 mM | 10:1 | |
| Myotube treatment medium 4 | DMEM [+Gln, 1%P/S] | 1 mM | 2% | 5.0 mM | 5.0 mM | 1:1 | |
| MST in myoblasts | Myoblast treatment medium 1 | DMEM [+Gln, 1%P/S] | - | 10% | 5.5 mM | - | 1:0 |
| Myoblast treatment medium 2 | DMEM [+Gln, 1%P/S] | - | 10% | - | 5.5 mM | 0:1 | |
| Myoblast treatment medium 3 | DMEM [+Gln, 1%P/S] | - | 10% | 5.0 mM | 0.5 mM | 10:1 | |
| Myoblast treatment medium 4 | DMEM [+Gln, 1%P/S] | - | 10% | 5.0 mM | 5.0 mM | 1:1 | |
| MST in myotubes | Myotube treatment medium 1 | DMEM [+Gln, 1%P/S] | - | 2% | 5.5 mM | - | 1:0 |
| Myotube treatment medium 2 | DMEM [+Gln, 1%P/S] | - | 2% | - | 5.5 mM | 0:1 | |
| Myotube treatment medium 3 | DMEM [+Gln, 1%P/S] | - | 2% | 5.0 mM | 0.5 mM | 10:1 | |
| Myotube treatment medium 4 | DMEM [+Gln, 1%P/S] | - | 2% | 5.0 mM | 5.0 mM | 1:1 |
Disclaimer/Publisher’s Note: The statements, opinions and data contained in all publications are solely those of the individual author(s) and contributor(s) and not of MDPI and/or the editor(s). MDPI and/or the editor(s) disclaim responsibility for any injury to people or property resulting from any ideas, methods, instructions or products referred to in the content. |
© 2023 by the authors. Licensee MDPI, Basel, Switzerland. This article is an open access article distributed under the terms and conditions of the Creative Commons Attribution (CC BY) license (https://creativecommons.org/licenses/by/4.0/).
Share and Cite
Conte, F.; Ashikov, A.; Mijdam, R.; van de Ven, E.G.P.; van Scherpenzeel, M.; Veizaj, R.; Mahalleh-Yousefi, S.P.; Post, M.A.; Huijben, K.; Panneman, D.M.; et al. In Vitro Skeletal Muscle Model of PGM1 Deficiency Reveals Altered Energy Homeostasis. Int. J. Mol. Sci. 2023, 24, 8247. https://doi.org/10.3390/ijms24098247
Conte F, Ashikov A, Mijdam R, van de Ven EGP, van Scherpenzeel M, Veizaj R, Mahalleh-Yousefi SP, Post MA, Huijben K, Panneman DM, et al. In Vitro Skeletal Muscle Model of PGM1 Deficiency Reveals Altered Energy Homeostasis. International Journal of Molecular Sciences. 2023; 24(9):8247. https://doi.org/10.3390/ijms24098247
Chicago/Turabian StyleConte, Federica, Angel Ashikov, Rachel Mijdam, Eline G. P. van de Ven, Monique van Scherpenzeel, Raisa Veizaj, Seyed P. Mahalleh-Yousefi, Merel A. Post, Karin Huijben, Daan M. Panneman, and et al. 2023. "In Vitro Skeletal Muscle Model of PGM1 Deficiency Reveals Altered Energy Homeostasis" International Journal of Molecular Sciences 24, no. 9: 8247. https://doi.org/10.3390/ijms24098247
APA StyleConte, F., Ashikov, A., Mijdam, R., van de Ven, E. G. P., van Scherpenzeel, M., Veizaj, R., Mahalleh-Yousefi, S. P., Post, M. A., Huijben, K., Panneman, D. M., Rodenburg, R. J. T., Voermans, N. C., Garanto, A., Koopman, W. J. H., Wessels, H. J. C. T., Noga, M. J., & Lefeber, D. J. (2023). In Vitro Skeletal Muscle Model of PGM1 Deficiency Reveals Altered Energy Homeostasis. International Journal of Molecular Sciences, 24(9), 8247. https://doi.org/10.3390/ijms24098247

