Abstract
The identification of biomarkers plays a crucial role in personalized medicine, both in the clinical and research settings. However, the contrast between predictive and prognostic biomarkers can be challenging due to the overlap between the two. A prognostic biomarker predicts the future outcome of cancer, regardless of treatment, and a predictive biomarker predicts the effectiveness of a therapeutic intervention. Misclassifying a prognostic biomarker as predictive (or vice versa) can have serious financial and personal consequences for patients. To address this issue, various statistical and machine learning approaches have been developed. The aim of this study is to present an in-depth analysis of recent advancements, trends, challenges, and future prospects in biomarker identification. A systematic search was conducted using PubMed to identify relevant studies published between 2017 and 2023. The selected studies were analyzed to better understand the concept of biomarker identification, evaluate machine learning methods, assess the level of research activity, and highlight the application of these methods in cancer research and treatment. Furthermore, existing obstacles and concerns are discussed to identify prospective research areas. We believe that this review will serve as a valuable resource for researchers, providing insights into the methods and approaches used in biomarker discovery and identifying future research opportunities.
1. Introduction
Personalized medicine is rapidly becoming a reality in healthcare. The strategies for utilizing an individual’s distinct clinical, genomic, genetic, and environmental data to guide decisions about disease prevention, diagnosis, and treatment are evolving at an exponential rate [1]. Personalized medicine allows for therapies to be administered to the subsets of patients with the best responses based upon on their individual features, and furthermore, the use of personalized biomarkers can enable pharmaceutical firms to improve the likelihood of success in their clinical studies [2]. To identify the subset of patients who would benefit from a treatment, biomarkers are becoming more important in personalized medicine, whether for prognosis, prediction, or dosage selection. Furthermore, they may aid in the detection of therapeutic and unfavorable reactions, and thereby gauge effectiveness and safety prediction a priori. Thus, biomarkers are critical tools for selecting the appropriate patients for treatment with certain pharmaceuticals, as well as for enabling personalized medicine [3]. Biomarkers are considered molecular indicators of heightened benefit of—or toxicity caused by—a certain medicine [4]; moreover, they can be referred to as a measurement variable associated with disease outcome [5].
Biomarkers can be categorized into the following 7 types (Figure 1):
Figure 1.
Categorization of biomarkers.
- Diagnostic biomarkers predict the occurrence of an illness or classify people based on disease subtype. For example, individuals diagnosed with diffuse large B-cell lymphoma may be classified into subgroups using gene expression profiling of unique tumor cell signatures [6].
- Prognostic biomarkers provide information regarding a potential cancer outcome, with or without therapy [5].
- Predictive biomarkers indicate the likelihood of a patient’s response to a treatment plan and can be used to categorize patients as having a higher or lower chance of responding to a specific regimen, resulting in a gain in therapeutic precision [5].
- Monitoring biomarkers are evaluated frequently over time to identify disease incidence, incidence or recurrence, disease progression, or other clinically relevant changes. For example, CA 125 is used to assess disease activity or burden in patients with ovarian cancer before and after surgery [7].
- Safety biomarkers are evaluated prior to or following exposure to a therapeutic medication or environmental substance to determine the probability, frequency, and severity of toxicity as an adverse reaction. For example, serum creatinine in patients who are taking potentially nephrotoxic drugs is one of this biomarker type [8].
- Response biomarkers demonstrate the physiological reaction of a patient to a medicinal drug or environmental contaminant. Plasma microRNAs, for instance, are used as a response biomarker for Hodgkin lymphoma [9].
- Risk biomarkers indicate the likelihood that a person may develop an illness or health condition. They are particularly helpful for directing preventive actions in clinical practice. The BRCA1 and BRCA2 mutations, which evaluate the likelihood of breast carcinoma production, are two of the most recognized risk biomarkers, and BRCA carriers often undergo radical preventive measures to avoid the development of future cancers, such as elective mastectomy or salpingo-oophorectomy [7].
This systematic review is specifically centered on recognizing predictive and prognostic biomarkers using machine learning models because there is substantial uncertainty regarding the difference between the two [5]. Predictive and prognostic biomarkers are often mistaken for one another, and this can have negative medical, financial, and moral outcomes for patients and raises ethical concerns for clinicians and researchers. A prognostic biomarker mislabeled as predictive may result in overestimating treatment advantages for a segment of the population, resulting in prescription to certain individuals when it should be available to all. For example, though immunotherapy was initially indicated only in those with significant tumor expression of PD-L1, recent studies suggest that immunotherapy could be a viable treatment option for patients with low tumor expression of PD-L1 [10]. As a result, the drug’s price may increase because of its classification as a treatment for a definite subset of the patients, when in fact it should be available at scale to a broad range of patients. The opposite may be true in the event that a predictive biomarker is mislabeled as a prognostic factor. In this instance, the varying impact of the treatment on different subgroups of the inhabitants would be overlooked. The drug’s pricing may be affected because it is incorrectly assumed to have the same effect in all patients, whereas it should only be considered in select populations [11]. Such misbranding may lead certain drugs, which are effective in specific populations, to be removed from the market altogether due to poor financial performance.
In short, the line between predictive and prognostic indicators can be confusing. However, supposing we have knowledge of the underlying model that produces the data, it becomes much easier to demonstrate and agree on prognostic and predictive biomarkers. Mathematically, utilizing a linear model as a purely illustrative tool, the health outcome, Y, can be denoted as a function of the patient characteristics, X, and the treatment, T, as follows [11]:
The prognostic elements defined by coefficients and and coefficients and define the predictive elements. In the case of a continuous Y, the function can be used to represent the conditional mean , and if Y is binary, can be the logit of the conditional probability, i.e., . has a direct influence on the outcome Y and is therefore considered a main effect and classified as a prognostic factor. is classified as a predictive factor as it only impacts Y through its interaction with the treatment variable, which is referred to as an interaction effect. Finally, is both prognostic and predictive, possessing both direct and interaction effects on Y.
Using the conventional notation [12], and assuming linear interactions, we can express the outcome function as [11].
The functions h(.) and z(.) are arbitrary functions of the covariates. Two challenges arise in this context. The first challenge is to rank the variables in based on their influence on Y through , referred to as prognostic ranking. The second challenge is to rank the variables based on their influence on Y through , referred to as predictive ranking. Assuming the binary treatment , a simple algebraic operation can be used to determine that represents the change in the treatment-based outcome Y, which is commonly known as the treatment effect [11]:
The process of determining the treatment effect (by first estimating ) inspires a range of techniques that make use of potential outcome modeling. This systematic review was carried out to carefully examine the existing approaches employed to identify prognostic and predictive biomarkers. Of note, this survey does not focus on discussing the technical difference between the two.
The rest of the paper is structured as follows: Section 2 outlines the method used to conduct the systematic review; Section 3 presents the results of the systematic study on the existing machine-learning-based approaches for prognostic and predictive biomarker identification, including information on machine learning methodology, the different approaches employed to identify prognostic and predictive biomarkers, the evaluation measures used to assess outcomes, the type of validation employed, main outcomes of the included studies, findings in relation to the research questions, and availability of source code; Section 4 highlights various applications of commonly used cancer biomarkers; Section 5 describes the subgroup identification methods; Section 6 discusses the results, ongoing problems, and future study directions; and Section 7 presents our conclusions.
2. Methods
2.1. Evidence Acquisition
2.1.1. Aim
The primary goal of this systematic review was to evaluate and analyze recent research articles in the literature regarding the identification of prognostic and predictive biomarkers. In particular, we analyzed the studies that used machine learning to identify either of these biomarkers.
To this end, the following questions were established as our research focus:
- RQ1: What machine learning models are currently being utilized to identify prognostic and predictive biomarkers?
- RQ2: What kinds of model validation techniques have been utilized during the construction of machine learning models to identify biomarkers?
- RQ3: What metrics have been utilized to evaluate the efficacy of the machine learning models in detecting the biomarkers?
- RQ4: What are the key cancer applications used to validate the existing machine learning models?
2.1.2. Search Strategy
A search of the literature was conducted using the National Library of Medicine’s PubMed database (https://pubmed.ncbi.nlm.nih.gov, accessed on 2 January 2023) to identify papers published between 1 January 2017 and 1 January 2023. The search was performed using a combination of keywords, including ((prognostic biomarker) AND (predictive biomarker)) AND (machine learning), and adhering to the Preferred Reporting Items for Systematic Reviews and Meta-Analyses guidelines [13]. Original research articles were thoroughly evaluated; review papers, abstracts, and reports from meetings were excluded.
2.1.3. Study Selection Criteria
The criteria for selection serve to identify the best fitting research articles for the systematic review and eliminate ill-fitting ones. We used the following inclusion criteria to identify studies to include in this review:
- The study had to be published between 1 January 2017 and 1 January 2023.
- The study must be related to the use of machine learning models in the identification of prognostic and predictive biomarkers.
- The study must include only cancer disease biomarkers (any type).
- The study must have been published in a peer-reviewed journal.
- The article must have a full-text version, and the most comprehensive version was included, if applicable.
The following criteria were used to exclude studies from this review:
- The study was published before 1 January 2017 or after 1 January 2023.
- The study was published in an informal location or unknown source, or the paper was irrelevant to the domain of machine learning for identifying prognostic and predictive biomarkers.
- The study focused on biomarkers of non-cancer disease(s).
- The study was published in a language besides English or the publication had already been selected for the study.
- Reviews, systematic reviews, meta-analyses, and abstract publications were excluded.
2.2. Evidence Synthesis
Initially, 682 article references were obtained from the database search. The tendencies of prognostic and predictive biomarker discovery using machine learning models have increased from 2020 to 2022, as shown in Figure 2. Among the initial references, 282 articles were removed for being reviews, systematic reviews, meta-analyses, or abstracts or otherwise not meeting the inclusion criteria. Next, we obtained and evaluated the full text of the remaining 400 articles using several filtration steps and the inclusion criteria. First, 4 authors (Q.A-T., M.B.S., A.M., and R.Q.) screened the papers based on their title, and 87 papers were selected for the next filtration step. Second, the authors screened the abstracts, and 40 papers were selected for the final filtration criteria (full-text screening). Third, the full text of these 40 papers was then evaluated and critically analyzed, and 10 of them were excluded. Finally, 30 articles were deemed suitable for critical review and meta-analysis, as shown in Figure 3.
Figure 2.
The trend of published number of studies on biomarker identification using machine learning.
Figure 3.
PRISMA flowchart [13].
The following quality assessment guidelines aim to minimize bias and improve the transparency and repeatability of the systematic review process: focusing on identifying predictive and prognostic cancer biomarkers through the utilization of machine learning models, ensuring that the selected studies match the goal of the systematic review, checking if any performance metrics were used, assessing the reasonableness of the selected studies’ conclusions, and verifying that a legitimate data set was utilized.
3. Results
For the critical review and meta-analysis, 30 articles were analyzed. A metadata table (Table 1) was compiled to gather the most relevant information regarding the research questions described in Section 2.1.1 from the selected articles. The metadata table includes the reference of the publication, the year of publication, the publisher, the machine learning methodology applied, the objective of the article (i.e., prognostic or predictive modeling), the metrics used to evaluate performance, the validation model, the main results, key findings relevant to the research questions, and the source code/package. The metadata table is used to address the research questions (RQ1, RQ2, and RQ3) of the systematic review. The application section addresses RQ4 in Table 2. The data from the articles are extracted and analyzed systematically to address the four research questions, and conclusions are drawn based on the answers to these research questions. In sections below, we discuss each of the four research questions in detail. Finally, we evaluate the current state of the research and determine the direction for future development.
Table 1.
Meta-analysis and data extraction of the selected studies.
Table 2.
Application of cancer biomarkers used by the selected research studies.
4. Application
This section describes the use of applications or datasets in the discovery of the two biomarkers (prognostic and predictive). A new age of omics in the discovery of biomarkers has begun as a result of several developments over the past few decades, including next-generation sequencing and microarray tools [43]. As can be seen in Figure 4, the omics data can be classified into five types as follows:
Figure 4.
Omics data used for prognostic and predictive biomarker discovery.
- Genome: medical genomics aims to detect genetic variations that correlate with illness, treatment efficacy, and patient prognosis [44].
- Proteome: detects changes in protein expression induced by a definite stimulus at a particular moment and identifies the configuration of protein networks at the cellular, organismal, or tissue level [45].
- Transcriptome: RNA serves as the intermediary among DNA and proteins, acting as the primary conduit for DNA-derived information [46]. The RNA-Seq method is used to analyze the transcripts or atomic dataset.
- Metabolome: Metabolomics is conducted at various levels of metabolites, and any relative imbalances or disruptions that are comparatively abnormal indicate the presence of illness [47].
- Interatomic: Protein-protein interactions are belonging to this type of omics data [48].
Finding disease biomarkers through the use of only one type of omics data can be difficult, which is why multi-omics, or the integration of multiple types of omics data, is necessary in the discovery process. Despite the advantages of having multi-omics to assess markers for disease diagnosis and progression, it is still a formidable challenge to pinpoint accurate biomarkers among the multitude of genes and variants. Table 2 shows a collection of cancer biomarkers for various types of cancer, according to selected research studies. The description of and link to each data source is also provided.
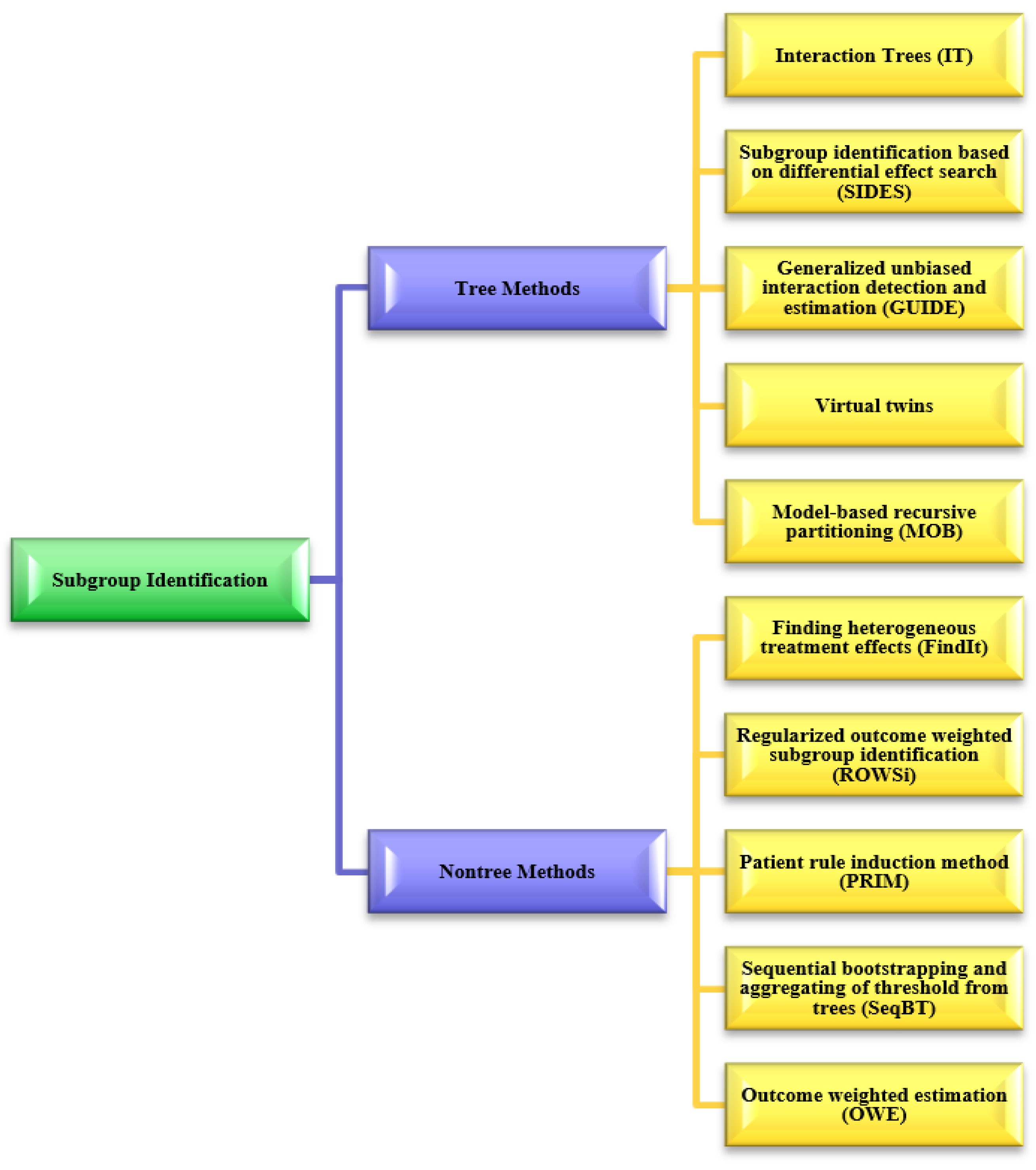
5. Subgroup Identification for Precision Medicine
Because a treatment’s impact can differ greatly across the patient population, precision medicine aims to identify subgroups of patients whose average response to a treatment differs greatly from the population average [49]. We included subgroup identification methods in this systematic review because the methods used to identify subgroups are also used to identify predictive biomarkers. Statistically, a predictive marker has an impact on the treatment variable [50]. Figure 5 shows the most popular subgroup identification methods used in biomarker identification. These subgroup identification methods can be divided into two categories, namely: tree-based methods and non-tree-based methods [51]. Table 3 and Table 4 provide a detailed analysis of each method, including a description, objective functions, limitations, and the source codes links. A software package for several subgroup identification methods is available in BioPharmNet.
Figure 5.
Subgroup tree- and non-tree-based methods for biomarker identification.
Table 3.
Analysis of tree subgroup identification methods.
Table 4.
Analysis of non-tree subgroup identification methods.
6. Discussion
This systematic review examines different methods for identifying prognostic and predictive biomarkers through the use of machine learning. Our systematic review focused on studies done within the past 5 years that relate to crucial research questions in this field. The purpose of the review is to highlight the biomarker identification methods that involve machine learning and deep learning, as their use is expected to be a prominent issue in the future because of the requirement for personalized treatment. This section will revisit and thoroughly discuss the research questions and then highlight the difficulties in biomarker discovery and provide future prospects and recommendations.
6.1. RQ1: What Machine Learning Models Are Currently Being Used to Identify Prognostic and Predictive Biomarkers?
Figure 6 shows a map of the machine learning approaches used by the selected studies to identify biomarkers. Most of the selected studies first preprocessed the data, including cleaning the data to remove missing and noisy values, transforming the data into a specific range through normalization and selection techniques, and decreasing the dimensionality of a high-dimensional data set to a low-dimensional one. For example, in [20], the authors used SOMTE to handle the missing values. Second, most of the studies performed feature selection and extractions. Extraction of features entails decreasing the multi-omics data’s high-dimensional feature space to a lower dimensional one containing only vital information necessary for identifying biomarkers. Different techniques were used by the selected studies to extract the features, including principal component analysis as in [20] and non-negative matrix factorization as in [14]. Other similar approaches to extract features are canonical correlation analysis [66] and linear discriminant analysis [67]; however, such approaches work only with linear data.
Figure 6.
Map of machine learning approaches used for biomarker identification.
When non-linear integration is necessary, as in the case of integrating interatomic data and gene expression, traditional techniques are not effective. In these situations, non-linear feature extraction techniques, including locally linear embedding [68] and kernel principal component analysis [69], as well as t-distributed stochastic neighbor embedding [70,71], are needed. Nevertheless, only a portion of features are obtained through feature extraction, and furthermore, relevant features must be selected through feature selection to identify biomarkers.
Feature selection is the process of identifying important and informative features by removing those that are duplicate or noisy [72]. Feature selection strategies can be wrapper, filter, and embedded types [73]. The filter one assesses the significance of characteristics based on their relationship to the outcome variable [74]. This can be accomplished using techniques such as Pearson correlation coefficient, analysis of variance, Spearman rank coefficient, U test, chi-square, Kruskal-Wallis test, and t-test, as in [15,24,30,34]. However, the filter method has a drawback in that it considers each feature independently, disregarding any complex relationships between features in omics data, which can lead to incorrect results. Furthermore, because the filter approach runs independently of the classifier, the chosen features perform poorly [75]. To overcome the drawbacks of filter approaches, wrapper methods were introduced. These methods iteratively select features and evaluate their performance through a classifier [76]. The process starts with no features, adds one at a time, and checks performance until the most relevant features are identified [77,78]. Features are selected using forward or backward feature selection. The common procedures used in wrapper methods include recursive-feature elimination, sequential-feature elimination, and genetic algorithms. As can be seen from the reviewed studies, the most common wrapper approaches used are recursive-feature elimination and forward selection as demonstrated in [11,18,29,30]. Two studies ([27,31]) used genetic algorithm to obtain prognostic and predictive biomarkers. However, the wrapper method can lead to overfitting.
To address this issue, the embedded scheme was introduced. The embedded technique merges both filter-wrapper methods, integrating the training procedure to the feature selection procedure to determine the optimal feature subset. One popular technique of feature selection in embedded methods is the least absolute shrinkage and selector operation (LASSO) method, which has been widely used to identify predictive and prognostic biomarkers as seen in [18,23,26,32,37,38]. Additionally, LASSSO was used to identify important features in most of the subgroup analyses. Nevertheless, LASSO has several drawbacks, such as being limited to selecting at most n variables and not being able to perform group selection. When there is a group of variables with a large number of pairwise correlations, LASSO often arbitrarily selects only one from the group, resulting in the disregard of important variables [79,80]. This drawback highlights the need for the development of better feature selection techniques to create more accurate prediction models to identify effective prognostic and predictive biomarkers, improve risk stratification, and facilitate personalized treatment.
In terms of modeling, machine learning enables machines to gain insight from errors, analyze data, recognize patterns, and produce informed judgments with minimal human involvement. Supervised, unsupervised, semi-supervised, and reinforcement learnings are the categories that machine learning domain includes [81]. However, in this systematic review the two most widely used methods were supervised and unsupervised learning.
Supervised one involves training the machine using labeled data that includes correct answers. The machine is then given test data to evaluate using any supervised algorithm, producing precise results [82]. Supervised learning can be categorized into either a classification or regression problem [83]. The result is a categorical or class variable in classification, while it is a real value in regression [84]. Based on the selected studies, the most commonly utilized machine learning models were Cox regression and variants for generating a signature gene that detects prognostic and predictive biomarkers (as seen in [14,19,21,24,25,26,29,32,33,34,35,37,38]). Besides, various supervised learning algorithms, such as DT, LR, NB, ANN, and RF were employed to forecast prognostic biomarkers and molecular subtypes. For instance, in [14], SVM with a linear kernel classifier was used to produce a risk score and to evaluate the effectiveness of non-negative matrix factorization subgroups. In [16], LR and autoencoder-based LR were used to screen pathogenic survival-related driver genes. In [17], RF and NB were used to identify important microRNAs as biomarker for predicting nilotinib response in chronic myeloid leukemia. Several studies in Table 1 used supervised machine learning models to predict prognostic and predictive biomarkers as well as classify the molecular subtypes of several cancers.
Unsupervised learning is a type of machine learning in which the computer analyzes uncategorized and unlabeled data [85]. The computer clusters the data into groups based on commonalities, differences, and variations without prior information. Unsupervised learning algorithms, such as K-means and hierarchical clustering, are instances of such methods. Among the selected papers, two studies used unsupervised learning: [14] used consensus clustering-based non-negative matrix factorization to identify molecular subtypes that are prognostic for survival and the studies [24,27,40], used K-means clustering to cluster the extracted representative features. Additionally, deep learning modeling was used in the selected studies to identify biomarkers. For instance, in [28], two convolutional neural networks were used to first outline cancerous tissue and then to stratify the patients into prognostic categories. Whereas in [34], a deep-learning-based method was used to extract prognostic biomarkers from computed tomography images of patients with ovarian cancer. In [41], GANs, which uses a candidate prognostic gene module, ranked genes according to multi-omics data in five different cancer types. Various tasks, such as classification, regression, and clustering, are accomplished using neural networks as explained in Table 1.
In summary, significant effort is being put into using computational and machine learning methods to find molecular signatures for disease prevention. Unlike traditional laboratory experiments, discovery of biomarkers using machine learning combines multiple data sources and biological knowledge to form a comprehensive understanding of the disease. With the growth of big data, the advancement of biomedical informatics and translational medicine is constantly advancing with new models and technologies to identify important markers related to health and disease stability. Network-based methods that rely on network topological and functional features, as well as machine learning algorithms such as SVM, RF, and clustering, are used to identify key factors affecting the stability and function of biological systems from large-scale expression data. It is worth noting that the identification of molecular biomarkers is not limited to single, static molecules. Because diseases can be dynamic and personalized, biomarkers at different time points or disease stages are increasingly recognized as markers for predicting abnormal interactions among biological components and making personalized clinical decisions. Finally, in the biomarker discovery field, diagnosing illnesses employs classification, predicting disease outcomes utilizes regression, and identifying biomarkers involves feature selection and extraction. The identified biomarkers are then inputted into machine learning or deep learning models, which categorize them into either (prognostic or predictive markers). To assess the survival analysis of prognostic markers, numerous techniques such as univariate and multivariate Cox are employed, and a risk score is computed to identify high-risk markers as prognostic markers. Relying on the results, treatments and drugs can be suggested. In contrast, identifying predictive markers is regarded as a gene prioritization problem, where new biomarkers can be discovered by studying known disease biomarkers. Various algorithms prioritizing genes and subgroup identification methods have been reviewed to identify predictive markers. Figure 7 shows a general machine learning framework in biomarker identification.
Figure 7.
General machine learning framework for biomarker identification.
6.2. RQ2: Which Types of Model Validation Have Been Employed in the Development of Machine Learning Models for Biomarker Identification?
Model validation refers to the procedures and actions [86,87] that assess the accuracy of a machine learning model after it has been trained using a large data set, improving data quality and quantity, ensuring that the model is trustworthy before relying on its predictions. Model validation is particularly important in fields such as healthcare and biomarker identification, where any errors in prediction can have serious consequences. Some benefits of model validation include increased scalability and flexibility, reduced costs, improved model quality, the discovery of additional errors, and a reduction in overfitting and underfitting [86,87]. There are several techniques of model validation, including train/test split, K-fold cross-validation, leave-one-out cross-validation, and nested cross-validation. A detail of model validation can be found here [86]. As can be seen from Table 1, the percentage of selected studies that used different types of validation models: 50% of the selected studies used K-fold cross-validation, 17% used the train/test spilt method, and 7% used leave-one-out cross-validation. Moreover, 27% of the studies used training cohorts and independent validation cohorts. The small percentage of studies that used the latter are due to the fact that this method requires a significant amount of time to be fitted to the data set and can be computationally intensive if the model is complex.
K-fold cross-validation is used often because it avoids the overfitting problem encountered when cross-validation is not performed, especially for small data sets. This improvement, however, comes with a high cost. More computation power is required to find the best model when using K-fold cross-validation. It is also important to note that an independent testing set is recommended when evaluating the performance of the models for biomarker identifications. As shown in Table 1, there are a limited number of studies that validate their models with an independent testing set, and the majority used the same data cohorts for the final evolution of the models, leading to data leakage, which is one major limitation in the current studies.
6.3. RQ3: What Evaluation Measures Have Been Used to Assess the Performance of the Machine Learning Models in Identifying the Biomarkers?
The most commonly used metrics to assess the effectiveness of machine learning models in detecting cancer biomarkers are listed below:
- The hazard ratio (HR): A measure that compares the likelihood of an event occurring in a group receiving treatment to the likelihood of the same event happening in a group not receiving treatment, allowing researchers to determine if patients undergoing treatment experience an event faster (or slower) than those who are not [88].
- The concordance index (C-index): is widely used in survival analysis as a measure of discrimination [89] and is favored for its interpretability, as it is similar to classification accuracy and receiver operator characteristic area under the curve. Simply put, the C-index estimates the likelihood that, for a randomly selected pair of individuals, the predicted survival times are ordered in the same way as the actual survival times [90].
- The log-rank test: is a non-parametric statistical test used to compare the survival experiences between two groups and is commonly used in clinical trials to determine if one treatment leads to a longer survival time compared to another treatment [91]. Kaplan–Meier analysis and log-rank tests are usually used to evaluate the statistical significance between groups of patients [92].
- p-values are used to determine if an observed pattern is statistically significant (i.e., the p-value of a statistical test is low enough to reject the null hypothesis). The commonly accepted threshold for a low p-value is p < 0.05, which is roughly equivalent to the chance that the null hypothesis value (commonly assumed to be zero) falls within a 95% confidence interval [93].
Briefly, the log-rank test is frequently used to assess the hypothesis of similarity between the survival functions of two groups that have received different treatments in a randomized controlled trial. Additionally, trials often calculate HR to compare the risk of failure between the two groups. The HR is commonly estimated through the application of Cox proportional hazards model, and a 95% confidence interval is provided to reflect the accuracy of the estimated HR. For supervised learning and unsupervised learning, the evaluation measures differ based on whether the problem is related to regression, classification, or clustering. Some of these measures include accuracy, area under the curve, F1 score, precision, sensitivity, specificity and sensitivity, R2, and root-mean-square deviation. Complete details about these measures can be found in the literature [94,95,96]. Typically, evaluation metrics are divided into two main categories: discrimination and calibration metrics. Discrimination metrics evaluate the ability to accurately rank or distinguish between two classes. The most commonly used threshold-independent discriminative metric is the area under the receiver operating characteristic curve [97]. Another category of metrics assesses calibration, which measures the consistency between predicted probabilities and actual probabilities [98]. As can be seen from Table 1, the percentage of selected studies that used different types of evaluation measures: 67% of the selected studies used AUC and p-value, 47% used the HR, and 20% used C-Index. Moreover, 16% of the studies used the accuracy, 13% used log-rank and correlation coefficient. Other measures such as F1-score, precision, sensitivity, specificity, recall, root mean squared, mean absolute error, standard error, z-score, correlation coefficient and Pearson correlation have been used in few numbers of studies. Of note, each study could have several types of evaluation measures. For instance, the study in [34] utilized the following evaluation measures: C-Index, p-value, AUC, and HR.
6.4. RQ4: What Are the Key Cancer Applications Used to Validate the Existing Machine-Learning Models?
In Section 4, a thorough examination of the clinical uses of cancer biomarkers was conducted. The analysis of the reviewed studies reveals that these biomarkers, also known as tumor markers, exist in various forms. They may include hormones and different groups of proteins, such as enzymes, glycoproteins, oncofetal antigens, and receptors. Moreover, cancer biomarkers also encompass genetic mutations, amplifications, translocations, and alterations in genetic signatures generated by microarrays. Figure 1 shows the categories of cancer biomarkers, and Figure 8 shows the biomarkers frequently used in the selected papers. As can be seen from the figure, different cancer types have been evaluated, including leukemia and breast, lung, gastric, colorectal, and skin cancers. Examples of biomarkers for each cancer type are provided in the figure as well. Of note, some studies used hematoxylin-and-eosin-stained slides and medical images beyond clinicogenomics to predict treatment outcomes [99,100,101,102].
Figure 8.
Types of cancer and biomarkers used by the selected studies in biomarker discovery.
6.5. Challenges in Biomarker Discovery
The reviewed studies demonstrate that biomarker discovery is a complex process that requires multiple steps from data processing to final model evaluation. Neglecting any of these steps can lead to false assumptions and incorrect predictions and identification of biomarkers. The challenges can be categorized into two major parts as follows:
First, in terms of cancer data sets, the existing data set is underpowered, meaning that there are more variables and attributes than the sample sizes. This problem creates the overfitting, making it challenging to identify biomarkers. To overcome this challenge, combining various types of data sets and using the integrated data set for biomarker discovery can be helpful. Additionally, biomarker discovery faces the heterogeneity of some molecular profiles, which can be either categorical or continuous and sometimes spread across multiple inputs. This heterogeneity makes biomarker discovery difficult. Another significant challenge is the data missingness, due to image noise, hybridization failures, and batch effects. As a result, a well-established imputation-missing value approach is necessary. The discovery of driver genes is another obstacle. While gene discovery can be performed using genomic data, it may not suffice for disease detection. As such, it is essential to integrate multi-omics data in order to precisely recognize the pivotal driver genes for disease prognosis and prediction.
Second, in terms of machine learning models, the current feature extraction methods are used for linear data; nevertheless, these methods prove to be ineffective when dealing with non-linear data, which require special extraction techniques. Feature selection methods used by the selected studies suffer from several drawbacks, such as the disregarding relationships between features in omics data in filter approaches, leading to inaccurate identification of biomarkers and an overfitting issue and complexity when applying wrapper approaches. Additionally, important variables are disregarded in embedded approaches when there are groups of variables with high pairwise correlations. There is an unmet need to involve a better feature selection technique to accurately identify effective prognostic and predictive biomarkers. Cox regression and its various forms have been extensively employed to develop signature genes that can detect prognostic and predictive biomarkers; however, this model suffers from several drawbacks. These include the model’s inability to account for non-linear relationships owing to its linear formula and the assumption that the effect of patient variables stays constant over time, which restricts the model’s ability to produce accurate predictions for patients at all follow-up time points. There is unmet need to develop an accurate model that incorporates both the non-linearity mechanism and robust feature selection approaches. Besides, there is still confusion regarding the differences between the prognostic and predictive biomarkers. Lastly, as can be seen in this study, most of the selected studies identified prognostic biomarkers, and there were fewer efforts to model predictive biomarkers.
6.6. Future Research Directions
According to current research studies, the following are potential future avenues of exploration in the area of biomarker discovery:
- Developing feature selection approaches that overcome the limitations of existing approaches, e.g., swarm intelligence and meta-heuristic algorithms could help accurately identify prognostic and predictive biomarkers due to their robust performance in the feature selection field [103,104,105,106,107].
- Developing or improving non-linear models that integrate deep learning algorithms, such as DeepSurv [108], for better signature gene identification with prognostic and predictive biomarkers.
- Addressing the treatment effect that could be offered based on the biomarker’s identification, improving the current subgroup identification methods, and focusing more on the identification of predictive biomarkers.
- Including more independent or external data cohorts to conduct a comprehensive investigation into the progression, diagnosis, and treatment of cancer.
6.7. Limitations of This Systematic Review
This systematic review of the literature has several limitations. One such limitation is that studies published outside of the time frame from 1 January 2017 to 1 January 2023 were excluded from the review. Additionally, only the PubMed database was used to search the published literature. This means that there may be important publications that were not analyzed and may have contributed to our findings. Additionally, to maintain the quality and reliability of the review, research papers that did not specifically focus on cancer biomarkers were excluded. Some of these non-cancer biomarkers were related to other applications and diseases, such as cardiovascular and metabolic diseases, and the identification of these biomarkers needs further investigation. Moreover, we limited our search to cancer predictive and prognostic biomarker identification. A future study could include other cancer biomarkers such as risk, monitoring, and safety biomarkers. We acknowledge that the use of filters in our systematic review may have influenced the conclusions drawn from the studies included. However, our exclusion criteria were carefully selected, and papers were carefully excluded following established criteria. Hence, the aim of this systematic review was to emphasize significant research in the field of identifying prognostic and predictive biomarkers through the use of machine learning models.
7. Conclusions
The objective of this systematic review of the literature was to give an overview of the current state of research in biomarker identification. The analysis was guided by four research questions. A preliminary search was carried out, and 682 studies were identified, but only 30 of them were considered relevant and selected for quality assessment after a thorough examination. The answers to the research questions helped to identify the challenges and problems in the field of biomarker identification using machine learning models. Additionally, this systematic review also investigated the use of subgroup models as a means of predictive biomarker identification and suggested future directions for the field, including the integration of modern feature selection techniques such as metaheuristic methods and the enhancement of non-linear models by incorporating deep learning algorithms. Recommendations were made to address the limitations found in the literature and to provide guidance for researchers and practitioners in the field. Additionally, the study acknowledges the limitations of the systematic review of the literature, including the exclusion of studies with poorly defined methodologies, short papers, and papers published in languages other than English. In conclusion, this systematic review of the literature aims to provide researchers with a comprehensive source of information about biomarker identification in one paper and serves as a starting point for future research in the field.
Author Contributions
Conceptualization, Q.A.-T. and J.W.; methodology, Q.A.-T. and J.W.; software, Q.A.-T. and J.W.; validation, Q.A.-T., M.B.S., A.M., R.Q. and J.W.; formal analysis, Q.A.-T., M.B.S., A.M., R.Q. and J.W.; investigation, Q.A.-T., M.B.S. and J.W.; resources, Q.A.-T., A.M., R.Q., M.B.S. and J.W.; data curation, Q.A.-T., M.B.S., A.M., R.Q., X.L. and J.W.; writing—original draft preparation, Q.A.-T.; writing—review and editing, S.M., A.S., N.I.V., J.Z. and J.W.; visualization, Q.A.-T., M.B.S. and J.W.; supervision, J.W.; project administration, J.W.; funding acquisition, J.W. All authors have read and agreed to the published version of the manuscript.
Funding
This work was supported by the generous philanthropic contributions to The University of Texas MD Anderson Cancer Center Lung Moon Shot Program. This research was partially supported by the National Institutes of Health (NIH) grants R00CA218667 and R01CA262425. This work was supported by generous philanthropic contributions from Mrs. Andrea Mugnaini and Dr. Edward L. C. Smith. This work was supported by Rexanna’s Foundation for Fighting Lung Cancer. This work was supported by Damon Runyon Mark Foundation Physician-Scientist Award. As well as, it was supported by MD Anderson Bridge Funds.
Institutional Review Board Statement
Not applicable.
Informed Consent Statement
Not applicable.
Data Availability Statement
Not applicable.
Acknowledgments
We thank Ashli Nguyen-Villarreal, and Bryan Tutt, in the Research Medical Library at The University of Texas MD Anderson Cancer Center, for editing this article.
Conflicts of Interest
The authors declare no conflict of interest.
References
- Chan, I.S.; Ginsburg, G.S. Personalized medicine: Progress and promise. Annu. Rev. Genom. Hum. Genet. 2011, 12, 217–244. [Google Scholar] [CrossRef]
- Lu, Y.; Zhou, J.; Xing, L.; Zhang, X. The optimal design of clinical trials with potential biomarker effects: A novel computational approach. Stat. Med. 2021, 40, 1752–1766. [Google Scholar] [CrossRef] [PubMed]
- Landeck, L.; Kneip, C.; Reischl, J.; Asadullah, K. Biomarkers and personalized medicine: Current status and further perspectives with special focus on dermatology. Exp. Dermatol. 2016, 25, 333–339. [Google Scholar] [CrossRef] [PubMed]
- Beckman, R.A.; Chen, C. Efficient, adaptive clinical validation of predictive biomarkers in cancer therapeutic development. Adv. Cancer Biomark. 2015, 867, 81–90. [Google Scholar]
- Ballman, K.V. Biomarker: Predictive or prognostic? J. Clin. Oncol. Off. J. Am. Soc. Clin. Oncol. 2015, 33, 3968–3971. [Google Scholar] [CrossRef]
- Khan, T. Introduction to Alzheimer’s disease biomarkers. In Biomarkers in Alzheimer’s Disease; Academic: New York, NY, USA, 2016; p. 13. [Google Scholar]
- Cagney, D.N.; Sul, J.; Huang, R.Y.; Ligon, K.L.; Wen, P.Y.; Alexander, B.M. The FDA NIH Biomarkers, EndpointS, and other Tools (BEST) resource in neuro-oncology. Neuro-oncology 2018, 20, 1162–1172. [Google Scholar] [CrossRef]
- Matheis, K.; Laurie, D.; Andriamandroso, C.; Arber, N.; Badimon, L.; Benain, X.; Bendjama, K.; Clavier, I.; Colman, P.; Firat, H. A generic operational strategy to qualify translational safety biomarkers. Drug Discov. Today 2011, 16, 600–608. [Google Scholar] [CrossRef]
- Jones, K.; Nourse, J.P.; Keane, C.; Bhatnagar, A.; Gandhi, M.K. Plasma MicroRNA Are Disease Response Biomarkers in Classical Hodgkin LymphomaPlasma miRNA Disease Response Biomarkers in cHL. Clin. Cancer Res. 2014, 20, 253–264. [Google Scholar] [CrossRef]
- Hong, L.; Aminu, M.; Li, S.; Lu, X.; Petranovic, M.; Saad, M.B.; Chen, P.; Qin, K.; Varghese, S.; Rinsurongkawong, W. Efficacy and clinicogenomic correlates of response to immune checkpoint inhibitors alone or with chemotherapy in non-small cell lung cancer. Nat. Commun. 2023, 14, 695. [Google Scholar] [CrossRef]
- Sechidis, K.; Papangelou, K.; Metcalfe, P.D.; Svensson, D.; Weatherall, J.; Brown, G. Distinguishing prognostic and predictive biomarkers: An information theoretic approach. Bioinformatics 2018, 34, 3365–3376. [Google Scholar] [CrossRef]
- Lipkovich, I.; Dmitrienko, A.; BD’Agostino, R., Sr. Tutorial in biostatistics: Data-driven subgroup identification and analysis in clinical trials. Stat. Med. 2017, 36, 136–196. [Google Scholar] [CrossRef] [PubMed]
- Moher, D.; Liberati, A.; Tetzlaff, J.; Altman, D.G.; The PRISMA Group. Preferred reporting items for systematic reviews and meta-analyses: The PRISMA statement. Ann. Intern. Med. 2009, 151, 264–269. [Google Scholar] [CrossRef] [PubMed]
- Cheong, J.-H.; Wang, S.C.; Park, S.; Porembka, M.R.; Christie, A.L.; Kim, H.; Kim, H.S.; Zhu, H.; Hyung, W.J.; Noh, S.H. Development and validation of a prognostic and predictive 32-gene signature for gastric cancer. Nat. Commun. 2022, 13, 774. [Google Scholar] [CrossRef] [PubMed]
- Lee, J.Y.; Lee, K.-s.; Seo, B.K.; Cho, K.R.; Woo, O.H.; Song, S.E.; Kim, E.-K.; Lee, H.Y.; Kim, J.S.; Cha, J. Radiomic machine learning for predicting prognostic biomarkers and molecular subtypes of breast cancer using tumor heterogeneity and angiogenesis properties on MRI. Eur. Radiol. 2022, 32, 650–660. [Google Scholar] [CrossRef] [PubMed]
- Lee, C.J.; Baek, B.; Cho, S.H.; Jang, T.Y.; Jeon, S.E.; Lee, S.; Lee, H.; Nam, J.S. Machine learning with in silico analysis markedly improves survival prediction modeling in colon cancer patients. Cancer Med. 2022, 12, 7603–7615. [Google Scholar] [CrossRef] [PubMed]
- Yen, R.; Grasedieck, S.; Wu, A.; Lin, H.; Su, J.; Rothe, K.; Nakamoto, H.; Forrest, D.L.; Eaves, C.J.; Jiang, X. Identification of key microRNAs as predictive biomarkers of Nilotinib response in chronic myeloid leukemia: A sub-analysis of the ENESTxtnd clinical trial. Leukemia 2022, 36, 2443–2452. [Google Scholar] [CrossRef]
- Patel, A.J.; Tan, T.-M.; Richter, A.G.; Naidu, B.; Blackburn, J.M.; Middleton, G.W. A highly predictive autoantibody-based biomarker panel for prognosis in early-stage NSCLC with potential therapeutic implications. Br. J. Cancer 2022, 126, 238–246. [Google Scholar] [CrossRef]
- Zhang, G.-Z.; Wu, Z.-L.; Li, C.-Y.; Ren, E.-H.; Yuan, W.-H.; Deng, Y.-J.; Xie, Q.-Q. Development of a machine learning-based autophagy-related lncRNA signature to improve prognosis prediction in osteosarcoma patients. Front. Mol. Biosci. 2021, 8, 615084. [Google Scholar] [CrossRef]
- Amiri Souri, E.; Chenoweth, A.; Cheung, A.; Karagiannis, S.N.; Tsoka, S. Cancer Grade Model: A multi-gene machine learning-based risk classification for improving prognosis in breast cancer. Br. J. Cancer 2021, 125, 748–758. [Google Scholar] [CrossRef]
- Xu, W.; Anwaier, A.; Ma, C.; Liu, W.; Tian, X.; Palihati, M.; Hu, X.; Qu, Y.; Zhang, H.; Ye, D. Multi-omics reveals novel prognostic implication of SRC protein expression in bladder cancer and its correlation with immunotherapy response. Ann. Med. 2021, 53, 596–610. [Google Scholar] [CrossRef]
- Taneja, I.; Damhorst, G.L.; Lopez-Espina, C.; Zhao, S.D.; Zhu, R.; Khan, S.; White, K.; Kumar, J.; Vincent, A.; Yeh, L. Diagnostic and prognostic capabilities of a biomarker and EMR-based machine learning algorithm for sepsis. Clin. Transl. Sci. 2021, 14, 1578–1589. [Google Scholar] [CrossRef] [PubMed]
- Arora, C.; Kaur, D.; Naorem, L.D.; Raghava, G.P. Prognostic biomarkers for predicting papillary thyroid carcinoma patients at high risk using nine genes of apoptotic pathway. PLoS ONE 2021, 16, e0259534. [Google Scholar] [CrossRef]
- Wang, T.-H.; Lee, C.-Y.; Lee, T.-Y.; Huang, H.-D.; Hsu, J.B.-K.; Chang, T.-H. Biomarker identification through multiomics data analysis of prostate cancer prognostication using a deep learning model and similarity network fusion. Cancers 2021, 13, 2528. [Google Scholar] [CrossRef] [PubMed]
- Moore, M.R.; Friesner, I.D.; Rizk, E.M.; Fullerton, B.T.; Mondal, M.; Trager, M.H.; Mendelson, K.; Chikeka, I.; Kurc, T.; Gupta, R. Automated digital TIL analysis (ADTA) adds prognostic value to standard assessment of depth and ulceration in primary melanoma. Sci. Rep. 2021, 11, 2809. [Google Scholar] [CrossRef] [PubMed]
- Liu, Z.; Mi, M.; Li, X.; Zheng, X.; Wu, G.; Zhang, L. A lncRNA prognostic signature associated with immune infiltration and tumour mutation burden in breast cancer. J. Cell. Mol. Med. 2020, 24, 12444–12456. [Google Scholar] [CrossRef] [PubMed]
- Zhang, Z.; Pan, Q.; Ge, H.; Xing, L.; Hong, Y.; Chen, P. Deep learning-based clustering robustly identified two classes of sepsis with both prognostic and predictive values. EBioMedicine 2020, 62, 103081. [Google Scholar] [CrossRef]
- Skrede, O.-J.; De Raedt, S.; Kleppe, A.; Hveem, T.S.; Liestøl, K.; Maddison, J.; Askautrud, H.A.; Pradhan, M.; Nesheim, J.A.; Albregtsen, F. Deep learning for prediction of colorectal cancer outcome: A discovery and validation study. Lancet 2020, 395, 350–360. [Google Scholar] [CrossRef]
- Cai, Q.; He, B.; Zhang, P.; Zhao, Z.; Peng, X.; Zhang, Y.; Xie, H.; Wang, X. Exploration of predictive and prognostic alternative splicing signatures in lung adenocarcinoma using machine learning methods. J. Transl. Med. 2020, 18, 463. [Google Scholar] [CrossRef]
- Ma, B.; Geng, Y.; Meng, F.; Yan, G.; Song, F. Identification of a sixteen-gene prognostic biomarker for lung adenocarcinoma using a machine learning method. J. Cancer 2020, 11, 1288. [Google Scholar] [CrossRef]
- Fortino, V.; Scala, G.; Greco, D. Feature set optimization in biomarker discovery from genome-scale data. Bioinformatics 2020, 36, 3393–3400. [Google Scholar] [CrossRef]
- Tang, W.; Cao, Y.; Ma, X. Novel prognostic prediction model constructed through machine learning on the basis of methylation-driven genes in kidney renal clear cell carcinoma. Biosci. Rep. 2020, 40, BSR20201604. [Google Scholar] [CrossRef] [PubMed]
- Wang, Y.; Zhang, M.; Hu, X.; Qin, W.; Wu, H.; Wei, M. Colon cancer-specific diagnostic and prognostic biomarkers based on genome-wide abnormal DNA methylation. Aging 2020, 12, 22626. [Google Scholar] [CrossRef]
- Wang, S.; Liu, Z.; Rong, Y.; Zhou, B.; Bai, Y.; Wei, W.; Wang, M.; Guo, Y.; Tian, J. Deep learning provides a new computed tomography-based prognostic biomarker for recurrence prediction in high-grade serous ovarian cancer. Radiother. Oncol. 2019, 132, 171–177. [Google Scholar] [CrossRef] [PubMed]
- Kawakami, E.; Tabata, J.; Yanaihara, N.; Ishikawa, T.; Koseki, K.; Iida, Y.; Saito, M.; Komazaki, H.; Shapiro, J.S.; Goto, C. Application of Artificial Intelligence for Preoperative Diagnostic and Prognostic Prediction in Epithelial Ovarian Cancer Based on Blood BiomarkersArtificial Intelligence in Epithelial Ovarian Cancer. Clin. Cancer Res. 2019, 25, 3006–3015. [Google Scholar] [CrossRef] [PubMed]
- Park, E.K.; Lee, K.-s.; Seo, B.K.; Cho, K.R.; Woo, O.H.; Son, G.S.; Lee, H.Y.; Chang, Y.W. Machine learning approaches to radiogenomics of breast cancer using low-dose perfusion computed tomography: Predicting prognostic biomarkers and molecular subtypes. Sci. Rep. 2019, 9, 17847. [Google Scholar] [CrossRef] [PubMed]
- Liu, F.; Xing, L.; Zhang, X.; Zhang, X. A four-pseudogene classifier identified by machine learning serves as a novel prognostic marker for survival of osteosarcoma. Genes 2019, 10, 414. [Google Scholar] [CrossRef] [PubMed]
- Cheng, P. A prognostic 3-long noncoding RNA signature for patients with gastric cancer. J. Cell. Biochem. 2018, 119, 9261–9269. [Google Scholar] [CrossRef]
- Harder, N.; Athelogou, M.; Hessel, H.; Brieu, N.; Yigitsoy, M.; Zimmermann, J.; Baatz, M.; Buchner, A.; Stief, C.G.; Kirchner, T. Tissue Phenomics for prognostic biomarker discovery in low-and intermediate-risk prostate cancer. Sci. Rep. 2018, 8, 4470. [Google Scholar] [CrossRef]
- Choi, J.; Oh, I.; Seo, S.; Ahn, J. G2Vec: Distributed gene representations for identification of cancer prognostic genes. Sci. Rep. 2018, 8, 13729. [Google Scholar] [CrossRef]
- Kim, M.; Oh, I.; Ahn, J. An improved method for prediction of cancer prognosis by network learning. Genes 2018, 9, 478. [Google Scholar] [CrossRef]
- Huang, F.; Conley, A.; You, S.; Ma, Z.; Klimov, S.; Ohe, C.; Yuan, X.; Amin, M.B.; Figlin, R.; Gertych, A. A novel machine learning approach reveals latent vascular phenotypes predictive of renal cancer outcome. Sci. Rep. 2017, 7, 13190. [Google Scholar]
- Marquardt, J.U.; Galle, P.R.; Teufel, A. Molecular diagnosis and therapy of hepatocellular carcinoma (HCC): An emerging field for advanced technologies. J. Hepatol. 2012, 56, 267–275. [Google Scholar] [CrossRef] [PubMed]
- Bravo-Merodio, L.; Williams, J.A.; Gkoutos, G.V.; Acharjee, A. -Omics biomarker identification pipeline for translational medicine. J. Transl. Med. 2019, 17, 155. [Google Scholar] [CrossRef] [PubMed]
- Husi, H.; Albalat, A. Chapter 9—Proteomics. In Handbook of Pharmacogenomics and Stratified Medicine; Padmanabhan, S., Ed.; Academic Press: San Diego, CA, USA, 2014; pp. 147–179. [Google Scholar] [CrossRef]
- Kim, M.; Tagkopoulos, I. Data integration and predictive modeling methods for multi-omics datasets. Mol. Omics 2018, 14, 8–25. [Google Scholar] [CrossRef] [PubMed]
- Hasin, Y.; Seldin, M.; Lusis, A. Multi-omics approaches to disease. Genome Biol. 2017, 18, 83. [Google Scholar] [CrossRef] [PubMed]
- Cortese-Krott, M.M.; Santolini, J.; Wootton, S.A.; Jackson, A.A.; Feelisch, M. The reactive species interactome. In Oxidative Stress; Elsevier: Amsterdam, The Netherlands, 2020; pp. 51–64. [Google Scholar]
- König, I.R.; Fuchs, O.; Hansen, G.; von Mutius, E.; Kopp, M.V. What is precision medicine? Eur. Respir. J. 2017, 50, 1700391. [Google Scholar] [CrossRef]
- Chen, J.J.; Lu, T.-P.; Chen, Y.-C.; Lin, W.-J. Predictive biomarkers for treatment selection: Statistical considerations. Biomark. Med. 2015, 9, 1121–1135. [Google Scholar] [CrossRef]
- Loh, W.Y.; Cao, L.; Zhou, P. Subgroup identification for precision medicine: A comparative review of 13 methods. Wiley Interdiscip. Rev. Data Min. Knowl. Discov. 2019, 9, e1326. [Google Scholar] [CrossRef]
- Su, X.; Tsai, C.-L.; Wang, H.; Nickerson, D.M.; Li, B. Subgroup analysis via recursive partitioning. J. Mach. Learn. Res. 2009, 10, 141–158. [Google Scholar] [CrossRef]
- Su, X.; Zhou, T.; Yan, X.; Fan, J.; Yang, S. Interaction trees with censored survival data. Int. J. Biostat. 2008, 4, 2. [Google Scholar] [CrossRef]
- Lipkovich, I.; Dmitrienko, A.; Denne, J.; Enas, G. Subgroup identification based on differential effect search—A recursive partitioning method for establishing response to treatment in patient subpopulations. Stat. Med. 2011, 30, 2601–2621. [Google Scholar] [CrossRef] [PubMed]
- Foster, J.C.; Taylor, J.M.; Ruberg, S.J. Subgroup identification from randomized clinical trial data. Stat. Med. 2011, 30, 2867–2880. [Google Scholar] [CrossRef] [PubMed]
- Loh, W.Y.; Zhou, P. The GUIDE approach to subgroup identification. In Design and Analysis of Subgroups with Biopharmaceutical Applications; Springer: Cham, Switzerland, 2020; pp. 147–165. [Google Scholar] [CrossRef]
- Loh, W.Y. Regression tress with unbiased variable selection and interaction detection. Stat. Sin. 2002, 12, 361–386. [Google Scholar]
- Loh, W.Y. Improving the precision of classification trees. Ann. Appl. Stat. 2009, 3, 1710–1737. [Google Scholar] [CrossRef]
- Seibold, H.; Zeileis, A.; Hothorn, T. Model-based recursive partitioning for subgroup analyses. Int. J. Biostat. 2016, 12, 45–63. [Google Scholar] [CrossRef] [PubMed]
- Seibold, H.; Zeileis, A.; Hothorn, T. Individual treatment effect prediction for amyotrophic lateral sclerosis patients. Stat. Methods Med. Res. 2018, 27, 3104–3125. [Google Scholar] [CrossRef]
- Imai, K.; Ratkovic, M. Estimating treatment effect heterogeneity in randomized program evaluation. Ann. Appl. Stat. 2013, 7, 443–470. [Google Scholar] [CrossRef]
- Xu, Y.; Yu, M.; Zhao, Y.Q.; Li, Q.; Wang, S.; Shao, J. Regularized outcome weighted subgroup identification for differential treatment effects. Biometrics 2015, 71, 645–653. [Google Scholar] [CrossRef]
- Chen, G.; Zhong, H.; Belousov, A.; Devanarayan, V. A PRIM approach to predictive-signature development for patient stratification. Stat. Med. 2015, 34, 317–342. [Google Scholar] [CrossRef]
- Huang, X.; Sun, Y.; Trow, P.; Chatterjee, S.; Chakravartty, A.; Tian, L.; Devanarayan, V. Patient subgroup identification for clinical drug development. Stat. Med. 2017, 36, 1414–1428. [Google Scholar] [CrossRef]
- Chen, S.; Tian, L.; Cai, T.; Yu, M. A general statistical framework for subgroup identification and comparative treatment scoring. Biometrics 2017, 73, 1199–1209. [Google Scholar] [CrossRef] [PubMed]
- Härdle, W.K.; Simar, L.; Härdle, W.K.; Simar, L. Canonical correlation analysis. In Applied Multivariate Statistical Analysis; Springer: Berlin/Heidelberg, Germany, 2015; pp. 443–454. [Google Scholar]
- Xanthopoulos, P.; Pardalos, P.M.; Trafalis, T.B.; Xanthopoulos, P.; Pardalos, P.M.; Trafalis, T.B. Linear discriminant analysis. In Robust Data Mining; Springer: New York, NY, USA, 2013; pp. 27–33. [Google Scholar]
- Roweis, S.T.; Saul, L.K. Nonlinear dimensionality reduction by locally linear embedding. Science 2000, 290, 2323–2326. [Google Scholar] [CrossRef] [PubMed]
- Twining, C.J.; Taylor, C.J. The use of kernel principal component analysis to model data distributions. Pattern Recognit. 2003, 36, 217–227. [Google Scholar] [CrossRef]
- Belkina, A.C.; Ciccolella, C.O.; Anno, R.; Halpert, R.; Spidlen, J.; Snyder-Cappione, J.E. Automated optimized parameters for T-distributed stochastic neighbor embedding improve visualization and analysis of large datasets. Nat. Commun. 2019, 10, 5415. [Google Scholar] [CrossRef] [PubMed]
- Van der Maaten, L.; Hinton, G. Visualizing data using t-SNE. J. Mach. Learn. Res. 2008, 9, 2579–2605. [Google Scholar]
- Al-Tashi, Q.; Mirjalili, S.; Wu, J.; Abdulkadir, S.J.; Shami, T.M.; Khodadadi, N.; Alqushaibi, A. Moth-Flame Optimization Algorithm for Feature Selection: A Review and Future Trends. In Handbook of Moth-Flame Optimization Algorithm; CRC Press: Boca Raton, FL, USA, 2022; pp. 11–34. [Google Scholar]
- Al-Tashi, Q.; Md Rais, H.; Abdulkadir, S.J.; Mirjalili, S.; Alhussian, H. A review of grey wolf optimizer-based feature selection methods for classification. In Evolutionary Machine Learning Techniques. Algorithms for Intelligent Systems; Springer: Singapore, 2020; pp. 273–286. [Google Scholar]
- Lazar, C.; Taminau, J.; Meganck, S.; Steenhoff, D.; Coletta, A.; Molter, C.; de Schaetzen, V.; Duque, R.; Bersini, H.; Nowe, A. A survey on filter techniques for feature selection in gene expression microarray analysis. IEEE/ACM Trans. Comput. Biol. Bioinform. 2012, 9, 1106–1119. [Google Scholar] [CrossRef]
- Al-Tashi, Q.; Kadir, S.J.A.; Rais, H.M.; Mirjalili, S.; Alhussian, H. Binary optimization using hybrid grey wolf optimization for feature selection. IEEE Access 2019, 7, 39496–39508. [Google Scholar] [CrossRef]
- El Aboudi, N.; Benhlima, L. Review on wrapper feature selection approaches. In Proceedings of the 2016 International Conference on Engineering & MIS (ICEMIS), Agadir, Morocco, 22–24 September 2016; pp. 1–5. [Google Scholar]
- Al-Tashi, Q.; Abdulkadir, S.J.; Rais, H.M.; Mirjalili, S.; Alhussian, H.; Ragab, M.G.; Alqushaibi, A. Binary multi-objective grey wolf optimizer for feature selection in classification. IEEE Access 2020, 8, 106247–106263. [Google Scholar] [CrossRef]
- Al-Tashi, Q.; Rais, H.; Jadid, S. Feature selection method based on grey wolf optimization for coronary artery disease classification. In Proceedings of the Recent Trends in Data Science and Soft Computing: Proceedings of the 3rd International Conference of Reliable Information and Communication Technology (IRICT 2018), Kuala Lumpur, Malaysia, 23–24 July 2018; pp. 257–266. [Google Scholar]
- Spooner, A.; Chen, E.; Sowmya, A.; Sachdev, P.; Kochan, N.A.; Trollor, J.; Brodaty, H. A comparison of machine learning methods for survival analysis of high-dimensional clinical data for dementia prediction. Sci. Rep. 2020, 10, 20410. [Google Scholar] [CrossRef]
- Lao, J.; Chen, Y.; Li, Z.-C.; Li, Q.; Zhang, J.; Liu, J.; Zhai, G. A deep learning-based radiomics model for prediction of survival in glioblastoma multiforme. Sci. Rep. 2017, 7, 10353. [Google Scholar] [CrossRef]
- Dhillon, A.; Singh, A. Machine learning in healthcare data analysis: A survey. J. Biol. Today’s World 2019, 8, 1–10. [Google Scholar]
- Rashidi, H.H.; Tran, N.; Albahra, S.; Dang, L.T. Machine learning in health care and laboratory medicine: General overview of supervised learning and Auto-ML. Int. J. Lab. Hematol. 2021, 43, 15–22. [Google Scholar] [CrossRef] [PubMed]
- Hastie, T.; Tibshirani, R.; Friedman, J.; Hastie, T.; Tibshirani, R.; Friedman, J. Overview of supervised learning. Elem. Stat. Learn. Data Min. Inference Predict. 2009, 9–41. [Google Scholar] [CrossRef]
- Lewis, R.J. An introduction to classification and regression tree (CART) analysis. In Proceedings of the Annual Meeting of the Society for Academic Emergency Medicine in San Francisco, California, San Francisco, CA, USA, 22–25 May 2000. [Google Scholar]
- Barlow, H.B. Unsupervised learning. Neural Comput. 1989, 1, 295–311. [Google Scholar] [CrossRef]
- Kakarla, R.; Krishnan, S.; Alla, S.; Kakarla, R.; Krishnan, S.; Alla, S. Model Evaluation. In Applied Data Science Using PySpark; Apress: Berkeley, CA, USA, 2021; pp. 205–249. [Google Scholar]
- Montesinos López, O.A.; Montesinos López, A.; Crossa, J. Overfitting, Model Tuning, and Evaluation of Prediction Performance. In Multivariate Statistical Machine Learning Methods for Genomic Prediction; Springer: Berlin/Heidelberg, Germany, 2022; pp. 109–139. [Google Scholar]
- Spruance, S.L.; Reid, J.E.; Grace, M.; Samore, M. Hazard ratio in clinical trials. Antimicrob. Agents Chemother. 2004, 48, 2787–2792. [Google Scholar] [CrossRef] [PubMed]
- Longato, E.; Vettoretti, M.; Di Camillo, B. A practical perspective on the concordance index for the evaluation and selection of prognostic time-to-event models. J. Biomed. Inform. 2020, 108, 103496. [Google Scholar] [CrossRef]
- Brentnall, A.R.; Cuzick, J. Use of the concordance index for predictors of censored survival data. Stat. Methods Med. Res. 2018, 27, 2359–2373. [Google Scholar] [CrossRef]
- Bland, J.M.; Altman, D.G. The logrank test. BMJ 2004, 328, 1073. [Google Scholar] [CrossRef]
- Kleinbaum, D.G.; Klein, M.; Kleinbaum, D.G.; Klein, M. Kaplan-Meier survival curves and the log-rank test. In Survival Analysis. Statistics for Biology and Health; Springer: New York, NY, USA, 2012; pp. 55–96. [Google Scholar]
- Gardner, M.J.; Altman, D.G. Confidence intervals rather than P values: Estimation rather than hypothesis testing. Br. Med. J. 1986, 292, 746–750. [Google Scholar] [CrossRef]
- Jiao, Y.; Du, P. Performance measures in evaluating machine learning based bioinformatics predictors for classifications. Quant. Biol. 2016, 4, 320–330. [Google Scholar] [CrossRef]
- Hicks, S.A.; Strümke, I.; Thambawita, V.; Hammou, M.; Riegler, M.A.; Halvorsen, P.; Parasa, S. On evaluation metrics for medical applications of artificial intelligence. Sci. Rep. 2022, 12, 5979. [Google Scholar] [CrossRef] [PubMed]
- Handelman, G.S.; Kok, H.K.; Chandra, R.V.; Razavi, A.H.; Huang, S.; Brooks, M.; Lee, M.J.; Asadi, H. Peering into the black box of artificial intelligence: Evaluation metrics of machine learning methods. Am. J. Roentgenol. 2019, 212, 38–43. [Google Scholar] [CrossRef] [PubMed]
- Alba, A.C.; Agoritsas, T.; Walsh, M.; Hanna, S.; Iorio, A.; Devereaux, P.; McGinn, T.; Guyatt, G. Discrimination and calibration of clinical prediction models: Users’ guides to the medical literature. JAMA 2017, 318, 1377–1384. [Google Scholar] [CrossRef]
- Chen, P.-H.C.; Liu, Y.; Peng, L. How to develop machine learning models for healthcare. Nat. Mater. 2019, 18, 410–414. [Google Scholar] [CrossRef]
- Aminu, M.; Yadav, D.; Hong, L.; Young, E.; Edelkamp Jr, P.; Saad, M.; Salehjahromi, M.; Chen, P.; Sujit, S.J.; Chen, M.M. Habitat Imaging Biomarkers for Diagnosis and Prognosis in Cancer Patients Infected with COVID-19. Cancers 2022, 15, 275. [Google Scholar] [CrossRef] [PubMed]
- Wu, J.; Mayer, A.T.; Li, R. Integrated imaging and molecular analysis to decipher tumor microenvironment in the era of immunotherapy. In Seminars in Cancer Biology; Academic Press: New York, NY, USA, 2022; pp. 310–328. [Google Scholar]
- Chen, M.M.; Terzic, A.; Becker, A.S.; Johnson, J.M.; Wu, C.C.; Wintermark, M.; Wald, C.; Wu, J. Artificial intelligence in oncologic imaging. Eur. J. Radiol. Open 2022, 9, 100441. [Google Scholar] [CrossRef]
- Wu, J.; Li, C.; Gensheimer, M.; Padda, S.; Kato, F.; Shirato, H.; Wei, Y.; Schönlieb, C.-B.; Price, S.J.; Jaffray, D. Radiological tumour classification across imaging modality and histology. Nat. Mach. Intell. 2021, 3, 787–798. [Google Scholar] [CrossRef]
- Al-Tashi, Q.; Abdulkadir, S.J.; Rais, H.M.; Mirjalili, S.; Alhussian, H. Approaches to Multi-Objective Feature Selection: A Systematic Literature Review. IEEE Access 2020, 8, 125076–125096. [Google Scholar] [CrossRef]
- Al-Wajih, R.; Abdulkadir, S.J.; Aziz, N.; Al-Tashi, Q.; Talpur, N. Hybrid binary grey wolf with Harris hawks optimizer for feature selection. IEEE Access 2021, 9, 31662–31677. [Google Scholar] [CrossRef]
- Alwajih, R.; Abdulkadir, S.J.; Al Hussian, H.; Aziz, N.; Al-Tashi, Q.; Mirjalili, S.; Alqushaibi, A. Hybrid binary whale with harris hawks for feature selection. Neural Comput. Appl. 2022, 34, 19377–19395. [Google Scholar] [CrossRef]
- Shami, T.M.; El-Saleh, A.A.; Alswaitti, M.; Al-Tashi, Q.; Summakieh, M.A.; Mirjalili, S. Particle swarm optimization: A comprehensive survey. IEEE Access 2022, 10, 10031–10061. [Google Scholar] [CrossRef]
- Al-Tashi, Q.; Akhir, E.A.P.; Abdulkadir, S.J.; Mirjalili, S.; Shami, T.M.; Alhusssian, H.; Alqushaibi, A.; Alwadain, A.; Balogun, A.O.; Al-Zidi, N. Classification of reservoir recovery factor for oil and gas reservoirs: A multi-objective feature selection approach. J. Mar. Sci. Eng. 2021, 9, 888. [Google Scholar] [CrossRef]
- Katzman, J.L.; Shaham, U.; Cloninger, A.; Bates, J.; Jiang, T.; Kluger, Y. DeepSurv: Personalized treatment recommender system using a Cox proportional hazards deep neural network. BMC Med. Res. Methodol. 2018, 18, 24. [Google Scholar] [CrossRef] [PubMed]
Disclaimer/Publisher’s Note: The statements, opinions and data contained in all publications are solely those of the individual author(s) and contributor(s) and not of MDPI and/or the editor(s). MDPI and/or the editor(s) disclaim responsibility for any injury to people or property resulting from any ideas, methods, instructions or products referred to in the content. |
© 2023 by the authors. Licensee MDPI, Basel, Switzerland. This article is an open access article distributed under the terms and conditions of the Creative Commons Attribution (CC BY) license (https://creativecommons.org/licenses/by/4.0/).







