Pharmacological Inhibition of the Asparaginyl Endopeptidase (AEP) in an Alzheimer’s Disease Model Improves the Survival and Efficacy of Transplanted Neural Stem Cells
Abstract
1. Introduction
2. Results
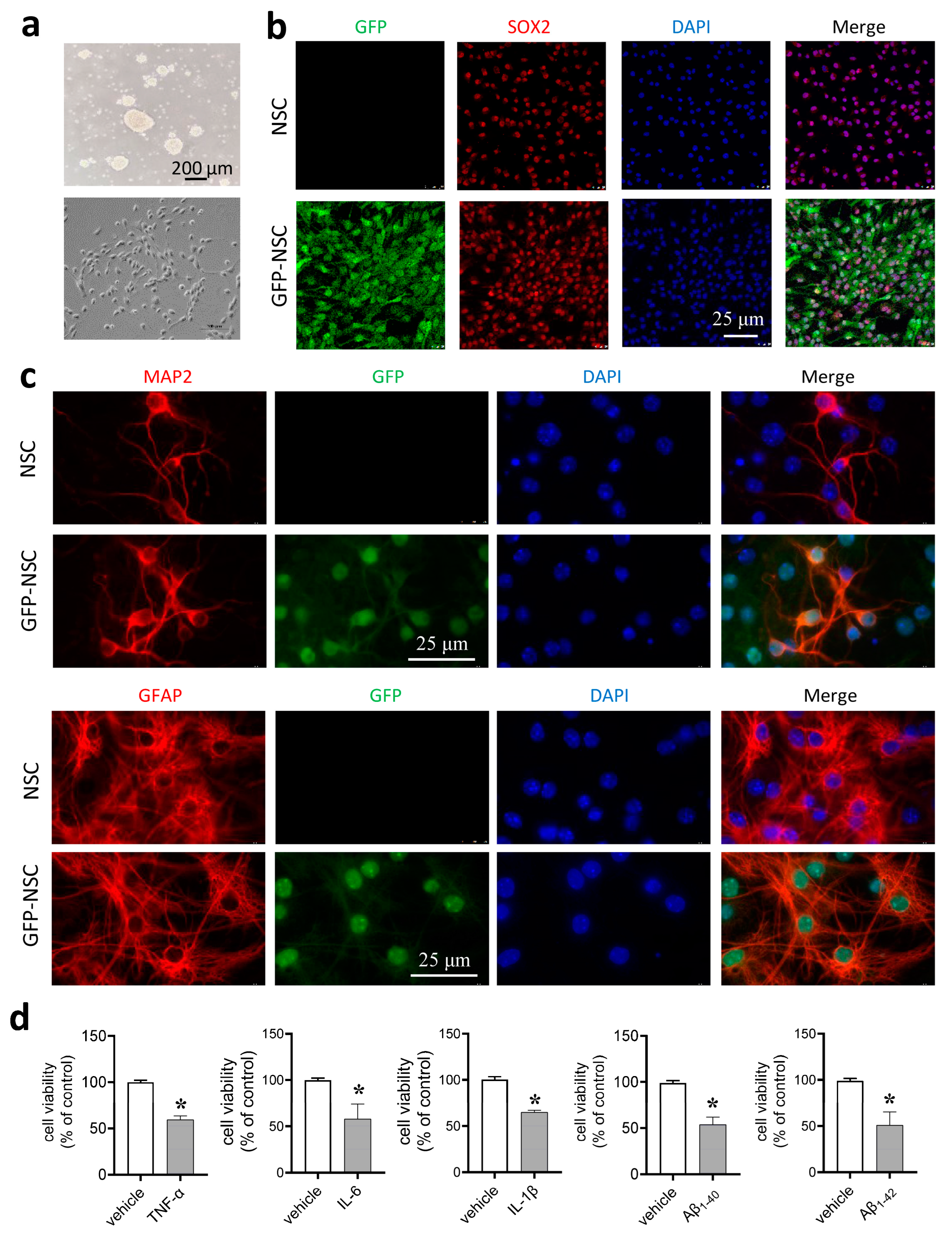
2.1. Mouse NSCs and Transfection with Green Fluorescent Protein (GFP)
2.2. Age-Associated Elevation of the AEP and Proinflammatory Cytokines in AD Mice
2.3. Inhibition of the AEP Reduced Brain Neuroinflammation and Aβ Production
2.4. 1 Month Treatment with the AEP Inhibitor Did Not Improve Systemic Efficacy
2.5. Transplantation of NSCs in Combination with AEP Inhibition as a New Therapy
2.6. Characterization of Cognitive Function and Hippocampal Neural Plasticity
3. Discussion
4. Materials and Methods
4.1. Reagents and Antibodies
4.2. Animals and Ethical Statements
4.3. Enzymatic Activity Assay
4.4. RNA Isolation and Quantitative Real-Time PCR
4.5. ELISA
4.6. Isolation and Culture of Neural Stem Cells (NSCs)
4.7. Neural Differentiation of NSCs
4.8. Transfection of the Green Fluorescent Protein (GFP) into NSCs
4.9. Transplantation of GFP-NSCs
4.10. Morris Water Maze Test
4.11. Hippocampal Slice Preparation and Electrophysiological Recording
4.12. Histological Examination of Brain Sections
4.13. Statistical Analysis
Supplementary Materials
Author Contributions
Funding
Institutional Review Board Statement
Data Availability Statement
Acknowledgments
Conflicts of Interest
Abbreviations
References
- Scheltens, P.; De Strooper, B.; Kivipelto, M.; Holstege, H.; Chetelat, G.; Teunissen, C.E.; Cummings, J.; van der Flier, W.M. Alzheimer’s disease. Lancet 2021, 397, 1577–1590. [Google Scholar] [CrossRef] [PubMed]
- Levin, J.; Voglein, J.; Quiroz, Y.T.; Bateman, R.J.; Ghisays, V.; Lopera, F.; McDade, E.; Reiman, E.; Tariot, P.N.; Morris, J.C. Testing the amyloid cascade hypothesis: Prevention trials in autosomal dominant Alzheimer disease. Alzheimers Dement. 2022, 18, 2687–2698. [Google Scholar] [CrossRef] [PubMed]
- Amft, M.; Ortner, M.; Eichenlaub, U.; Goldhardt, O.; Diehl-Schmid, J.; Hedderich, D.M.; Yakushev, I.; Grimmer, T. The cerebrospinal fluid biomarker ratio Abeta42/40 identifies amyloid positron emission tomography positivity better than Abeta42 alone in a heterogeneous memory clinic cohort. Alzheimers Res. 2022, 14, 60. [Google Scholar] [CrossRef] [PubMed]
- Anand, R.; Gill, K.D.; Mahdi, A.A. Therapeutics of Alzheimer’s disease: Past, present and future. Neuropharmacology 2014, 76, 27–50. [Google Scholar] [CrossRef] [PubMed]
- Song, C.; Shi, J.; Zhang, P.; Zhang, Y.; Xu, J.; Zhao, L.; Zhang, R.; Wang, H.; Chen, H. Immunotherapy for Alzheimer’s disease: Targeting beta-amyloid and beyond. Transl. Neurodegener. 2022, 11, 18. [Google Scholar] [CrossRef] [PubMed]
- Wang, X.; Sun, G.; Feng, T.; Zhang, J.; Huang, X.; Wang, T.; Xie, Z.; Chu, X.; Yang, J.; Wang, H.; et al. Sodium oligomannate therapeutically remodels gut microbiota and suppresses gut bacterial amino acids-shaped neuroinflammation to inhibit Alzheimer’s disease progression. Cell Res. 2019, 29, 787–803. [Google Scholar] [CrossRef] [PubMed]
- van Dyck, C.H.; Swanson, C.J.; Aisen, P.; Bateman, R.J.; Chen, C.; Gee, M.; Kanekiyo, M.; Li, D.; Reyderman, L.; Cohen, S.; et al. Lecanemab in Early Alzheimer’s Disease. N. Engl. J. Med. 2023, 388, 9–21. [Google Scholar] [CrossRef] [PubMed]
- Ross, E.L.; Weinberg, M.S.; Arnold, S.E. Cost-effectiveness of Aducanumab and Donanemab for Early Alzheimer Disease in the US. JAMA Neurol. 2022, 79, 478–487. [Google Scholar] [CrossRef]
- Khurana, V.; Tardiff, D.F.; Chung, C.Y.; Lindquist, S. Toward stem cell-based phenotypic screens for neurodegenerative diseases. Nat. Rev. Neurol. 2015, 11, 339–350. [Google Scholar] [CrossRef]
- Lunn, J.S.; Sakowski, S.A.; Hur, J.; Feldman, E.L. Stem cell technology for neurodegenerative diseases. Ann. Neurol. 2011, 70, 353–361. [Google Scholar] [CrossRef]
- Rosser, A.E.; Zietlow, R.; Dunnett, S.B. Stem cell transplantation for neurodegenerative diseases. Curr. Opin. Neurol. 2007, 20, 688–692. [Google Scholar] [CrossRef] [PubMed]
- Pacheco-Herrero, M.; Soto-Rojas, L.O.; Reyes-Sabater, H.; Garces-Ramirez, L.; de la Cruz Lopez, F.; Villanueva-Fierro, I.; Luna-Munoz, J. Current Status and Challenges of Stem Cell Treatment for Alzheimer’s Disease. J. Alzheimers Dis. 2021, 84, 917–935. [Google Scholar] [CrossRef] [PubMed]
- Pradhan, A.U.; Uwishema, O.; Onyeaka, H.; Adanur, I.; Dost, B. A review of stem cell therapy: An emerging treatment for dementia in Alzheimer’s and Parkinson’s disease. Brain Behav. 2022, 12, e2740. [Google Scholar] [CrossRef] [PubMed]
- Duncan, T.; Valenzuela, M. Alzheimer’s disease, dementia, and stem cell therapy. Stem Cell Res. 2017, 8, 111. [Google Scholar] [CrossRef] [PubMed]
- Chen, X.; Wang, S.; Cao, W. Mesenchymal stem cell-mediated immunomodulation in cell therapy of neurodegenerative diseases. Cell Immunol. 2018, 326, 8–14. [Google Scholar] [CrossRef]
- Yasuhara, T.; Kawauchi, S.; Kin, K.; Morimoto, J.; Kameda, M.; Sasaki, T.; Bonsack, B.; Kingsbury, C.; Tajiri, N.; Borlongan, C.V.; et al. Cell therapy for central nervous system disorders: Current obstacles to progress. CNS Neurosci. 2020, 26, 595–602. [Google Scholar] [CrossRef]
- Fan, X.; Sun, D.; Tang, X.; Cai, Y.; Yin, Z.Q.; Xu, H. Stem-cell challenges in the treatment of Alzheimer’s disease: A long way from bench to bedside. Med. Res. Rev. 2014, 34, 957–978. [Google Scholar] [CrossRef]
- Lindvall, O.; Kokaia, Z. Stem cell therapy for human brain disorders. Kidney Int. 2005, 68, 1937–1939. [Google Scholar] [CrossRef]
- Zhao, Y.; Shi, Y.; Yang, H.; Liu, M.; Shen, L.; Zhang, S.; Liu, Y.; Zhu, J.; Lan, J.; Li, J.; et al. Stem cell microencapsulation maintains stemness in inflammatory microenvironment. Int. J. Oral Sci. 2022, 14, 48. [Google Scholar] [CrossRef]
- Hayashi, Y.; Lin, H.T.; Lee, C.C.; Tsai, K.J. Effects of neural stem cell transplantation in Alzheimer’s disease models. J. Biomed. Sci. 2020, 27, 29. [Google Scholar] [CrossRef]
- Guglielmo, M.; Marta, B. Stem Cells and the Microenvironment: Reciprocity with Asymmetry in Regenerative Medicine. Acta Biotheor. 2022, 70, 24. [Google Scholar]
- Karran, E.; Mercken, M.; De Strooper, B. The amyloid cascade hypothesis for Alzheimer’s disease: An appraisal for the development of therapeutics. Nat. Rev. Drug Discov. 2011, 10, 698–712. [Google Scholar] [CrossRef] [PubMed]
- Schutzmann, M.P.; Hasecke, F.; Bachmann, S.; Zielinski, M.; Hansch, S.; Schroder, G.F.; Zempel, H.; Hoyer, W. Endo-lysosomal A beta concentration and pH trigger formation of A beta oligomers that potently induce Tau missorting. Nat. Commun. 2021, 12, 4634. [Google Scholar] [CrossRef] [PubMed]
- Hu, Y.B.; Zhang, Y.F.; Ren, R.J.; Dammer, E.B.; Xie, X.Y.; Chen, S.W.; Huang, Q.; Huang, W.Y.; Zhang, R.; Chen, H.Z.; et al. microRNA-425 loss mediates amyloid plaque microenvironment heterogeneity and promotes neurodegenerative pathologies. Aging Cell 2021, 20, e13454. [Google Scholar] [CrossRef]
- Sugaya, K.; Kwak, Y.D.; Ohmitsu, O.; Marutle, A.; Greig, N.H.; Choumrina, E. Practical issues in stem cell therapy for Alzheimer’s disease. Curr. Alzheimer Res. 2007, 4, 370–377. [Google Scholar] [CrossRef] [PubMed]
- Marutle, A.; Ohmitsu, M.; Nilbratt, M.; Greig, N.H.; Nordberg, A.; Sugaya, K. Modulation of human neural stem cell differentiation in Alzheimer (APP23) transgenic mice by phenserine. Proc. Natl. Acad. Sci. USA 2007, 104, 12506–12511. [Google Scholar] [CrossRef]
- Millet, P.; Lages, C.S.; Haik, S.; Nowak, E.; Allemand, I.; Granotier, C.; Boussin, F.D. Amyloid-beta peptide triggers Fas-independent apoptosis and differentiation of neural progenitor cells. Neurobiol. Dis. 2005, 19, 57–65. [Google Scholar] [CrossRef]
- Lee, I.S.; Jung, K.; Kim, I.S.; Park, K.I. Amyloid-beta oligomers regulate the properties of human neural stem cells through GSK-3 beta signaling. Exp. Mol. Med. 2013, 45, e60. [Google Scholar] [CrossRef]
- Ribeiro, M.F.; Genebra, T.; Rego, A.C.; Rodrigues, C.M.P.; Sola, S. Amyloid Peptide Compromises Neural Stem Cell Fate by Irreversibly Disturbing Mitochondrial Oxidative State and Blocking Mitochondrial Biogenesis and Dynamics. Mol. Neurobiol. 2019, 56, 3922–3936. [Google Scholar] [CrossRef]
- Haughey, N.J.; Liu, D.; Nath, A.; Borchard, A.C.; Mattson, M.P. Disruption of neurogenesis in the subventricular zone of adult mice, and in human cortical neuronal precursor cells in culture, by amyloid beta-peptide—Implications for the pathogenesis of Alzheimer’s disease. Neuromol. Med. 2002, 1, 125–135. [Google Scholar] [CrossRef]
- Zhang, C.; McNeil, E.; Dressler, L.; Siman, R. Long-lasting impairment in hippocampal neurogenesis associated with amyloid deposition in a knock-in mouse model of familial Alzheimer’s disease. Exp. Neurol. 2007, 204, 77–87. [Google Scholar] [CrossRef] [PubMed]
- Kizil, C.; Kyritsis, N.; Brand, M. Effects of inflammation on stem cells: Together they strive? Embo Rep. 2015, 16, 416–426. [Google Scholar] [CrossRef] [PubMed]
- Dooley, D.; Vidal, P.; Hendrix, S. Immunopharmacological intervention for successful neural stem cell therapy: New perspectives in CNS neurogenesis and repair. Pharm. Ther. 2014, 141, 21–31. [Google Scholar] [CrossRef] [PubMed]
- Bivona, G.; Iemmolo, M.; Piccoli, T.; Agnello, L.; Lo Sasso, B.; Ciaccio, M.; Ghersi, G. High Cerebrospinal Fluid CX3CL1 Levels in Alzheimer’s Disease Patients but Not in Non-Alzheimer’s Disease Dementia. J. Clin. Med. 2022, 11, 5498. [Google Scholar] [CrossRef]
- Subbarayan, M.S.; Joly-Amado, A.; Bickford, P.C.; Nash, K.R. CX3CL1/CX3CR1 signaling targets for the treatment of neurodegenerative diseases. Pharmacol. Ther. 2022, 231, 107989. [Google Scholar] [CrossRef]
- Song, M.K. The Asparaginyl Endopeptidase Legumain: An Emerging Therapeutic Target and Potential Biomarker for Alzheimer’s Disease. Int. J. Mol. Sci. 2022, 23, 10223. [Google Scholar] [CrossRef]
- Zhang, Z.T.; Xie, M.L.; Ye, K.Q. Asparagine endopeptidase is an innovative therapeutic target for neurodegenerative diseases. Expert Opin. Tar. 2016, 20, 1237–1245. [Google Scholar] [CrossRef]
- Zhang, Z.T.; Tian, Y.; Ye, K.Q. delta-secretase in neurodegenerative diseases: Mechanisms, regulators and therapeutic opportunities. Transl. Neurodegener. 2020, 9, 1–9. [Google Scholar] [CrossRef]
- Wang, J.; Hu, H.J.; Liu, Z.K.; Liu, J.J.; Wang, S.S.; Cheng, Q.; Chen, H.Z.; Song, M. Pharmacological inhibition of asparaginyl endopeptidase by delta-secretase inhibitor 11 mitigates Alzheimer’s disease-related pathologies in a senescence-accelerated mouse model. Transl. Neurodegener. 2021, 10, 12. [Google Scholar] [CrossRef]
- Wang, S.S.; Liu, Z.K.; Liu, J.J.; Cheng, Q.; Wang, Y.X.; Liu, Y.; Ni, W.W.; Chen, H.Z.; Song, M.K. Imaging asparaginyl endopeptidase (AEP) in the live brain as a biomarker for Alzheimer’s disease. J. Nanobiotechnol. 2021, 19, 1–18. [Google Scholar] [CrossRef]
- Zhang, Z.T.; Song, M.K.; Liu, X.; Kang, S.S.; Kwon, T.S.; Duong, D.M.; Seyfried, N.T.; Hu, W.T.; Liu, Z.X.; Wang, J.Z.; et al. Cleavage of tau by asparagine endopeptidase mediates the neurofibrillary pathology in Alzheimer’s disease. Nat. Med. 2014, 20, 1254–1262. [Google Scholar] [CrossRef] [PubMed]
- Wang, Z.H.; Wu, W.Q.; Kang, S.S.; Liu, X.; Wu, Z.P.; Peng, J.M.; Yu, S.P.; Manfredsson, F.P.; Sandoval, I.M.; Liu, X.B.; et al. BDNF inhibits neurodegenerative disease-associated asparaginyl endopeptidase activity via phosphorylation by AKT. Jci Insight 2018, 3, e99007. [Google Scholar] [CrossRef] [PubMed]
- Zhang, Z.T.; Song, M.K.; Liu, X.; Kang, S.S.; Duong, D.M.; Seyfried, N.T.; Cao, X.B.; Cheng, L.M.; Sun, Y.E.; Yu, S.P.; et al. Delta-secretase cleaves amyloid precursor protein and regulates the pathogenesis in Alzheimer’s disease. Nat. Commun. 2015, 6, 8762. [Google Scholar] [CrossRef] [PubMed]
- Zhang, Z.T.; Obianyo, O.; Dall, E.; Du, Y.H.; Fu, H.A.; Liu, X.; Kang, S.S.; Song, M.K.; Yu, S.P.; Cabrele, C.; et al. Inhibition of delta-secretase improves cognitive functions in mouse models of Alzheimer’s disease. Nat. Commun. 2017, 8, 14740. [Google Scholar] [CrossRef] [PubMed]
- Wu, Z.; Wang, Z.H.; Liu, X.; Zhang, Z.; Gu, X.; Yu, S.P.; Keene, C.D.; Cheng, L.; Ye, K. Traumatic brain injury triggers APP and Tau cleavage by delta-secretase, mediating Alzheimer’s disease pathology. Prog. Neurobiol. 2020, 185, 101730. [Google Scholar] [CrossRef]
- Chen, R.; Zhang, Q.; Yan, Y.; Zhang, Y.; Zhang, T. Legumain Knockout Protects against Abeta(1-42)-Induced AD-like Cognitive Deficits and Synaptic Plasticity Dysfunction via Inhibiting Neuroinflammation without Cleaving APP. Mol. Neurobiol. 2021, 58, 1607–1620. [Google Scholar] [CrossRef]
- Locci, A.; Orellana, H.; Rodriguez, G.; Gottliebson, M.; McClarty, B.; Dominguez, S.; Keszycki, R.; Dong, H. Comparison of memory, affective behavior, and neuropathology in APP(NLGF) knock-in mice to 5xFAD and APP/PS1 mice. Behav. Brain Res. 2021, 404, 113192. [Google Scholar] [CrossRef]
- Leng, F.; Edison, P. Neuroinflammation and microglial activation in Alzheimer disease: Where do we go from here? Nat. Rev. Neurol. 2021, 17, 157–172. [Google Scholar] [CrossRef]
- Pan, J.; Ma, N.; Yu, B.; Zhang, W.; Wan, J. Transcriptomic profiling of microglia and astrocytes throughout aging. J. Neuroinflammation 2020, 17, 97. [Google Scholar] [CrossRef]
- Mrdjen, D.; Pavlovic, A.; Hartmann, F.J.; Schreiner, B.; Utz, S.G.; Leung, B.P.; Lelios, I.; Heppner, F.L.; Kipnis, J.; Merkler, D.; et al. High-Dimensional Single-Cell Mapping of Central Nervous System Immune Cells Reveals Distinct Myeloid Subsets in Health, Aging, and Disease. Immunity 2018, 48, 599. [Google Scholar] [CrossRef]
- Jin, C.; Shao, Y.; Zhang, X.; Xiang, J.; Zhang, R.; Sun, Z.; Mei, S.; Zhou, J.; Zhang, J.; Shi, L. A Unique Type of Highly-Activated Microglia Evoking Brain Inflammation via Mif/Cd74 Signaling Axis in Aged Mice. Aging Dis. 2021, 12, 2125–2139. [Google Scholar] [CrossRef] [PubMed]
- Holtman, I.R.; Raj, D.D.; Miller, J.A.; Schaafsma, W.; Yin, Z.; Brouwer, N.; Wes, P.D.; Moller, T.; Orre, M.; Kamphuis, W.; et al. Induction of a common microglia gene expression signature by aging and neurodegenerative conditions: A co-expression meta-analysis. Acta Neuropathol. Commun. 2015, 3, 31. [Google Scholar] [CrossRef] [PubMed]
- Olah, M.; Patrick, E.; Villani, A.C.; Xu, J.; White, C.C.; Ryan, K.J.; Piehowski, P.; Kapasi, A.; Nejad, P.; Cimpean, M.; et al. A transcriptomic atlas of aged human microglia. Nat. Commun. 2018, 9, 539. [Google Scholar] [CrossRef] [PubMed]
- Ximerakis, M.; Lipnick, S.L.; Innes, B.T.; Simmons, S.K.; Adiconis, X.; Dionne, D.; Mayweather, B.A.; Nguyen, L.; Niziolek, Z.; Ozek, C.; et al. Single-cell transcriptomic profiling of the aging mouse brain. Nat. Neurosci. 2019, 22, 1696–1708. [Google Scholar] [CrossRef] [PubMed]
- Allen, W.E.; Blosser, T.R.; Sullivan, Z.A.; Dulac, C.; Zhuang, X. Molecular and spatial signatures of mouse brain aging at single-cell resolution. Cell 2023, 186, 194–208.e18. [Google Scholar] [CrossRef] [PubMed]
- Kilkenny, C.; Browne, W.; Cuthill, I.C.; Emerson, M.; Altman, D.G.; Group, N.C.R.R.G.W. Animal research: Reporting in vivo experiments: The ARRIVE guidelines. Br. J. Pharm. 2010, 160, 1577–1579. [Google Scholar] [CrossRef] [PubMed]






| Cytokines | Forward Primer (Mouse) | Reverse Primer (Mouse) |
|---|---|---|
| TNF-α | GAGTGACAAGCCTGTAGCCC | TTGTCCCTTGAAGAGAACCTG |
| IL-6 | CTTGGGACTGATGCTGGTGA | ACTCTTTTCTCATTTCCACGATTT |
| I-1β | AAATCTCGCAGCAGCACAT | ATGAGTCACAGAGGATGGGC |
| GAPDH | GAGTGTTTCCTCGTCCCGTAG | AGGTCAATGAAGGGGTCGTT |
Disclaimer/Publisher’s Note: The statements, opinions and data contained in all publications are solely those of the individual author(s) and contributor(s) and not of MDPI and/or the editor(s). MDPI and/or the editor(s) disclaim responsibility for any injury to people or property resulting from any ideas, methods, instructions or products referred to in the content. |
© 2023 by the authors. Licensee MDPI, Basel, Switzerland. This article is an open access article distributed under the terms and conditions of the Creative Commons Attribution (CC BY) license (https://creativecommons.org/licenses/by/4.0/).
Share and Cite
Cheng, Q.; Ma, X.; Liu, J.; Feng, X.; Liu, Y.; Wang, Y.; Ni, W.; Song, M. Pharmacological Inhibition of the Asparaginyl Endopeptidase (AEP) in an Alzheimer’s Disease Model Improves the Survival and Efficacy of Transplanted Neural Stem Cells. Int. J. Mol. Sci. 2023, 24, 7739. https://doi.org/10.3390/ijms24097739
Cheng Q, Ma X, Liu J, Feng X, Liu Y, Wang Y, Ni W, Song M. Pharmacological Inhibition of the Asparaginyl Endopeptidase (AEP) in an Alzheimer’s Disease Model Improves the Survival and Efficacy of Transplanted Neural Stem Cells. International Journal of Molecular Sciences. 2023; 24(9):7739. https://doi.org/10.3390/ijms24097739
Chicago/Turabian StyleCheng, Qing, Xiaoli Ma, Jingjing Liu, Xuemei Feng, Yan Liu, Yanxia Wang, Wenwen Ni, and Mingke Song. 2023. "Pharmacological Inhibition of the Asparaginyl Endopeptidase (AEP) in an Alzheimer’s Disease Model Improves the Survival and Efficacy of Transplanted Neural Stem Cells" International Journal of Molecular Sciences 24, no. 9: 7739. https://doi.org/10.3390/ijms24097739
APA StyleCheng, Q., Ma, X., Liu, J., Feng, X., Liu, Y., Wang, Y., Ni, W., & Song, M. (2023). Pharmacological Inhibition of the Asparaginyl Endopeptidase (AEP) in an Alzheimer’s Disease Model Improves the Survival and Efficacy of Transplanted Neural Stem Cells. International Journal of Molecular Sciences, 24(9), 7739. https://doi.org/10.3390/ijms24097739

