Comparative Genomic Analysis of a Methylorubrum rhodesianum MB200 Isolated from Biogas Digesters Provided New Insights into the Carbon Metabolism of Methylotrophic Bacteria
Abstract
1. Introduction
2. Results and Discussions
2.1. The Growth of M. rhodesianum MB200 in the Presence of Various Carbon Sources
2.2. Whole-Genomic Analysis of the Strain MB200
2.3. Synteny Analysis
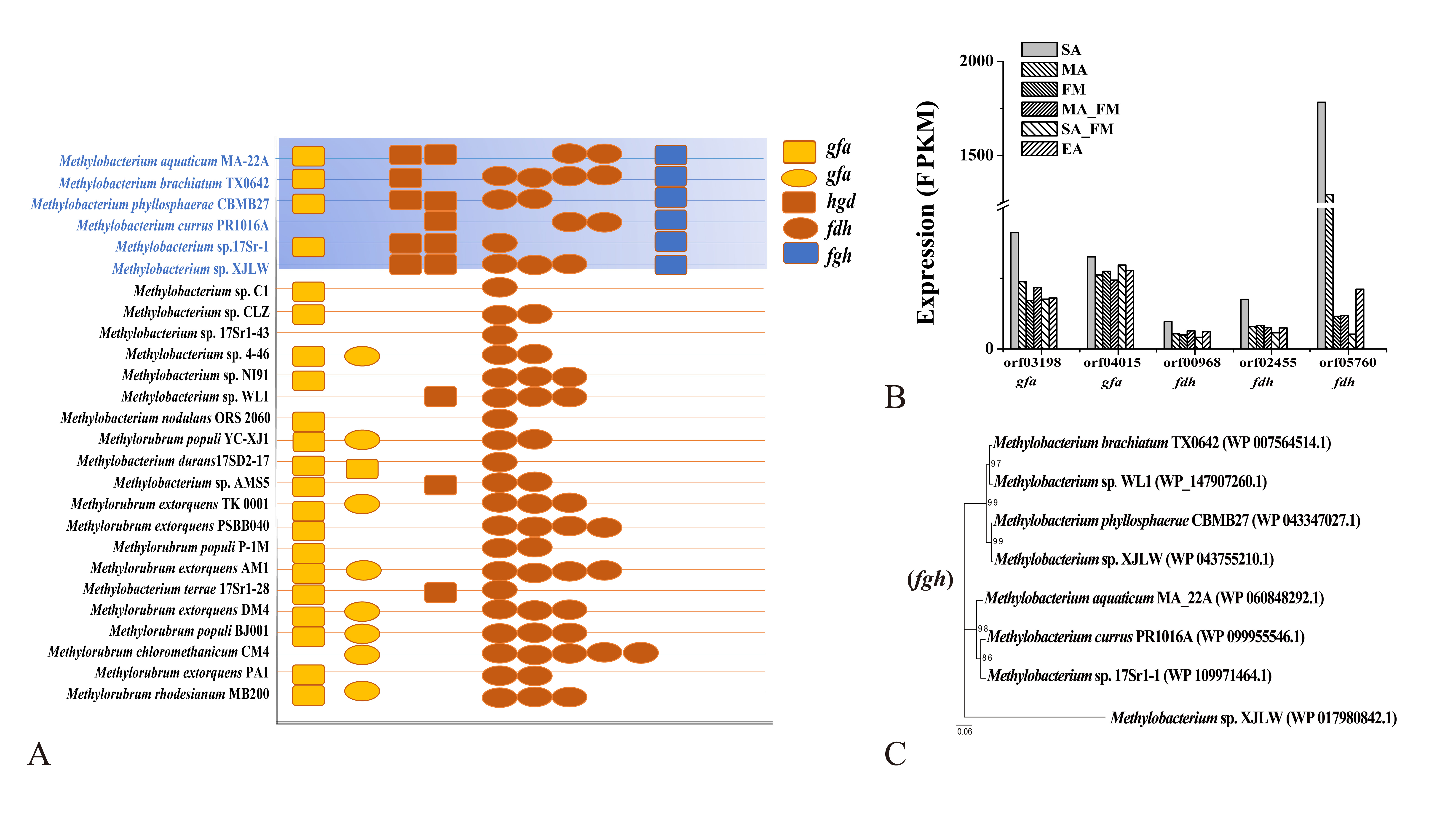
2.4. Orthogroup Analysis
2.5. Assessment of ADH
2.6. Analysis of Differentially Expressed Genes
2.7. GO and KEGG Enrichment Analyses of Common Response Genes
2.8. Analysis of Unique Response Genes in the Presence of Methanol
2.9. Reconstruction of the Central Carbon Metabolism Pathway in the Strain MB200
2.10. Heterogeneous Systems for Formaldehyde Fixation
- (i)
- EfgA sensor.
- (ii)
- The primary oxidation module of methanol.
- (iii)
- The GSH-dependent formaldehyde oxidation pathway.
2.11. Serine Cycle Plays the Role of a Linkage for Other Carbon Metabolisms
2.12. EMC Pathway including Partial Propionate Metabolism Regulating Acetyl-CoA Redistribution
2.13. TCA Cycle
2.14. The Degradation Pathway of Ethanol
2.15. Ribulose Monophosphate (RuMP) Pathway with Functional Loss
3. Materials and Methods
3.1. Bacterial Strains and Growth Conditions
3.2. Growth Experiments
GC-MS Analysis
3.3. Whole-Genome Sequencing, Assembly, and Annotation
3.4. Synteny Analysis and OrthoFinder
3.5. RNA-seq Analysis
3.6. Heterologous Expression in the Strain the Strain AM1 and Gene Knock-In in the Strain MB200
3.7. Detection of the Strain MB200 in Sudan Black B Stain
4. Conclusions
Supplementary Materials
Author Contributions
Funding
Institutional Review Board Statement
Informed Consent Statement
Data Availability Statement
Conflicts of Interest
References
- Green, P.N. Methylobacterium Patt, Cole and Hanson 1976, 228AL emend. Green and Bousfield 1983, 876. In Bergey’s Manual® of Systematic Bacteriology; Brenner, D.J., Krieg, N.R., Garrity, G.M., Staley, J.T., Boone, D.R., Vos, P., Goodfellow, M., Rainey, F.A., Schleifer, K.-H., Eds.; Springer: New York, NY, USA, 2005; pp. 567–571. [Google Scholar] [CrossRef]
- Gallego, V.; García, M.T.; Ventosa, A. Methylobacterium adhaesivum sp. nov., a methylotrophic bacterium isolated from drinking water. Int. J. Syst. Evol. Microbiol. 2006, 56, 339–342. [Google Scholar] [CrossRef] [PubMed]
- Jia, L.J.; Zhang, K.S.; Tang, K.; Meng, J.Y.; Zheng, C.; Feng, F.Y. Methylobacterium crusticola sp. nov., isolated from biological soil crusts. Int. J. Syst. Evol. Microbiol. 2020, 70, 2089–2095. [Google Scholar] [CrossRef]
- Park, C.; Lee, Y.S.; Park, S.-Y.; Park, W. Methylobacterium currus sp. nov., isolated from a car air conditioning system. Int. J. Syst. Evol. Microbiol. 2018, 68, 3621–3626. [Google Scholar] [CrossRef]
- Chaudhry, V.; Baindara, P.; Pal, V.K.; Chawla, N.; Patil, P.B.; Korpole, S. Methylobacterium indicum sp. nov., a facultative methylotrophic bacterium isolated from rice seed. Syst. Appl. Microbiol. 2016, 39, 25–32. [Google Scholar] [CrossRef] [PubMed]
- Jourand, P.; Giraud, E.; Bena, G.; Sy, A.; Willems, A.; Gillis, M.; Dreyfus, B.; De Lajudie, P. Methylobacterium nodulans sp. nov., for a group of aerobic, facultatively methylotrophic, legume root-nodule-forming and nitrogen-fixing bacteria. Int. J. Syst. Evol. Microbiol. 2004, 54, 2269–2273. [Google Scholar] [CrossRef] [PubMed]
- Wang, P.; Wang, F.; Xu, M.; Xiao, X. Molecular phylogeny of methylotrophs in a deep-sea sediment from a tropical west Pacific Warm Pool. FEMS Microbiol. Ecol. 2004, 47, 77–84. [Google Scholar] [CrossRef]
- Feng, G.-D.; Chen, W.; Zhang, X.-J.; Zhang, J.; Wang, S.-N.; Zhu, H. Methylobacterium nonmethylotrophicum sp. nov., isolated from tungsten mine tailing. Int. J. Syst. Evol. Microbiol. 2020, 70, 2867–2872. [Google Scholar] [CrossRef]
- Alessa, O.; Ogura, Y.; Fujitani, Y.; Takami, H.; Hayashi, T.; Sahin, N.; Tani, A. Comprehensive Comparative Genomics and Phenotyping of Methylobacterium Species. Front. Microbiol. 2021, 12, 740610. [Google Scholar] [CrossRef]
- Chistoserdova, L. C1 Transfer Enzymes and Coenzymes Linking Methylotrophic Bacteria and Methanogenic Archaea. Science 1998, 281, 99–102. [Google Scholar] [CrossRef]
- Adam, P.S.; Borrel, G.; Gribaldo, S. An archaeal origin of the Wood–Ljungdahl H4MPT branch and the emergence of bacterial methylotrophy. Nat. Microbiol. 2019, 4, 2155–2163. [Google Scholar] [CrossRef]
- Alber, B.E. Biotechnological Potential of the Ethylmalonyl-CoA Pathway. Appl. Microbiol. Biotechnol. 2011, 9, 17–25. [Google Scholar] [CrossRef]
- Lidstrom, M.E. Aerobic Methylotrophic Prokaryotes. In The Prokaryotes; Dworkin, M., Falkow, S., Rosenberg, E., Schleifer, K.-H., Stackebrandt, E., Eds.; Springer: New York, NY, USA, 2006; pp. 618–634. [Google Scholar] [CrossRef]
- Chen, A.Y.; Lan, E.I. Chemical Production from Methanol Using Natural and Synthetic Methylotrophs. Biotechnol. J. 2020, 15, 1900356. [Google Scholar] [CrossRef]
- Shen, P.; Chao, H.; Jiang, C.; Long, Z.; Wang, C.; Wu, B. Enhancing Production of l-Serine by Increasing the glyA Gene Expression in Methylobacterium sp. MB200. Appl. Biochem. Biotechnol. 2010, 160, 740–750. [Google Scholar] [CrossRef]
- Shen, P.-H.; Wu, B. Over-expression of a hydroxypyruvate reductase in Methylobacterium sp. MB200 enhances glyoxylate accumulation. J. Ind. Microbiol. Biotechnol. 2007, 34, 657–663. [Google Scholar] [CrossRef]
- Li, X.; Wu, B.; Zhou, K.; Jiang, C.; Shen, P. Deletion of gene gnd encoding 6-phosphogluconate dehydrogenase promotes l-serine biosynthesis in a genetically engineered strain of Methylobacterium sp. MB200. Biotechnol. Lett. 2019, 41, 69–77. [Google Scholar] [CrossRef]
- Hölscher, T.; Breuer, U.; Adrian, L.; Harms, H.; Maskow, T. Production of the Chiral Compound (R)-3-Hydroxybutyrate by a Genetically Engineered Methylotrophic Bacterium. Appl. Environ. Microbiol. 2010, 76, 5585–5591. [Google Scholar] [CrossRef] [PubMed]
- Zhang, M.; Yuan, X.; Zhang, C.; Zhu, L.; Mo, X.; Chen, W.; Yang, S. Bioconversion of Methanol into Value-added Chemicals in Native and Synthetic Methylotrophs. Curr. Issues Mol. Biol. 2019, 33, 225–236. [Google Scholar] [CrossRef]
- Gregory, G.J.; Bennett, R.K.; Papoutsakis, E.T. Recent advances toward the bioconversion of methane and methanol in synthetic methylotrophs. Metab. Eng. 2022, 71, 99–116. [Google Scholar] [CrossRef]
- Sanford, P.A.; Woolston, B.M. Synthetic or natural? Metabolic engineering for assimilation and valorization of methanol. Curr. Opin. Biotechnol. 2022, 74, 171–179. [Google Scholar] [CrossRef]
- Chen, D.-Z.; Ouyang, D.-J.; Liu, H.-X.; Chen, J.; Zhuang, Q.-F.; Chen, J.-M. Effective utilization of dichloromethane by a newly isolated strain Methylobacterium rhodesianum H13. Environ. Sci. Pollut. Res. 2014, 21, 1010–1019. [Google Scholar] [CrossRef]
- Reid, M.F.; Fewson, C.A. Molecular Characterization of Microbial Alcohol Dehydrogenases. Crit. Rev. Microbiol. 1994, 20, 13–56. [Google Scholar] [CrossRef]
- Anthony, C. Pyrroloquinoline Quinone (PQQ) and Quinoprotein Enzymes. Antioxid. Redox Signal. 2001, 3, 757–774. [Google Scholar] [CrossRef]
- Yanpirat, P.; Nakatsuji, Y.; Hiraga, S.; Fujitani, Y.; Izumi, T.; Masuda, S.; Mitsui, R.; Nakagawa, T.; Tani, A. Lanthanide-Dependent Methanol and Formaldehyde Oxidation in Methylobacterium aquaticum Strain 22A. Microorganisms 2020, 8, 822. [Google Scholar] [CrossRef]
- Chistoserdova, L.; Chen, S.-W.; Lapidus, A.; Lidstrom, M.E. Methylotrophy in Methylobacterium extorquens AM1 from a Genomic Point of View. J. Bacteriol. 2003, 185, 2980–2987. [Google Scholar] [CrossRef]
- Van Aken, B.; Peres, C.M.; Doty, S.L.; Yoon, J.M.; Schnoor, J.L. Methylobacterium populi sp. nov., a novel aerobic, pink-pigmented, facultatively methylotrophic, methane-utilizing bacterium isolated from poplar trees (Populus deltoides×nigra DN34). Int. J. Syst. Evol. Microbiol. 2004, 54, 1191–1196. [Google Scholar] [CrossRef]
- Skovran, E.; Palmer, A.D.; Rountree, A.M.; Good, N.M.; Lidstrom, M.E. XoxF Is Required for Expression of Methanol Dehydrogenase in Methylobacterium extorquens AM1. J. Bacteriol. 2011, 193, 6032–6038. [Google Scholar] [CrossRef]
- Good, N.M.; Vu, H.N.; Suriano, C.J.; Subuyuj, G.A.; Skovran, E.; Martinez-Gomez, N.C. Pyrroloquinoline Quinone Ethanol Dehydrogenase in Methylobacterium extorquens AM1 Extends Lanthanide-Dependent Metabolism to Multicarbon Substrates. J. Bacteriol. 2016, 198, 3109–3118. [Google Scholar] [CrossRef]
- Gaona-López, C.; Julián-Sánchez, A.; Riveros-Rosas, H. Diversity and Evolutionary Analysis of Iron-Containing (Type-III) Alcohol Dehydrogenases in Eukaryotes. PLoS ONE 2016, 11, e0166851. [Google Scholar] [CrossRef]
- Sauer, U.; Eikmanns, B.J. The PEP-pyruvate-oxaloacetate node as the switch point for carbon flux distribution in bacteria: We Dedicate This Paper to Rudolf K. Thauer, Director of the Max-Planck-Institute for Terrestrial Microbiology in Marburg, Germany, on the Occasion of His 65th Birthday. FEMS Microbiol. Rev. 2005, 29, 765–794. [Google Scholar] [CrossRef]
- Chistoserdova, L.; Kalyuzhnaya, M.G.; Lidstrom, M.E. The Expanding World of Methylotrophic Metabolism. Annu. Rev. Microbiol. 2009, 63, 477–499. [Google Scholar] [CrossRef]
- Bazurto, J.V.; Nayak, D.D.; Ticak, T.; Davlieva, M.; Lee, J.A.; Hellenbrand, C.N.; Lambert, L.B.; Benski, O.J.; Quates, C.J.; Johnson, J.L.; et al. EfgA is a conserved formaldehyde sensor that leads to bacterial growth arrest in response to elevated formaldehyde. PLOS Biol. 2021, 19, e3001208. [Google Scholar] [CrossRef] [PubMed]
- Vorholt, J.A.; Marx, C.J.; Lidstrom, M.E.; Thauer, R.K. Novel Formaldehyde-Activating Enzyme in Methylobacterium extorquens AM1 Required for Growth on Methanol. J. Bacteriol. 2000, 182, 6645–6650. [Google Scholar] [CrossRef] [PubMed]
- Kim, S.; Lee, S.H.; Kim, I.-K.; Seo, H.; Kim, K.-J. Structural insight into a molecular mechanism of methenyltetrahydrofolate cyclohydrolase from Methylobacterium extorquens AM1. Int. J. Biol. Macromol. 2022, 202, 234–240. [Google Scholar] [CrossRef] [PubMed]
- Ochsner, A.M.; Sonntag, F.; Buchhaupt, M.; Schrader, J.; Vorholt, J.A. Methylobacterium extorquens: Methylotrophy and biotechnological applications. Appl. Microbiol. Biotechnol. 2015, 99, 517–534. [Google Scholar] [CrossRef] [PubMed]
- Hemmann, J.L.; Wagner, T.; Shima, S.; Vorholt, J.A. Methylofuran is a prosthetic group of the formyltransferase/hydrolase complex and shuttles one-carbon units between two active sites. Proc. Natl. Acad. Sci. USA 2019, 116, 25583–25590. [Google Scholar] [CrossRef]
- Yoon, J.; Bae, J.; Kang, S.; Cho, B.-K.; Oh, M.-K. Poly-3-hydroxybutyrate production in acetate minimal medium using engineered Methylorubrum extorquens AM1. Bioresour. Technol. 2022, 353, 127127. [Google Scholar] [CrossRef]
- Marx, C.J.; Chistoserdova, L.; Lidstrom, M.E. Formaldehyde-Detoxifying Role of the Tetrahydromethanopterin-Linked Pathway in Methylobacterium extorquens AM1. J. Bacteriol. 2003, 185, 7160–7168. [Google Scholar] [CrossRef]
- Speer, B.S.; Chistoserdova, L.; Lidstrom, M.E. Sequence of the Gene for a NAD(P)-Dependent Formaldehyde Dehydrogenase (Class III Alcohol Dehydrogenase) from a Marine Methanotroph Methylobacter Marinus A45. FEMS Microbiol. Lett. 1994, 121, 349–355. [Google Scholar] [CrossRef]
- Shao, Y.; Li, J.; Wang, Y.; Yi, F.; Zhang, Y.; Cui, P.; Zhong, W. Comparative genomics and transcriptomics insights into the C1 metabolic model of a formaldehyde-degrading strain Methylobacterium sp. XJLW. Mol. Omics 2019, 15, 138–149. [Google Scholar] [CrossRef]
- Peyraud, R.; Kiefer, P.; Christen, P.; Massou, S.; Portais, J.-C.; Vorholt, J.A. Demonstration of the ethylmalonyl-CoA pathway by using 13 C metabolomics. Proc. Natl. Acad. Sci. USA 2009, 106, 4846–4851. [Google Scholar] [CrossRef]
- Erb, T.J.; Frerichs-Revermann, L.; Fuchs, G.; Alber, B.E. The Apparent Malate Synthase Activity of Rhodobacter sphaeroides Is Due to Two Paralogous Enzymes, (3S)-Malyl-Coenzyme A (CoA)/β-Methylmalyl-CoA Lyase and (3S)-Malyl-CoA Thioesterase. J. Bacteriol. 2010, 192, 1249–1258. [Google Scholar] [CrossRef] [PubMed]
- Hong, Y.; Ren, J.; Zhang, X.; Wang, W.; Zeng, A.-P. Quantitative analysis of glycine related metabolic pathways for one-carbon synthetic biology. Curr. Opin. Biotechnol. 2020, 64, 70–78. [Google Scholar] [CrossRef]
- Schneider, K.; Peyraud, R.; Kiefer, P.; Christen, P.; Delmotte, N.; Massou, S.; Portais, J.-C.; Vorholt, J.A. The Ethylmalonyl-CoA Pathway Is Used in Place of the Glyoxylate Cycle by Methylobacterium extorquens AM1 during Growth on Acetate. J. Biol. Chem. 2012, 287, 757–766. [Google Scholar] [CrossRef]
- Erb, T.J.; Fuchs, G.; Alber, B.E. (2S)-Methylsuccinyl-CoA dehydrogenase closes the ethylmalonyl-CoA pathway for acetyl-CoA assimilation. Mol. Microbiol. 2009, 73, 992–1008. [Google Scholar] [CrossRef]
- Peyraud, R.; Kiefer, P.; Christen, P.; Portais, J.-C.; Vorholt, J.A. Co-Consumption of Methanol and Succinate by Methylobacterium extorquens AM1. PLoS ONE 2012, 7, e48271. [Google Scholar] [CrossRef]
- Yuan, X.-J.; Chen, W.-J.; Ma, Z.-X.; Yuan, Q.-Q.; Zhang, M.; He, L.; Mo, X.-H.; Zhang, C.; Zhang, C.-T.; Wang, M.-Y.; et al. Rewiring the native methanol assimilation metabolism by incorporating the heterologous ribulose monophosphate cycle into Methylorubrum extorquens. Metab. Eng. 2021, 64, 95–110. [Google Scholar] [CrossRef]
- Hager, P.W.; Calfee, M.W.; Phibbs, P.V. The Pseudomonas aeruginosa devB/SOL Homolog, pgl, Is a Member of the hex Regulon and Encodes 6-Phosphogluconolactonase. J. Bacteriol. 2000, 182, 8. [Google Scholar] [CrossRef]
- McClelland, H.L.O.; Jones, C.; Chubiz, L.M.; Fike, D.A.; Bradley, A.S. Direct Observation of the Dynamics of Single-Cell Metabolic Activity during Microbial Diauxic Growth. Mbio 2020, 11, e01519-19. [Google Scholar] [CrossRef]
- Benjak, A.; Honap, T.P.; Avanzi, C.; Becerril-Villanueva, E.; Estrada-García, I.; Rojas-Espinosa, O.; Stone, A.C.; Cole, S.T. Insights from the Genome Sequence of Mycobacterium lepraemurium: Massive Gene Decay and Reductive Evolution. Mbio 2017, 8, e01283-17. [Google Scholar] [CrossRef]
- Ma, W.; Guan, X.; Miao, Y.; Zhang, L. Whole Genome Resequencing Revealed the Effect of Helicase yqhH Gene on Regulating Bacillus thuringiensis LLP29 against Ultraviolet Radiation Stress. Int. J. Mol. Sci. 2023, 24, 5810. [Google Scholar] [CrossRef]
- Sedlazeck, F.J. Accurate detection of complex structural variations using single-molecule sequencing. Nat. Methods 2018, 15, 461–468. [Google Scholar] [CrossRef]
- Kwon, T.; Hanschen, E.R.; Hovde, B.T. Addressing the pervasive scarcity of structural annotation in eukaryotic algae. Sci. Rep. 2023, 13, 1687. [Google Scholar] [CrossRef]
- Chen, C. TBtools: An Integrative Toolkit Developed for Interactive Analyses of Big Biological Data. Mol. Plant 2020, 13, 1194–1202. [Google Scholar] [CrossRef]
- Lee, J.A.; Riazi, S.; Nemati, S.; Bazurto, J.V.; Vasdekis, A.E.; Ridenhour, B.J.; Remien, C.H.; Marx, C.J. Microbial phenotypic heterogeneity in response to a metabolic toxin: Continuous, dynamically shifting distribution of formaldehyde tolerance in Methylobacterium extorquens populations. PLoS Genet. 2019, 15, e1008458. [Google Scholar] [CrossRef]
- Marx, C.J.; Lidstrom, M.E. Development of an insertional expression vector system for Methylobacterium extorquens AM1 and generation of null mutants lacking mtdA and/or fch. Microbiology 2004, 150, 9–19. [Google Scholar] [CrossRef]






| Genome Name/Sample Name | NCBI Assembly Accession | Gene Count | Genome Size (Mb) |
|---|---|---|---|
| Methylorubrum rhodesianum MB200 S | In this study (PRJNA894144) | 5771 | 5.77 |
| Methylobacterium sp. NI91 | GCA_011212365.1 | 5150 | 5.41 |
| Methylobacterium phyllosphaerae CBMB S | GCA_001936175.1 | 5886 | 6.32 |
| Methylobacterium sp. 4–46 | GCA_000019365.1 | 7125 | 7.66 |
| Methylobacterium currus PR1016A S | GCA_003058325.1 | 7460 | 6.55 |
| Methylobacterium sp. XJLW | GCA_003254375.1 | 6457 | 6.67 |
| Methylobacterium sp. C1 | GCA_001854385.1 | 6177 | 6.46 |
| Methylobacterium sp. CLZ S | GCA_011212505.1 | 5147 | 5.41 |
| Methylobacterium sp. 17Sr1-43 | GCA_003173735.1 | 5273 | 5.54 |
| Methylobacterium brachiatum TX0642 S | GCA_003697185.1 | 6359 | 6.34 |
| Methylobacterium aquaticum MA-22A | GCA_001548015.1 | 7148 | 7.56 |
| Methylobacterium sp. WL1 | GCA_008000895.1 | 6351 | 6.25 |
| Methylobacterium nodulans ORS 2060 S | GCA_000022085.1 | 8885 | 8.84 |
| Methylobacterium durans 17SD2-17 S | GCA_003173715.1 | 6788 | 6.79 |
| Methylobacterium.terrae 17Sr1-28 S | GCA_003173755.1 | 5757 | 6.16 |
| Methylobacterium sp. 17Sr1-1 | GCA_003173775.1 | 5741 | 6.54 |
| Methylobacterium sp. AMS5 | GCA_001542815.1 | 5183 | 5.44 |
| Methylorubrum extorquens TK 0001 S | GCA_900234795.1 | 5525 | 5.72 |
| Methylorubrum extorquens PSBB040 | GCA_001971665.1 | 5323 | 5.70 |
| Methylorubrum populi P-1M | GCA_002355515.1 | 5644 | 5.94 |
| Methylorubrum extorquens AM1 S | GCA_000022685 | 6294 | 5.51 |
| Methylorubrum populi YC-XJ1 | GCA_006740745.1 | 5094 | 5.40 |
| Methylorubrum extorquens DM4 S | GCA_000083545.1 | 5829 | 5.66 |
| Methylorubrum populi BJ001 S | GCA_000019945.1 | 5848 | 5.80 |
| Methylorubrum chloromethanicum CM4 | GCA_000021845.1 | 6180 | 6.18 |
| Methylorubrum extorquens PA1 | GCA_000018845.1 | 5471 | 5.47 |
| Primer Names | Primer Sequence (5′–3′) |
|---|---|
| acsA1 F | ATTAGAATTCCCACGCCATCGTCTTCGGTG |
| acsA1 R | TAATTCTAGACGACGCGTCCGGTGATCCAG |
| acsA2 F | ATATGAATTCCGGTGGTGATCACTCACTTCG |
| acsA2 R | TATATCTAGATCGCCTCGGGCTGATTCCAGT |
| yahk F | ATCTGCAGATGTTCACCTGCACGGGCTATGC |
| yahk R | AAGAATTCTCAGGCGGCCTTGGGCAGGCTC |
| Km F | ATGATTGAACAAGATGGATTGCACGCAGGT |
| Km R | TCAGAAGAACTCGTCAAGAAGGCGATAGAA |
Disclaimer/Publisher’s Note: The statements, opinions and data contained in all publications are solely those of the individual author(s) and contributor(s) and not of MDPI and/or the editor(s). MDPI and/or the editor(s) disclaim responsibility for any injury to people or property resulting from any ideas, methods, instructions or products referred to in the content. |
© 2023 by the authors. Licensee MDPI, Basel, Switzerland. This article is an open access article distributed under the terms and conditions of the Creative Commons Attribution (CC BY) license (https://creativecommons.org/licenses/by/4.0/).
Share and Cite
Zhang, X.; Xia, L.; Liu, J.; Wang, Z.; Yang, Y.; Wu, Y.; Yang, Q.; Huang, L.; Shen, P. Comparative Genomic Analysis of a Methylorubrum rhodesianum MB200 Isolated from Biogas Digesters Provided New Insights into the Carbon Metabolism of Methylotrophic Bacteria. Int. J. Mol. Sci. 2023, 24, 7521. https://doi.org/10.3390/ijms24087521
Zhang X, Xia L, Liu J, Wang Z, Yang Y, Wu Y, Yang Q, Huang L, Shen P. Comparative Genomic Analysis of a Methylorubrum rhodesianum MB200 Isolated from Biogas Digesters Provided New Insights into the Carbon Metabolism of Methylotrophic Bacteria. International Journal of Molecular Sciences. 2023; 24(8):7521. https://doi.org/10.3390/ijms24087521
Chicago/Turabian StyleZhang, Xi, Liqing Xia, Jianyi Liu, Zihao Wang, Yanni Yang, Yiting Wu, Qingshan Yang, Luodong Huang, and Peihong Shen. 2023. "Comparative Genomic Analysis of a Methylorubrum rhodesianum MB200 Isolated from Biogas Digesters Provided New Insights into the Carbon Metabolism of Methylotrophic Bacteria" International Journal of Molecular Sciences 24, no. 8: 7521. https://doi.org/10.3390/ijms24087521
APA StyleZhang, X., Xia, L., Liu, J., Wang, Z., Yang, Y., Wu, Y., Yang, Q., Huang, L., & Shen, P. (2023). Comparative Genomic Analysis of a Methylorubrum rhodesianum MB200 Isolated from Biogas Digesters Provided New Insights into the Carbon Metabolism of Methylotrophic Bacteria. International Journal of Molecular Sciences, 24(8), 7521. https://doi.org/10.3390/ijms24087521

