Transcriptomic Complexity of Culm Growth and Development in Different Types of Moso Bamboo
Abstract
1. Introduction
2. Results
2.1. Isoform Detection and Characterization in Moso Bamboo Growing Culms
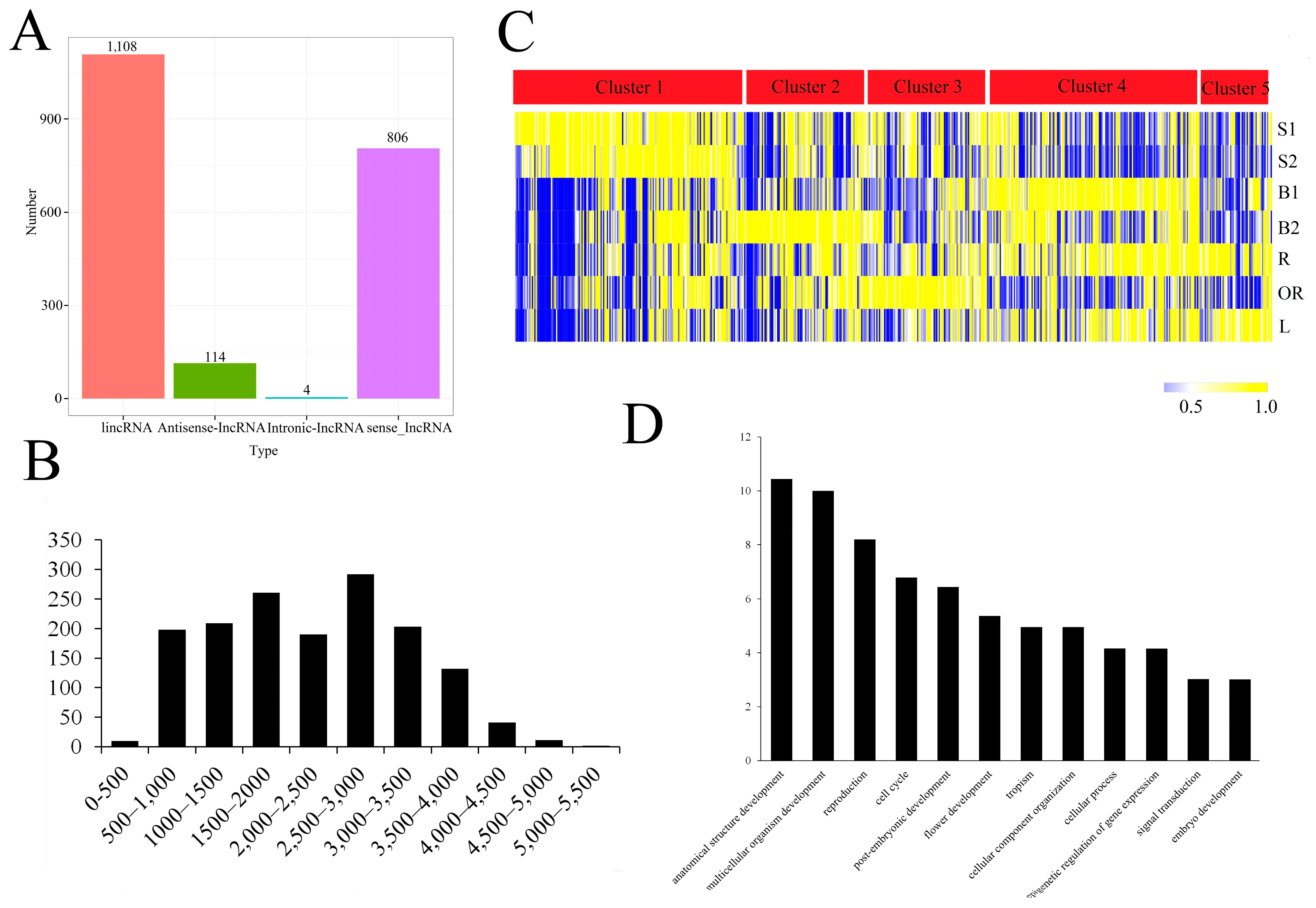
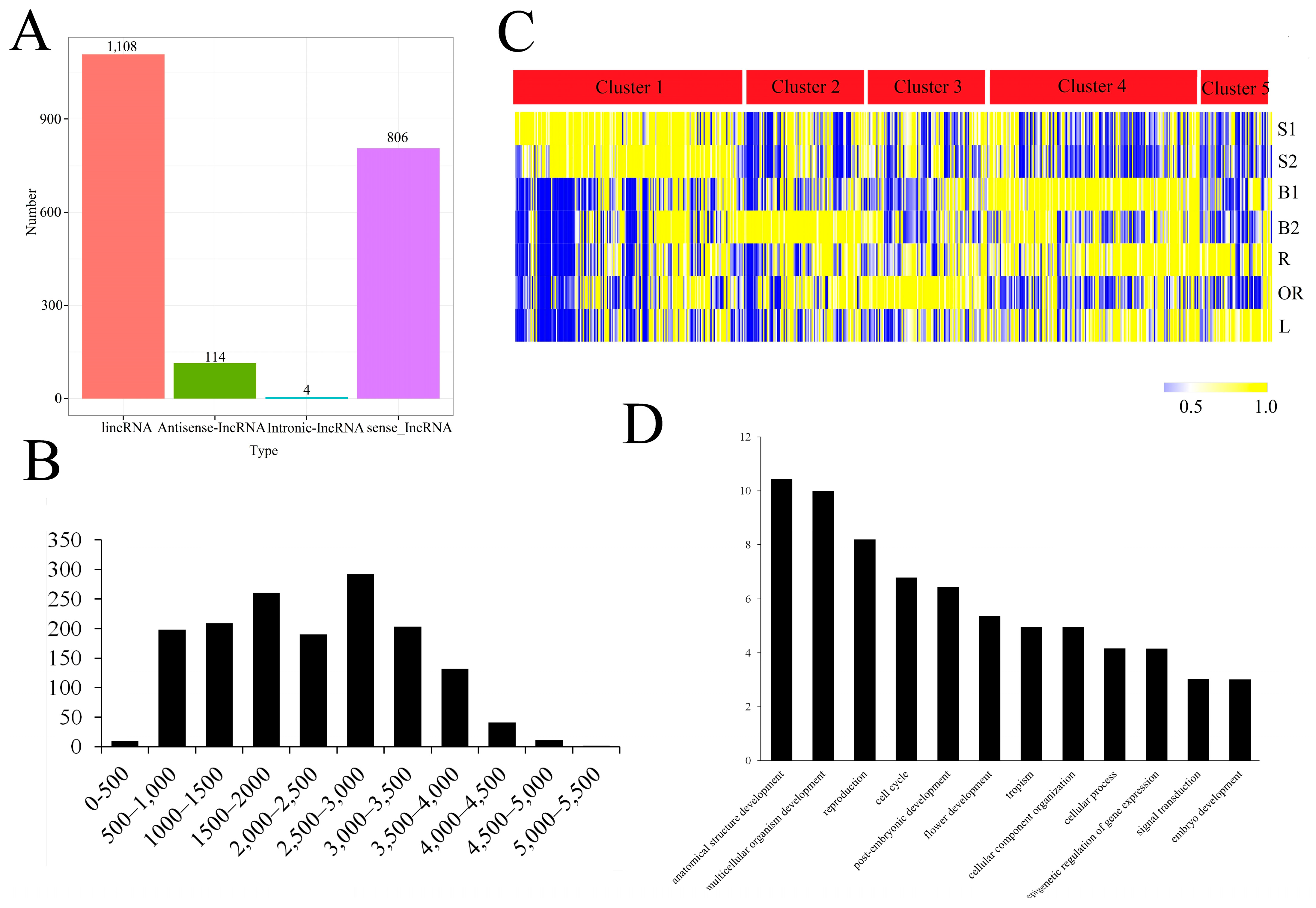
2.2. Profiling of Global Poly(A) Sites and lncRNAs
2.3. AS, aTTS, and aTSS Increased Transcriptome Complexity in Moso Bamboo Growing Culms
2.4. AS, ATSS, and ATTS Are Indispensable Regulation Approaches Regulating Different Types of Moso Bamboo Culm Growth
3. Discussion
4. Materials and Methods
4.1. Sample Collection and RNA Extraction
4.2. PacBio Single-Molecule Long-Read Sequencing Sequencing and Analysis
4.3. RNA-Sequencing Library Preparation, Sequencing and Analysis
4.4. Functional Annotation of Genes and Isoforms
4.5. Alternative Splicing Events
4.6. Verification of AS Events
4.7. Poly(A) Analysis
4.8. Identification of Long Intergenic Noncoding RNAs
5. Conclusions
Supplementary Materials
Author Contributions
Funding
Institutional Review Board Statement
Informed Consent Statement
Data Availability Statement
Conflicts of Interest
References
- Peng, Z.H.; Lu, Y.L.; Li, L.B.; Zhao, Q.; Feng, Q. The draft genome of the fast-growing non-timber forest species Moso bamboo (Phyllostachys heterocycla). Nat. Genet. 2013, 45, 456–461. [Google Scholar] [CrossRef] [PubMed]
- Li, L.; Cheng, Z.C.; Ma, Y.J.; Bai, Q.S.; Li, X.Y.; Cao, Z.H.; Wu, Z.N.; Gao, J. The association of hormone signaling, transcription and anatomy during shoot growth in Moso bamboo. Plant Biotechnol. J. 2018, 16, 72–85. [Google Scholar] [CrossRef] [PubMed]
- Wei, Q.; Jiao, C.; Guo, L. Exploring key cellular processes and candidate genes regulating the primary thickening growth of Moso underground shoots. New Phytol. 2017, 214, 81–96. [Google Scholar] [CrossRef]
- Cui, K.; He, C.Y.; Zhang, J.G.; Duan, A.G.; Zeng, Y.F. Temporal and spatial profiling of internode elongation-associated protein expression in rapidly growing culms of bamboo. J. Proteome Res. 2012, 11, 2492–2507. [Google Scholar] [CrossRef] [PubMed]
- Li, R.; Werger, M.; During, H.; Zhong, Z. Carbon and nutrient dynamics in relation to growth rhythm in the giant bamboo Phyllostachys pubescens. Plant Soil 1998, 201, 113–123. [Google Scholar]
- Tang, C.Y.; Zhou, Z.F.; Zhong, Z.L. Study on growth characteristics and excavation influence of bamboo shoots in May. For. Sci. Technol. 2018, 5, 38–40. [Google Scholar]
- Barash, Y.; Calarco, J.A.; Gao, W.; Pan, Q.; Wang, X.; Shai, O.; Blencowe, B.J.; Frey, B.J. Deciphering the splicing code. Nature 2010, 465, 53–59. [Google Scholar] [CrossRef]
- Nilsen, T.W.; Graveley, B.R. Expansion of the eukaryotic proteome by alternative splicing. Nature 2010, 463, 457–463. [Google Scholar] [CrossRef]
- Xing, Y.; Yang, W.; Liu, G.; Cui, X.; Meng, H.; Zhao, H.Y.; Li, J.; Liu, Z.; Zhang, M.Q.; Cai, L. Dynamic alternative splicing during mouse preimplantation embryo development. Front. Bioeng. Biotechnol. 2020, 8, 35. [Google Scholar] [CrossRef]
- Chen, Q.; Lin, X.; Tang, W.; Deng, Q.; Wang, Y.; Lin, Y.; He, W.; Zhang, Y.; Li, M.; Luo, Y.; et al. Transcriptomic Complexity in Strawberry fruit development and maturation revealed by nanopore sequencing. Front. Plant Sci. 2020, 13, 872054. [Google Scholar] [CrossRef] [PubMed]
- Chen, M.X.; Zhang, K.L.; Zhang, M.; Das, D.; Fang, Y.M.; Dai, L.; Zhang, J.; Zhu, F.Y. Alternative splicing and its regulatory role in woody plants. Tree Physiol. 2020, 40, 1475–1486. [Google Scholar] [CrossRef] [PubMed]
- Wei, Q.; Guo, L.; Jiao, C.; Fei, Z.J.; Chen, M.; Cao, J.J.; Ding, Y.L.; Yuan, Q.S. Characterization of the developmental dynamics of the elongation of a bamboo internode during the fast growth stage. Tree Physiol. 2019, 39, 1201–1214. [Google Scholar] [CrossRef]
- He, C.Y.; Cui, K.; Zhang, J.G.; Duan, A.G.; Zeng, Y.F. Next-generation sequencing-based mRNA and microRNA expression profiling analysis revealed pathways involved in the rapid growth of developing culms in Moso bamboo. BMC Plant Biol. 2013, 13, 119. [Google Scholar] [CrossRef] [PubMed]
- Guo, L.; Sun, X.P.; Li, Z.R.; Wang, Y.J.; Fei, Z.; Jiao, C.; Feng, J.Y.; Cui, D.F.; Feng, X.Y.; Ding, Y.L.; et al. Morphological dissection and cellular and transcriptome characterizations of bamboo pith cavity formation reveal a pivotal role of genes related to programmed cell death. Plant Biotechnol. J. 2019, 17, 982–997. [Google Scholar] [CrossRef] [PubMed]
- Wang, Y.J.; Sun, X.P.; Ding, Y.L.; Fei, Z.J.; Jiao, C.; Fan, M.Y.; Yao, B.F.; Xin, P.Y. Cellular and molecular characterization of a thick-walled variant reveal a pivotal role of shoot apical meristem in transverse development of bamboo culm. J. Exp. Bot. 2019, 7, 3911–3926. [Google Scholar] [CrossRef] [PubMed]
- Tao, G.Y.; Ramakrishnan, M.; Vinod, K.K.; Yrjl, K.; Satheesh, V.; Cho, J.; Fu, Y.; Zhou, M.B. Multi-omics analysis of cellular pathways involved in different rapid growth stages of moso bamboo. Tree Physiol. 2020, 40, 1487–1508. [Google Scholar] [CrossRef]
- Wang, M.; Wang, P.; Liang, F.; Ye, Z.; Li, J.; Shen, C.; Pei, L.; Pei, L.L.; Wang, F.; Hu, J.; et al. A global survey of alternative splicing in allopolyploid cotton: Landscape, complexity and regulation. New Phytol. 2018, 217, 163–178. [Google Scholar] [CrossRef] [PubMed]
- Li, L.; Hu, T.; Li, X.P.; Mu, S.H.; Cheng, Z.C.; Ge, W.; Gao, J. Genome-wide analysis of shoot growth-associated alternative splicing in moso bamboo. Mol. Genet. Genom. 2016, 5, 10. [Google Scholar] [CrossRef]
- Cagirici, H.B.; Galvez, S.; Sen, T.Z.; Budak, H. LncMachine: A machine learning algorithm for long noncoding RNA annotation in plants. Funct. Integr. Genom. 2021, 21, 195–204. [Google Scholar] [CrossRef] [PubMed]
- Mirdar Mansuri, R.; Azizi, A.H.; Sadri, A.H.; Shobbar, Z.S. Long non-coding RNAs as the regulatory hubs in rice response to salt stress. Sci. Rep. 2022, 12, 21696. [Google Scholar] [CrossRef] [PubMed]
- Budak, H.; Kaya, S.B.; Cagirici, H.B. Long Non-coding RNA in Plants in the Era of Reference Sequences. Front. Plant Sci. 2020, 11, 276. [Google Scholar] [CrossRef]
- Cagirici, H.B.; Alptekin, B.; Budak, H. RNA Sequencing and co-expressed Long Non-coding RNA in modern and wild wheats. Sci. Rep. 2017, 7, 10670. [Google Scholar] [CrossRef] [PubMed]
- Akpinar, B.A.; Muslu, T.; Reddy, G.V.P.; Dogramaci, M.; Budak, H. Wheat Long Noncoding RNAs from organelle and nuclear genomes carry conserved microRNA precursors which may together comprise intricate networks in insect responses. Int. J. Mol. Sci. 2023, 24, 2226. [Google Scholar] [CrossRef] [PubMed]
- Rhads, A.; Au, K.F. PacBio sequencing and its applications. Genom. Proteom. Bioinf. 2015, 13, 278–289. [Google Scholar] [CrossRef]
- Abdel-Ghany, S.E.; Hamilton, M.; Jacobi, J.L.; Ngam, P.; Devitt, N.; Schilkey, F.; Ben-Hur, A.; Reddy, A.S. A survey of the sorghum transcriptome using single-molecule long reads. Nat. Commun. 2016, 7, 11706. [Google Scholar] [CrossRef]
- Fernandez-Pozo, N.; Metz, T.; Jake, O.; Lydia, G.; Merai, Z.; Maumus, F.; Scheid Ortrun, M.; Gunter, T.; Eric, S.M.; Gerhard, L.M. Aethionema arabicum genome annotation using PacBio full-length transcripts provides a valuable resource for seed dormancy and Brassicaceae evolution research. Plant J. 2021, 106, 275–293. [Google Scholar] [CrossRef]
- Chao, Q.; Gao, Z.F.; Zhang, D.; Zhao, B.G.; Dong, F.Q.; Fu, C.X.; Liu, L.J.; Wang, B.C. The developmental dynamics of the Populus stem transcriptome. Plant Biotechnol. J. 2018, 17, 206–219. [Google Scholar] [CrossRef] [PubMed]
- Wang, T.; Wang, H.; Cai, D.; Gao, Y.B.; Zhang, H.X.; Wang, Y.S.; Lin, C.T.; Ma, L.Y.; Gu, L.F. Comprehensive profiling of rhizome-associated alternative splicing and alternative polyadenylation in Moso bamboo (Phyllostachys edulis). Plant J. 2017, 91, 684–699. [Google Scholar] [CrossRef] [PubMed]
- Zhao, H.S.; Gao, Z.M.; Wang, L.; Wang, J.L.; Wang, S.B.; Fei, B.H. Chromosome-level reference genome and alternative splicing atlas of moso bamboo (Phyllostachys edulis). Gigascience 2018, 7, 10. [Google Scholar] [CrossRef] [PubMed]
- Reyes, A.; Huber, W. Alternative start and termination sites of transcription drive most transcript isoform differences across human tissues. Nucleic Acids Res. 2018, 46, 582–592. [Google Scholar] [CrossRef]
- Laloum, T.; Martın, G.; Duque, P. Alternative splicing control of abiotic stress responses. Trends Plant Sci. 2018, 23, 140–150. [Google Scholar] [CrossRef] [PubMed]
- Marchler-Bauer, A. CDD NCBI’s conserved domain database. Nucleic Acids Res. 2015, 43, 222–226. [Google Scholar] [CrossRef] [PubMed]
- Zulfiqar, S.; Zhao, T.; Liu, Y.; Wei, L.; Farooq, M.A.; Tabusam, J.; Zhao, J.; Chen, X.; Wang, Y.; Xuan, S.; et al. Genome-Wide Identification, Characterization, and Transcriptomic Analysis of the Cyclin Gene Family in Brassica rapa. Int. J. Mol. Sci. 2022, 23, 14017. [Google Scholar] [CrossRef] [PubMed]
- Zhang, B.; Lewis, J.A.; Kovacs, F.; Sattler, S.E.; Sarath, G.; Kang, C. Activity of Cytosolic Ascorbate Peroxidase (APX) from Panicum virgatum against Ascorbate and Phenylpropanoids. Int. J. Mol. Sci. 2023, 24, 1778. [Google Scholar] [CrossRef] [PubMed]
- Wei, C.; Zhao, W.; Fan, R.; Meng, Y.; Yang, Y.; Wang, X.; Foroud, N.A.; Li, D.; Yu, X. Genome-wide survey of the F-box/Kelch (FBK) members and molecular identification of a novel FBK gene TaAFR in wheat. PLoS ONE 2021, 16, e0250479. [Google Scholar] [CrossRef]
- Wu, W.Q.; Li, J.W.; Wang, Q.; Lv, K.W.; Du, K.; Zhang, W.L.; Li, Q.Z.; Kang, X.Y.; Wei, H.R. Growth-regulating factor 5 (GRF5)-mediated gene regulatory network promotes leaf growth and expansion in poplar. New Phytol. 2021, 230, 612–628. [Google Scholar] [CrossRef]
- Amin, O.M.; Proost, S.; Fujikura, U.; Mueller-Roeber, B. Growth-regulating factors (GRFs): A small transcription factor family with important functions in plant biology. Mol. Plant 2015, 8, 998–1010. [Google Scholar]
- Kuijt, S.J.; Greco, R.; Agalou, A.; Shao, J.; Hoen, C.C.; Övernäs, E.; Osnato, M.; Curiale, S.; Meynard, D.; van Gulik, R.; et al. Interaction between the GROWTH-REGULATING FACTOR and KNOTTED1-LIKE HOMEOBOX families of transcription factors. Plant Physiol. 2014, 164, 1952–1966. [Google Scholar] [CrossRef]
- Liu, J.; Jung, C.; Xu, J.; Wang, H.; Deng, S.; Bernad, L.; Chua, A.H.H. Genome-wide analysis uncovers regulation of long intergenic noncoding RNAs in Arabidopsis. Plant Cell 2012, 24, 4333–4345. [Google Scholar] [CrossRef]
- Jalali, S.; Singh, A.; Maiti, S.; Scaria, V. Genome-wide computational analysis of potential long noncoding RNA mediated DNA:DNA:RNA triplexes in the human genome. J. Transl. Med. 2017, 15, 186. [Google Scholar] [CrossRef]
- Guo, G.; Liu, X.; Sun, F.; Cao, J.; Huo, N.; Wuda, B.; Xin, M.; Hu, Z.; Du, J.; Xia, R.; et al. Wheat miR9678 affects seed germination by generating phased siRNAs and modulating abscisic acid/gibberellin signaling. Plant Cell 2018, 30, 796–814. [Google Scholar] [CrossRef] [PubMed]
- Ariel, F.; Lucero, L.; Christ, A.; Mammarella, M.F.; Jegu, T.; Veluchamy, A.; Mariappan, K.; Latrasse, D.; Blein, T.; Liu, C.; et al. R-loop mediated trans action of the APOLO long noncoding RNA. Mol. Cell 2020, 77, 1055–1065. [Google Scholar] [CrossRef] [PubMed]
- Zou, C.; Wang, Q.; Lu, C.; Yang, W.; Zhang, Y.; Cheng, H.; Feng, X.; Prosper, M.A.; Song, G. Transcriptome analysis reveals long noncoding RNAs involved in fiber development in cotton (Gossypium arboreum). Sci. China Life Sci. 2016, 59, 164–171. [Google Scholar] [CrossRef] [PubMed]
- Xia, W.; Dou, Y.; Liu, R.; Gong, S.; Huang, D.; Fan, H.; Xiao, Y. Genome-wide discovery and characterization of long noncoding RNAs in African Oil Palm (Elaeis guineensis Jacq.). PeerJ 2020, 8, e9585. [Google Scholar] [CrossRef]
- Qin, S.W.; Jiang, R.J.; Zhang, N.; Liu, Z.W.; Li, C.L.; Guo, Z.Z.; Bao, L.H.; Zhao, L.F. Genome-wide analysis of RNAs associated with Populus euphratica Oliv. heterophyll morphogenesis. Sci. Rep. 2018, 8, 17248. [Google Scholar] [CrossRef] [PubMed]
- Derrien, T.; Johnson, R.; Bussotti, G.; Tanzer, A.; Djebali, S.; Tilgner, H.; Guernec, G.; Martin, D.; Merkel, A.; Knowles, D.G.; et al. The GENCODE v7 catalog of human long noncoding RNAs: Analysis of their gene structure, evolution, and expression. Genome Res. 2012, 22, 1775–1789. [Google Scholar] [CrossRef]
- Sun, X.; Zheng, H.; Li, J.; Liu, L.; Zhang, X.; Sui, N. Comparative Transcriptome Analysis Reveals New lncRNAs Responding to Salt Stress in Sweet Sorghum. Front. Bioeng. Biotechnol. 2020, 8, 331. [Google Scholar] [CrossRef] [PubMed]
- Cao, K.; Yu, J.; Xu, D.W.; Ai, K.Q.; Bao, E.; Zou, Z.R. Exposure to lower red to far-red light ratios improve tomato tolerance to salt stress. BMC Plant Biol. 2018, 18, 92. [Google Scholar] [CrossRef]
- Foissac, S.; Sammeth, M. ASTALAVISTA: Dynamic and flexible analysis of alternative splicing events in custom gene datasets. Nucleic Acids Res. 2007, 35, W297–W299. [Google Scholar] [CrossRef]
- Muller, I.B.; Meijers, S.; Kampstra, P.; van Dijk, S.; van Elswijk, M.; Lin, M.; Wojtuszkiewicz, A.M.; Jansen, G.; de Jonge, R.; Cloos, J. Computational comparison of common event-based differential splicing tools: Practical considerations for laboratory researchers. BMC Bioinform. 2021, 22, 347. [Google Scholar] [CrossRef]









Disclaimer/Publisher’s Note: The statements, opinions and data contained in all publications are solely those of the individual author(s) and contributor(s) and not of MDPI and/or the editor(s). MDPI and/or the editor(s) disclaim responsibility for any injury to people or property resulting from any ideas, methods, instructions or products referred to in the content. |
© 2023 by the authors. Licensee MDPI, Basel, Switzerland. This article is an open access article distributed under the terms and conditions of the Creative Commons Attribution (CC BY) license (https://creativecommons.org/licenses/by/4.0/).
Share and Cite
Li, L.; Zhou, B.; Liu, D.; Wu, H.; Shi, Q.; Lin, S.; Yao, W. Transcriptomic Complexity of Culm Growth and Development in Different Types of Moso Bamboo. Int. J. Mol. Sci. 2023, 24, 7425. https://doi.org/10.3390/ijms24087425
Li L, Zhou B, Liu D, Wu H, Shi Q, Lin S, Yao W. Transcriptomic Complexity of Culm Growth and Development in Different Types of Moso Bamboo. International Journal of Molecular Sciences. 2023; 24(8):7425. https://doi.org/10.3390/ijms24087425
Chicago/Turabian StyleLi, Long, Binao Zhou, Dong Liu, Hongyu Wu, Qianqian Shi, Shuyan Lin, and Wenjing Yao. 2023. "Transcriptomic Complexity of Culm Growth and Development in Different Types of Moso Bamboo" International Journal of Molecular Sciences 24, no. 8: 7425. https://doi.org/10.3390/ijms24087425
APA StyleLi, L., Zhou, B., Liu, D., Wu, H., Shi, Q., Lin, S., & Yao, W. (2023). Transcriptomic Complexity of Culm Growth and Development in Different Types of Moso Bamboo. International Journal of Molecular Sciences, 24(8), 7425. https://doi.org/10.3390/ijms24087425

