The Effect of the Feeding System on Fat Deposition in Yak Subcutaneous Fat
Abstract
1. Introduction
2. Results
2.1. Thickness of Subcutaneous Fat in Yaks under Graze (GF) and Stall Feeding (SF)
2.2. Level of Biochemical Markers in the Sera of GF and SF Yaks
2.3. Untargeted Metabolome Analyses for Subcutaneous Fat in GF and SF Yaks
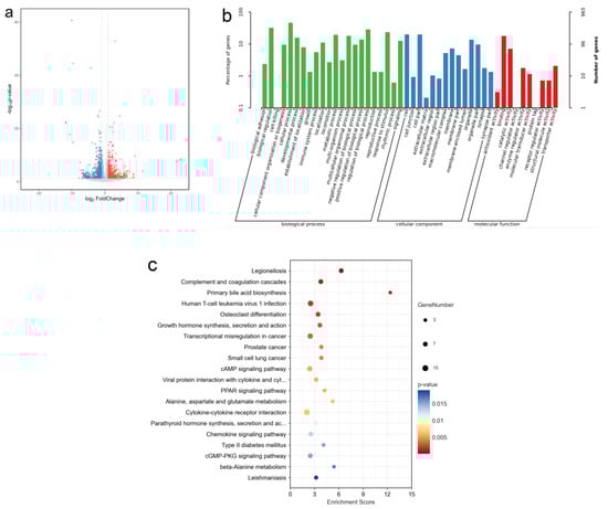
2.4. Transcriptome Analysis for Subcutaneous Fat in GF and SF Yaks
2.5. Quantitative Real-Time PCR (qPCR) Validation of Sequencing Data
2.6. Results of Correlation Analysis for Transcriptome and Lipidomics
3. Discussion
4. Materials and Methods
4.1. Animals and Sample Collection
4.2. Measure of Subcutaneous Fat Thickness in Yaks
4.3. Determination of Biochemical Markers in Yak Serum
4.4. Lipid Extraction, Mass Spectrometry (Ms) Data and Bioinformatics
4.5. RNA Extraction, Sequencing and Bioinformatics
4.6. Determination of qPCR for Candidate Genes Regulating Fat Deposition in Yaks
4.7. Statistical Analysis
5. Conclusions
Supplementary Materials
Author Contributions
Funding
Institutional Review Board Statement
Informed Consent Statement
Data Availability Statement
Acknowledgments
Conflicts of Interest
References
- Wang, L.L.; Han, L.; Ma, X.L.; Yu, Q.L.; Zhao, S.N. Effect of mitochondrial apoptotic activation through the mitochondrial membrane permeability transition pore on yak meat tenderness during postmortem aging. Food Chem. 2017, 234, 323–331. [Google Scholar] [CrossRef] [PubMed]
- Wen, W.T.; Luo, X.L.; Xia, B.X.; Guan, J.Q.; Nie, Y.Y.; Li, L.; Duan, J.Y.; Suman, S.P.; Sun, Q. Post-mortemoxidative stability of three yak (Bos grunniens) muscles as influenced by animal age. Meat Sci. 2015, 105, 121–125. [Google Scholar] [CrossRef] [PubMed]
- Luo, J.; Huang, Z.Y.; Liu, H.N.; Zhang, Y.; Ren, F.Z. Yak milk fat globules from the Qinghai- Tibetan Plateau: Membrane lipid composition and morphological properties. Food Chem. 2018, 245, 731–737. [Google Scholar] [CrossRef]
- Albuquerque, A.; Óvilo, C.; Núñez, Y.; Benítez, R.; López-Garcia, A.; García, F.; Félix, M.D.R.; Laranjo, M.; Charneca, R.; Martins, J.M. Comparative transcriptomic analysis of subcutaneous adipose tissue from local big breeds. Genes 2020, 11, 422. [Google Scholar] [CrossRef]
- SILVA-Vignato, B.; Coutinho, L.L.; Poleti, M.D.; Cesar, A.S.M.; Moncau, C.T.; Regitano, L.C.A.; Balieiro, J.C.C. Gene co-expression networks associated with carcass traits reveal new pathways for muscle and fat deposition in Nelore cattle. BMC Genom. 2019, 20, 32. [Google Scholar] [CrossRef]
- Mason, A.E.; Saslow, L.R.; Moran, P.J.; Kim, S.; Wali, P.K.; Abousleiman, H.; Richler, R.; Schleicher, S.; Goldman, V.M.; Hartman, A.; et al. Lipid findings from the diabetes education to lower insulin, sugars, and hunger (DELISH) study. Nutr. Metab. 2019, 16, 58. [Google Scholar] [CrossRef]
- Ibáñez-escriche, N.; Magallón, E.; Gonzalez, E.; Tejeda, J.F.; Noguera, J.L. Genetic parameters and crossbreeding effects of fat deposition and fatty acid profiles in Iberian pig lines. J. Anim. Sci. 2016, 94, 28–37. [Google Scholar] [CrossRef]
- Brzozowska, A.M.; Lukaszewicz, M.; Oprzadek, J.M. Energy-protein supplementation and lactation affect fatty acid profile of liver and adipose tissue of dairy cows. Molecules 2018, 23, 618. [Google Scholar] [CrossRef]
- Rodríguez, R.; Alomar, D.; Morales, R. Milk and meat fatty acids from sheep fed a plantain– chicory mixture or a grass-based permanent sward. Animal 2020, 14, 1102–1109. [Google Scholar] [CrossRef]
- Oliveira, P.P.A.; Corte, R.R.S.; Silva, S.L.; Rodriguez, P.H.M.; Sakamoto, L.S. The effect of grazing system intensification on the growth and meat quality of beef cattle in the Brazilian Atlantic Forest biome. Meat Sci. 2018, 139, 157–161. [Google Scholar] [CrossRef]
- Bergamaschi, M.; Cipolat-Gotet, C.; Cecchinato, A.; Schiavon, S.; Bittante, G. Chemometric authentication of farming systems of origin of food (milk andripened cheese) using infrared spectra, fatty acid profiles, flavor, fingerprints, and sensory descriptions. Food Chem. 2020, 305, 125480. [Google Scholar] [CrossRef] [PubMed]
- Stergiadis, S.; Berlitza, C.B.; Hunt, B.; Garg, S.; Givens, D.I.; Kliem, K.E. An update to the fatty acid profiles of bovine retail milk in the United Kingdom: Implications for nutrition in different age and gender groups. Food Chem. 2019, 276, 218–230. [Google Scholar] [CrossRef] [PubMed]
- Kim, M.K.; Kim, D.G.; Bong, Y.H.; Jang, J.H.; Son, S.W. Concentrations of PCDD/Fs, dioxin-like PCBs, PBDEs, and hexachlorobenzene in fat samples from cattle of different ages and gender in Korea. Food Chem. 2013, 138, 1786–1791. [Google Scholar] [CrossRef] [PubMed]
- Miao, F.H.; Guo, Z.G.; Xue, R.; Wang, X.Z.; Shen, Y.Y. Effects of grazing and precipitation on herbage biomass, herbage nutritive value, and yak performance in an alpine meadow on the Qinghai-Tibetan Plateau. PLoS ONE 2015, 10, e0127275. [Google Scholar] [CrossRef]
- Wilhelm, B.T.; Marguerat, S.; Watt, S. Dynamic repertoire of a eukaryotic transcriptome surveyed at single-nucleotide resolution. Nature 2008, 453, 1239–1243. [Google Scholar] [CrossRef]
- Jiang, R.; Li, H.; Huang, Y.Z.; Lan, X.Y.; Lei, C.Z.; Chen, H. Transcriptome profiling of lncrna related to fat tissues of qinchuan cattle. Gene 2019, 742, 144587. [Google Scholar] [CrossRef]
- Wang, X.; Zhang, Y.Q.; Zhang, Z.; Wang, D.C.; Jin, G.; Li, B.; Xu, F.; Cheng, J.; Zhang, F.; Wu, S.J.; et al. The comprehensive liver transcriptome of two cattle breeds with different intramuscular fat content. Biochem. Biophys. Res. Commun. 2017, 490, 1018–1025. [Google Scholar] [CrossRef]
- Mcfadden, J.W. Review: Lipid biology in the periparturient dairy cow: Contemporary perspectives. Animal 2020, 14, 165–175. [Google Scholar] [CrossRef]
- Na, W.; Wu, Y.Y.; Gong, P.F.; Wu, C.Y.; Cheng, B.H.; Wang, Y.X.; Wang, N.; Du, Z.Q.; Li, H. Embryonic transcriptome and proteome analyses on hepatic lipid metabolism in chickens divergently selected for abdominal fat content. BMC Genom. 2018, 19, 384. [Google Scholar] [CrossRef]
- Piórkowska, K.; Zukowski, K.; Ropka-Molik, K. A comprehensive transcriptome analysis of skeletal muscles in two Polish pig breeds differing in fat and meat quality traits. Genet. Mol. Biol. 2018, 41, 125–136. [Google Scholar] [CrossRef]
- Han, X.; Gross, R.W. The foundations and development of lipidomics. J. Lipid Res. 2022, 63, 100164. [Google Scholar] [CrossRef] [PubMed]
- Ueda, S.; Sasaki, R.; Nakabayashi, R.; Yamanoue, M.; Sirai, Y.; Iwamoto, E. Exploring the Lipids Involved in the Formation of Characteristic Lactones in Japanese Black Cattle. Metabolites 2021, 11, 203. [Google Scholar] [CrossRef] [PubMed]
- Belaz, K.R.A.; Tata, A.; França, M.R.; Silva, M.I.S.D.; Vendramini, P.H.; Fernandes, A.M.A.P.; Alexandri, F.L.D.; Eberlin, M.N.; Binelli, M. Phospholipid Profile and Distribution in the Receptive Oviduct and Uterus During Early Diestrus in Cattle. Biol. Reprod. 2016, 95, 127. [Google Scholar] [CrossRef]
- Wang, L.; Li, X.; Liu, L.; Zhang, H.D.; Zhang, Y.; Chang, Y.H.; Zhu, Q.P. Comparative lipidomics analysis of human, bovine and caprine milk by UHPLC-Q-TOF-MS. Food Chem. 2020, 310, 125865. [Google Scholar] [CrossRef]
- Jia, W.; Di, C.; Shi, L. Applications of lipidomics in goat meat products: Biomarkers, structure, nutrition interface and future perspectives. J. Proteom. 2023, 270, 104753. [Google Scholar] [CrossRef] [PubMed]
- Zhou, J.W.; Zhang, Y.; Wu, J.J.; Qiao, M.; Xu, Z.; Peng, X.W.; Mei, S.Q. Proteomic and lipidomic analyses reveal saturated fatty acids, phosphatidylinositol, phosphatidylserine, and associated proteins contributing to intramuscular fat deposition. J. Proteomics 2021, 241, 104235. [Google Scholar] [CrossRef] [PubMed]
- Li, W.; Wang, J.; Zhang, C.; Wang, N.; Zhang, C.; Chen, W.; Wu, T. Using an integrated feature-based molecular network and lipidomics approach to reveal the differential lipids in yak shanks and flanks. Food Chem. 2023, 403, 134352. [Google Scholar] [CrossRef] [PubMed]
- Wang, X.; Liang, C.; Li, A.; Cheng, G.; Long, F.; Khan, R.; Wang, J.; Zhang, Y.; Wu, S.; Wang, Y.; et al. RNA-Seq and lipidomics reveal different adipogenic processes between bovine perirenal and intramuscular adipocytes. Adipocyte 2022, 11, 448–462. [Google Scholar] [CrossRef]
- Chen, Y.; Ma, H.; Duan, Y.; Ma, X.; Tan, L.; Dong, J.; Jin, C.; Wei, R. Mycobacterium tuberculosis/Mycobacterium bovis triggered different variations in lipid composition of Bovine Alveolar Macrophages. Sci. Rep. 2022, 12, 13115. [Google Scholar] [CrossRef]
- Hayden, J.M.; Williams, J.E.; Collier, R.J. Plasma growth hormone, insulin-like growth factor, insulin, and thyroid hormone association with body protein and fat accretion in steers undergoing compensatory gain after dietary energy restriction. J. Anim. Sci. 1993, 71, 3327–3338. [Google Scholar] [CrossRef]
- Daix, M.; Pirotte, C.; Bister, J.L.; Wergifosse, F.; Cuvelier, C.; Cabaraux, J.F.; Kirschvink, N.; Istasse, L.; Paquay, R. Relationship between leptin content, metabolic hormones and fat deposition in three beef cattle breeds. Vet. J. 2008, 177, 273–278. [Google Scholar] [CrossRef] [PubMed]
- Fu, Y.Y.; Chen, K.L.; Li, H.X.; Zhou, G.H. The adipokine Chemerin induces lipolysis and adipogenesis in bovine intramuscular adipocytes. Mol. Cell Biochem. 2016, 418, 39–48. [Google Scholar] [CrossRef] [PubMed]
- Meyers, N.L.; Larsson, M.; Vorrsjo, E. Aromatic residues in the C-terminus of apolipoprotein C-III mediate lipid binding and LPL inhibition. J. Lipid Res. 2017, 58, 840–852. [Google Scholar] [CrossRef] [PubMed]
- Romao, J.M.; He, M.L.; McAllister, T.A.; Guan, L.L. Effect of age on bovine subcutaneous fat proteome: Molecular mechanisms of physiological variations during beef cattle growth. J. Anim. Sci. 2014, 92, 3316–3327. [Google Scholar] [CrossRef]
- Kim, H.; Oh, D.Y.; Lee, Y. Determination of the effect of functional single-nucleotide polymorphisms associated with glycerolipid synthesis on intramuscular fat deposition in Korean cattle steer. Arch. Anim. Breed. 2021, 64, 27–33. [Google Scholar] [CrossRef]
- Kim, M.; Masaki, T.; Ikuta, K.; Eiji, I.; Uemoto, Y.; Terada, F.; Roh, S. Changes in the liver transcriptome and physiological parameters of Japanese Black steers during the fattening period. Sci. Rep. 2022, 12, 4029. [Google Scholar] [CrossRef]
- Daniels, T.F.; Wu, X.L.; Pan, Z.X.; Michal, J.J.; Jr, R.W.W.; Killinger, K.M.; MacNeil, M.D.; Jiang, Z.H. The reverse cholesterol transport pathway improves understanding of genetic networks for fat deposition and muscle growth in beef cattle. PLoS ONE 2010, 5, e15203. [Google Scholar] [CrossRef]
- Qiao, Y.N.; He, W.Q.; Chen, C.P.; Zhang, C.H.; Zhao, W.; Wang, P.; Zhang, L.; Wu, Y.Z.; Yang, X.; Peng, Y.J.; et al. Myosin phosphatase target subunit 1 (MYPT1) regulates the contraction and relaxation of vascular smooth muscle and maintains blood pressure. J. Biol. Chem. 2014, 289, 22512–22523. [Google Scholar] [CrossRef]
- Silberbach, M.; Jr, C.T.R. Natriuretic peptide signalling: Molecular and cellular pathways to growth regulation. Cell Signal. 2001, 13, 221–231. [Google Scholar] [CrossRef]
- Chang, G.G.; Tong, L. Structure and function of malic enzymes, a new class of oxidative decarboxylases. Biochemistry 2003, 42, 12721–12733. [Google Scholar] [CrossRef]
- Vidal, O.; Varona, L.; Oliver, M.A.; Noguera, J.L.; Sanchez, A.; Amills, M. Malic enzyme 1 genotype is associated with backfat thickness and meat quality traits in pigs. Anim. Genet. 2006, 37, 28–32. [Google Scholar] [CrossRef] [PubMed]
- Bionaz, M.; Loor, J.J. Gene networks driving bovine milk fat synthesis during the lactation cycle. BMC Genom. 2008, 9, 366. [Google Scholar] [CrossRef] [PubMed]
- Diamond, R.H.; Du, K.; Lee, V.M. Novel delayed early and highly insulin—Induced growth response genes. J. Biol. Chem. 1993, 268, 15185–15192. [Google Scholar] [CrossRef] [PubMed]
- Xiong, L.; Pei, J.; Wang, X.D.; Guo, S.G.; Guo, X.; Yan, P. Lipidomics and Transcriptome Reveal the Effects of Feeding Systems on Fatty Acids in Yak’s Meat. Foods 2022, 11, 2582. [Google Scholar] [CrossRef]
- Du, L.L.; Li, K.; Chang, T.P.; An, B.X.; Liang, M.; Deng, T.Y.; Cao, S.; Du, Y.Y.; Cai, W.T.; Gao, X.; et al. Integrating genomics and transcriptomics to identify candidate genes for subcutaneous fat deposition in beef cattle. Genomics 2022, 114, 110406. [Google Scholar] [CrossRef]
- Hiller, B.; Hocquette, J.F.; Cassar-Malek, I.; Nuernberg, G.; Nuernberg, K. Dietary n-3 PUFA affect lipid metabolism and tissue function-related genes in bovine muscle. Br. J. Nutr. 2012, 108, 858–863. [Google Scholar] [CrossRef]
- Milanesi, E.; Nicoloso, L.; Crepaldi, P. Stearoyl CoA desaturase (SCD) gene polymorphisms in Italian cattle breeds. J. Anim. Breed. Genet. 2008, 125, 63–67. [Google Scholar] [CrossRef]
- Junjvlieke, Z.; Khan, R.; Mei, C.G.; Cheng, G.; Wang, S.H.; Raza, S.H.A.; Hong, J.Y.; Wang, X.Y.; Yang, W.C.; Han, W. Effect of ELOVL6 on the lipid metabolism of bovine adipocytes. Genomics 2020, 112, 2282–2290. [Google Scholar] [CrossRef]
- Brink, L.R.; Herren, A.W.; McMillen, S.; Fraser, K.; Agnew, M.; Roy, N.; Lönnerdal, B. Omics analysis reveals variations among commercial sources of bovine milk fat globule membrane. J. Dairy Sci. 2020, 103, 3002–3016. [Google Scholar] [CrossRef]
- Stone, S.J. Mechanisms of intestinal triacylglycerol synthesis. Biochim. Biophys. Acta Mol. Cell Biol. Lipids 2022, 1867, 159151. [Google Scholar] [CrossRef]
- Lyu, S.J.; Yang, P.; Liu, Y.Y.; Song, T.; Zhang, Z.J.; Shi, Q.T.; Chen, F.Y.; Liu, X. Genetic effects of MOGAT1 gene SNP in growth traits of Chinese cattle. Gene 2021, 769, 145201. [Google Scholar] [CrossRef] [PubMed]
- Mak, H.Y.; Ouyang, Q.; Tumanov, S.; Xu, J.S.; Rong, P.; Dong, F.T.; Lam, S.M.; Wang, X.W. AGPAT2 interaction with CDP- diacylglycerol synthases promotes the flux of fatty acids through the CDP-diacylglycerol pathway. Nat. Commun. 2021, 12, 6877. [Google Scholar] [CrossRef] [PubMed]
- Berton, M.P.; Fonseca, L.F.S.; Gimenez, D.F.J.; Utembergue, B.L.; Cesar, A.S.M.; Coutinho, L.L.; Lemos, M.V.A.D. Gene expression profile of intramuscular muscle in Nellore cattle with extreme values of fatty acid. BMC Genom. 2016, 17, 972. [Google Scholar] [CrossRef] [PubMed]




| Lipid Class | SF Group (Mean ± SD, %) | GF Group (Mean ± SD, %) | p Value |
|---|---|---|---|
| Cers | 0.027 ± 0.015 | 0.029 ± 0.013 | 0.768 |
| ChEs | 0.002 ± 0.001 | 0.001 ± 0.0005 | 0.257 |
| DGs | 6.382 ± 2.292 | 13.548 ± 2.134 | 0.000 |
| dMePEs | 0.387 ± 0.178 | 0.406 ± 0.230 | 0.889 |
| LPCs | 13.368 ± 1.515 | 13.061 ± 3.038 | 0.844 |
| MGs | 0.067 ± 0.047 | 0.036 ± 0.005 | 0.176 |
| PCs | 20.205 ± 0.654 | 20.192 ± 1.542 | 0.986 |
| PEs | 10.953 ± 0.506 | 9.560 ± 0.879 | 0.012 |
| PIs | 0.379 ± 0.121 | 0.381 ± 0.125 | 0.975 |
| PSs | 0.0009 ± 0.0006 | 0.0012 ± 0.0007 | 0.514 |
| SMs | 8.506 ± 1.291 | 6.470 ± 1.219 | 0.028 |
| SOs | 0.007 ± 0.004 | 0.007 ± 0.003 | 0.984 |
| TGs | 39.72 ± 1.599 | 36.307 ± 1.536 | 0.006 |
| Lipid Molecule | Formula | VIP | p Value | FC |
|---|---|---|---|---|
| PE(18:0p/20:4) | C43H76O7N1P1 | 7.12 | 1.10 × 10−2 | 1.39 |
| SM(d41:1) | C46H93O6N2P1 | 7.04 | 2.09 × 10−4 | 1.94 |
| PC(16:0/18:1) | C42H82O8N1P1 | 5.93 | 3.15 × 10−2 | 0.85 |
| SM(d22:0/18:1) | C45H91O6N2P1 | 4.20 | 7.85 × 10−2 | 1.33 |
| TG(17:0/18:1/18:1) | C56H104O6N | 3.82 | 2.79 × 10−2 | 1.30 |
| TG(16:1/14:1/18:1) | C51H92O6N | 2.87 | 4.12 × 10−2 | 0.66 |
| TG(16:1/16:1/18:2) | C53H94O6N | 2.54 | 4.65 × 10−2 | 0.66 |
| TG(18:0/17:0/18:1) | C56H106O6N | 2.18 | 3.86 × 10−2 | 1.20 |
| PE(16:0p/22:6) | C43H72O7NP | 2.13 | 3.17 × 10−2 | 0.32 |
| PE(18:0p/22:6) | C45H76O7NP | 2.02 | 3.91 × 10−5 | 0.40 |
| DG(53:1)+K | C56H108O5K | 2.02 | 4.53 × 10−2 | 0.64 |
| TG(18:1/18:2/18:3) | C57H98 O6N | 1.88 | 6.11 × 10−5 | 0.58 |
| TG(18:1/18:2/20:4) | C59H100O6N | 1.72 | 4.24 × 10−4 | 0.43 |
| TG(16:0/18:1/22:5) | C59H102O6N | 1.58 | 1.73 × 10−2 | 0.63 |
| DG(34:3p) | C37H66 O4 | 1.57 | 4.33 × 10−3 | 0.31 |
| TG(18:0/18:1/22:5) | C61H106O6N | 1.50 | 3.15 × 10−5 | 0.16 |
| DG(34:0p) | C37H72O4 Na | 1.40 | 6.85 × 10−3 | 0.37 |
| TG(16:1/14:1/18:2) | C51H90O6N | 1.33 | 1.16 × 10−2 | 0.39 |
| TG(18:0/18:1/20:4) | C59H104O6N | 1.28 | 1.09 × 10−2 | 0.60 |
| TG(16:1/18:2/18:3) | C55H94O6N | 1.25 | 4.05 × 10−3 | 0.44 |
| TG(18:3/18:2/18:2) | C57H96O6N | 1.10 | 3.74 × 10−5 | 0.40 |
| Symbol | Description | FC | p Value |
|---|---|---|---|
| ELOVL6 | ELOVL fatty acid elongase 6 | 5.56 | 1.40 × 10−14 |
| GPD1 | Glycerol-3-phosphate dehydrogenase 1 | 2.08 | 2.27 × 10−4 |
| APOC3 | Apolipoprotein c3 | 3.66 × 106 | 2.45 × 10−8 |
| FASN | Fatty acid synthase | 10.00 | 6.51 × 10−5 |
| PCK1 | Phosphoenolpyruvate carboxykinase 1 | 3.57 | 1.78 × 10−15 |
| INSIG1 | Insulin induced gene 1 | 2.04 | 8.63 × 10−7 |
| GK2 | Glycerol kinase 2 | 0.01 | 9.85 × 10−4 |
| ACACA | Acetyl-CoA carboxylase alpha | 7.14 | 5.69 × 10−23 |
| ME1 | Malic enzyme 1 | 2.13 | 1.69 × 10−5 |
| INS | Insulin | 2.86 | 9.70 × 10−10 |
| HK3 | Hexokinase 3 | 0.24 | 1.23 × 10−7 |
| LIPK | Lipase family member k | 0.19 | 1.26 × 10−10 |
| MOGAT1 | Monoacylglycerol o-acyltransferase 1 | 0.02 | 3.13 × 10−3 |
| LIPA | Lipase | 0.34 | 1.22 × 10−5 |
| SLC2A4 | Solute carrier family 2 member 4 | 2.08 | 1.19 × 10−3 |
| PGK2 | Phosphoglycerate kinase 2 | 0.03 | 5.78 × 10−4 |
| SCD | Stearoyl-CoA desaturase | 6.67 | 3.72 × 10−6 |
| ACOX2 | Acyl-CoA oxidase 2 | 2.22 | 9.60 × 10−9 |
| DGAT2 | Diacylglycerol O-acyltransferase 2 | 1.89 | 3.23 × 10−9 |
| AGPAT2 | 1-Acylglycerol-3-phosphate O-acyltransferase 2 | 1.92 | 1.59 × 10−4 |
Disclaimer/Publisher’s Note: The statements, opinions and data contained in all publications are solely those of the individual author(s) and contributor(s) and not of MDPI and/or the editor(s). MDPI and/or the editor(s) disclaim responsibility for any injury to people or property resulting from any ideas, methods, instructions or products referred to in the content. |
© 2023 by the authors. Licensee MDPI, Basel, Switzerland. This article is an open access article distributed under the terms and conditions of the Creative Commons Attribution (CC BY) license (https://creativecommons.org/licenses/by/4.0/).
Share and Cite
Xiong, L.; Pei, J.; Bao, P.; Wang, X.; Guo, S.; Cao, M.; Kang, Y.; Yan, P.; Guo, X. The Effect of the Feeding System on Fat Deposition in Yak Subcutaneous Fat. Int. J. Mol. Sci. 2023, 24, 7381. https://doi.org/10.3390/ijms24087381
Xiong L, Pei J, Bao P, Wang X, Guo S, Cao M, Kang Y, Yan P, Guo X. The Effect of the Feeding System on Fat Deposition in Yak Subcutaneous Fat. International Journal of Molecular Sciences. 2023; 24(8):7381. https://doi.org/10.3390/ijms24087381
Chicago/Turabian StyleXiong, Lin, Jie Pei, Pengjia Bao, Xingdong Wang, Shaoke Guo, Mengli Cao, Yandong Kang, Ping Yan, and Xian Guo. 2023. "The Effect of the Feeding System on Fat Deposition in Yak Subcutaneous Fat" International Journal of Molecular Sciences 24, no. 8: 7381. https://doi.org/10.3390/ijms24087381
APA StyleXiong, L., Pei, J., Bao, P., Wang, X., Guo, S., Cao, M., Kang, Y., Yan, P., & Guo, X. (2023). The Effect of the Feeding System on Fat Deposition in Yak Subcutaneous Fat. International Journal of Molecular Sciences, 24(8), 7381. https://doi.org/10.3390/ijms24087381

