Sirtuin 6 Regulates the Activation of the ATP/Purinergic Axis in Endothelial Cells
Abstract
1. Introduction
2. Results
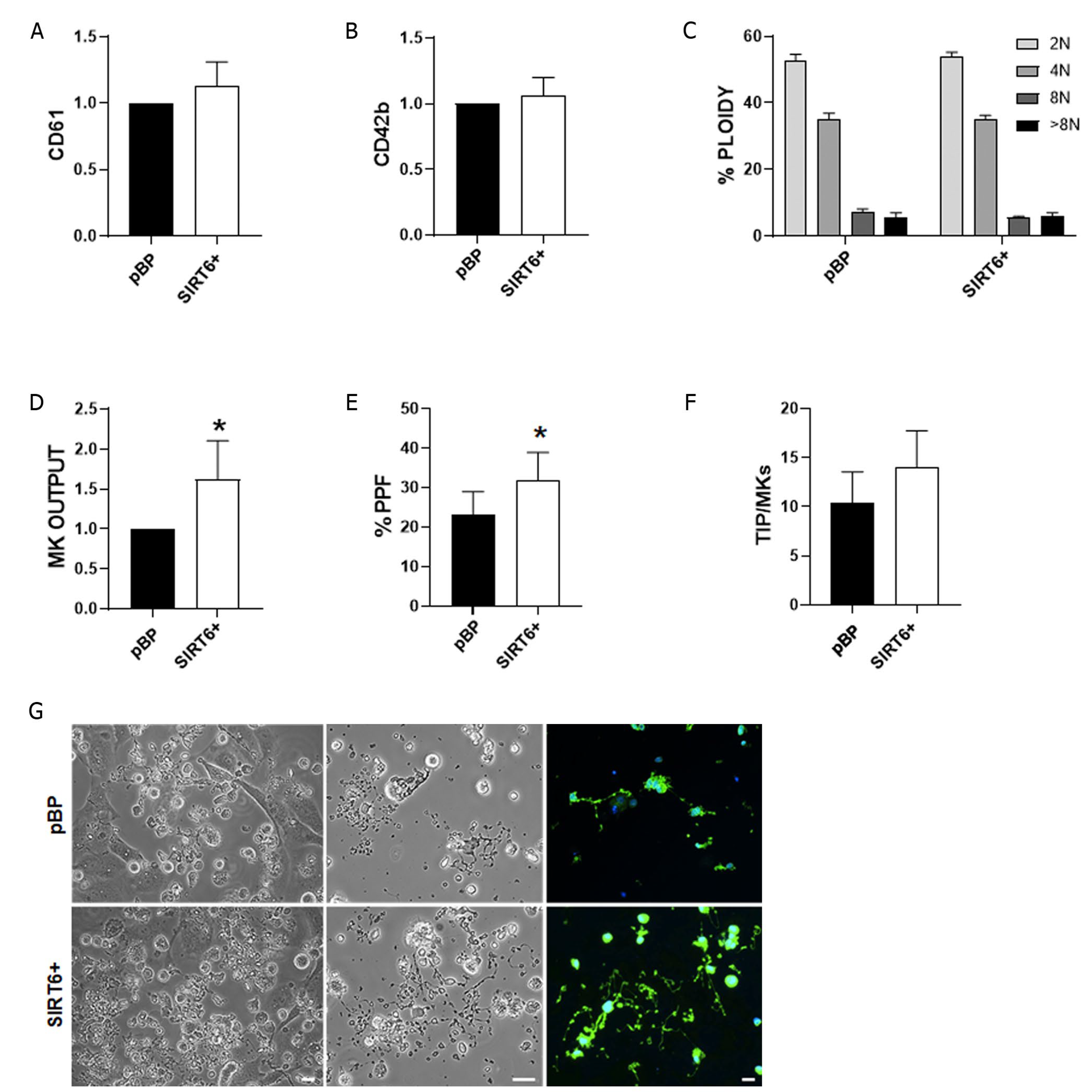
2.1. SIRT6 Overexpression in Endothelial Cells Affects Leukocyte Adhesion and Megakaryocyte Function
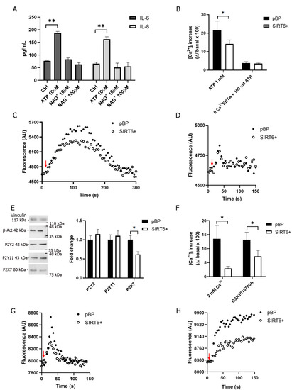
2.2. SIRT6 Regulates ATP Release from HUVECs
2.3. SIRT6 Affects the Response to eATP in HUVECs
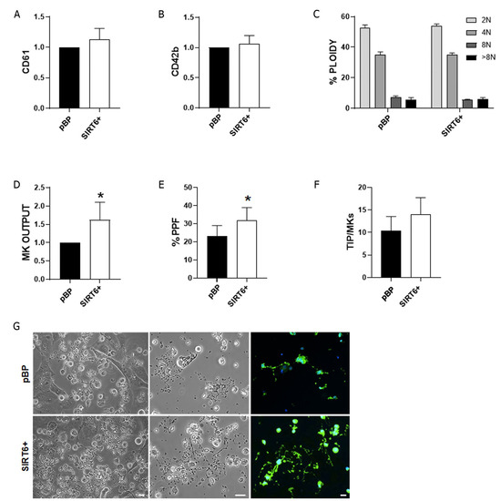
2.4. eNAD+ Decreases HUVEC Proliferation and Counteracts TNFα-Induced Angiogenesis
3. Discussion
4. Materials and Methods
4.1. Cell Culture and Differentiation
4.2. Analysis of Proplatelet Formation
4.3. Flow Cytometry
4.4. Release of IL-6 and IL-8
4.5. Western Blot Analyses
4.6. Angiogenesis Assay
4.7. Adhesion of Jurkat Cells to HUVECs
4.8. Release of Extracellular ATP and NAD+
4.9. Viability Assay
4.10. Wound-Healing Assay
4.11. Cell Cycle Analysis
4.12. Assays of Ectocellular Enzymatic Activities
4.13. Fluorimetric Determination of Intracellular Calcium Levels
4.14. Statistical Analysis
5. Conclusions
Author Contributions
Funding
Institutional Review Board Statement
Informed Consent Statement
Data Availability Statement
Conflicts of Interest
References
- Szekanecz, Z.; Koch, A.E. Endothelial Cells in Inflammation and Angiogenesis. Curr. Drug Targets Inflamm. Allergy 2005, 4, 319–323. [Google Scholar] [CrossRef] [PubMed]
- Avraham, H.; Cowley, S.; Chi, S.Y.; Jiang, S.; Groopman, J.E. Characterization of adhesive interactions between human endothelial cells and megakaryocytes. J. Clin. Investig. 1993, 91, 2378–2384. [Google Scholar] [CrossRef] [PubMed]
- Kugel, S.; Mostoslavsky, R. Chromatin and beyond: The multitasking roles for SIRT6. Trends Biochem. Sci. 2014, 39, 72–81. [Google Scholar] [CrossRef] [PubMed]
- Guo, Z.; Li, P.; Ge, J.; Li, H. SIRT6 in Aging, Metabolism, Inflammation and Cardiovascular Diseases. Aging Dis. 2022, 13, 1787–1822. [Google Scholar] [CrossRef]
- Yao, F.; Yang, G.; Xian, Y.; Wang, G.; Zheng, Z.; Jin, Z.; Xie, Y.; Wang, W.; Gu, J.; Lin, R. The protective effect of hydroxytyrosol acetate against inflammation of vascular endothelial cells partly through the SIRT6-mediated PKM2 signaling pathway. Food Funct. 2019, 10, 5789–5803. [Google Scholar] [CrossRef]
- Zheng, Z.; Wang, B.; Lv, X.; Yao, F.; Gao, H.; Jin, Z.; Liu, Y.; Deng, Y.; Chen, D.; Ning, X.; et al. Protective effect of SIRT6 on cholesterol crystal-induced endothelial dysfunction via regulating ACE2 expression. Exp. Cell Res. 2021, 402, 112526. [Google Scholar] [CrossRef]
- Lappas, M. Anti-inflammatory properties of sirtuin 6 in human umbilical vein endothelial cells. Mediat. Inflamm. 2012, 2012, 597514. [Google Scholar] [CrossRef]
- He, Y.; Yang, G.; Sun, L.; Gao, H.; Yao, F.; Jin, Z.; Zheng, Z.; Chen, L.; Wang, W.; Zheng, N.; et al. SIRT6 inhibits inflammatory response through regulation of NRF2 in vascular endothelial cells. Int. Immunopharmacol. 2021, 99, 107926. [Google Scholar] [CrossRef]
- Chen, L.; Wang, G.; He, J.; Yang, X.; Zheng, Z.; Deng, Y.; Liu, Y.; Chen, D.; Lin, R.; Wang, W. SIRT6 inhibits endothelial-to-mesenchymal transition through attenuating the vascular endothelial inflammatory response. Int. Immunopharmacol. 2021, 101, 108240. [Google Scholar] [CrossRef]
- Lohman, A.W.; Leskov, I.L.; Butcher, J.T.; Johnstone, S.R.; Stokes, T.A.; Begandt, D.; DeLalio, L.J.; Best, A.K.; Penuela, S.; Leitinger, N.; et al. Pannexin 1 channels regulate leukocyte emigration through the venous endothelium during acute inflammation. Nat. Commun. 2015, 6, 7965. [Google Scholar] [CrossRef]
- Gödecke, S.; Roderigo, C.; Rose, C.R.; Rauch, B.H.; Gödecke, A.; Schrader, J. Thrombin-induced ATP release from human umbilical vein endothelial cells. Am. J. Physiol. Cell Physiol. 2012, 302, C915–C923. [Google Scholar] [CrossRef]
- Burnstock, G. Purinergic signalling: Therapeutic developments. Front. Pharmacol. 2017, 8, 661. [Google Scholar] [CrossRef]
- Astigiano, C.; Benzi, A.; Laugieri, M.E.; Piacente, F.; Sturla, L.; Guida, L.; Bruzzone, S.; De Flora, A. Paracrine ADP Ribosyl Cyclase-Mediated Regulation of Biological Processes. Cells 2022, 11, 2637. [Google Scholar] [CrossRef]
- Moreschi, I.; Bruzzone, S.; Nicholas, R.A.; Fruscione, F.; Sturla, L.; Benvenuto, F.; Usai, C.; Meis, S.; Kassack, M.U.; Zocchi, E.; et al. Extracellular NAD+ is an agonist of the human P2Y11 purinergic receptor in human granulocytes. J. Biol. Chem. 2006, 281, 31419–31429. [Google Scholar] [CrossRef]
- Mutafova-Yambolieva, V.N.; Hwang, S.J.; Hao, X.; Chen, H.; Zhu, M.X.; Wood, J.D.; Ward, S.M.; Sanders, K.M. β-nicotinamide adenine dinucleotide is an inhibitory neurotransmitter in visceral smooth muscle. Proc. Nat. Acad. Sci. USA 2007, 104, 16359–16364. [Google Scholar] [CrossRef]
- Seman, M.; Adriouch, S.; Scheuplein, F.; Krebs, C.; Freese, D.; Glowacki, G.; Deterre, P.; Haag, F.; Koch-Nolte, F. NAD-induced T cell death: ADP-ribosylation of cell surface proteins by ART2 activates the cytolytic P2X7 purinoceptor. Immunity 2003, 19, 571–582. [Google Scholar] [CrossRef]
- Privratsky, J.R.; Newman, D.K.; Newman, P.J. PECAM-1: Conflicts of interest in inflammation. Life Sci. 2010, 87, 69–82. [Google Scholar] [CrossRef]
- Dhanjal, T.S.; Pendaries, C.; Ross, E.A.; Larson, M.K.; Protty, M.B.; Buckley, C.D.; Watson, S.P. A novel role for PECAM-1 in megakaryocytokinesis and recovery of platelet counts in thrombocytopenic mice. Blood 2007, 109, 4237–4244. [Google Scholar] [CrossRef]
- Di Buduo, C.A.; Aguilar, A.; Soprano, P.M.; Bocconi, A.; Miguel, C.P.; Mantica, G.; Balduini, A. Latest culture techniques: Cracking the secrets of bone marrow to mass-produce erythrocytes and platelets ex vivo. Haematologica 2021, 106, 947–957. [Google Scholar] [CrossRef]
- Idzko, M.; Ferrari, D.; Eltzschig, H.K. Nucleotide signalling during inflammation. Nature 2014, 509, 310–317. [Google Scholar] [CrossRef]
- Bao, L.; Locovei, S.; Dahl, G. Pannexin membrane channels are mechanosensitive conduits for ATP. FEBS Lett. 2004, 572, 65–68. [Google Scholar] [CrossRef] [PubMed]
- Ding, Y.; Gao, Z.G.; Jacobson, K.A.; Suffredini, A.F. Dexamethasone enhances ATP-induced inflammatory responses in endothelial cells. J. Pharmacol. Exp. Ther. 2010, 335, 693–702. [Google Scholar] [CrossRef] [PubMed]
- Xiao, Z.; Yang, M.; Lv, Q.; Wang, W.; Deng, M.; Liu, X.; He, Q.; Chen, X.; Chen, M.; Fang, L.; et al. P2Y11 impairs cell proliferation by induction of cell cycle arrest and sensitizes endothelial cells to cisplatin-induced cell death. J. Cell Biochem. 2011, 112, 2257–2265. [Google Scholar] [CrossRef] [PubMed]
- Ma, X.; Cheng, K.-T.; Wong, C.-O.; O’Neil, R.G.; Birnbaumer, L.; Ambudkar, I.S.; Yao, X. Heteromeric TRPV4-C1 channels contribute to store-operated Ca2+ entry in vascular endothelial cells. Cell Calcium 2011, 50, 502–509. [Google Scholar] [CrossRef] [PubMed]
- Thorneloe, K.S.; Sulpizio, A.C.; Lin, Z.; Figueroa, D.J.; Clouse, A.K.; McCafferty, G.P.; Chendrimada, T.P.; Lashinger, E.S.R.; Gordon, E.; Evans, L.; et al. N-((1S)-1-{[4-((2S)-2-{[(2,4-Dichlorophenyl)sulfonyl]amino}-3-hydroxypropanoyl)-1-piperazinyl]carbonyl}-3-methylbutyl)-1-benzothiophene-2-carboxamide (GSK1016790A), a novel and potent transient receptor potential vanilloid 4 channel agonist induces urinary bladder contraction and hyperactivity: Part I. J. Pharmacol. Exp. Ther. 2008, 326, 432–442. [Google Scholar] [CrossRef]
- Yang, H.L.; Chang, H.C.; Lin, S.W.; Senthil Kumar, K.J.; Liao, C.H.; Wang, H.M.; Lin, K.Y.; Hseu, Y.C. Antrodia salmonea inhibits TNF-α-induced angiogenesis and atherogenesis in human endothelial cells through the down-regulation of NF-κB and up-regulation of Nrf2 signaling pathways. J. Ethnopharmacol. 2014, 15, 394–406. [Google Scholar] [CrossRef]
- Xu, S.; Yin, M.; Koroleva, M.; Mastrangelo, M.A.; Zhang, W.; Bai, P.; Little, P.J.; Jin, Z.G. SIRT6 protects against endothelial dysfunction and atherosclerosis in mice. Aging 2016, 8, 1064–1082. [Google Scholar] [CrossRef]
- Wang, T.; Sun, C.; Hu, L.; Gao, E.; Li, C.; Wang, H.; Sun, D. Sirt6 stabilizes atherosclerosis plaques by promoting macrophage autophagy and reducing contact with endothelial cells. Biochem. Cell Biol. 2020, 98, 120–129. [Google Scholar] [CrossRef]
- Gaul, D.S.; Calatayud, N.; Pahla, J.; Bonetti, N.R.; Wang, Y.-J.; Weber, J.; Ambrosini, S.; Liberale, L.; Costantino, S.; Mohammed, S.A.; et al. Endothelial SIRT6 deficiency promotes arterial thrombosis in mice. J. Mol. Cell. Cardiol. 2023, 174, 56–62. [Google Scholar] [CrossRef]
- Kanthi, Y.M.; Sutton, N.R.; Pinsky, D.J. CD39: Interface between vascular thrombosis and inflammation. Curr. Atheroscler. Rep. 2014, 16, 425. [Google Scholar] [CrossRef]
- Lee, N.T.; Ong, L.K.; Gyawali, P.; Nassir, C.M.N.C.M.; Mustapha, M.; Nandurkar, H.H.; Sashindranath, M. Role of Purinergic Signalling in Endothelial Dysfunction and Thrombo-Inflammation in Ischaemic Stroke and Cerebral Small Vessel Disease. Biomolecules 2021, 11, 994. [Google Scholar] [CrossRef]
- Kaczmarek, E.; Erb, L.; Koziak, K.; Jarzyna, R.; Wink, M.R.; Guckelberger, O.; Blusztajn, J.K.; Trinkaus-Randall, V.; Weisman, G.A.; Robson, S.C. Modulation of endothelial cell migration by extracellular nucleotides: Involvement of focal adhesion kinase and phosphatidylinositol 3-kinase-mediated pathways. Thromb. Haemost. 2005, 93, 735–742. [Google Scholar]
- Aslam, M.; Gündüz, D.; Troidl, C.; Heger, J.; Hamm, C.W.; Schulz, R. Purinergic Regulation of Endothelial Barrier Function. Int. J. Mol. Sci. 2021, 22, 1207. [Google Scholar] [CrossRef]
- Maier-Begandt, D.; Comstra, H.S.; Molina, S.A.; Krüger, N.; Ruddiman, C.A.; Chen, Y.-L.; Chen, X.; Biwer, L.A.; Johnstone, S.R.; Lohman, A.W.; et al. A venous-specific purinergic signaling cascade initiated by Pannexin 1 regulates TNFα-induced increases in endothelial permeability. Sci. Signal. 2021, 14, eaba2940. [Google Scholar] [CrossRef]
- Bauer, I.; Grozio, A.; Lasigliè, D.; Basile, G.; Sturla, L.; Magnone, M.; Sociali, G.; Soncini, D.; Caffa, I.; Poggi, A.; et al. The NAD+-dependent histone deacetylase SIRT6 promotes cytokine production and migration in pancreatic cancer cells by regulating Ca2+ responses. J. Biol. Chem. 2012, 287, 40924–40937. [Google Scholar] [CrossRef]
- Bruzzone, S.; Moreschi, I.; Guida, L.; Usai, C.; Zocchi, E.; De Flora, A. Extracellular NAD+ regulates intracellular calcium levels and induces activation of human granulocytes. Biochem. J. 2006, 393, 697–704. [Google Scholar] [CrossRef]
- Grahnert, A.; Klein, C.; Hauschildt, S. Involvement of P2X receptors in the NAD(+)-induced rise in [Ca(2+)](i) in human monocytes. Purinergic Signal. 2009, 5, 309–319. [Google Scholar] [CrossRef]
- Klein, C.; Grahnert, A.; Abdelrahman, A.; Müller, C.E.; Hauschildt, S. Extracellular NAD(+) induces a rise in [Ca(2+)]i in activated human monocytes via engagement of P2Y1 and P2Y11 receptors. Cell Calcium 2009, 46, 263–272. [Google Scholar] [CrossRef]
- Hiller, S.D.; Heldmann, S.; Richter, K.; Jurastow, I.; Küllmar, M.; Hecker, A.; Wilker, S.; Fuchs-Moll, G.; Manzini, I.; Schmalzing, G.; et al. β-Nicotinamide Adenine Dinucleotide (β-NAD) Inhibits ATP-Dependent IL-1β Release from Human Monocytic Cells. Int. J. Mol. Sci. 2018, 19, 1126. [Google Scholar] [CrossRef]
- Cao, X.; Wu, Y.; Hong, H.; Tian, X.Y. Sirtuin 3 Dependent and Independent Effects of NAD+ to Suppress Vascular Inflammation and Improve Endothelial Function in Mice. Antioxidants 2022, 11, 706. [Google Scholar] [CrossRef]
- Umapathy, N.S.; Zemskov, E.A.; Gonzales, J.; Gorshkov, B.A.; Sridhar, S.; Chakraborty, T.; Lucas, R.; Verin, A.D. Extracellular β-nicotinamide adenine dinucleotide (β-NAD) promotes the endothelial cell barrier integrity via PKA- and EPAC1/Rac1-dependent actin cytoskeleton rearrangement. J. Cell. Physiol. 2010, 223, 215–223. [Google Scholar] [CrossRef] [PubMed]
- Subburaju, S.; Kaye, S.; Choi, Y.K.; Baruah, J.; Datta, D.; Ren, J.; Kumar, A.S.; Szabo, G.; Fukumura, D.; Jain, R.K.; et al. NAD + -mediated rescue of prenatal forebrain angiogenesis restores postnatal behavior. Sci. Adv. 2020, 6, eabb9766. [Google Scholar] [CrossRef] [PubMed]
- Abbonante, V.; Di Buduo, C.A.; Malara, A.; Laurent, P.-A.; Balduini, A. Mechanisms of platelet release: In vivo studies and in vitro modeling. Platelets 2020, 31, 717–723. [Google Scholar] [CrossRef] [PubMed]
- Goette, N.P.; Borzone, F.R.; Discianni Lupi, A.D.; Chasseing, N.A.; Rubio, M.F.; Costas, M.A.; Heller, P.G.; Marta, R.F.; Lev, P.R. Megakaryocyte-stromal cell interactions: Effect on megakaryocyte proliferation, proplatelet production, and survival. Exp. Hematol. 2022, 107, 24–37. [Google Scholar] [CrossRef]
- Wu, Y.; Welte, T.; Michaud, M.; Madri, J.A. PECAM-1: A multifaceted regulator of megakaryocytopoiesis. Blood 2007, 110, 851–859. [Google Scholar] [CrossRef]
- Di Buduo, C.A.; Soprano, P.M.; Miguel, C.P.; Perotti, C.; Del Fante, C.; Balduini, A. A Gold Standard Protocol for Human Megakaryocyte Culture Based on the Analysis of 1,500 Umbilical Cord Blood Samples. Thromb. Haemost. 2021, 121, 538–542. [Google Scholar] [CrossRef]
- Carpentier, G.; Berndt, S.; Ferratge, S.; Rasband, W.; Cuendet, M.; Uzan, G.; Albanese, P. Angiogenesis Analyzer for ImageJ—A comparative morphometric analysis of “Endothelial Tube Formation Assay” and “Fibrin Bead Assay”. Sci. Rep. 2020, 10, 11568. [Google Scholar] [CrossRef]
- Vichai, V.; Kirtikara, K. Sulforhodamine B colorimetric assay for cytotoxicity screening. Nat. Protoc. 2006, 1, 1112–1116. [Google Scholar] [CrossRef]
- Rodriguez, L.G.; Wu, X.; Guan, J.L. Wound-healing assay. Methods Mol. Biol. 2005, 294, 23–29. [Google Scholar]
- Grozio, A.; Sociali, G.; Sturla, L.; Caffa, I.; Soncini, D.; Salis, A.; Raffaelli, N.; De Flora, A.; Nencioni, A.; Bruzzone, S. CD73 protein as a source of extracellular precursors for sustained NAD+ biosynthesis in FK866-treated tumor cells. J. Biol. Chem. 2013, 288, 25938–25949. [Google Scholar] [CrossRef]
- Benzi, A.; Baratto, S.; Astigiano, C.; Sturla, L.; Panicucci, C.; Mamchaoui, K.; Raffaghello, L.; Bruzzone, S.; Gazzerro, E.; Bruno, C. Aberrant Adenosine Triphosphate Release and Impairment of P2Y2-Mediated Signaling in Sarcoglycanopathies. Lab. Investig. 2023, 103, 100037. [Google Scholar] [CrossRef]
- Antonelli, A.; Scarpa, E.S.; Bruzzone, S.; Astigiano, C.; Piacente, F.; Bruschi, M.; Fraternale, A.; Di Buduo, C.A.; Balduini, A.; Magnani, M. Anoxia Rapidly Induces Changes in Expression of a Large and Diverse Set of Genes in Endothelial Cells. Int. J. Mol. Sci. 2023, 24, 5157. [Google Scholar] [CrossRef]






| Antibody | Company |
|---|---|
| Anti-PECAM-1 | Santa Cruz Biotechnology, Inc., Dallas, TX, USA |
| Anti-Vinculin | Cell Signaling Technology, Danvers, MA |
| Anti-P2Y2 | Biorbyt Ltd., Cambridge, UK |
| Anti-P2Y11 | Alomone Labs, Jerusalem, Israel |
| Anti-P2X7 | Alomone Labs, Jerusalem, Israel |
| Anti-pannexin-1 | Santa Cruz Biotechnology, Inc., Dallas, TX, USA |
| Anti-connexin43 | Santa Cruz Biotechnology, Inc., Dallas, TX, USA |
Disclaimer/Publisher’s Note: The statements, opinions and data contained in all publications are solely those of the individual author(s) and contributor(s) and not of MDPI and/or the editor(s). MDPI and/or the editor(s) disclaim responsibility for any injury to people or property resulting from any ideas, methods, instructions or products referred to in the content. |
© 2023 by the authors. Licensee MDPI, Basel, Switzerland. This article is an open access article distributed under the terms and conditions of the Creative Commons Attribution (CC BY) license (https://creativecommons.org/licenses/by/4.0/).
Share and Cite
Astigiano, C.; Piacente, F.; Laugieri, M.E.; Benzi, A.; Di Buduo, C.A.; Miguel, C.P.; Soncini, D.; Cea, M.; Antonelli, A.; Magnani, M.; et al. Sirtuin 6 Regulates the Activation of the ATP/Purinergic Axis in Endothelial Cells. Int. J. Mol. Sci. 2023, 24, 6759. https://doi.org/10.3390/ijms24076759
Astigiano C, Piacente F, Laugieri ME, Benzi A, Di Buduo CA, Miguel CP, Soncini D, Cea M, Antonelli A, Magnani M, et al. Sirtuin 6 Regulates the Activation of the ATP/Purinergic Axis in Endothelial Cells. International Journal of Molecular Sciences. 2023; 24(7):6759. https://doi.org/10.3390/ijms24076759
Chicago/Turabian StyleAstigiano, Cecilia, Francesco Piacente, Maria Elena Laugieri, Andrea Benzi, Christian A. Di Buduo, Carolina P. Miguel, Debora Soncini, Michele Cea, Antonella Antonelli, Mauro Magnani, and et al. 2023. "Sirtuin 6 Regulates the Activation of the ATP/Purinergic Axis in Endothelial Cells" International Journal of Molecular Sciences 24, no. 7: 6759. https://doi.org/10.3390/ijms24076759
APA StyleAstigiano, C., Piacente, F., Laugieri, M. E., Benzi, A., Di Buduo, C. A., Miguel, C. P., Soncini, D., Cea, M., Antonelli, A., Magnani, M., Balduini, A., De Flora, A., & Bruzzone, S. (2023). Sirtuin 6 Regulates the Activation of the ATP/Purinergic Axis in Endothelial Cells. International Journal of Molecular Sciences, 24(7), 6759. https://doi.org/10.3390/ijms24076759

