Expression of Cytokines and Neurodegeneration in the Rat Hippocampus and Cortex in the Lithium-Pilocarpine Model of Status Epilepticus and the Role of Modulation of Endocannabinoid System
Abstract
:1. Introduction
2. Results
2.1. Gene Expression in the Rat Brain in the Acute Period after SE
2.1.1. Hippocampus
2.1.2. Entorhinal Cortex
2.1.3. Neocortex
2.2. Neurodegeneration in the Acute and Latent Period after SE
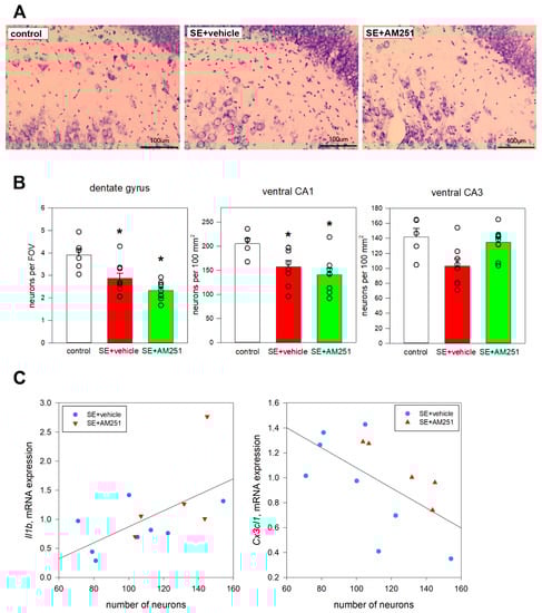
2.2.1. Neurodegeneration in the Dorsal and Ventral Hippocampus and the Effect of AM251
2.2.2. Effect of WIN-55,212-2 on Neurodegeneration in the Acute and Latent Period after SE
2.3. Gene Expression and Neurodegeneration in the Rat Brain in the Chronic Period after SE
3. Discussion
4. Materials and Methods
4.1. Animals
4.2. Drugs
4.3. Experimental Design
4.4. Video Monitoring
4.5. Histological Procedures
4.6. qPCR Analysis
4.7. Statistical Analysis
Author Contributions
Funding
Institutional Review Board Statement
Informed Consent Statement
Data Availability Statement
Conflicts of Interest
References
- Vezzani, A.; French, J.; Bartfai, T.; Baram, T.Z. The Role of Inflammation in Epilepsy. Nat. Rev. Neurol. 2011, 7, 31–40. [Google Scholar] [CrossRef] [PubMed] [Green Version]
- Ravizza, T.; Gagliardi, B.; Noé, F.; Boer, K.; Aronica, E.; Vezzani, A. Innate and Adaptive Immunity during Epileptogenesis and Spontaneous Seizures: Evidence from Experimental Models and Human Temporal Lobe Epilepsy. Neurobiol. Dis. 2008, 29, 142–160. [Google Scholar] [CrossRef] [PubMed]
- Vezzani, A.; Viviani, B. Neuromodulatory Properties of Inflammatory Cytokines and Their Impact on Neuronal Excitability. Neuropharmacology 2015, 96, 70–82. [Google Scholar] [CrossRef] [PubMed]
- Vezzani, A.; Conti, M.; de Luigi, A.; Ravizza, T.; Moneta, D.; Marchesi, F.; de Simoni, M.G. Interleukin-1β Immunoreactivity and Microglia Are Enhanced in the Rat Hippocampus by Focal Kainate Application: Functional Evidence for Enhancement of Electrographic Seizures. J. Neurosci. 1999, 19, 5054–5065. [Google Scholar] [CrossRef] [Green Version]
- Voutsinos-Porche, B.; Koning, E.; Kaplan, H.; Ferrandon, A.; Guenounou, M.; Nehlig, A.; Motte, J. Temporal Patterns of the Cerebral Inflammatory Response in the Rat Lithium-Pilocarpine Model of Temporal Lobe Epilepsy. Neurobiol. Dis. 2004, 17, 385–402. [Google Scholar] [CrossRef]
- Ravizza, T.; Vezzani, A. Status Epilepticus Induces Time-Dependent Neuronal and Astrocytic Expression of Interleukin-1 Receptor Type I in the Rat Limbic System. Neuroscience 2006, 137, 301–308. [Google Scholar] [CrossRef]
- Sinha, S.; Patil, S.A.; Jayalekshmy, V.; Satishchandra, P. Do Cytokines Have Any Role in Epilepsy? Epilepsy Res. 2008, 82, 171–176. [Google Scholar] [CrossRef]
- Katona, I.; Freund, T.F. Endocannabinoid Signaling as a Synaptic Circuit Breaker in Neurological Disease. Nat. Med. 2008, 14, 923–930. [Google Scholar] [CrossRef]
- Katona, I.; Freund, T.F. Multiple Functions of Endocannabinoid Signaling in the Brain. Annu. Rev. Neurosci. 2012, 35, 529–558. [Google Scholar] [CrossRef] [Green Version]
- Herkenham, M.; Lynn, A.B.; Johnson, M.R.; Melvin, L.S.; de Costa, B.R.; Rice, K.C. Characterization and Localization of Cannabinoid Receptors in Rat Brain: A Quantitative in Vitro Autoradiographic Study. J. Neurosci. 1991, 11, 563–583. [Google Scholar] [CrossRef] [Green Version]
- Kano, M.; Ohno-shosaku, T.; Hashimotodani, Y.; Uchigashima, M. Endocannabinoid-Mediated Control of Synaptic Transmission. Physiol. Rev. 2009, 89, 309–380. [Google Scholar] [CrossRef] [PubMed]
- Ohno-Shosaku, T.; Maejima, T.; Kano, M. Endogenous Cannabinoids Mediate Retrograde Signals from Depolarized Postsynaptic Neurons to Presynaptic Terminals. Neuron 2001, 29, 729–738. [Google Scholar] [CrossRef] [PubMed]
- Wilson, R.I.; Nicoll, R.A. Endogenous Cannabinoids Mediate Retrograde Signalling at Hippocampal Synapses. Nature 2001, 410, 588–592. [Google Scholar] [CrossRef] [PubMed]
- Wallace, M.J.; Wiley, J.L.; Martin, B.R.; DeLorenzo, R.J. Assessment of the Role of CB1receptors in Cannabinoid Anticonvulsant Effects. Eur. J. Pharmcol. 2001, 428, 51–57. [Google Scholar] [CrossRef]
- Kozan, R.; Ayyildiz, M.; Agar, E. The Effects of Intracerebroventricular AM-251, a CB1-Receptor Antagonist, and ACEA, a CB1-Receptor Agonist, on Penicillin-Induced Epileptiform Activity in Rats. Epilepsia 2009, 50, 1760–1767. [Google Scholar] [CrossRef]
- Blair, R.E.; Deshpande, L.S.; Sombati, S.; Falenski, K.W.; Martin, B.R.; DeLorenzo, R.J. Activation of the Cannabinoid Type-1 Receptor Mediates the Anticonvulsant Properties of Cannabinoids in the Hippocampal Neuronal Culture Models of Acquired Epilepsy and Status Epilepticus. J. Pharmcol. Exp. Ther. 2006, 317, 1072–1078. [Google Scholar] [CrossRef] [PubMed] [Green Version]
- von Rüden, E.L.; Jafari, M.; Bogdanovic, R.M.; Wotjak, C.T.; Potschka, H. Analysis in Conditional Cannabinoid 1 Receptor-Knockout Mice Reveals Neuronal Subpopulation-Specific Effects on Epileptogenesis in the Kindling Paradigm. Neurobiol. Dis. 2014, 73, 334–347. [Google Scholar] [CrossRef]
- Vinogradova, L.V.; Shatskova, A.B.; van Rijn, C.M. Pro-Epileptic Effects of the Cannabinoid Receptor Antagonist SR141716 in a Model of Audiogenic Epilepsy. Epilepsy Res. 2011, 96, 250–256. [Google Scholar] [CrossRef] [PubMed]
- Deshpande, L.S.; Sombati, S.; Blair, R.E.; Carter, D.S.; Martin, B.R.; DeLorenzo, R.J. Cannabinoid CB1 Receptor Antagonists Cause Status Epilepticus-like Activity in the Hippocampal Neuronal Culture Model of Acquired Epilepsy. Neurosci. Lett. 2007, 411, 11–16. [Google Scholar] [CrossRef] [Green Version]
- Zogopoulos, P.; Vasileiou, I.; Patsouris, E.; Theocharis, S. The Neuroprotective Role of Endocannabinoids against Chemical-Induced Injury and Other Adverse Effects. J. Appl. Toxicol. 2013, 33, 246–264. [Google Scholar] [CrossRef]
- Schmidt, W.; Schäfer, F.; Striggow, V.; Fröhlich, K.; Striggow, F. Cannabinoid Receptor Subtypes 1 and 2 Mediate Long-Lasting Neuroprotection and Improve Motor Behavior Deficits after Transient Focal Cerebral Ischemia. Neuroscience 2012, 227, 313–326. [Google Scholar] [CrossRef]
- Nagayama, T.; Sinor, A.D.; Simon, R.P.; Chen, J.; Graham, S.H.; Jin, K.; Greenberg, D.A. Cannabinoids and Neuroprotection in Global and Focal Cerebral Ischemia and in Neuronal Cultures. J. Neurosci. 1999, 19, 2987–2995. [Google Scholar] [CrossRef] [PubMed] [Green Version]
- Hulkkonen, J.; Koskikallio, E.; Rainesalo, S.; Keränen, T.; Hurme, M.; Peltola, J. The Balance of Inhibitory and Excitatory Cytokines Is Differently Regulated in Vivo and in Vitro among Therapy Resistant Epilepsy Patients. Epilepsy Res. 2004, 59, 199–205. [Google Scholar] [CrossRef] [PubMed]
- Quirico-Santos, T.; Meira, I.D.A.; Gomes, A.C.; Pereira, V.C.; Pinto, M.; Monteiro, M.; Souza, J.M.; Alves-Leon, S.V. Resection of the Epileptogenic Lesion Abolishes Seizures and Reduces Inflammatory Cytokines of Patients with Temporal Lobe Epilepsy. J. Neuroimmunol. 2013, 254, 125–130. [Google Scholar] [CrossRef] [PubMed] [Green Version]
- Nowak, M.; Bauer, S.; Haag, A.; Cepok, S.; Todorova-Rudolph, A.; Tackenberg, B.; Norwood, B.; Oertel, W.H.; Rosenow, F.; Hemmer, B.; et al. Interictal Alterations of Cytokines and Leukocytes in Patients with Active Epilepsy. Brain. Behav. Immun. 2011, 25, 423–428. [Google Scholar] [CrossRef]
- Vezzani, A.; Dingledine, R.; Rossetti, A.O. Immunity and Inflammation in Status Epilepticus and Its Sequelae: Possibilities for Therapeutic Application. Expert Rev. Neurother. 2015, 15, 1081–1092. [Google Scholar] [CrossRef] [Green Version]
- Sakuma, S.; Tokuhara, D.; Otsubo, H.; Yamano, T.; Shintaku, H. Dynamic Change in Cells Expressing IL-1β in Rat Hippocampus after Status Epilepticus. Jpn. Clin. Med. 2014, 5, JCM.S13738. [Google Scholar] [CrossRef] [Green Version]
- de Simoni, M.G.; Perego, C.; Ravizza, T.; Moneta, D.; Conti, M.; Marchesi, F.; de Luigi, A.; Garattini, S.; Vezzani, A. Inflammatory Cytokines and Related Genes Are Induced in the Rat Hippocampus by Limbic Status Epilepticus. Eur. J. Neurosci. 2000, 12, 2623–2633. [Google Scholar] [CrossRef]
- Xie, W.; Cai, L.; Yu, Y.; Gao, L.; Xiao, L.; He, Q.; Ren, Z.; Liu, Y. Activation of Brain Indoleamine 2,3-Dioxygenase Contributes to Epilepsy-Associated Depressive-like Behavior in Rats with Chronic Temporal Lobe Epilepsy. J. Neuroinflamm. 2014, 11, 41. [Google Scholar] [CrossRef] [Green Version]
- Lehtimäki, K.A.; Keränen, T.; Huhtala, H.; Hurme, M.; Ollikainen, J.; Honkaniemi, J.; Palmio, J.; Peltola, J. Regulation of IL-6 System in Cerebrospinal Fluid and Serum Compartments by Seizures: The Effect of Seizure Type and Duration. J. Neuroimmunol. 2004, 152, 121–125. [Google Scholar] [CrossRef]
- Wang, Y.; Wang, D.; Guo, D. Interictal Cytokine Levels Were Correlated to Seizure Severity of Epileptic Patients: A Retrospective Study on 1218 Epileptic Patients. J. Transl. Med. 2015, 13, 378. [Google Scholar] [CrossRef] [PubMed] [Green Version]
- Subbarayan, M.S.; Joly-Amado, A.; Bickford, P.C.; Nash, K.R. CX3CL1/CX3CR1 Signaling Targets for the Treatment of Neurodegenerative Diseases. Pharmacol. Ther. 2022, 231, 107989. [Google Scholar] [CrossRef] [PubMed]
- Xu, Y.; Zeng, K.; Han, Y.; Wang, L.; Chen, D.; Xi, Z.; Wang, H.; Wang, X.; Chen, G. Altered Expression of CX3CL1 in Patients with Epilepsy and in a Rat Model. Am. J. Pathol. 2012, 180, 1950–1962. [Google Scholar] [CrossRef] [PubMed]
- Yeo, S.I.; Kim, J.E.; Ryu, H.J.; Seo, C.H.; Lee, B.C.; Choi, I.G.; Kim, D.S.; Kang, T.C. The Roles of Fractalkine/CX3CR1 System in Neuronal Death Following Pilocarpine-Induced Status Epilepticus. J. Neuroimmunol. 2011, 234, 93–102. [Google Scholar] [CrossRef]
- Wang, X.Q.; Peng, Y.P.; Lu, J.H.; Cao, B.B.; Qiu, Y.H. Neuroprotection of Interleukin-6 against NMDA Attack and Its Signal Transduction by JAK and MAPK. Neurosci. Lett. 2009, 450, 122–126. [Google Scholar] [CrossRef]
- Fang, X.X.; Jiang, X.L.; Han, X.H.; Peng, Y.P.; Qiu, Y.H. Neuroprotection of Interleukin-6 against NMDA-Induced Neurotoxicity Is Mediated by JAK/STAT3, MAPK/ERK, and PI3K/AKT Signaling Pathways. Cell. Mol. Neurobiol. 2013, 33, 241–251. [Google Scholar] [CrossRef]
- Lee, S.H.; Kim, B.J.; Kim, Y.B.; Chung, P.W.; Moon, H.S.; Suh, B.C.; Yoon, W.T.; Jin, D.K.; Park, Y.S.; Lee, Y.T.; et al. IL-1β Induction and IL-6 Suppression Are Associated with Aggravated Neuronal Damage in a Lipopolysaccharide-Pretreated Kainic Acid-Induced Rat Pup Seizure Model. Neuroimmunomodulation 2012, 19, 319–325. [Google Scholar] [CrossRef]
- Ravizza, T.; Rizzi, M.; Perego, C.; Richichi, C.; Velískǒvá, J.; Moshé, S.L.; de Simoni, M.G.; Vezzani, A. Inflammatory Response and Glia Activation in Developing Rat Hippocampus after Status Epilepticus. Epilepsia 2005, 46 (Suppl. S5), 113–117. [Google Scholar] [CrossRef]
- Deiva, K.; Geeraerts, T.; Salim, H.; Leclerc, P.; Héry, C.; Hugel, B.; Freyssinet, J.M.; Tardieu, M. Fractalkine Reduces N-Methyl-d-Aspartate-Induced Calcium Flux and Apoptosis in Human Neurons through Extracellular Signal-Regulated Kinase Activation. Eur. J. Neurosci. 2004, 20, 3222–3232. [Google Scholar] [CrossRef]
- Lauro, C.; Catalano, M.; di Paolo, E.; Chece, G.; de Costanzo, I.; Trettel, F.; Limatola, C. Fractalkine/CX3CL1 Engages Different Neuroprotective Responses upon Selective Glutamate Receptor Overactivation. Front. Cell. Neurosci. 2015, 8, 472. [Google Scholar] [CrossRef] [Green Version]
- Gayen, M.; Benoit, M.R.; Fan, Q.; Hudobenko, J.; Yan, R. The CX3CL1 Intracellular Domain Exhibits Neuroprotection via Insulin Receptor/Insulin-like Growth Factor Receptor Signaling. J. Biol. Chem. 2022, 298, 102532. [Google Scholar] [CrossRef] [PubMed]
- Suleymanova, E.M.; Borisova, M.A.; Vinogradova, L.V. Early Endocannabinoid System Activation Attenuates Behavioral Impairments Induced by Initial Impact but Does Not Prevent Epileptogenesis in Lithium–Pilocarpine Status Epilepticus Model. Epilepsy Behav. 2019, 92, 71–78. [Google Scholar] [CrossRef] [PubMed]
- Suleymanova, E.M.; Shangaraeva, V.A.; van Rijn, C.M.; Vinogradova, L.V. The Cannabinoid Receptor Agonist WIN55.212 Reduces Consequences of Status Epilepticus in Rats. Neuroscience 2016, 334, 191–200. [Google Scholar] [CrossRef] [PubMed]
- van der Stelt, M.; Veldhuis, W.B.; van Haaften, G.W.; Fezza, F.; Bisogno, T.; Bar, P.R.; Veldink, G.A.; Vliegenthart, J.F.; di Marzo, V.; Nicolay, K. Exogenous Anandamide Protects Rat Brain against Acute Neuronal Injury In Vivo. J. Neurosci. 2001, 21, 8765–8771. [Google Scholar] [CrossRef] [PubMed] [Green Version]
- Katona, I.; Sperlágh, B.; Sík, A.; Käfalvi, A.; Vizi, E.S.; Mackie, K.; Freund, T.F.; Kőfalvi, A.; Vizi, E.S.; Mackie, K.; et al. Presynaptically Located CB1 Cannabinoid Receptors Regulate GABA Release from Axon Terminals of Specific Hippocampal Interneurons. J. Neurosci. 1999, 19, 4544–4558. [Google Scholar] [CrossRef] [Green Version]
- Chiarlone, A.; Bellocchio, L.; Blázquez, C.; Resel, E.; Soria-Gómez, E.; Cannich, A.; Ferrero, J.J.; Sagredo, O.; Benito, C.; Romero, J.; et al. A Restricted Population of CB1 Cannabinoid Receptors with Neuroprotective Activity. Proc. Natl. Acad. Sci. USA 2014, 111, 8257–8262. [Google Scholar] [CrossRef] [Green Version]
- Dudek, F.E.; Pouliot, W.A.; Rossi, C.A.; Staley, K.J. The Effect of the Cannabinoid-Receptor Antagonist, SR141716, on the Early Stage of Kainate-Induced Epileptogenesis in the Adult Rat. Epilepsia 2010, 51 (Suppl. S3), 126–130. [Google Scholar] [CrossRef]
- Ma, L.; Wang, L.; Yang, F.; Meng, X.-D.; Wu, C.; Ma, H.; Jiang, W. Disease-Modifying Effects of RHC80267 and JZL184 in a Pilocarpine Mouse Model of Temporal Lobe Epilepsy. CNS Neurosci. Ther. 2014, 20, 905–915. [Google Scholar] [CrossRef]
- Chen, K.; Neu, A.; Howard, A.L.; Földy, C.; Echegoyen, J.; Hilgenberg, L.; Smith, M.; Mackie, K.; Soltesz, I. Prevention of Plasticity of Endocannabinoid Signaling Inhibits Persistent Limbic Hyperexcitability Caused by Developmental Seizures. J. Neurosci. 2007, 27, 46–58. [Google Scholar] [CrossRef] [Green Version]
- Racine, R.J. Modification of Seizure Activity by Electrical Stimulation. II. Motor Seizure. Electroencephalogr. Clin. Neurophysiol. 1972, 32, 281–294. [Google Scholar] [CrossRef]







| Gene | Tannealing, °C | Forward | Reverse |
|---|---|---|---|
| osbp | 65 | TCC GGG AGA CTT TAC CTT CAC TT | GTG TCA CCC TCT TAT CAA CCA CC |
| Il1b | 61 | TCT GTG ACT CGT GGG ATG AT | CAC TTG TTG GCT TAT GTT CTG TC |
| cx3cl1 | 61 | ATC ACC ACC ATC ACC ACC AAC | GAG GAA CAC TTT AAA CCC TCA CAG A |
| cnr1 | 65 | CGG CAT CTC TTT CTC AGT CA | CTG CGG TCA TCT TTT CTT GG |
| ywhaz | 63 | TTG AGC AGA AGA CGG AAG GT | GAA GCA TTG GGG ATC AAG AA |
| hprt | 65 | CGT CGT GAT TAG TGA TGA TGA AC | CAA GTC TTT CAG TCC TGT CCA TAA |
Disclaimer/Publisher’s Note: The statements, opinions and data contained in all publications are solely those of the individual author(s) and contributor(s) and not of MDPI and/or the editor(s). MDPI and/or the editor(s) disclaim responsibility for any injury to people or property resulting from any ideas, methods, instructions or products referred to in the content. |
© 2023 by the authors. Licensee MDPI, Basel, Switzerland. This article is an open access article distributed under the terms and conditions of the Creative Commons Attribution (CC BY) license (https://creativecommons.org/licenses/by/4.0/).
Share and Cite
Suleymanova, E.M.; Karan, A.A.; Borisova, M.A.; Volobueva, M.N.; Bolshakov, A.P. Expression of Cytokines and Neurodegeneration in the Rat Hippocampus and Cortex in the Lithium-Pilocarpine Model of Status Epilepticus and the Role of Modulation of Endocannabinoid System. Int. J. Mol. Sci. 2023, 24, 6509. https://doi.org/10.3390/ijms24076509
Suleymanova EM, Karan AA, Borisova MA, Volobueva MN, Bolshakov AP. Expression of Cytokines and Neurodegeneration in the Rat Hippocampus and Cortex in the Lithium-Pilocarpine Model of Status Epilepticus and the Role of Modulation of Endocannabinoid System. International Journal of Molecular Sciences. 2023; 24(7):6509. https://doi.org/10.3390/ijms24076509
Chicago/Turabian StyleSuleymanova, Elena M., Anna A. Karan, Maria A. Borisova, Maria N. Volobueva, and Alexey P. Bolshakov. 2023. "Expression of Cytokines and Neurodegeneration in the Rat Hippocampus and Cortex in the Lithium-Pilocarpine Model of Status Epilepticus and the Role of Modulation of Endocannabinoid System" International Journal of Molecular Sciences 24, no. 7: 6509. https://doi.org/10.3390/ijms24076509
APA StyleSuleymanova, E. M., Karan, A. A., Borisova, M. A., Volobueva, M. N., & Bolshakov, A. P. (2023). Expression of Cytokines and Neurodegeneration in the Rat Hippocampus and Cortex in the Lithium-Pilocarpine Model of Status Epilepticus and the Role of Modulation of Endocannabinoid System. International Journal of Molecular Sciences, 24(7), 6509. https://doi.org/10.3390/ijms24076509

