A Novel Multi-Observation System to Study the Effects of Anterior Ocular Inflammation in Zinn’s Zonule Using One Specimen
Abstract
1. Introduction
2. Results
2.1. Macroscopic Observation of Inflammatory Changes in Zinn’s Zonule Using Gel-Embedded Specimens
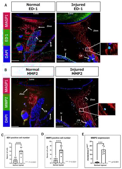
2.2. Observation of Inflammatory Changes in Zinn’s Zonule Using IF and RT-qPCR
2.3. Ultrastructural Observation of Inflammatory Changes in Zinn’s Zonule Using LV-SEM
3. Discussion
4. Materials and Methods
4.1. Animals and Alkali Burn Model
4.2. Gel- and Paraffin-Embedding of Eyes
4.3. IF Analysis
4.3.1. IF Staining of Gel-Embedded Specimens
4.3.2. Paraffin Sections
4.4. IHC with LV-SEM Analysis
4.5. RT-qPCR Analysis
4.6. Image Analysis
4.7. Statistical Analysis
5. Conclusions
Author Contributions
Funding
Institutional Review Board Statement
Informed Consent Statement
Data Availability Statement
Acknowledgments
Conflicts of Interest
References
- Ascaso, F.J.; Huerva, V.; Grzybowski, A. Epidemiology, etiology, and prevention of late IOL-capsular bag complex dislocation: Review of the literature. J. Ophthalmol. 2015, 2015, 805706. [Google Scholar] [CrossRef] [PubMed]
- Ladewig, M.S.; Robinson, P.N.; Neumann, L.M.; Holz, F.G.; Foerster, M.H. Ocular manifestations and surgical results in patients with Marfan syndrome. Ophthalmologe 2006, 103, 777–782. [Google Scholar] [CrossRef] [PubMed]
- Canavan, Y.M.; Archer, D.B. Anterior segment consequences of blunt ocular injury. Br. J. Ophthalmol. 1982, 66, 549–555. [Google Scholar] [CrossRef] [PubMed]
- Shingleton, B.J.; Neo, Y.N.; Cvintal, V.; Shaikh, A.M.; Liberman, P.; O’Donoghue, M.W. Outcome of phacoemulsification and intraocular lens implantation in eyes with pseudoexfoliation and weak zonules. Acta Ophthalmol. 2017, 95, 182–187. [Google Scholar] [CrossRef]
- Tao, L.W.; Hall, A. In-bag dislocation of intraocular lens in patients with uveitis: A case series. J. Ophthalmic Inflamm. Infect. 2015, 5, 10. [Google Scholar] [CrossRef]
- DeDreu, J.; Bowen, C.J.; Logan, C.M.; Pal-Ghosh, S.; Parlanti, P.; Stepp, M.A.; Menko, A.S. An immune response to the avascular lens following wounding of the cornea involves ciliary zonule fibrils. FASEB J. 2020, 34, 9316–9336. [Google Scholar] [CrossRef] [PubMed]
- Arai, Y.; Takeuchi, K.; Hatanaka, S.; Ishikawa, A.; Inoue, T.; Takakuma, S.; Kajimoto, Y.; Toda, E.; Kunugi, S.; Terasaki, M.; et al. Heavy metal enhancement technique for diaminobenzidine in immunohistochemistry enables ultrastructural observation by low-vacuum scanning electron microscopy. J. Histochem. Cytochem. 2022, 70, 427–436. [Google Scholar] [CrossRef] [PubMed]
- Shi, Y.; Tu, Y.; De Maria, A.; Mecham, R.P.; Bassnett, S. Development, composition, and structural arrangements of the ciliary zonule of the mouse. Investig. Ophthalmol. Vis. Sci. 2013, 54, 2504–2515. [Google Scholar] [CrossRef]
- Shi, Y.; Jones, W.; Beatty, W.; Tan, Q.; Mecham, R.P.; Kumra, H.; Reinhardt, D.P.; Gibson, M.A.; Reilly, M.A.; Rodriguez, J.; et al. Latent-transforming growth factor beta-binding protein-2 (LTBP-2) is required for longevity but not for development of zonular fibers. Matrix Biol. 2021, 95, 15–31. [Google Scholar] [CrossRef]
- Bassnett, S. A method for preserving and visualizing the three-dimensional structure of the mouse zonule. Exp. Eye Res. 2019, 185, 107685. [Google Scholar] [CrossRef]
- Miyazaki, H.; Uozaki, H.; Tojo, A.; Hirashima, S.; Inaga, S.; Sakuma, K.; Morishita, Y.; Fukayama, M. Application of low-vacuum scanning electron microscopy for renal biopsy specimens. Pathol. Res. Pract. 2012, 208, 503–509. [Google Scholar] [CrossRef]
- Song, J.Y.; Saga, N.; Kawanishi, K.; Hashikami, K.; Takeyama, M.; Nagata, M. Bidirectional, non-necrotizing glomerular crescents are the critical pathology in X-linked Alport syndrome mouse model harboring nonsense mutation of human COL4A5. Sci. Rep. 2020, 10, 18891. [Google Scholar] [CrossRef]
- Fujimaru, T.; Kawanishi, K.; Mori, T.; Mishima, E.; Sekine, A.; Chiga, M.; Mizui, M.; Sato, N.; Yanagita, M.; Ooki, Y.; et al. Genetic background and clinicopathologic features of adult-onset nephronophthisis. Kidney Int. Rep. 2021, 6, 1346–1354. [Google Scholar] [CrossRef] [PubMed]
- Arima, T.; Uchiyama, M.; Shimizu, A.; Takahashi, H. Observation of corneal wound healing and angiogenesis using low-vacuum scanning electron microscopy. Transl. Vis. Sci. Technol. 2020, 9, 14. [Google Scholar] [CrossRef] [PubMed]
- Ikebukuro, T.; Arima, T.; Kasamatsu, M.; Nakano, Y.; Tobita, Y.; Uchiyama, M.; Terashima, Y.; Toda, E.; Shimizu, A.; Takahashi, H. Disulfiram ophthalmic solution inhibited macrophage infiltration by suppressing macrophage pseudopodia formation in a rat corneal alkali burn model. Int. J. Mol. Sci. 2023, 24, 735. [Google Scholar] [CrossRef]
- Sivak, J.M.; Fini, M.E. MMPs in the eye: Emerging roles for matrix metalloproteinases in ocular physiology. Prog. Retin. Eye Res. 2002, 21, 1–14. [Google Scholar] [CrossRef] [PubMed]
- Zhao, F.; Wu, H.; Reinach, P.S.; Wu, Y.; Zhai, Y.; Lei, Y.; Ma, L.; Su, Y.; Chen, Y.; Li, F.; et al. Up-regulation of matrix metalloproteinase-2 by scleral monocyte-derived macrophages contributes to myopia development. Am. J. Pathol. 2020, 190, 1888–1908. [Google Scholar] [CrossRef]
- Shiroto, Y.; Saga, R.; Yoshino, H.; Hosokawa, Y.; Isokawa, K.; Tsuruga, E. Matrix metalloproteinase-2 activated by ultraviolet-B degrades human ciliary zonules. Acta Histochem. Cytochem. 2021, 54, 1–9. [Google Scholar] [CrossRef]
- Ashworth, J.L.; Murphy, G.; Rock, M.J.; Sherratt, M.J.; Shapiro, S.D.; Shuttleworth, C.A.; Kielty, C.M. Fibrillin degradation by matrix metalloproteinases: Implications for connective tissue remodelling. Biochem. J. 1999, 340, 171–181. [Google Scholar] [CrossRef]
- Kawagoe, M.; Tsuruga, E.; Oka, K.; Sawa, Y.; Ishikawa, H. Matrix metalloproteinase-2 degrades fibrillin-1 and fibrillin-2 of oxytalan fibers in the human eye and periodontal ligaments in vitro. Acta. Histochem. Cytochem. 2013, 46, 153–159. [Google Scholar] [CrossRef]
- Ushida, K.; Asai, N.; Uchiyama, K.; Enomoto, A.; Takahashi, M. Development of a method to preliminarily embed tissue samples using low melting temperature fish gelatin before sectioning: A technical note. Pathol. Int. 2018, 68, 241–245. [Google Scholar] [CrossRef] [PubMed]
- Bassnett, S. Zinn’s zonule. Prog. Retin. Eye Res. 2021, 82, 100902. [Google Scholar] [CrossRef] [PubMed]
- Mecham, R.P.; Gibson, M.A. The microfibril-associated glycoproteins (MAGPs) and the microfibrillar niche. Matrix Biol. 2015, 47, 13–33. [Google Scholar] [CrossRef] [PubMed]
- LeVaillant, C.J.; Sharma, A.; Muhling, J.; Wheeler, L.P.; Cozens, G.S.; Hellström, M.; Rodger, J.; Harvey, A.R. Significant changes in endogenous retinal gene expression assessed 1 year after a single intraocular injection of AAV-CNTF or AAV-BDNF. Mol. Ther. Methods Clin. Dev. 2016, 3, 16078. [Google Scholar] [CrossRef] [PubMed]
- Livak, K.J.; Schmittgen, T.D. Analysis of relative gene expression data using real-time quantitative PCR and the 2(-Delta Delta C(T)) method. Methods 2001, 25, 402–408. [Google Scholar] [CrossRef]







Disclaimer/Publisher’s Note: The statements, opinions and data contained in all publications are solely those of the individual author(s) and contributor(s) and not of MDPI and/or the editor(s). MDPI and/or the editor(s) disclaim responsibility for any injury to people or property resulting from any ideas, methods, instructions or products referred to in the content. |
© 2023 by the authors. Licensee MDPI, Basel, Switzerland. This article is an open access article distributed under the terms and conditions of the Creative Commons Attribution (CC BY) license (https://creativecommons.org/licenses/by/4.0/).
Share and Cite
Takahashi, A.; Arima, T.; Toda, E.; Kobayakawa, S.; Shimizu, A.; Takahashi, H. A Novel Multi-Observation System to Study the Effects of Anterior Ocular Inflammation in Zinn’s Zonule Using One Specimen. Int. J. Mol. Sci. 2023, 24, 6254. https://doi.org/10.3390/ijms24076254
Takahashi A, Arima T, Toda E, Kobayakawa S, Shimizu A, Takahashi H. A Novel Multi-Observation System to Study the Effects of Anterior Ocular Inflammation in Zinn’s Zonule Using One Specimen. International Journal of Molecular Sciences. 2023; 24(7):6254. https://doi.org/10.3390/ijms24076254
Chicago/Turabian StyleTakahashi, Akira, Takeshi Arima, Etsuko Toda, Shinichiro Kobayakawa, Akira Shimizu, and Hiroshi Takahashi. 2023. "A Novel Multi-Observation System to Study the Effects of Anterior Ocular Inflammation in Zinn’s Zonule Using One Specimen" International Journal of Molecular Sciences 24, no. 7: 6254. https://doi.org/10.3390/ijms24076254
APA StyleTakahashi, A., Arima, T., Toda, E., Kobayakawa, S., Shimizu, A., & Takahashi, H. (2023). A Novel Multi-Observation System to Study the Effects of Anterior Ocular Inflammation in Zinn’s Zonule Using One Specimen. International Journal of Molecular Sciences, 24(7), 6254. https://doi.org/10.3390/ijms24076254

