MiR-424/TGIF2-Mediated Pro-Fibrogenic Responses in Oral Submucous Fibrosis
Abstract
1. Introduction
2. Results
2.1. MiR-424 Is Aberrantly Overexpressed in OSF Tissues and Positively Associated with Several Fibrosis-Associated Molecules
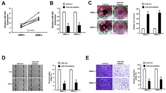
2.2. Inhibition of MiR-424 in Fibrotic Buccal Mucosal Fibroblasts (fBMFs) Reduces Myofibroblast Activities
2.3. MiR-424 Is Associated with ROS Accumulation and Expression of Myofibroblast Marker
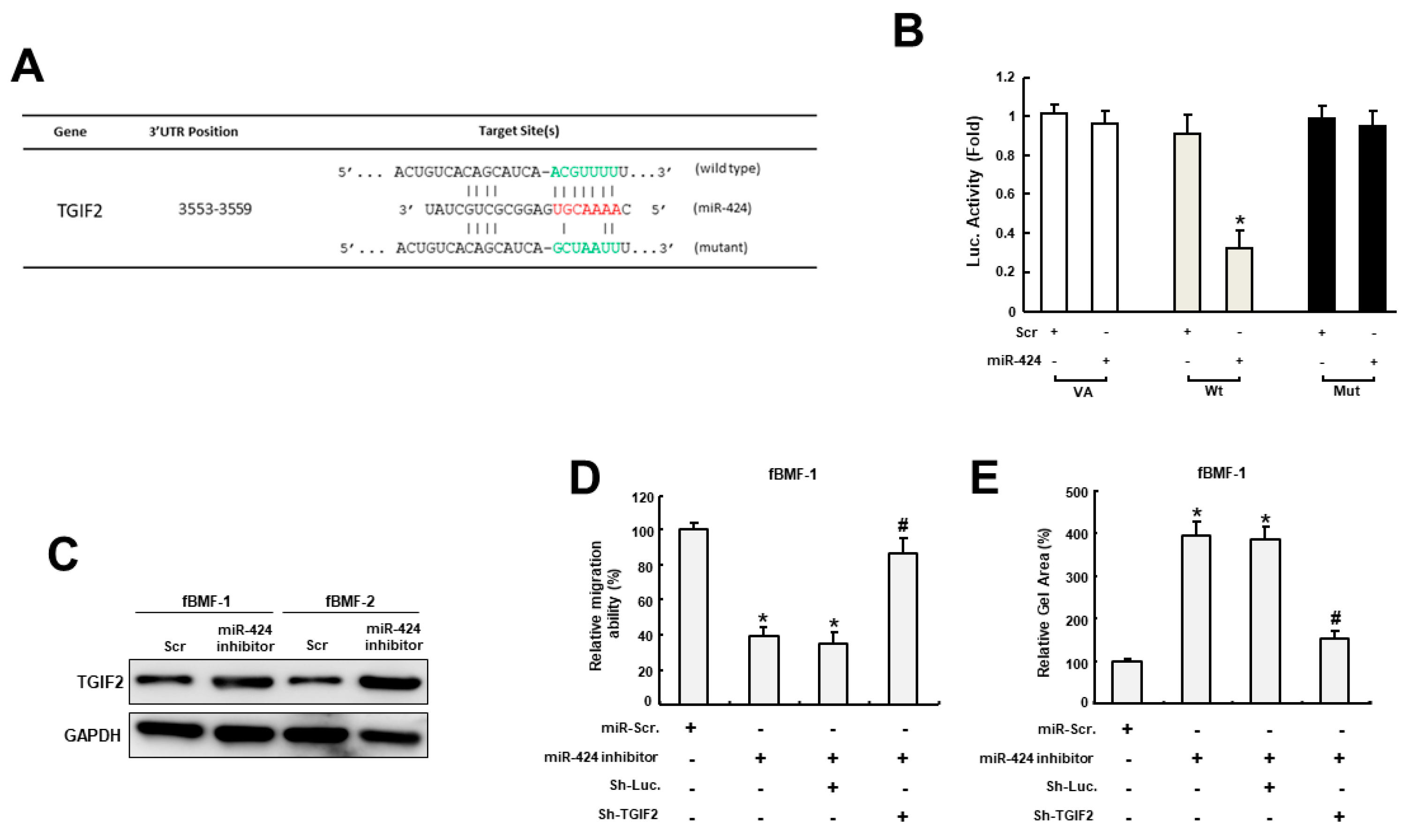
2.4. MiR-424 Modulates Myofibroblast Activities through Directly Binding to TGIF2
2.5. MiR-424 Induces Myofibroblast Transdifferentiation via Activation of TGF-β Signaling
3. Discussion
4. Materials and Methods
4.1. Tissue Collection, Cell Culture, and Reagents
4.2. Quantitative Real-Time PCR (qRT-PCR)
4.3. MiRNAs Mimic and Inhibition
4.4. Collagen Contraction Assay
4.5. Wound Healing Assay
4.6. Transwell Migration Assays
4.7. Reactive Oxygen Species Production Analysis
4.8. Western Blotting
4.9. MiRNA-Targeting Gene Prediction and Dual-Luciferase Reporter Assay
4.10. Lentiviral-Mediated RNAi for Silencing TGIF2:
4.11. ELISA Analysis
4.12. Statistical Analysis
Author Contributions
Funding
Institutional Review Board Statement
Informed Consent Statement
Data Availability Statement
Conflicts of Interest
Abbreviations
| ACTA2 | Actin alpha 2 |
| α-SMA | Alpha-smooth muscle actin |
| BMFs | Buccal mucosal fibroblasts |
| COL1A1 | Collagen type I alpha 1 chain |
| DCF | 2′,7′-dichlorofluorescein |
| DCFH-DA | 2′,7′- dichlorodihy-drofluorescein diacetate |
| EMT | Epithelial-mesenchymal transition |
| fBMF | Fibrotic buccal mucosal fibroblasts |
| GAPDH | Glyceraldehyde-3-phosphate dehydrogenase |
| MiR-424 | MicroRNA-424 |
| OSF | Oral submucous fibrosis |
| TGF-β1 | Transforming growth factor Beta 1 |
| TGIF2 | TGFB-induced factor 2 protein |
| ROS | Reactive oxygen species |
| 3′UTR | Three prime untranslated region |
References
- Rusthoven, K.; Ballonoff, A.; Raben, D.; Chen, C. Poor prognosis in patients with stage I and II oral tongue squamous cell carcinoma. Cancer 2008, 112, 345–351. [Google Scholar] [CrossRef]
- Lorenzoni, V.; Chaturvedi, A.K.; Vignat, J.; Laversanne, M.; Bray, F.; Vaccarella, S. The Current Burden of Oropharyngeal Cancer: A Global Assessment Based on GLOBOCAN 2020. Cancer Epidemiol. Biomark. Prev. 2022, 31, 2054–2062. [Google Scholar] [CrossRef]
- Phulari, R.G.S.; Dave, E.J. A systematic review on the mechanisms of malignant transformation of oral submucous fibrosis. Eur. J. Cancer Prev. 2020, 29, 470–473. [Google Scholar] [CrossRef]
- Murti, P.R.; Bhonsle, R.B.; Gupta, P.C.; Daftary, D.K.; Pindborg, J.J.; Mehta, F.S. Etiology of oral submucous fibrosis with special reference to the role of areca nut chewing. J. Oral. Pathol. Med. 1995, 24, 145–152. [Google Scholar] [CrossRef]
- Chang, Y.C.; Tsai, C.H. Arecoline-induced myofibroblast transdifferentiation from human buccal mucosal fibroblasts is mediated by ZEB1. J. Cell. Mol. Med. 2014, 18, 698–708. [Google Scholar] [CrossRef] [PubMed]
- Yu, C.C.; Chien, C.T.; Chang, T.C. M2 macrophage polarization modulates epithelial-mesenchymal transition in cisplatin-induced tubulointerstitial fibrosis. Biomedicine 2016, 6, 5. [Google Scholar] [CrossRef]
- Willis, B.C.; duBois, R.M.; Borok, Z. Epithelial origin of myofibroblasts during fibrosis in the lung. Proc Am Thorac Soc 2006, 3, 377–382. [Google Scholar] [CrossRef] [PubMed]
- Pant, I.; Kumar, N.; Khan, I.; Rao, S.G.; Kondaiah, P. Role of Areca Nut Induced TGF-β and Epithelial-Mesenchymal Interaction in the Pathogenesis of Oral Submucous Fibrosis. PLoS ONE 2015, 10, e0129252. [Google Scholar] [CrossRef]
- Khan, I.; Kumar, N.; Pant, I.; Narra, S.; Kondaiah, P. Activation of TGF-β pathway by areca nut constituents: A possible cause of oral submucous fibrosis. PLoS ONE 2012, 7, e51806. [Google Scholar] [CrossRef] [PubMed]
- Fang, C.Y.; Hsia, S.M.; Hsieh, P.L.; Liao, Y.W.; Peng, C.Y.; Wu, C.Z.; Lin, K.C.; Tsai, L.L.; Yu, C.C. Slug mediates myofibroblastic differentiation to promote fibrogenesis in buccal mucosa. J. Cell Physiol. 2019, 234, 6721–6730. [Google Scholar] [CrossRef] [PubMed]
- Thangjam, G.S.; Kondaiah, P. Regulation of oxidative-stress responsive genes by arecoline in human keratinocytes. J. Periodontal Res. 2009, 44, 673–682. [Google Scholar] [CrossRef]
- Liu, R.M.; Gaston Pravia, K.A. Oxidative stress and glutathione in TGF-beta-mediated fibrogenesis. Free Radic Biol. Med. 2010, 48, 1–15. [Google Scholar] [CrossRef] [PubMed]
- Sampson, N.; Koziel, R.; Zenzmaier, C.; Bubendorf, L.; Plas, E.; Jansen-Dürr, P.; Berger, P. ROS signaling by NOX4 drives fibroblast-to-myofibroblast differentiation in the diseased prostatic stroma. Mol. Endocrinol. 2011, 25, 503–515. [Google Scholar] [CrossRef]
- Barnes, J.L.; Gorin, Y. Myofibroblast differentiation during fibrosis: Role of NAD(P)H oxidases. Kidney Int. 2011, 79, 944–956. [Google Scholar] [CrossRef] [PubMed]
- Bagga, S.; Bracht, J.; Hunter, S.; Massirer, K.; Holtz, J.; Eachus, R.; Pasquinelli, A.E. Regulation by let-7 and lin-4 miRNAs results in target mRNA degradation. Cell 2005, 122, 553–563. [Google Scholar] [CrossRef]
- Xiao, X.; Huang, C.; Zhao, C.; Gou, X.; Senavirathna, L.K.; Hinsdale, M.; Lloyd, P.; Liu, L. Regulation of myofibroblast differentiation by miR-424 during epithelial-to-mesenchymal transition. Arch. Biochem. Biophys. 2015, 566, 49–57. [Google Scholar] [CrossRef] [PubMed]
- Huang, Y.; Xie, Y.; Abel, P.W.; Wei, P.; Plowman, J.; Toews, M.L.; Strah, H.; Siddique, A.; Bailey, K.L.; Tu, Y. TGF-β1-induced miR-424 promotes pulmonary myofibroblast differentiation by targeting Slit2 protein expression. Biochem. Pharmacol. 2020, 180, 114172. [Google Scholar] [CrossRef]
- Liu, P.; Zhao, H.; Wang, R.; Wang, P.; Tao, Z.; Gao, L.; Yan, F.; Liu, X.; Yu, S.; Ji, X.; et al. MicroRNA-424 protects against focal cerebral ischemia and reperfusion injury in mice by suppressing oxidative stress. Stroke 2015, 46, 513–519. [Google Scholar] [CrossRef]
- Peng, H.Y.; Jiang, S.S.; Hsiao, J.R.; Hsiao, M.; Hsu, Y.M.; Wu, G.H.; Chang, W.M.; Chang, J.Y.; Jin, S.L.; Shiah, S.G. IL-8 induces miR-424-5p expression and modulates SOCS2/STAT5 signaling pathway in oral squamous cell carcinoma. Mol. Oncol. 2016, 10, 895–909. [Google Scholar] [CrossRef]
- Peng, C.Y.; Liao, Y.W.; Lu, M.Y.; Yang, C.M.; Hsieh, P.L.; Yu, C.C. Positive Feedback Loop of SNAIL-IL-6 Mediates Myofibroblastic Differentiation Activity in Precancerous Oral Submucous Fibrosis. Cancers 2020, 12, 1611. [Google Scholar] [CrossRef]
- Hinz, B.; Mastrangelo, D.; Iselin, C.E.; Chaponnier, C.; Gabbiani, G. Mechanical tension controls granulation tissue contractile activity and myofibroblast differentiation. Am. J. Pathol. 2001, 159, 1009–1020. [Google Scholar] [CrossRef]
- Bai, Y.; Ying, Y. The Post-translational Modifications of Smurf2 in TGF-β Signaling. Front. Mol. Biosci. 2020, 7, 128. [Google Scholar] [CrossRef]
- Yuen, D.A.; Huang, Y.W.; Liu, G.Y.; Patel, S.; Fang, F.; Zhou, J.; Thai, K.; Sidiqi, A.; Szeto, S.G.; Chan, L.; et al. Recombinant N-Terminal Slit2 Inhibits TGF-β-Induced Fibroblast Activation and Renal Fibrosis. J. Am. Soc. Nephrol. 2016, 27, 2609–2615. [Google Scholar] [CrossRef]
- Melhuish, T.A.; Gallo, C.M.; Wotton, D. TGIF2 interacts with histone deacetylase 1 and represses transcription. J. Biol. Chem. 2001, 276, 32109–32114. [Google Scholar] [CrossRef]
- Glenisson, W.; Castronovo, V.; Waltregny, D. Histone deacetylase 4 is required for TGFbeta1-induced myofibroblastic differentiation. Biochim. Biophys. Acta 2007, 1773, 1572–1582. [Google Scholar] [CrossRef]
- Sharma, A.; Sinha, N.R.; Siddiqui, S.; Mohan, R.R. Role of 5′TG3′-interacting factors (TGIFs) in Vorinostat (HDAC inhibitor)-mediated Corneal Fibrosis Inhibition. Mol. Vis. 2015, 21, 974–984. [Google Scholar]
- Pan, Y.; Wang, J.; He, L.; Zhang, F. MicroRNA-34a Promotes EMT and Liver Fibrosis in Primary Biliary Cholangitis by Regulating TGF-β1/smad Pathway. J. Immunol. Res. 2021, 2021, 6890423. [Google Scholar] [CrossRef] [PubMed]
- Saso, L.; Reza, A.; Ng, E.; Nguyen, K.; Lin, S.; Zhang, P.; Fantozzi, P.J.; Armagan, G.; Romeo, U.; Cirillo, N. A Comprehensive Analysis of the Role of Oxidative Stress in the Pathogenesis and Chemoprevention of Oral Submucous Fibrosis. Antioxidants 2022, 11, 868. [Google Scholar] [CrossRef] [PubMed]
- Zhang, R.; Chen, L.; Huang, F.; Wang, X.; Li, C. Long non-coding RNA NEAT1 promotes lipopolysaccharide-induced acute lung injury by regulating miR-424-5p/MAPK14 axis. Genes Genom. 2021, 43, 815–827. [Google Scholar] [CrossRef] [PubMed]
- Fan, H.P.; Zhu, Z.X.; Xu, J.J.; Li, Y.T.; Guo, C.W.; Yan, H. The lncRNA CASC9 alleviates lipopolysaccharide-induced acute kidney injury by regulating the miR-424-5p/TXNIP pathway. J. Int. Med. Res. 2021, 49, 3000605211037495. [Google Scholar] [CrossRef]
- Yu, C.H.; Hsieh, P.L.; Chao, S.C.; Chen, S.H.; Liao, Y.W.; Yu, C.C. XIST/let-7i/HMGA1 axis maintains myofibroblasts activities in oral submucous fibrosis. Int. J. Biol. Macromol. 2023, 232, 123400. [Google Scholar] [CrossRef] [PubMed]
- Liao, Y.W.; Tsai, L.L.; Lee, Y.H.; Hsieh, P.L.; Yu, C.C.; Lu, M.Y. miR-21 promotes the fibrotic properties in oral mucosa through targeting PDCD4. J. Dent. Sci. 2022, 17, 677–682. [Google Scholar] [CrossRef] [PubMed]
- Peng, C.Y.; Lin, C.Y.; Chen, S.H.; Liao, Y.W.; Yu, C.C.; Lee, S.P. microRNA-1266-5p directly targets DAB2IP to enhance oncogenicity and metastasis in oral cancer. J. Dent. Sci. 2022, 17, 718–724. [Google Scholar] [CrossRef]
- Lee, Y.H.; Yang, L.C.; Hu, F.W.; Peng, C.Y.; Yu, C.H.; Yu, C.C. Elevation of Twist expression by arecoline contributes to the pathogenesis of oral submucous fibrosis. J. Formos. Med. Assoc. 2016, 115, 311–317. [Google Scholar] [CrossRef]
- Huang, C.Y.; Hsieh, P.L.; Ng, M.Y.; Liao, Y.W.; Yu, C.C.; Lin, T. Galectin-7 promotes proliferation and wound healing capacities in periodontal ligament fibroblasts by activating ERK signaling. J. Formos. Med. Assoc. 2022, 121, 1008–1011. [Google Scholar] [CrossRef]
- Chou, M.Y.; Fang, C.Y.; Hsieh, P.L.; Liao, Y.W.; Yu, C.C.; Lee, S.S. Depletion of miR-155 hinders the myofibroblast activities and reactive oxygen species generation in oral submucous fibrosis. J. Formos. Med. Assoc. 2022, 121, 467–472. [Google Scholar] [CrossRef]
- Lee, Y.H.; Liao, Y.W.; Lu, M.Y.; Hsieh, P.L.; Yu, C.C. LINC00084/miR-204/ZEB1 Axis Mediates Myofibroblastic Differentiation Activity in Fibrotic Buccal Mucosa Fibroblasts: Therapeutic Target for Oral Submucous Fibrosis. J. Pers. Med. 2021, 11, 707. [Google Scholar] [CrossRef]
- Chen, P.Y.; Ho, D.C.; Liao, Y.W.; Hsieh, P.L.; Lu, K.H.; Tsai, L.L.; Su, S.H.; Yu, C.C. Honokiol inhibits arecoline-induced oral fibrogenesis through transforming growth factor-beta/Smad2/3 signaling inhibition. J. Formos. Med. Assoc. 2021, 120, 1988–1993. [Google Scholar] [CrossRef] [PubMed]






Disclaimer/Publisher’s Note: The statements, opinions and data contained in all publications are solely those of the individual author(s) and contributor(s) and not of MDPI and/or the editor(s). MDPI and/or the editor(s) disclaim responsibility for any injury to people or property resulting from any ideas, methods, instructions or products referred to in the content. |
© 2023 by the authors. Licensee MDPI, Basel, Switzerland. This article is an open access article distributed under the terms and conditions of the Creative Commons Attribution (CC BY) license (https://creativecommons.org/licenses/by/4.0/).
Share and Cite
Chou, M.-Y.; Hsieh, P.-L.; Chao, S.-C.; Liao, Y.-W.; Yu, C.-C.; Tsai, C.-Y. MiR-424/TGIF2-Mediated Pro-Fibrogenic Responses in Oral Submucous Fibrosis. Int. J. Mol. Sci. 2023, 24, 5811. https://doi.org/10.3390/ijms24065811
Chou M-Y, Hsieh P-L, Chao S-C, Liao Y-W, Yu C-C, Tsai C-Y. MiR-424/TGIF2-Mediated Pro-Fibrogenic Responses in Oral Submucous Fibrosis. International Journal of Molecular Sciences. 2023; 24(6):5811. https://doi.org/10.3390/ijms24065811
Chicago/Turabian StyleChou, Ming-Yung, Pei-Ling Hsieh, Shih-Chi Chao, Yi-Wen Liao, Cheng-Chia Yu, and Chang-Yi Tsai. 2023. "MiR-424/TGIF2-Mediated Pro-Fibrogenic Responses in Oral Submucous Fibrosis" International Journal of Molecular Sciences 24, no. 6: 5811. https://doi.org/10.3390/ijms24065811
APA StyleChou, M.-Y., Hsieh, P.-L., Chao, S.-C., Liao, Y.-W., Yu, C.-C., & Tsai, C.-Y. (2023). MiR-424/TGIF2-Mediated Pro-Fibrogenic Responses in Oral Submucous Fibrosis. International Journal of Molecular Sciences, 24(6), 5811. https://doi.org/10.3390/ijms24065811

