The CaSR Modulator NPS-2143 Reduced UV-Induced DNA Damage in Skh:hr1 Hairless Mice but Minimally Inhibited Skin Tumours
Abstract
1. Introduction
2. Results
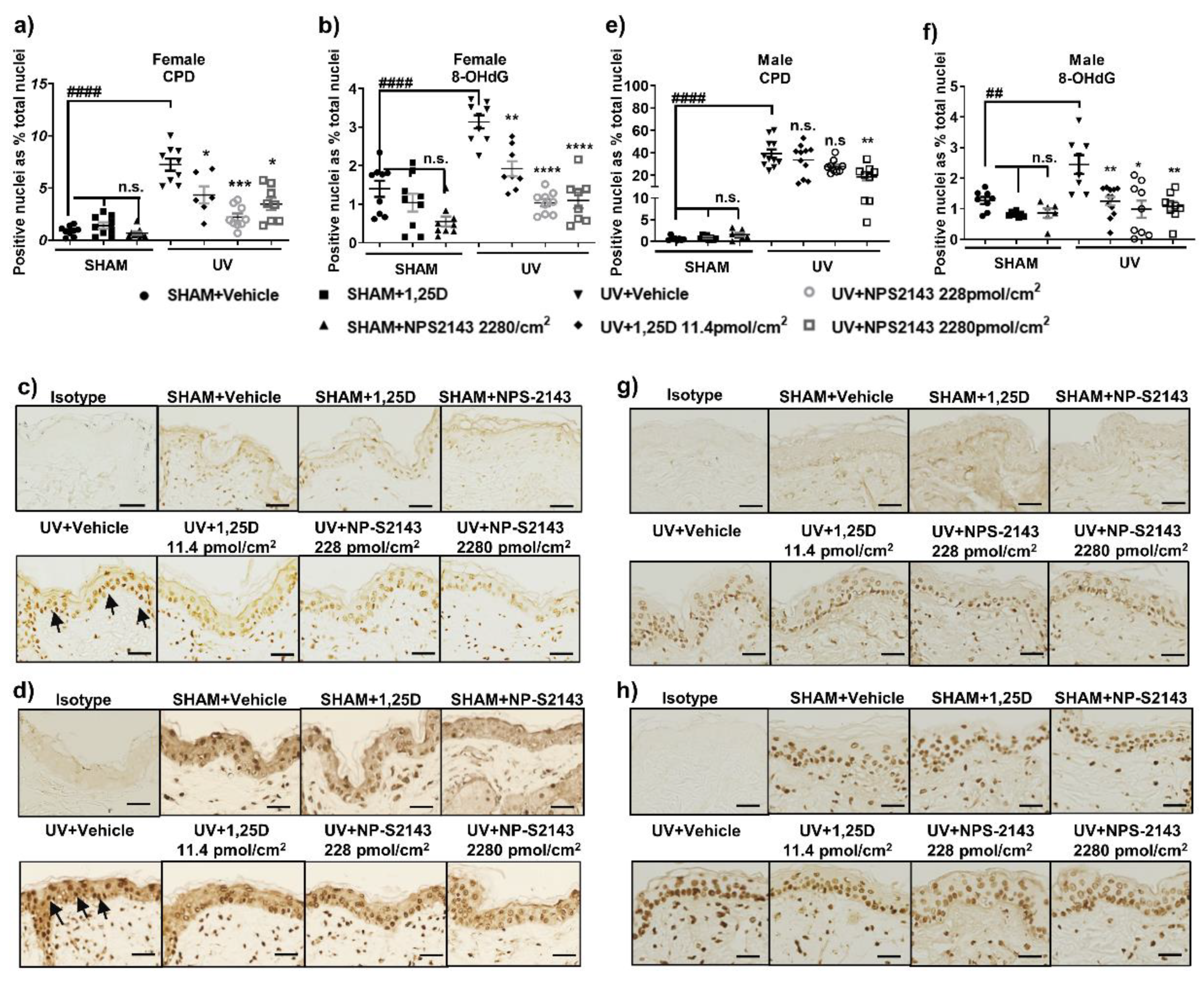
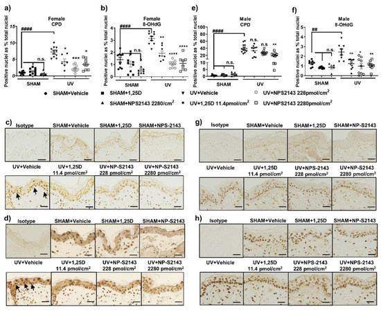
2.1. NPS-2143 Protects against DNA Damage and Apoptotic Keratinocytes in Skh:hr1 Mice
2.2. NPS-2143 Effects on Inflammatory Response after ssUV and on Contact Hypersensitivity in Female Mice
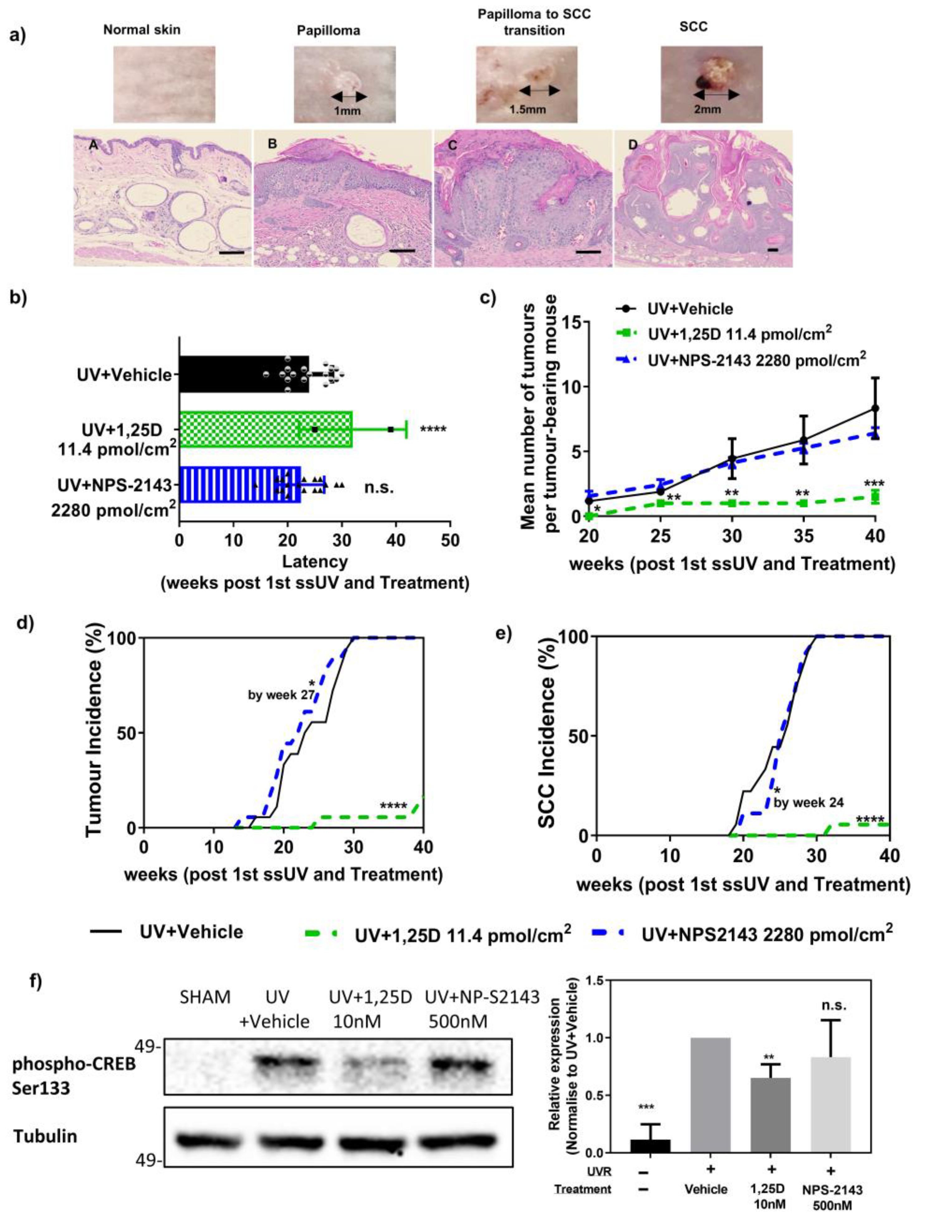
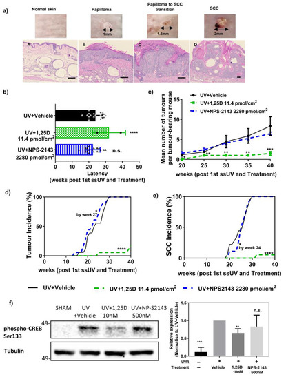
2.3. Study of NPS-2143 in Photocarcinogenesis in Female SKh:hr1 Mice
- Tumour latency
- Tumour multiplicity
- Tumour incidence
- Phosphorylation of cyclic AMP response element binding protein (CREB) as a predictor of anti-tumour activity
3. Discussion
4. Materials and Methods
4.1. Studies in Mice
4.2. Topical Treatments, DNA Damage and Sunburn Cells
4.3. Skin Edema and Induction of Contact Hypersensitivity in Mice
4.4. Photocarcinogenesis
4.5. Culture of Primary Human Keratinocytes
4.6. Western Blot
4.7. Statistical Analysis
Supplementary Materials
Author Contributions
Funding
Institutional Review Board Statement
Informed Consent Statement
Data Availability Statement
Acknowledgments
Conflicts of Interest
References
- Douki, T.; Bretonniere, Y.; Cadet, J. Protection against radiation-induced degradation of DNA bases by polyamines. Radiat. Res. 2000, 153, 29–35. [Google Scholar] [CrossRef] [PubMed]
- Cooke, M.S.; Podmore, I.D.; Mistry, N.; Evans, M.D.; Herbert, K.E.; Griffiths, H.R.; Lunec, J. Immunochemical detection of UV-induced DNA damage and repair. J. Immunol. Methods 2003, 280, 125–133. [Google Scholar] [CrossRef]
- Mouret, S.; Charveron, M.; Favier, A.; Cadet, J.; Douki, T. Differential repair of UVB-induced cyclobutane pyrimidine dimers in cultured human skin cells and whole human skin. DNA Repair 2008, 7, 704–712. [Google Scholar] [CrossRef] [PubMed]
- Ikehata, H.; Ono, T. Significance of CpG methylation for solar UV-induced mutagenesis and carcinogenesis in skin. Photochem. Photobiol. 2007, 83, 196–204. [Google Scholar] [CrossRef]
- Hruza, L.L.; Pentland, A.P. Mechanisms of UV-induced inflammation. J. Investig. Dermatol. 1993, 100, 35S–41S. [Google Scholar] [CrossRef]
- Halliday, G.M. Inflammation, gene mutation and photoimmunosuppression in response to UVR-induced oxidative damage contributes to photocarcinogenesis. Mutat. Res. 2005, 571, 107–120. [Google Scholar] [CrossRef] [PubMed]
- Hart, P.H.; Norval, M. Ultraviolet radiation-induced immunosuppression and its relevance for skin carcinogenesis. Photochem. Photobiol. Sci. 2018, 17, 1872–1884. [Google Scholar] [CrossRef]
- Ananthaswamy, H.N. Ultraviolet Light as a Carcinogen. In Comprehensive Toxicology, Chemical Carcinogens and Anticarcinogens; Bowden, G.T., Fischer, S.M., Eds.; Pergamon: Oxford, UK, 1997; Volume 12. [Google Scholar]
- Peak, M.J.; Peak, J.G.; Carnes, B.A. Induction of direct and indirect single-strand breaks in human cell DNA by far- and near-ultraviolet radiations: Action spectrum and mechanisms. Photochem. Photobiol. 1987, 45, 381–387. [Google Scholar] [CrossRef]
- Kripke, M.L.; Fisher, M.S. Immunologic parameters of ultraviolet carcinogenesis. J. Natl. Cancer Inst. 1976, 57, 211–215. [Google Scholar] [CrossRef]
- Rangwala, S.; Tsai, K.Y. Roles of the immune system in skin cancer. Br. J. Dermatol. 2011, 165, 953–965. [Google Scholar] [CrossRef]
- Katiyar, S.K. UV-induced immune suppression and photocarcinogenesis: Chemoprevention by dietary botanical agents. Cancer Lett. 2007, 255, 1–11. [Google Scholar] [CrossRef]
- Scott, T.L.; Christian, P.A.; Kesler, M.V.; Donohue, K.M.; Shelton, B.; Wakamatsu, K.; Ito, S.; D’Orazio, J. Pigment-independent cAMP-mediated epidermal thickening protects against cutaneous UV injury by keratinocyte proliferation. Exp. Dermatol. 2012, 21, 771–777. [Google Scholar] [CrossRef]
- de Winter, S.; Vink, A.A.; Roza, L.; Pavel, S. Solar-simulated skin adaptation and its effect on subsequent UV-induced epidermal DNA damage. J. Investig. Dermatol. 2001, 117, 678–682. [Google Scholar] [CrossRef] [PubMed]
- Young, A.R.; Potten, C.S.; Chadwick, C.A.; Murphy, G.M.; Hawk, J.L.; Cohen, A.J. Photoprotection and 5-MOP photochemoprotection from UVR-induced DNA damage in humans: The role of skin type. J. Investig. Dermatol. 1991, 97, 942–948. [Google Scholar] [CrossRef]
- Gniadecka, M.; Wulf, H.C.; Mortensen, N.N.; Poulsen, T. Photoprotection in vitiligo and normal skin-A quantitative assessment of the role of stratum corneum, viable epidermis and pigmentation. Acta Derm.-Venereol. 1996, 76, 429–432. [Google Scholar]
- Bikle, D.D.; Xie, Z.; Tu, C.L. Calcium regulation of keratinocyte differentiation. Expert Rev. Endocrinol. Metab. 2012, 7, 461–472. [Google Scholar] [CrossRef]
- Tu, C.L.; Crumrine, D.A.; Man, M.Q.; Chang, W.; Elalieh, H.; You, M.; Elias, P.M.; Bikle, D.D. Ablation of the calcium-sensing receptor in keratinocytes impairs epidermal differentiation and barrier function. J. Investig. Dermatol. 2012, 132, 2350–2359. [Google Scholar] [CrossRef]
- Bikle, D.D.; Ratnam, A.; Mauro, T.; Harris, J.; Pillai, S. Changes in calcium responsiveness and handling during keratinocyte differentiation. Potential role of the calcium receptor. J. Clin. Investig. 1996, 97, 1085–1093. [Google Scholar] [CrossRef] [PubMed]
- Tu, C.L.; Chang, W.; Bikle, D.D. The extracellular calcium-sensing receptor is required for calcium-induced differentiation in human keratinocytes. J. Biol. Chem. 2001, 276, 41079–41085. [Google Scholar] [CrossRef] [PubMed]
- Nemeth, E.F. The search for calcium receptor antagonists (calcilytics). J. Mol. Endocrinol. 2002, 29, 15–21. [Google Scholar] [CrossRef]
- Nemeth, E.F.; Delmar, E.G.; Heaton, W.L.; Miller, M.A.; Lambert, L.D.; Conklin, R.L.; Gowen, M.; Gleason, J.G.; Bhatnagar, P.K.; Fox, J. Calcilytic compounds: Potent and selective Ca2+ receptor antagonists that stimulate secretion of parathyroid hormone. J. Pharmacol. Exp. Ther. 2001, 299, 323–331. [Google Scholar]
- Hannan, F.M.; Walls, G.V.; Babinsky, V.N.; Nesbit, M.A.; Kallay, E.; Hough, T.A.; Fraser, W.D.; Cox, R.D.; Hu, J.; Spiegel, A.M.; et al. The Calcilytic Agent NPS 2143 Rectifies Hypocalcemia in a Mouse Model With an Activating Calcium-Sensing Receptor (CaSR) Mutation: Relevance to Autosomal Dominant Hypocalcemia Type 1 (ADH1). Endocrinology 2015, 156, 3114–3121. [Google Scholar] [CrossRef] [PubMed]
- Leach, K.; Wen, A.; Cook, A.E.; Sexton, P.M.; Conigrave, A.D.; Christopoulos, A. Impact of clinically relevant mutations on the pharmacoregulation and signaling bias of the calcium-sensing receptor by positive and negative allosteric modulators. Endocrinology 2013, 154, 1105–1116. [Google Scholar] [CrossRef] [PubMed]
- Gregory, K.J.; Kufareva, I.; Keller, A.N.; Khajehali, E.; Mun, H.C.; Goolam, M.A.; Mason, R.S.; Capuano, B.; Conigrave, A.D.; Christopoulos, A.; et al. Dual Action Calcium-Sensing Receptor Modulator Unmasks Novel Mode-Switching Mechanism. ACS Pharmacol. Transl. Sci. 2018, 1, 96–109. [Google Scholar] [CrossRef]
- Yang, C.; Rybchyn, M.S.; De Silva, W.G.M.; Matthews, J.; Holland, A.J.A.; Conigrave, A.D.; Mason, R.S. UV-induced DNA Damage in Skin is Reduced by CaSR Inhibition. Photochem. Photobiol. 2022, 98, 1157–1166. [Google Scholar] [CrossRef] [PubMed]
- Nishisgori, C. Current concept of photocarcinogenesis. Photochem. Photobiol. Sci. 2015, 14, 1713–1721. [Google Scholar] [CrossRef] [PubMed]
- Dixon, K.M.; Deo, S.S.; Wong, G.; Slater, M.; Norman, A.W.; Bishop, J.E.; Posner, G.H.; Ishizuka, S.; Halliday, G.M.; Reeve, V.E.; et al. Skin cancer prevention: A possible role of 1,25dihydroxyvitamin D3 and its analogs. J. Steroid Biochem. 2005, 97, 137–143. [Google Scholar] [CrossRef] [PubMed]
- Wong, G.; Gupta, R.; Dixon, K.M.; Deo, S.S.; Choong, S.M.; Halliday, G.M.; Bishop, J.E.; Ishizuka, S.; Norman, A.W.; Posner, G.H.; et al. 1,25-Dihydroxyvitamin D and three low-calcemic analogs decrease UV-induced DNA damage via the rapid response pathway. J. Steroid Biochem. Mol. Biol. 2004, 89–90, 567–570. [Google Scholar] [CrossRef] [PubMed]
- Dixon, K.M.; Deo, S.S.; Norman, A.W.; Bishop, J.E.; Halliday, G.M.; Reeve, V.E.; Mason, R.S. In vivo relevance for photoprotection by the vitamin D rapid response pathway. J. Steroid Biochem. Mol. Biol. 2007, 103, 451–456. [Google Scholar] [CrossRef] [PubMed]
- Dixon, K.M.; Norman, A.W.; Sequeira, V.B.; Mohan, R.; Rybchyn, M.S.; Reeve, V.E.; Halliday, G.M.; Mason, R.S. 1 alpha,25(OH)(2)-Vitamin D and a Nongenomic Vitamin D Analogue Inhibit Ultraviolet Radiation-Induced Skin Carcinogenesis. Cancer Prev. Res. 2011, 4, 1485–1494. [Google Scholar] [CrossRef]
- Chida, K.; Hashiba, H.; Fukushima, M.; Suda, T.; Kuroki, T. Inhibition of tumor promotion in mouse skin by 1 alpha,25-dihydroxyvitamin D3. Cancer Res. 1985, 45, 5426–5430. [Google Scholar]
- Forbes, P.D.; Blum, H.F.; Davies, R.E. Photocarcinogenesis in hairless mice: Dose-response and the influence of dose-delivery. Photochem. Photobiol. 1981, 34, 361–365. [Google Scholar] [CrossRef] [PubMed]
- Reeve, V.E.; Ley, R.D. Animal models of ultraviolet radiation-induced skin cancer. In Prevention of Skin Cancer; Hill, D., Elwood, J.M., English, D.R., Eds.; Springer: Dordrecht, The Netherlands, 2004; pp. 177–194. [Google Scholar] [CrossRef]
- Brown, K.; Balmain, A. Transgenic mice and squamous multistage skin carcinogenesis. Cancer Metastasis Rev. 1995, 14, 113–124. [Google Scholar] [CrossRef] [PubMed]
- Demetriou, S.K.; Ona-Vu, K.; Teichert, A.E.; Cleaver, J.E.; Bikle, D.D.; Oh, D.H. Vitamin D receptor mediates DNA repair and is UV inducible in intact epidermis but not in cultured keratinocytes. J. Investig. Dermatol. 2012, 132, 2097–2100. [Google Scholar] [CrossRef]
- Mason, R.; Holliday, C.J. 1,25-Dihydroxyvitamin D Contributes to Photoprotection in Skin Cells. In Vitamin D Endocrine System: Structural, Biological, Genetic and Clinical Aspects; Norman, A.W., Bouillon, R., Thomasset, M., Eds.; University of California: Riverside, CA, USA, 2000; pp. 605–608. [Google Scholar]
- Gupta, R.; Dixon, K.M.; Deo, S.S.; Holliday, C.J.; Slater, M.; Halliday, G.M.; Reeve, V.E.; Mason, R.S. Photoprotection by 1,25 dihydroxyvitamin D3 is associated with an increase in p53 and a decrease in nitric oxide products. J. Investig. Dermatol. 2007, 127, 707–715. [Google Scholar] [CrossRef] [PubMed]
- De Haes, P.; Garmyn, M.; Verstuyf, A.; De Clercq, P.; Vandewalle, M.; Degreef, H.; Vantieghem, K.; Bouillon, R.; Segaert, S. 1,25-Dihydroxyvitamin D3 and analogues protect primary human keratinocytes against UVB-induced DNA damage. J. Photochem. Photobiol. B Biol. 2005, 78, 141–148. [Google Scholar] [CrossRef]
- Lee, J.; Youn, J.I. The photoprotective effect of 1,25-dihydroxyvitamin D3 on ultraviolet light B-induced damage in keratinocyte and its mechanism of action. J. Dermatol. Sci. 1998, 18, 11–18. [Google Scholar] [CrossRef]
- Manggau, M.; Kim, D.S.; Ruwisch, L.; Vogler, R.; Korting, H.C.; Schafer-Korting, M.; Kleuser, B. 1Alpha,25-dihydroxyvitamin D3 protects human keratinocytes from apoptosis by the formation of sphingosine-1-phosphate. J. Investig. Dermatol. 2001, 117, 1241–1249. [Google Scholar] [CrossRef]
- Sheehan, J.M.; Young, A.R. The sunburn cell revisited: An update on mechanistic aspects. Photochem. Photobiol. Sci. 2002, 1, 365–377. [Google Scholar] [CrossRef] [PubMed]
- Saran, A.; Spinola, M.; Pazzaglia, S.; Peissel, B.; Tiveron, C.; Tatangelo, L.; Mancuso, M.; Covelli, V.; Giovannelli, L.; Pitozzi, V.; et al. Loss of tyrosinase activity confers increased skin tumor susceptibility in mice. Oncogene 2004, 23, 4130–4135. [Google Scholar] [CrossRef] [PubMed]
- Ortonne, J.P. From actinic keratosis to squamous cell carcinoma. Br. J. Dermatol. 2002, 146, 20–23. [Google Scholar] [CrossRef]
- Mantel, N.; Haenszel, W. Statistical Aspects of the Analysis of Data From Retrospective Studies of Disease. J. Natl. Cancer Inst. 1959, 22, 719–748. [Google Scholar]
- Rozenberg, J.; Rishi, V.; Orosz, A.; Moitra, J.; Glick, A.; Vinson, C. Inhibition of CREB function in mouse epidermis reduces papilloma formation. Mol. Cancer Res. 2009, 7, 654–664. [Google Scholar] [CrossRef]
- Tongkao-On, W.; Yang, C.; McCarthy, B.Y.; De Silva, W.G.M.; Rybchyn, M.S.; Gordon-Thomson, C.; Dixon, K.M.; Halliday, G.M.; Reeve, V.E.; Mason, R.S. Sex Differences in Photoprotective Responses to 1,25-Dihydroxyvitamin D3 in Mice Are Modulated by the Estrogen Receptor-beta. Int. J. Mol. Sci. 2021, 22, 1962. [Google Scholar] [CrossRef]
- Cooperstone, J.L.; Tober, K.L.; Riedl, K.M.; Teegarden, M.D.; Cichon, M.J.; Francis, D.M.; Schwartz, S.J.; Oberyszyn, T.M. Tomatoes protect against development of UV-induced keratinocyte carcinoma via metabolomic alterations. Sci. Rep. 2017, 7, 5106. [Google Scholar] [CrossRef]
- Kripke, M.L.; Cox, P.A.; Alas, L.G.; Yarosh, D.B. Pyrimidine dimers in DNA initiate systemic immunosuppression in UV-irradiated mice. Proc. Natl. Acad. Sci. USA 1992, 89, 7516–7520. [Google Scholar] [CrossRef]
- Damian, D.L.; Patterson, C.R.; Stapelberg, M.; Park, J.; Barnetson, R.S.; Halliday, G.M. UV radiation-induced immunosuppression is greater in men and prevented by topical nicotinamide. J. Investig. Dermatol. 2008, 128, 447–454. [Google Scholar] [CrossRef] [PubMed]
- Reeve, V.E.; Allanson, M.; Domanski, D.; Painter, N. Gender differences in UV-induced inflammation and immunosuppression in mice reveal male unresponsiveness to UVA radiation. Photochem. Photobiol. Sci. 2012, 11, 173–179. [Google Scholar] [CrossRef] [PubMed]
- Thomas-Ahner, J.M.; Wulff, B.C.; Tober, K.L.; Kusewitt, D.F.; Riggenbach, J.A.; Oberyszyn, T.M. Gender differences in UVB-induced skin carcinogenesis, inflammation, and DNA damage. Cancer Res. 2007, 67, 3468–3474. [Google Scholar] [CrossRef]
- Foote, J.A.; Harris, R.B.; Giuliano, A.R.; Roe, D.J.; Moon, T.E.; Cartmel, B.; Alberts, D.S. Predictors for cutaneous basal- and squamous-cell carcinoma among actinically damaged adults. Int. J. Cancer 2001, 95, 7–11. [Google Scholar] [CrossRef] [PubMed]
- Rees, J.R.; Zens, M.S.; Celaya, M.O.; Riddle, B.L.; Karagas, M.R.; Peacock, J.L. Survival after squamous cell and basal cell carcinoma of the skin: A retrospective cohort analysis. Int. J. Cancer 2015, 137, 878–884. [Google Scholar] [CrossRef] [PubMed]
- Theil, J.H.; Ahloy-Dallaire, J.; Weber, E.M.; Gaskill, B.N.; Pritchett-Corning, K.R.; Felt, S.A.; Garner, J.P. The epidemiology of fighting in group-housed laboratory mice. Sci. Rep. 2020, 10, 16649. [Google Scholar] [CrossRef] [PubMed]
- Deliconstantinos, G.; Villiotou, V.; Stavrides, J.C. Increase of particulate nitric oxide synthase activity and peroxynitrite synthesis in UVB-irradiated keratinocyte membranes. Biochem. J. 1996, 320 Pt 3, 997–1003. [Google Scholar] [CrossRef] [PubMed]
- Villiotou, V.; Deliconstantinos, G. Nitric oxide, peroxynitrite and nitroso-compounds formation by ultraviolet A (UVA) irradiated human squamous cell carcinoma: Potential role of nitric oxide in cancer prognosis. Anticancer. Res. 1995, 15, 931–942. [Google Scholar]
- Deliconstantinos, G.; Villiotou, V.; Stravrides, J.C. Release by ultraviolet B (u.v.B) radiation of nitric oxide (NO) from human keratinocytes: A potential role for nitric oxide in erythema production. Br. J. Pharmacol. 1995, 114, 1257–1265. [Google Scholar] [CrossRef]
- Mowbray, M.; McLintock, S.; Weerakoon, R.; Lomatschinsky, N.; Jones, S.; Rossi, A.G.; Weller, R.B. Enzyme-Independent NO Stores in Human Skin: Quantification and Influence of UV Radiation. J. Investig. Dermatol. 2009, 129, 834–842. [Google Scholar] [CrossRef]
- Urbanski, A.; Schwarz, T.; Neuner, P.; Krutmann, J.; Kirnbauer, R.; Kock, A.; Luger, T.A. Ultraviolet light induces increased circulating interleukin-6 in humans. J. Investig. Dermatol. 1990, 94, 808–811. [Google Scholar] [CrossRef]
- Rossol, M.; Pierer, M.; Raulien, N.; Quandt, D.; Meusch, U.; Rothe, K.; Schubert, K.; Schoneberg, T.; Schaefer, M.; Krugel, U.; et al. Extracellular Ca2+ is a danger signal activating the NLRP3 inflammasome through G protein-coupled calcium sensing receptors. Nat. Commun. 2012, 3, 1329. [Google Scholar] [CrossRef]
- Gutierrez-Lopez, T.Y.; Orduna-Castillo, L.B.; Hernandez-Vasquez, M.N.; Vazquez-Prado, J.; Reyes-Cruz, G. Calcium sensing receptor activates the NLRP3 inflammasome via a chaperone-assisted degradative pathway involving Hsp70 and LC3-II. Biochem. Biophys. Res. Commun. 2018, 505, 1121–1127. [Google Scholar] [CrossRef]
- Lee, G.S.; Subramanian, N.; Kim, A.I.; Aksentijevich, I.; Goldbach-Mansky, R.; Sacks, D.B.; Germain, R.N.; Kastner, D.L.; Chae, J.J. The calcium-sensing receptor regulates the NLRP3 inflammasome through Ca2+ and cAMP. Nature 2012, 492, 123–127. [Google Scholar] [CrossRef]
- Chiarini, A.; Armato, U.; Liu, D.; Dal Prà, I. Calcium-Sensing Receptor Antagonist NPS 2143 Restores Amyloid Precursor Protein Physiological Non-Amyloidogenic Processing in Aβ-Exposed Adult Human Astrocytes. Sci. Rep. 2017, 7, 1277. [Google Scholar] [CrossRef]
- Armato, U.; Chiarini, A.; Chakravarthy, B.; Chioffi, F.; Pacchiana, R.; Colarusso, E.; Whitfield, J.F.; Dal Prà, I. Calcium-sensing receptor antagonist (calcilytic) NPS 2143 specifically blocks the increased secretion of endogenous Aβ42 prompted by exogenous fibrillary or soluble Aβ25–35 in human cortical astrocytes and neurons—Therapeutic relevance to Alzheimer’s disease. Biochim. Biophys. Acta (BBA)-Mol. Basis Dis. 2013, 1832, 1634–1652. [Google Scholar]
- Zhai, T.Y.; Cui, B.H.; Zou, L.; Zeng, J.Y.; Gao, S.; Zhao, Q.; Wang, Y.; Xie, W.L.; Sun, Y.H. Expression and Role of the Calcium-Sensing Receptor in Rat Peripheral Blood Polymorphonuclear Neutrophils. Oxid. Med. Cell. Longev. 2017, 2017, 3869561. [Google Scholar] [CrossRef]
- Li, T.T.; Sun, M.R.; Yin, X.; Wu, C.L.; Wu, Q.Y.; Feng, S.L.; Li, H.; Luan, Y.; Wen, J.; Yan, L.X.; et al. Expression of the calcium sensing receptor in human peripheral blood T lymphocyte and its contribution to cytokine secretion through MAPKs or NF-kappa B pathways (vol 53, pg 414, 2013). Mol. Immunol. 2013, 55, 429. [Google Scholar] [CrossRef]
- Wu, C.-L.; Wu, Q.-Y.; Du, J.-J.; Zeng, J.-Y.; Li, T.-T.; Xu, C.-Q.; Sun, Y.-H. Calcium-sensing receptor in the T lymphocyte enhanced the apoptosis and cytokine secretion in sepsis. Mol. Immunol. 2015, 63, 337–342. [Google Scholar] [CrossRef] [PubMed]
- Hu, B.; Tong, F.; Xu, L.; Shen, Z.; Yan, L.; Xu, G.; Shen, R. Role of Calcium Sensing Receptor in Streptozotocin-Induced Diabetic Rats Exposed to Renal Ischemia Reperfusion Injury. Kidney Blood Press. Res. 2018, 43, 276–286. [Google Scholar] [CrossRef]
- Nishimura, N.; Tohyama, C.; Satoh, M.; Nishimura, H.; Reeve, V.E. Defective immune response and severe skin damage following UVB irradiation in interleukin-6-deficient mice. Immunology 1999, 97, 77–83. [Google Scholar] [CrossRef] [PubMed]
- Murphy, G.M.; Norris, P.G.; Young, A.R.; Corbett, M.F.; Hawk, J.L.M. Low-dose ultraviolet-B irradiation depletes human epidermal Langerhans cells. Br. J. Dermatol. 1993, 129, 674–677. [Google Scholar] [CrossRef] [PubMed]
- Aberer, W.; Schuler, G.; Stingl, G.; Honigsmann, H.; Wolff, K. Ultraviolet light depletes surface markers of Langerhans cells. J. Investig. Dermatol. 1981, 76, 202–210. [Google Scholar] [CrossRef] [PubMed]
- Shreedhar, V.; Giese, T.; Sung, V.W.; Ullrich, S.E. A cytokine cascade including prostaglandin E2, IL-4, and IL-10 is responsible for UV-induced systemic immune suppression. J. Immunol. 1998, 160, 3783–3789. [Google Scholar] [CrossRef] [PubMed]
- de Vries, J.E. Immunosuppressive and anti-inflammatory properties of interleukin 10. Ann. Med. 1995, 27, 537–541. [Google Scholar] [CrossRef]
- Matsumura, Y.; Ananthaswamy, H.N. Toxic effects of ultraviolet radiation on the skin. Toxicol. Appl. Pharmacol. 2004, 195, 298–308. [Google Scholar] [CrossRef] [PubMed]
- Rivas, J.M.; Ullrich, S.E. Systemic suppression of delayed-type hypersensitivity by supernatants from UV-irradiated keratinocytes. An essential role for keratinocyte-derived IL-10. J. Immunol. 1992, 149, 3865–3871. [Google Scholar] [CrossRef] [PubMed]
- Yagi, H.; Tokura, Y.; Wakita, H.; Furukawa, F.; Takigawa, M. TCRV beta 7+ Th2 cells mediate UVB-induced suppression of murine contact photosensitivity by releasing IL-10. J. Immunol. 1996, 156, 1824–1831. [Google Scholar] [CrossRef]
- Wolf, P.; Maier, H.; Mullegger, R.R.; Chadwick, C.A.; Hofmann-Wellenhof, R.; Soyer, H.P.; Hofer, A.; Smolle, J.; Horn, M.; Cerroni, L.; et al. Topical treatment with liposomes containing T4 endonuclease V protects human skin in vivo from ultraviolet-induced upregulation of interleukin-10 and tumor necrosis factor-alpha. J. Investig. Dermatol. 2000, 114, 149–156. [Google Scholar] [CrossRef]
- Loser, K.; Apelt, J.; Voskort, M.; Mohaupt, M.; Balkow, S.; Schwarz, T.; Grabbe, S.; Beissert, S. IL-10 controls ultraviolet-induced carcinogenesis in mice. J. Immunol. 2007, 179, 365–371. [Google Scholar] [CrossRef] [PubMed]
- You, Y.H.; Lee, D.H.; Yoon, J.H.; Nakajima, S.; Yasui, A.; Pfeifer, G.P. Cyclobutane pyrimidine dimers are responsible for the vast majority of mutations induced by UVB irradiation in mammalian cells. J. Biol. Chem. 2001, 276, 44688–44694. [Google Scholar] [CrossRef] [PubMed]
- Yarosh, D.; Alas, L.G.; Yee, V.; Oberyszyn, A.; Kibitel, J.T.; Mitchell, D.; Rosenstein, R.; Spinowitz, A.; Citron, M. Pyrimidine Dimer Removal Enhanced by DNA Repair Liposomes Reduces the Incidence of UV Skin Cancer in Mice. Cancer Res. 1992, 52, 4227–4231. [Google Scholar] [PubMed]
- Yarosh, D.; Klein, J.; O’Connor, A.; Hawk, J.; Rafal, E.; Wolf, P. Effect of topically applied T4 endonuclease V in liposomes on skin cancer in xeroderma pigmentosum: A randomised study. Xeroderma Pigmentosum Study Group. Lancet 2001, 357, 926–929. [Google Scholar] [CrossRef]
- Gonzalez, G.A.; Montminy, M.R. Cyclic AMP stimulates somatostatin gene transcription by phosphorylation of CREB at serine 133. Cell 1989, 59, 675–680. [Google Scholar] [CrossRef]
- Mayr, B.; Montminy, M. Transcriptional regulation by the phosphorylation-dependent factor CREB. Nat. Rev. Mol. Cell Biol. 2001, 2, 599–609. [Google Scholar] [CrossRef] [PubMed]
- Conkright, M.D.; Montminy, M. CREB: The unindicted cancer co-conspirator. Trends Cell Biol. 2005, 15, 457–459. [Google Scholar] [CrossRef] [PubMed]
- Abramovitch, R.; Tavor, E.; Jacob-Hirsch, J.; Zeira, E.; Amariglio, N.; Pappo, O.; Rechavi, G.; Galun, E.; Honigman, A. A pivotal role of cyclic AMP-responsive element binding protein in tumor progression. Cancer Res. 2004, 64, 1338–1346. [Google Scholar] [CrossRef] [PubMed]
- Melnikova, V.O.; Dobroff, A.S.; Zigler, M.; Villares, G.J.; Braeuer, R.R.; Wang, H.; Huang, L.; Bar-Eli, M. CREB Inhibits AP-2 alpha Expression to Regulate the Malignant Phenotype of Melanoma. PLoS ONE 2010, 5, e12452. [Google Scholar] [CrossRef]
- Kim, S.Y.; Lee, J.H.; Sohn, K.C.; Im, M.; Lee, Y.; Seo, Y.J.; Lee, J.H.; Kim, C.D. beta-Catenin Regulates the Expression of cAMP Response Element-Binding Protein 1 in Squamous Cell Carcinoma Cells. Ann. Dermatol. 2018, 30, 119–122. [Google Scholar] [CrossRef]
- Chhabra, A.; Fernando, H.; Watkins, G.; Mansel, R.E.; Jiang, W.G. Expression of transcription factor CREB1 in human breast cancer and its correlation with prognosis. Oncol. Rep. 2007, 18, 953–958. [Google Scholar] [CrossRef]
- Jean, D.; Bar-Eli, M. Regulation of tumor growth and metastasis of human melanoma by the CREB transcription factor family. Mol. Cell. Biochem. 2000, 212, 19–28. [Google Scholar] [CrossRef]
- Best, S.A.; Nwaobasi, A.N.; Schmults, C.D.; Ramsey, M.R. CCAR2 Is Required for Proliferation and Tumor Maintenance in Human Squamous Cell Carcinoma. J. Investig. Dermatol. 2017, 137, 506–512. [Google Scholar] [CrossRef]
- Einspahr, J.G.; Curiel-Lewandrowski, C.; Calvert, V.S.; Stratton, S.P.; Alberts, D.S.; Warneke, J.; Hu, C.; Saboda, K.; Wagener, E.L.; Dickinson, S.; et al. Protein activation mapping of human sun-protected epidermis after an acute dose of erythemic solar simulated light. NPJ Precis. Oncol. 2017, 1, 34. [Google Scholar] [CrossRef]
- Oh, W.J.; Rishi, V.; Orosz, A.; Gerdes, M.J.; Vinson, C. Inhibition of CCAAT/enhancer binding protein family DNA binding in mouse epidermis prevents and regresses papillomas. Cancer Res. 2007, 67, 1867–1876. [Google Scholar] [CrossRef]
- Zhu, S.; Yoon, K.; Sterneck, E.; Johnson, P.F.; Smart, R.C. CCAAT/enhancer binding protein-beta is a mediator of keratinocyte survival and skin tumorigenesis involving oncogenic Ras signaling. Proc. Natl. Acad. Sci. USA 2002, 99, 207–212. [Google Scholar] [CrossRef]
- Gerdes, M.J.; Myakishev, M.; Frost, N.A.; Rishi, V.; Moitra, J.; Acharya, A.; Levy, M.R.; Park, S.W.; Glick, A.; Yuspa, S.H.; et al. Activator protein-1 activity regulates epithelial tumor cell identity. Cancer Res. 2006, 66, 7578–7588. [Google Scholar] [CrossRef] [PubMed]
- Young, M.R.; Li, J.J.; Rincon, M.; Flavell, R.A.; Sathyanarayana, B.K.; Hunziker, R.; Colburn, N. Transgenic mice demonstrate AP-1 (activator protein-1) transactivation is required for tumor promotion. Proc. Natl. Acad. Sci. USA 1999, 96, 9827–9832. [Google Scholar] [CrossRef] [PubMed]
- Thompson, E.J.; MacGowan, J.; Young, M.R.; Colburn, N.; Bowden, G.T. A dominant negative c-jun specifically blocks okadaic acid-induced skin tumor promotion. Cancer Res. 2002, 62, 3044–3047. [Google Scholar] [PubMed]
- Bikle, D.D.; Oda, Y.; Tu, C.L.; Jiang, Y. Novel mechanisms for the vitamin D receptor (VDR) in the skin and in skin cancer. J. Steroid Biochem. 2015, 148, 47–51. [Google Scholar] [CrossRef]
- Bikle, D.D.; Jiang, Y.; Nguyen, T.; Oda, Y.; Tu, C.L. Disruption of Vitamin D and Calcium Signaling in Keratinocytes Predisposes to Skin Cancer. Front. Physiol. 2016, 7, 296. [Google Scholar] [CrossRef]
- Panich, U.; Sittithumcharee, G.; Rathviboon, N.; Jirawatnotai, S. Ultraviolet Radiation-Induced Skin Aging: The Role of DNA Damage and Oxidative Stress in Epidermal Stem Cell Damage Mediated Skin Aging. Stem Cells Int. 2016, 2016, 7370642. [Google Scholar] [CrossRef]
- Reeve, V.E.; Domanski, D.; Slater, M. Radiation sources providing increased UVA/UVB ratios induce photoprotection dependent on the UVA dose in hairless mice. Photochem. Photobiol. 2006, 82, 406–411. [Google Scholar] [CrossRef]
- Rybchyn, M.S.; Slater, M.; Conigrave, A.D.; Mason, R.S. An Akt-dependent increase in canonical Wnt signaling and a decrease in sclerostin protein levels are involved in strontium ranelate-induced osteogenic effects in human osteoblasts. J. Biol. Chem. 2011, 286, 23771–23779. [Google Scholar] [CrossRef] [PubMed]
- De Silva, W.G.M.; Han, J.Z.R.; Yang, C.; Tongkao-On, W.; McCarthy, B.Y.; Ince, F.A.; Holland, A.J.A.; Tuckey, R.C.; Slominski, A.T.; Abboud, M.; et al. Evidence for Involvement of Nonclassical Pathways in the Protection From UV-Induced DNA Damage by Vitamin D-Related Compounds. JBMR Plus 2021, 5, e10555. [Google Scholar] [CrossRef]
- Dell, R.B.; Holleran, S.; Ramakrishnan, R. Sample size determination. ILAR J. 2002, 43, 207–213. [Google Scholar] [CrossRef] [PubMed]
- Schmidt, S.A.J.; Lo, S.; Hollestein, L.M. Research Techniques Made Simple: Sample Size Estimation and Power Calculation. J. Investig. Dermatol. 2018, 138, 1678–1682. [Google Scholar] [CrossRef] [PubMed]





| (a) Total Incidence by Mantel-Haenszel Log Rank Analysis | Significance by Week 27 | Significance by Week 28 |
|---|---|---|
| Vehicle vs. 1,25D 11.4 pmol/cm2 | **** (p < 0.0001) | **** (p < 0.0001) |
| Vehicle vs. NPS-2143 2280 pmol/cm2 | * (p = 0.044) | n.s (p = 0.21) |
| (b) SCC incidence by Mantel-Haenszel Log Rank Analysis | Significance by week 24 | Significance by week 25 |
| Vehicle vs. 1,25D 11.4 pmol/cm2 | **** (p < 0.0001) | **** (p < 0.0001) |
| Vehicle vs. NPS-2143 2280 pmol/cm2 | * (p = 0.02) | n.s. (p = 0.15) |
| In Vitro Photoprotection (Yang et al., 2022 [26]) | In Vivo Photoprotection against UV-Induced DNA Damage and Sunburn | Protection against UV-Induced Acute Skin Inflammation | Protection against UV-Induced Immunosuppression | Prevent Skin Carcinogenesis | |
|---|---|---|---|---|---|
| 1,25D | ![]() | ![]() | ![]() | ![]() | ![]() |
| NPS-2143 | ![]() | ![]() | ![]() | ![]() | Delayed initiation but no long-term protection |
Disclaimer/Publisher’s Note: The statements, opinions and data contained in all publications are solely those of the individual author(s) and contributor(s) and not of MDPI and/or the editor(s). MDPI and/or the editor(s) disclaim responsibility for any injury to people or property resulting from any ideas, methods, instructions or products referred to in the content. |
© 2023 by the authors. Licensee MDPI, Basel, Switzerland. This article is an open access article distributed under the terms and conditions of the Creative Commons Attribution (CC BY) license (https://creativecommons.org/licenses/by/4.0/).
Share and Cite
Yang, C.; Rybchyn, M.S.; De Silva, W.G.M.; Matthews, J.; Dixon, K.M.; Holland, A.J.A.; Conigrave, A.D.; Mason, R.S. The CaSR Modulator NPS-2143 Reduced UV-Induced DNA Damage in Skh:hr1 Hairless Mice but Minimally Inhibited Skin Tumours. Int. J. Mol. Sci. 2023, 24, 4921. https://doi.org/10.3390/ijms24054921
Yang C, Rybchyn MS, De Silva WGM, Matthews J, Dixon KM, Holland AJA, Conigrave AD, Mason RS. The CaSR Modulator NPS-2143 Reduced UV-Induced DNA Damage in Skh:hr1 Hairless Mice but Minimally Inhibited Skin Tumours. International Journal of Molecular Sciences. 2023; 24(5):4921. https://doi.org/10.3390/ijms24054921
Chicago/Turabian StyleYang, Chen, Mark Stephen Rybchyn, Warusavithana Gunawardena Manori De Silva, Jim Matthews, Katie Marie Dixon, Andrew J. A. Holland, Arthur David Conigrave, and Rebecca Sara Mason. 2023. "The CaSR Modulator NPS-2143 Reduced UV-Induced DNA Damage in Skh:hr1 Hairless Mice but Minimally Inhibited Skin Tumours" International Journal of Molecular Sciences 24, no. 5: 4921. https://doi.org/10.3390/ijms24054921
APA StyleYang, C., Rybchyn, M. S., De Silva, W. G. M., Matthews, J., Dixon, K. M., Holland, A. J. A., Conigrave, A. D., & Mason, R. S. (2023). The CaSR Modulator NPS-2143 Reduced UV-Induced DNA Damage in Skh:hr1 Hairless Mice but Minimally Inhibited Skin Tumours. International Journal of Molecular Sciences, 24(5), 4921. https://doi.org/10.3390/ijms24054921



