Comprehensive Analyses and Immunophenotyping of LIM Domain Family Genes in Patients with Non-Small-Cell Lung Cancer
Abstract
1. Introduction
2. Results
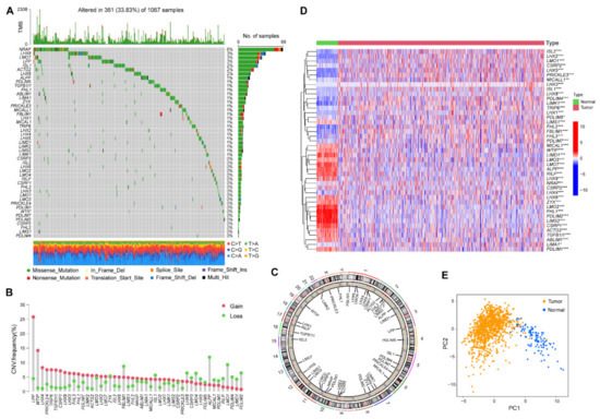
2.1. The Genetic Landscape of the LIM Domain Family Genes in NSCLC
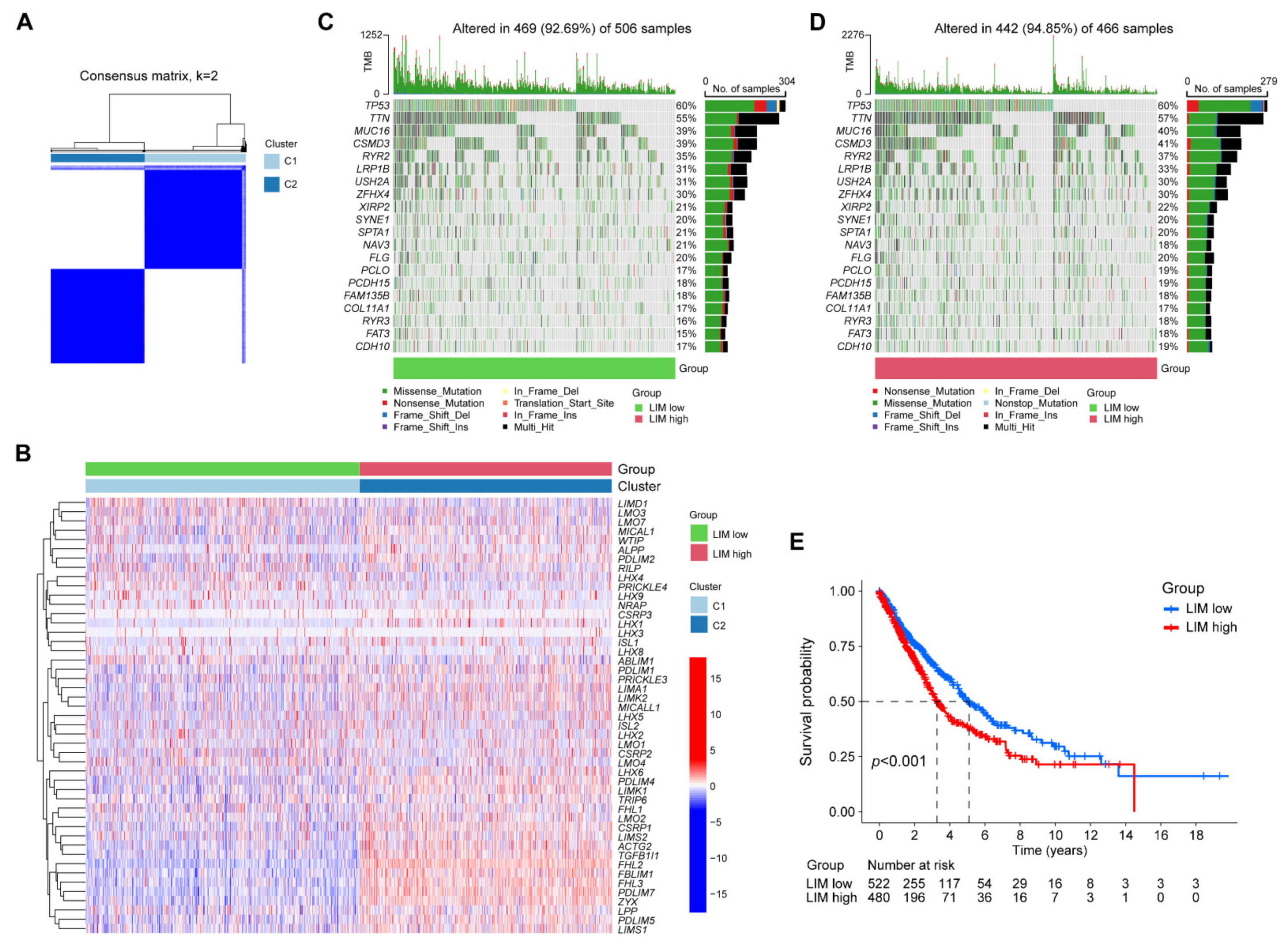
2.2. LIM Signature Identified NSCLC with Distinct Prognoses and Biological Functions
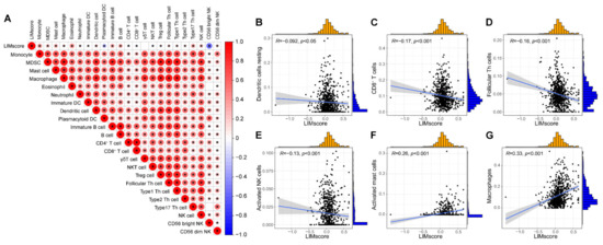
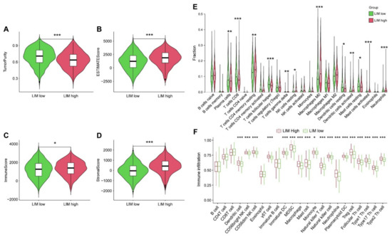
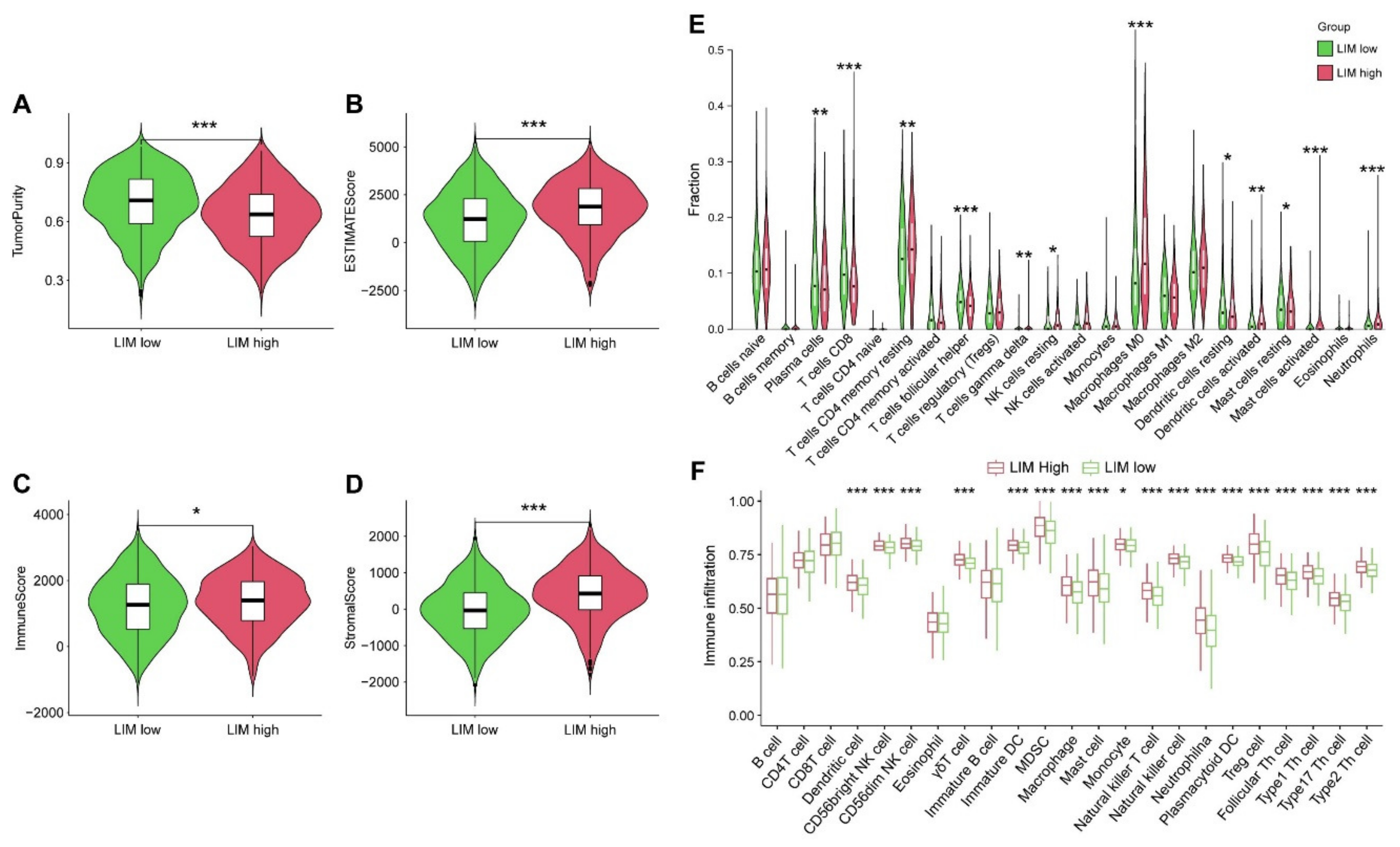
2.3. Characterization of Tumor Immunophenotype with LIM Signature
2.4. Relationship between LIM Signature and Tumor Somatic Mutation and Immunotherapy
2.5. Identifying LIMS1 as a Hub Gene in the LIM Domain Family
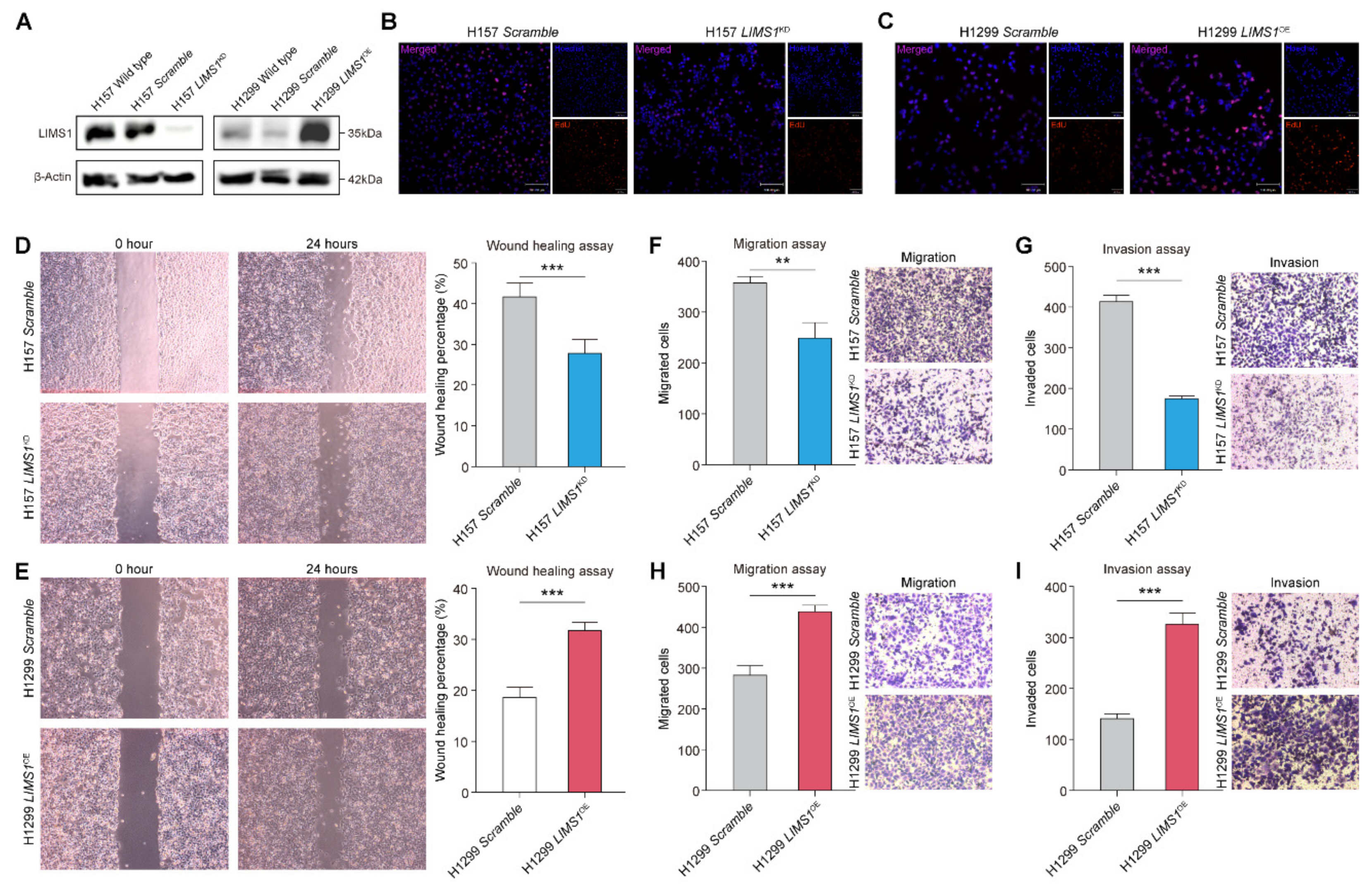
2.6. LIMS1 as a Pro-Tumor Gene in NSCLC
3. Discussion
4. Materials and Methods
4.1. NSCLC Dataset and Processing
4.2. Selection of the Differentially Expressed LIM Domain Family Genes
4.3. Consensus Clustering of LIM Domain Family Genes and Construction of LIM Signature
4.4. Functional Enrichment Analysis and Immune Infiltration Analysis
4.5. Identification of the Hub Genes of the LIM Domain Family Genes
4.6. Cell Culture and Transfection
4.7. Western Blot
4.8. EdU Assay, Wound-Healing Assay, and Transwell Assay
4.9. Statistical Analysis
5. Conclusions
Supplementary Materials
Author Contributions
Funding
Institutional Review Board Statement
Informed Consent Statement
Data Availability Statement
Conflicts of Interest
References
- Thai, A.A.; Solomon, B.J.; Sequist, L.V.; Gainor, J.F.; Heist, R.S. Lung cancer. Lancet 2021, 398, 535–554. [Google Scholar] [CrossRef] [PubMed]
 - Sung, H.; Ferlay, J.; Siegel, R.L.; Laversanne, M.; Soerjomataram, I.; Jemal, A.; Bray, F. Global Cancer Statistics 2020: GLOBOCAN Estimates of Incidence and Mortality Worldwide for 36 Cancers in 185 Countries. CA Cancer J. Clin. 2021, 71, 209–249. [Google Scholar] [CrossRef]
 - Gelatti, A.C.Z.; Drilon, A.; Santini, F.C. Optimizing the sequencing of tyrosine kinase inhibitors (TKIs) in epidermal growth factor receptor (EGFR) mutation-positive non-small cell lung cancer (NSCLC). Lung Cancer 2019, 137, 113–122. [Google Scholar] [CrossRef] [PubMed]
 - Osmani, L.; Askin, F.; Gabrielson, E.; Li, Q.K. Current WHO guidelines and the critical role of immunohistochemical markers in the subclassification of non-small cell lung carcinoma (NSCLC): Moving from targeted therapy to immunotherapy. Semin. Cancer Biol. 2018, 52 Pt 1, 103–109. [Google Scholar] [CrossRef] [PubMed]
 - Balata, H.; Fong, K.M.; Hendriks, L.E.; Lam, S.; Ostroff, J.S.; Peled, N.; Wu, N.; Aggarwal, C. Prevention and Early Detection for NSCLC: Advances in Thoracic Oncology 2018. J. Thorac. Oncol. 2019, 14, 1513–1527. [Google Scholar] [CrossRef] [PubMed]
 - Herbst, R.S.; Morgensztern, D.; Boshoff, C. The biology and management of non-small cell lung cancer. Nature 2018, 553, 446–454. [Google Scholar] [CrossRef]
 - Huang, Z.; Su, W.; Lu, T.; Wang, Y.; Dong, Y.; Qin, Y.; Liu, D.; Sun, L.; Jiao, W. First-Line Immune-Checkpoint Inhibitors in Non-Small Cell Lung Cancer: Current Landscape and Future Progress. Front. Pharmacol. 2020, 11, 578091. [Google Scholar] [CrossRef]
 - Stella, G.M.; Luisetti, M.; Pozzi, E.; Comoglio, P.M. Oncogenes in non-small-cell lung cancer: Emerging connections and novel therapeutic dynamics. Lancet Respir. Med. 2013, 1, 251–261. [Google Scholar] [CrossRef]
 - Li, A.; Ponten, F.; dos Remedios, C.G. The interactome of LIM domain proteins: The contributions of LIM domain proteins to heart failure and heart development. Proteomics 2012, 12, 203–225. [Google Scholar] [CrossRef]
 - Zheng, Q.; Zhao, Y. The diverse biofunctions of LIM domain proteins: Determined by subcellular localization and protein-protein interaction. Biol. Cell 2007, 99, 489–502. [Google Scholar] [CrossRef]
 - Sala, S.; Ampe, C. An emerging link between LIM domain proteins and nuclear receptors. Cell Mol. Life Sci. 2018, 75, 1959–1971. [Google Scholar] [CrossRef] [PubMed]
 - Kadrmas, J.L.; Beckerle, M.C. The LIM domain: From the cytoskeleton to the nucleus. Nat. Rev. Mol. Cell Biol. 2004, 5, 920–931. [Google Scholar] [CrossRef] [PubMed]
 - Matthews, J.M.; Lester, K.; Joseph, S.; Curtis, D.J. LIM-domain-only proteins in cancer. Nat. Rev. Cancer 2013, 13, 111–122. [Google Scholar] [CrossRef] [PubMed]
 - Wang, X.; Wang, R.; Jiang, K.; Zhu, M.; Guo, L.; Wu, C. PINCH-1 promotes IGF-1 receptor expression and skin cancer progression through inhibition of the GRB10-NEDD4 complex. Theranostics 2022, 12, 2613–2630. [Google Scholar] [CrossRef]
 - Qian, T.; Liu, C.; Ding, Y.; Guo, C.; Cai, R.; Wang, X.; Wang, R.; Zhang, K.; Zhou, L.; Deng, Y.; et al. PINCH-1 interacts with myoferlin to promote breast cancer progression and metastasis. Oncogene 2020, 39, 2069–2087. [Google Scholar] [CrossRef]
 - Jin, M.Z.; Jin, W.L. The updated landscape of tumor microenvironment and drug repurposing. Signal Transduct. Target Ther. 2020, 5, 166. [Google Scholar] [CrossRef]
 - Xiao, Y.; Yu, D. Tumor microenvironment as a therapeutic target in cancer. Pharmacol. Ther. 2021, 221, 107753. [Google Scholar] [CrossRef]
 - Pitt, J.M.; Marabelle, A.; Eggermont, A.; Soria, J.C.; Kroemer, G.; Zitvogel, L. Targeting the tumor microenvironment: Removing obstruction to anticancer immune responses and immunotherapy. Ann. Oncol. 2016, 27, 1482–1492. [Google Scholar] [CrossRef]
 - Huang, C.; Li, Y.; Li, Z.; Xu, Y.; Li, N.; Ge, Y.; Dong, J.; Chang, A.; Zhao, T.; Wang, X.; et al. LIMS1 Promotes Pancreatic Cancer Cell Survival under Oxygen-Glucose Deprivation Conditions by Enhancing HIF1A Protein Translation. Clin. Cancer Res. 2019, 25, 4091–4103. [Google Scholar] [CrossRef]
 - Piao, S.; Zheng, L.; Zheng, H.; Zhou, M.; Feng, Q.; Zhou, S.; Ke, M.; Yang, H.; Wang, X. High Expression of PDLIM2 Predicts a Poor Prognosis in Prostate Cancer and Is Correlated with Epithelial-Mesenchymal Transition and Immune Cell Infiltration. J. Immunol. Res. 2022, 2022, 2922832. [Google Scholar] [CrossRef]
 - Zhu, S.; Zhang, X.; Weichert-Leahey, N.; Dong, Z.; Zhang, C.; Lopez, G.; Tao, T.; He, S.; Wood, A.C.; Oldridge, D.; et al. LMO1 Synergizes with MYCN to Promote Neuroblastoma Initiation and Metastasis. Cancer Cell 2017, 32, 310–323.e315. [Google Scholar] [CrossRef]
 - Zhao, G.F.; Du, L.Q.; Zhang, L.; Jia, Y.C. LIM domain only 1: An oncogenic transcription cofactor contributing to the tumorigenesis of multiple cancer types. Chin. Med. J. 2021, 134, 1017–1030. [Google Scholar] [CrossRef]
 - Li, L.; Sun, F.; Han, L.; Liu, X.; Xiao, Y.; Gregory, A.D.; Shapiro, S.D.; Xiao, G.; Qu, Z. PDLIM2 repression by ROS in alveolar macrophages promotes lung tumorigenesis. JCI Insight 2021, 6, e144394. [Google Scholar] [CrossRef]
 - Guo, Z.S.; Qu, Z. PDLIM2: Signaling pathways and functions in cancer suppression and host immunity. Biochim. Biophys. Acta Rev. Cancer 2021, 1876, 188630. [Google Scholar] [CrossRef]
 - Lu, Z.; Lam, K.S.; Wang, N.; Xu, X.; Cortes, M.; Andersen, B. LMO4 can interact with Smad proteins and modulate transforming growth factor-beta signaling in epithelial cells. Oncogene 2006, 25, 2920–2930. [Google Scholar] [CrossRef]
 - Malvi, P.; Janostiak, R.; Chava, S.; Manrai, P.; Yoon, E.; Singh, K.; Harigopal, M.; Gupta, R.; Wajapeyee, N. LIMK2 promotes the metastatic progression of triple-negative breast cancer by activating SRPK1. Oncogenesis 2020, 9, 77. [Google Scholar] [CrossRef]
 - Ma, S.; Guan, X.Y.; Beh, P.S.; Wong, K.Y.; Chan, Y.P.; Yuen, H.F.; Vielkind, J.; Chan, K.W. The significance of LMO2 expression in the progression of prostate cancer. J. Pathol. 2007, 211, 278–285. [Google Scholar] [CrossRef]
 - Chen, H.N.; Yuan, K.; Xie, N.; Wang, K.; Huang, Z.; Chen, Y.; Dou, Q.; Wu, M.; Nice, E.C.; Zhou, Z.G.; et al. PDLIM1 Stabilizes the E-Cadherin/beta-Catenin Complex to Prevent Epithelial-Mesenchymal Transition and Metastatic Potential of Colorectal Cancer Cells. Cancer Res. 2016, 76, 1122–1134. [Google Scholar] [CrossRef]
 - Zhang, Y.; Li, A.; Shi, J.; Fang, Y.; Gu, C.; Cai, J.; Lin, C.; Zhao, L.; Liu, S. Imbalanced LIMK1 and LIMK2 expression leads to human colorectal cancer progression and metastasis via promoting beta-catenin nuclear translocation. Cell Death Dis. 2018, 9, 749. [Google Scholar] [CrossRef]
 - Cao, G.; Li, P.; He, X.; Jin, M.; Li, M.; Chen, S.; Xu, X.; Sun, Q.; Xiong, M.; Chen, B. FHL3 Contributes to EMT and Chemotherapy Resistance Through Up-Regulation of Slug and Activation of TGFbeta/Smad-Independent Pathways in Gastric Cancer. Front. Oncol. 2021, 11, 649029. [Google Scholar] [CrossRef]
 - Shi, Y.; Wang, X.; Xu, Z.; He, Y.; Guo, C.; He, L.; Huan, C.; Cai, C.; Huang, J.; Zhang, J.; et al. PDLIM5 inhibits STUB1-mediated degradation of SMAD3 and promotes the migration and invasion of lung cancer cells. J. Biol. Chem. 2020, 295, 13798–13811. [Google Scholar] [CrossRef] [PubMed]
 - Hou, Y.; Lin, J.; Wang, D.; Zhang, Y.; Liang, Q.; Chen, N.; Wu, J.; Wu, W.; Liu, X.; Ni, P. The circular RNA circ_GRHPR promotes NSCLC cell proliferation and invasion via interactions with the RNA-binding protein PCBP2. Clin. Exp. Pharmacol. Physiol. 2021, 48, 1171–1181. [Google Scholar] [CrossRef] [PubMed]
 - Zhang, Y.; Yang, J.; Wang, J.; Guo, H.; Jing, N. LMO1 is a novel oncogene in lung cancer, and its overexpression is a new predictive marker for anti-EGFR therapy. Med. Oncol. 2014, 31, 99. [Google Scholar] [CrossRef] [PubMed]
 - Davidson, K.; Grevitt, P.; Contreras-Gerenas, M.F.; Bridge, K.S.; Hermida, M.; Shah, K.M.; Mardakheh, F.K.; Stubbs, M.; Burke, R.; Casado, P.; et al. Targeted therapy for LIMD1-deficient non-small cell lung cancer subtypes. Cell Death Dis. 2021, 12, 1075. [Google Scholar] [CrossRef] [PubMed]
 - Wang, L.; Sparks-Wallace, A.; Casteel, J.L.; Howell, M.E.A.; Ning, S. Algorithm-Based Meta-Analysis Reveals the Mechanistic Interaction of the Tumor Suppressor LIMD1 With Non-Small-Cell Lung Carcinoma. Front. Oncol. 2021, 11, 632638. [Google Scholar] [CrossRef]
 - Foxler, D.E.; Bridge, K.S.; Foster, J.G.; Grevitt, P.; Curry, S.; Shah, K.M.; Davidson, K.M.; Nagano, A.; Gadaleta, E.; Rhys, H.I.; et al. A HIF-LIMD1 negative feedback mechanism mitigates the pro-tumorigenic effects of hypoxia. EMBO Mol. Med. 2018, 10, e8304. [Google Scholar] [CrossRef]
 - Wang, Y.; Yan, Q.; Zhao, Y.; Liu, X.; Lin, S.; Zhang, P.; Ma, L.; Lai, Y.; Bai, X.; Liu, C.; et al. Focal adhesion proteins Pinch1 and Pinch2 regulate bone homeostasis in mice. JCI Insight 2019, 4, e131692. [Google Scholar] [CrossRef]
 - Guo, L.; Cui, C.; Wang, J.; Yuan, J.; Yang, Q.; Zhang, P.; Su, W.; Bao, R.; Ran, J.; Wu, C. PINCH-1 regulates mitochondrial dynamics to promote proline synthesis and tumor growth. Nat. Commun. 2020, 11, 4913. [Google Scholar] [CrossRef]
 







| Family | Members | 
|---|---|
| LHX | ISL1, ISL2, LHX1, LHX2, LHX3, LHX4, LHX5, LHX6, LHX8, LHX9 | 
| CRP | CSRP1, CSRP2, CSRP3 | 
| FHL | ACTG2, FHL1, FHL2, FHL3 | 
| Paxillin | TGFB1I1 | 
| LIMK | LIMK1, LIMK2 | 
| LMO | LMO1, LMO2, LMO3, LMO4 | 
| Enigma | PDLIM5, PDLIM7 | 
| MICAL | MICAL1, MICALL1 | 
| LASP | NRAP | 
| ALP | ALPP, PDLIM1, PDLIM2, PDLIM4 | 
| PINCH | LIMS1, LIMS2 | 
| Testin | PRICKLE3, PRICKLE4, RILP | 
| Zyxin | TRIP6, WTIP, ZYX, LPP, FBLIM1, LIMD1 | 
| Other | ABLIM1, LIMA1, LMO7 | 
Disclaimer/Publisher’s Note: The statements, opinions and data contained in all publications are solely those of the individual author(s) and contributor(s) and not of MDPI and/or the editor(s). MDPI and/or the editor(s) disclaim responsibility for any injury to people or property resulting from any ideas, methods, instructions or products referred to in the content.  | 
© 2023 by the authors. Licensee MDPI, Basel, Switzerland. This article is an open access article distributed under the terms and conditions of the Creative Commons Attribution (CC BY) license (https://creativecommons.org/licenses/by/4.0/).
Share and Cite
Li, S.; Liu, L.; Qu, Y.; Yuan, L.; Zhang, X.; Ma, Z.; Bai, H.; Wang, J. Comprehensive Analyses and Immunophenotyping of LIM Domain Family Genes in Patients with Non-Small-Cell Lung Cancer. Int. J. Mol. Sci. 2023, 24, 4524. https://doi.org/10.3390/ijms24054524
Li S, Liu L, Qu Y, Yuan L, Zhang X, Ma Z, Bai H, Wang J. Comprehensive Analyses and Immunophenotyping of LIM Domain Family Genes in Patients with Non-Small-Cell Lung Cancer. International Journal of Molecular Sciences. 2023; 24(5):4524. https://doi.org/10.3390/ijms24054524
Chicago/Turabian StyleLi, Sini, Lihui Liu, Yan Qu, Li Yuan, Xue Zhang, Zixiao Ma, Hua Bai, and Jie Wang. 2023. "Comprehensive Analyses and Immunophenotyping of LIM Domain Family Genes in Patients with Non-Small-Cell Lung Cancer" International Journal of Molecular Sciences 24, no. 5: 4524. https://doi.org/10.3390/ijms24054524
APA StyleLi, S., Liu, L., Qu, Y., Yuan, L., Zhang, X., Ma, Z., Bai, H., & Wang, J. (2023). Comprehensive Analyses and Immunophenotyping of LIM Domain Family Genes in Patients with Non-Small-Cell Lung Cancer. International Journal of Molecular Sciences, 24(5), 4524. https://doi.org/10.3390/ijms24054524
        