Pyrrolidine Dithiocarbamate Suppresses Cutibacterium acnes-Induced Skin Inflammation
Abstract
1. Introduction
2. Results
2.1. PDTC Suppresses C. acnes-Induced Inflammation in BMDMs
2.2. PDTC Inhibits the Protein Expression of C. acnes-Induced Inflammatory Mediators
2.3. PDTC Inhibits C. acnes-Induced NF-κB Activation
2.4. PDTC Inhibits C. acnes-Triggered NLRP3 and AIM2 Inflammasome Activation
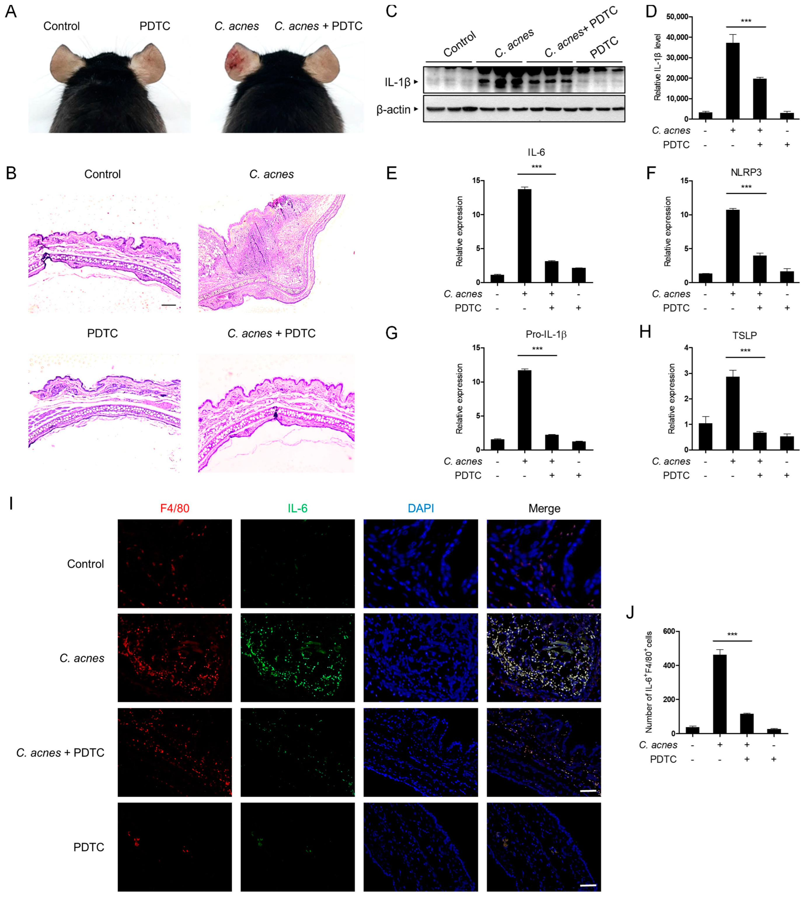
2.5. PDTC Inhibits C. acnes-Induced Skin Inflammation In Vivo
3. Discussion
4. Materials and Methods
4.1. Materials
4.2. C. acnes
4.3. Cell Culture
4.4. MTT Assay
4.5. Reporter Gene Assay Analysis
4.6. ELISA
4.7. Quantitative Real-Time PCR
4.8. Western Blot Analysis
4.9. In Vivo Mouse Acne Model
4.10. Statistics
5. Conclusions
Author Contributions
Funding
Institutional Review Board Statement
Informed Consent Statement
Data Availability Statement
Conflicts of Interest
References
- Leyden, J.J.; McGinley, K.J.; Vowels, B. Propionibacterium acnes colonization in acne and nonacne. Dermatology 1998, 196, 55–58. [Google Scholar] [CrossRef] [PubMed]
- Suh, D.H.; Kwon, H.H. What’s new in the physiopathology of acne? Br. J. Dermatol. 2015, 172 (Suppl. 1), 13–19. [Google Scholar] [CrossRef]
- Zouboulis, C.C. Is acne vulgaris a genuine inflammatory disease? Dermatology 2001, 203, 277–279. [Google Scholar] [CrossRef] [PubMed]
- Vowels, B.R.; Yang, S.; Leyden, J.J. Induction of proinflammatory cytokines by a soluble factor of Propionibacterium acnes: Implications for chronic inflammatory acne. Infect. Immun. 1995, 63, 3158–3165. [Google Scholar] [CrossRef] [PubMed]
- Tsai, H.H.; Lee, W.R.; Wang, P.H.; Cheng, K.T.; Chen, Y.C.; Shen, S.C. Propionibacterium acnes-induced iNOS and COX-2 protein expression via ROS-dependent NF-kappaB and AP-1 activation in macrophages. J. Dermatol. Sci. 2013, 69, 122–131. [Google Scholar] [CrossRef] [PubMed]
- Kistowska, M.; Meier, B.; Proust, T.; Feldmeyer, L.; Cozzio, A.; Kuendig, T.; Contassot, E.; French, L.E. Propionibacterium acnes promotes Th17 and Th17/Th1 responses in acne patients. J. Investig. Dermatol. 2015, 135, 110–118. [Google Scholar] [CrossRef] [PubMed]
- Norris, J.F.; Cunliffe, W.J. A histological and immunocytochemical study of early acne lesions. Br. J. Dermatol. 1988, 118, 651–659. [Google Scholar] [CrossRef]
- Pawin, H.; Beylot, C.; Chivot, M.; Faure, M.; Poli, F.; Revuz, J.; Dreno, B. Physiopathology of acne vulgaris: Recent data, new understanding of the treatments. Eur. J. Dermatol. 2004, 14, 4–12. [Google Scholar]
- Kim, J.; Ochoa, M.T.; Krutzik, S.R.; Takeuchi, O.; Uematsu, S.; Legaspi, A.J.; Brightbill, H.D.; Holland, D.; Cunliffe, W.J.; Akira, S.; et al. Activation of toll-like receptor 2 in acne triggers inflammatory cytokine responses. J. Immunol. 2002, 169, 1535–1541. [Google Scholar] [CrossRef]
- Boone, D.L.; Lee, E.G.; Libby, S.; Gibson, P.J.; Chien, M.; Chan, F.; Madonia, M.; Burkett, P.R.; Ma, A. Recent advances in understanding NF-kappaB regulation. Inflamm. Bowel. Dis. 2002, 8, 201–212. [Google Scholar] [CrossRef]
- Kang, S.; Cho, S.; Chung, J.H.; Hammerberg, C.; Fisher, G.J.; Voorhees, J.J. Inflammation and extracellular matrix degradation mediated by activated transcription factors nuclear factor-kappaB and activator protein-1 in inflammatory acne lesions in vivo. Am. J. Pathol. 2005, 166, 1691–1699. [Google Scholar] [CrossRef] [PubMed]
- Yamamoto, Y.; Gaynor, R.B. Role of the NF-kappaB pathway in the pathogenesis of human disease states. Curr. Mol. Med. 2001, 1, 287–296. [Google Scholar] [CrossRef] [PubMed]
- Broz, P.; Dixit, V.M. Inflammasomes: Mechanism of assembly, regulation and signalling. Nat. Rev. Immunol. 2016, 16, 407–420. [Google Scholar] [CrossRef] [PubMed]
- Swanson, J.K. Antibiotic resistance of Propionibacterium acnes in acne vulgaris. Dermatol. Nurs. 2003, 15, 359–362. [Google Scholar]
- Geria, A.N.; Tajirian, A.L.; Kihiczak, G.; Schwartz, R.A. Minocycline-induced skin pigmentation: An update. Acta Dermatovenerol. Croat. 2009, 17, 123–126. [Google Scholar]
- Patel, M.; Bowe, W.P.; Heughebaert, C.; Shalita, A.R. The development of antimicrobial resistance due to the antibiotic treatment of acne vulgaris: A review. J. Drugs Dermatol. 2010, 9, 655–664. [Google Scholar]
- Charakida, A.; Mouser, P.E.; Chu, A.C. Safety and side effects of the acne drug, oral isotretinoin. Expert. Opin. Drug Saf. 2004, 3, 119–129. [Google Scholar] [CrossRef]
- Dhawan, S.S. Comparison of 2 clindamycin 1%-benzoyl peroxide 5% topical gels used once daily in the management of acne vulgaris. Cutis 2009, 83, 265–272. [Google Scholar]
- Pickert, A.; Raimer, S. An evaluation of dapsone gel 5% in the treatment of acne vulgaris. Expert. Opin. Pharmacother. 2009, 10, 1515–1521. [Google Scholar] [CrossRef]
- Burkitt, M.J.; Bishop, H.S.; Milne, L.; Tsang, S.Y.; Provan, G.J.; Nobel, C.S.; Orrenius, S.; Slater, A.F. Dithiocarbamate toxicity toward thymocytes involves their copper-catalyzed conversion to thiuram disulfides, which oxidize glutathione in a redox cycle without the release of reactive oxygen species. Arch. Biochem. Biophys. 1998, 353, 73–84. [Google Scholar] [CrossRef]
- Brennan, P.; O’Neill, L.A. Effects of oxidants and antioxidants on nuclear factor kappa B activation in three different cell lines: Evidence against a universal hypothesis involving oxygen radicals. Biochim. Biophys. Acta 1995, 1260, 167–175. [Google Scholar] [CrossRef] [PubMed]
- Chen, S.H.; Liu, S.H.; Liang, Y.C.; Lin, J.K.; Lin-Shiau, S.Y. Death signaling pathway induced by pyrrolidine dithiocarbamate-Cu(2+) complex in the cultured rat cortical astrocytes. Glia 2000, 31, 249–261. [Google Scholar] [CrossRef] [PubMed]
- Donadelli, M.; Dalla Pozza, E.; Costanzo, C.; Scupoli, M.T.; Piacentini, P.; Scarpa, A.; Palmieri, M. Increased stability of P21(WAF1/CIP1) mRNA is required for ROS/ERK-dependent pancreatic adenocarcinoma cell growth inhibition by pyrrolidine dithiocarbamate. Biochim. Biophys. Acta 2006, 1763, 917–926. [Google Scholar] [CrossRef] [PubMed]
- Tahata, S.; Yuan, B.; Kikuchi, H.; Takagi, N.; Hirano, T.; Toyoda, H. Cytotoxic effects of pyrrolidine dithiocarbamate in small-cell lung cancer cells, alone and in combination with cisplatin. Int. J. Oncol. 2014, 45, 1749–1759. [Google Scholar] [CrossRef]
- Tsuchihashi, S.; Tamaki, T.; Tanaka, M.; Kawamura, A.; Kaizu, T.; Ikeda, A.; Kakita, A. Pyrrolidine dithiocarbamate provides protection against hypothermic preservation and transplantation injury in the rat liver: The role of heme oxygenase-1. Surgery 2003, 133, 556–567. [Google Scholar] [CrossRef]
- Bruck, R.; Schey, R.; Aeed, H.; Hochman, A.; Genina, O.; Pines, M. A protective effect of pyrrolidine dithiocarbamate in a rat model of liver cirrhosis. Liver Int. 2004, 24, 169–176. [Google Scholar] [CrossRef]
- Cuzzocrea, S.; Chatterjee, P.K.; Mazzon, E.; Dugo, L.; Serraino, I.; Britti, D.; Mazzullo, G.; Caputi, A.P.; Thiemermann, C. Pyrrolidine dithiocarbamate attenuates the development of acute and chronic inflammation. Br. J. Pharmacol. 2002, 135, 496–510. [Google Scholar] [CrossRef]
- Nemeth, Z.H.; Deitch, E.A.; Szabo, C.; Hasko, G. Pyrrolidinedithiocarbamate inhibits NF-kappaB activation and IL-8 production in intestinal epithelial cells. Immunol. Lett. 2003, 85, 41–46. [Google Scholar] [CrossRef] [PubMed]
- Munoz, C.; Pascual-Salcedo, D.; Castellanos, M.C.; Alfranca, A.; Aragones, J.; Vara, A.; Redondo, J.M.; de Landazuri, M.O. Pyrrolidine dithiocarbamate inhibits the production of interleukin-6, interleukin-8, and granulocyte-macrophage colony-stimulating factor by human endothelial cells in response to inflammatory mediators: Modulation of NF-kappa B and AP-1 transcription factors activity. Blood 1996, 88, 3482–3490. [Google Scholar]
- Taylor, B.S.; de Vera, M.E.; Ganster, R.W.; Wang, Q.; Shapiro, R.A.; Morris, S.M., Jr.; Billiar, T.R.; Geller, D.A. Multiple NF-kappaB enhancer elements regulate cytokine induction of the human inducible nitric oxide synthase gene. J. Biol. Chem. 1998, 273, 15148–15156. [Google Scholar] [CrossRef]
- He, H.J.; Zhu, T.N.; Xie, Y.; Fan, J.; Kole, S.; Saxena, S.; Bernier, M. Pyrrolidine dithiocarbamate inhibits interleukin-6 signaling through impaired STAT3 activation and association with transcriptional coactivators in hepatocytes. J. Biol. Chem. 2006, 281, 31369–31379. [Google Scholar] [CrossRef]
- Shaheen, B.; Gonzalez, M. A microbial aetiology of acne: What is the evidence? Br. J. Dermatol. 2011, 165, 474–485. [Google Scholar] [CrossRef]
- McLaughlin, J.; Watterson, S.; Layton, A.M.; Bjourson, A.J.; Barnard, E.; McDowell, A. Propionibacterium acnes and Acne Vulgaris: New Insights from the Integration of Population Genetic, Multi-Omic, Biochemical and Host-Microbe Studies. Microorganisms 2019, 7, 128. [Google Scholar] [CrossRef]
- Gollnick, H.; Cunliffe, W.; Berson, D.; Dreno, B.; Finlay, A.; Leyden, J.J.; Shalita, A.R.; Thiboutot, D. Management of acne: A report from a Global Alliance to Improve Outcomes in Acne. J. Am. Acad. Dermatol. 2003, 49, S1–S37. [Google Scholar] [CrossRef]
- Titus, S.; Hodge, J. Diagnosis and treatment of acne. Am. Fam. Physician 2012, 86, 734–740. [Google Scholar] [PubMed]
- Layton, A. The use of isotretinoin in acne. Derm. Endocrinol. 2009, 1, 162–169. [Google Scholar] [CrossRef] [PubMed]
- Moradi Tuchayi, S.; Alexander, T.M.; Nadkarni, A.; Feldman, S.R. Interventions to increase adherence to acne treatment. Patient Prefer. Adherence 2016, 10, 2091–2096. [Google Scholar] [CrossRef] [PubMed]
- Eady, E.A.; Gloor, M.; Leyden, J.J. Propionibacterium acnes resistance: A worldwide problem. Dermatology 2003, 206, 54–56. [Google Scholar] [CrossRef]
- Yang, C.H.; Fang, I.M.; Lin, C.P.; Yang, C.M.; Chen, M.S. Effects of the NF-kappaB inhibitor pyrrolidine dithiocarbamate on experimentally induced autoimmune anterior uveitis. Investig. Ophthalmol. Vis. Sci. 2005, 46, 1339–1347. [Google Scholar] [CrossRef]
- Nagano, R.; Shibata, K.; Naito, T.; Fuse, A.; Asano, K.; Hashizume, T.; Nakagawa, S. Therapeutic efficacy of BO-3482, a novel dithiocarbamate carbapenem, in mice infected with methicillin-resistant Staphylococcus aureus. Antimicrob. Agents Chemother. 1997, 41, 2278–2281. [Google Scholar] [CrossRef]
- Krenn, B.M.; Holzer, B.; Gaudernak, E.; Triendl, A.; van Kuppeveld, F.J.; Seipelt, J. Inhibition of polyprotein processing and RNA replication of human rhinovirus by pyrrolidine dithiocarbamate involves metal ions. J. Virol. 2005, 79, 13892–13899. [Google Scholar] [CrossRef] [PubMed]
- Hersh, E.M.; Brewton, G.; Abrams, D.; Bartlett, J.; Galpin, J.; Gill, P.; Gorter, R.; Gottlieb, M.; Jonikas, J.J.; Landesman, S.; et al. Ditiocarb sodium (diethyldithiocarbamate) therapy in patients with symptomatic HIV infection and AIDS. A randomized, double-blind, placebo-controlled, multicenter study. JAMA 1991, 265, 1538–1544. [Google Scholar] [CrossRef] [PubMed]
- Chabicovsky, M.; Prieschl-Grassauer, E.; Seipelt, J.; Muster, T.; Szolar, O.H.; Hebar, A.; Doblhoff-Dier, O. Pre-clinical safety evaluation of pyrrolidine dithiocarbamate. Basic Clin. Pharmacol. Toxicol. 2010, 107, 758–767. [Google Scholar] [CrossRef] [PubMed]
- Martinon, F.; Burns, K.; Tschopp, J. The inflammasome: A molecular platform triggering activation of inflammatory caspases and processing of proIL-beta. Mol. Cell 2002, 10, 417–426. [Google Scholar] [CrossRef] [PubMed]
- Feldmeyer, L.; Werner, S.; French, L.E.; Beer, H.D. Interleukin-1, inflammasomes and the skin. Eur. J. Cell Biol. 2010, 89, 638–644. [Google Scholar] [CrossRef] [PubMed]
- Vanaja, S.K.; Rathinam, V.A.; Fitzgerald, K.A. Mechanisms of inflammasome activation: Recent advances and novel insights. Trends Cell Biol. 2015, 25, 308–315. [Google Scholar] [CrossRef]
- Kistowska, M.; Gehrke, S.; Jankovic, D.; Kerl, K.; Fettelschoss, A.; Feldmeyer, L.; Fenini, G.; Kolios, A.; Navarini, A.; Ganceviciene, R.; et al. IL-1beta drives inflammatory responses to propionibacterium acnes in vitro and in vivo. J. Investig. Dermatol. 2014, 134, 677–685. [Google Scholar] [CrossRef]
- Qin, M.; Pirouz, A.; Kim, M.H.; Krutzik, S.R.; Garban, H.J.; Kim, J. Propionibacterium acnes Induces IL-1beta secretion via the NLRP3 inflammasome in human monocytes. J. Investig. Dermatol. 2014, 134, 381–388. [Google Scholar] [CrossRef]
- Lee, E.H.; Shin, J.H.; Kim, S.S.; Lee, H.; Yang, S.R.; Seo, S.R. Laurus nobilis leaf extract controls inflammation by suppressing NLRP3 inflammasome activation. J. Cell Physiol. 2019, 234, 6854–6864. [Google Scholar] [CrossRef]






Disclaimer/Publisher’s Note: The statements, opinions and data contained in all publications are solely those of the individual author(s) and contributor(s) and not of MDPI and/or the editor(s). MDPI and/or the editor(s) disclaim responsibility for any injury to people or property resulting from any ideas, methods, instructions or products referred to in the content. |
© 2023 by the authors. Licensee MDPI, Basel, Switzerland. This article is an open access article distributed under the terms and conditions of the Creative Commons Attribution (CC BY) license (https://creativecommons.org/licenses/by/4.0/).
Share and Cite
Shin, J.H.; Kim, S.S.; Seo, S.R. Pyrrolidine Dithiocarbamate Suppresses Cutibacterium acnes-Induced Skin Inflammation. Int. J. Mol. Sci. 2023, 24, 4444. https://doi.org/10.3390/ijms24054444
Shin JH, Kim SS, Seo SR. Pyrrolidine Dithiocarbamate Suppresses Cutibacterium acnes-Induced Skin Inflammation. International Journal of Molecular Sciences. 2023; 24(5):4444. https://doi.org/10.3390/ijms24054444
Chicago/Turabian StyleShin, Jin Hak, Seon Sook Kim, and Su Ryeon Seo. 2023. "Pyrrolidine Dithiocarbamate Suppresses Cutibacterium acnes-Induced Skin Inflammation" International Journal of Molecular Sciences 24, no. 5: 4444. https://doi.org/10.3390/ijms24054444
APA StyleShin, J. H., Kim, S. S., & Seo, S. R. (2023). Pyrrolidine Dithiocarbamate Suppresses Cutibacterium acnes-Induced Skin Inflammation. International Journal of Molecular Sciences, 24(5), 4444. https://doi.org/10.3390/ijms24054444

