Transcriptomics and Selection Pressure Analysis Reveals the Influence Mechanism of PLIN1 Protein on the Development of Small Size in Min Pigs
Abstract
1. Introduction
2. Results
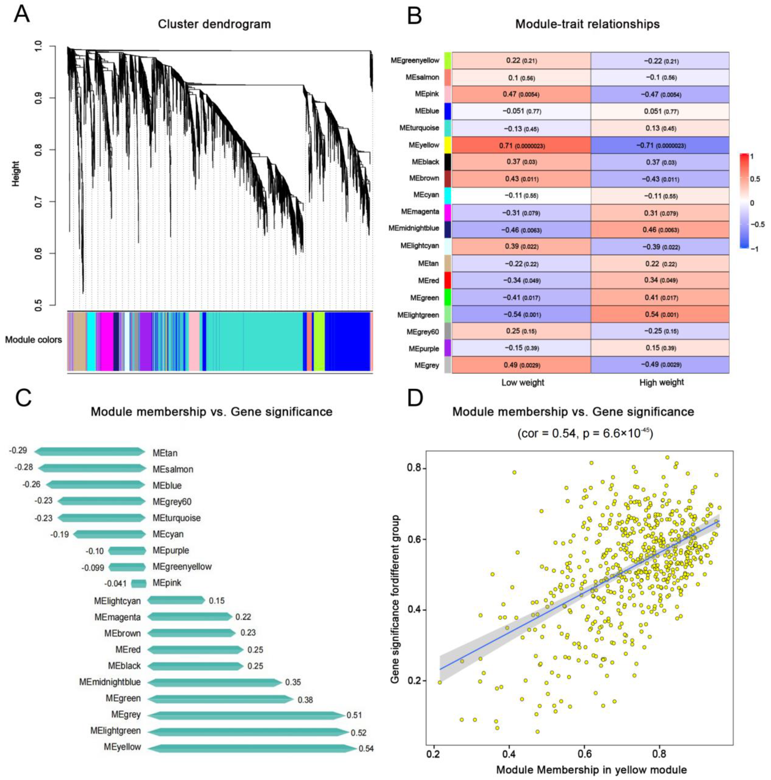
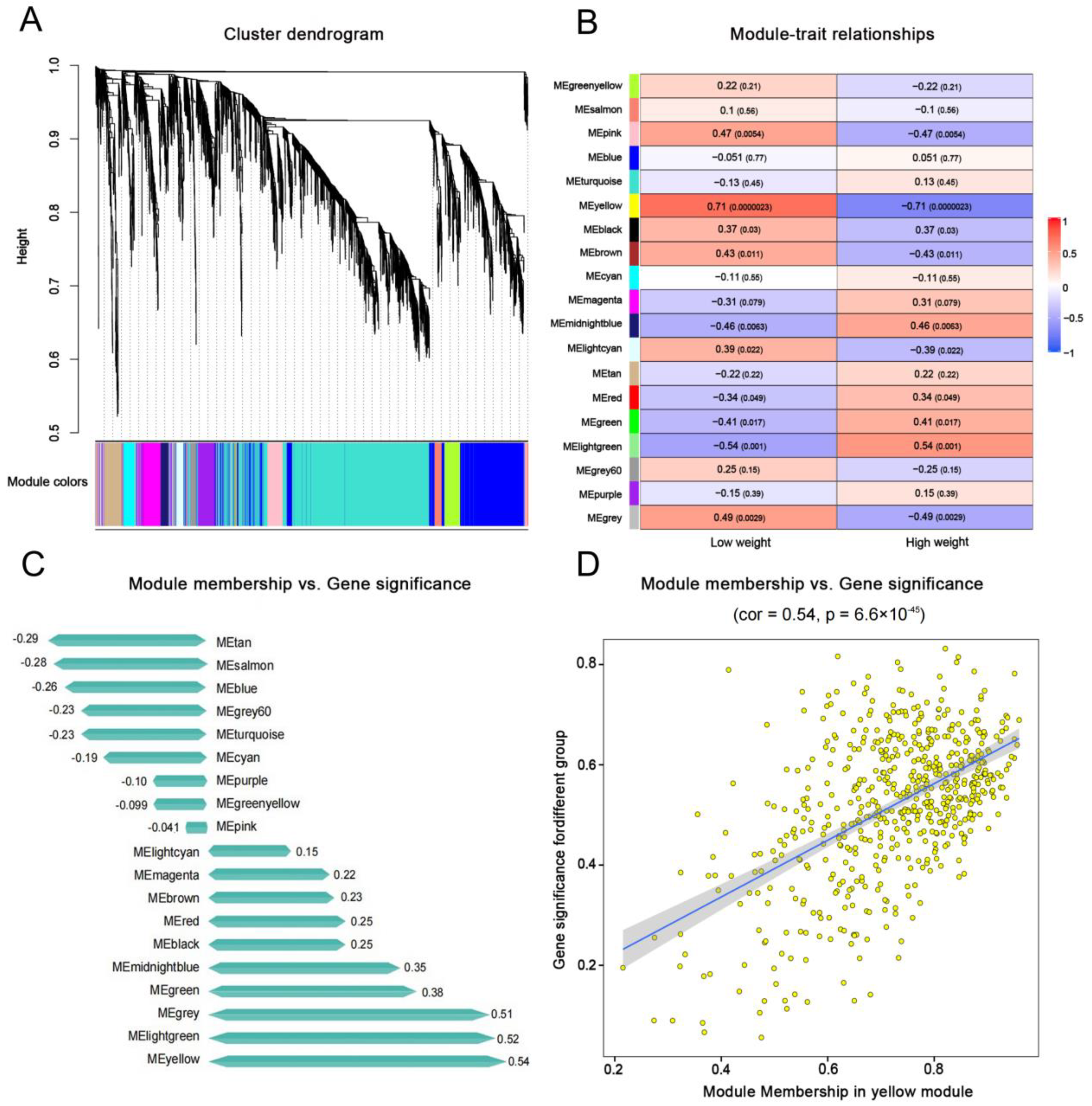
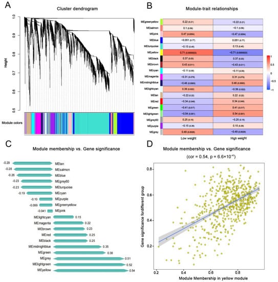
2.1. Co-Expressed Gene Modules Associated with Body Size
2.2. Functional Enrichment Analysis of The Yellow Module
2.3. Screening and Validation of Differentially Expressed Genes between EM and HB
2.4. Protein-Protein Interaction Networks and Hub Gene Screening of Yellow Module Genes
2.5. Selection Pattern and Intensity Estimation of Body Size Candidate Genes in Domestic Pigs
3. Discussion
4. Materials and Methods
4.1. Animals and Sample Collection
4.2. RNA Isolation and Sequencing
4.3. Weighted Gene Co-Expression Network Analysis
4.4. Functional Enrichment Analysis of Co-Expression Modules
4.5. Differential Expression Analysis and Real-Time Quantitative Polymerase Chain Reaction Analysis
4.6. Protein-Protein Interaction Network of Modules and Candidate Genes Screening for Body Size
4.7. Acquisition of Candidate Gene Sequences Associated with Body Size in Domestic Pigs
4.8. Analysis of Selection Patterns of Candidate Genes Associated with Body Size in Domestic Pigs
5. Conclusions
Supplementary Materials
Author Contributions
Funding
Institutional Review Board Statement
Informed Consent Statement
Data Availability Statement
Conflicts of Interest
References
- O’connor, T. Pigs and humans. 10000 years of interaction. Int. J. Osteoarchaeol. 2008, 18, 643–646. [Google Scholar] [CrossRef]
- Rothschild, M.F. Porcine genomics delivers new tools and results: This little piggy did more than just go to market. Genet. Res. 2004, 83, 1–6. [Google Scholar] [CrossRef] [PubMed]
- Schook, L.; Beattie, C.; Beever, J.; Donovan, S.; Jamison, R.; Zuckermann, F.; Niemi, S.; Rothschild, M.; Rutherford, M.; Smith, D. Swine in biomedical research: Creating the building blocks of animal models. Anim. Biotechnol. 2005, 16, 183–190. [Google Scholar] [CrossRef] [PubMed]
- Yuan, J.; Flad, R. New zooarchaeological evidence for changes in Shang Dynasty animal sacrifice. J. Anthropol. Archaeol. 2005, 24, 252–270. [Google Scholar] [CrossRef]
- Groenen, M.A.; Archibald, A.L.; Uenishi, H.; Tuggle, C.K.; Takeuchi, Y.; Rothschild, M.F.; Rogel-Gaillard, C.; Park, C.; Milan, D.; Megens, H.-J.; et al. Analyses of pig genomes provide insight into porcine demography and evolution. Nature 2012, 15, 393–398. [Google Scholar] [CrossRef] [PubMed]
- Andersson, L. Genetic dissection of phenotypic diversity in farm animals. Nat. Rev. Genet. 2001, 2, 130–138. [Google Scholar] [CrossRef] [PubMed]
- Diamond, J. Evolution, consequences and future of plant and animal domestication. Nature 2002, 418, 700–707. [Google Scholar] [CrossRef] [PubMed]
- Fan, Y.; Xing, Y.; Zhang, Z.; Ai, H.; Ouyang, Z.; Ouyang, J.; Yang, M.; Li, P.; Chen, Y.; Gao, J.; et al. A further look at porcine chromosome 7 reveals VRTN variants associated with vertebral number in Chinese and Western pigs. PLoS ONE 2013, 24, 62534. [Google Scholar] [CrossRef] [PubMed]
- Mikawa, S.; Morozumi, T.; Shimanuki, S.-I.; Hayashi, T.; Uenishi, H.; Domukai, M.; Okumura, N.; Awata, T. Fine mapping of a swine quantitative trait locus for number of vertebrae and analysis of an orphan nuclear receptor, germ cell nuclear factor (NR6A1). Genome Res. 2007, 17, 586–593. [Google Scholar] [CrossRef]
- Mikawa, S.; Sato, S.; Nii, M.; Morozumi, T.; Yoshioka, G.; Imaeda, N.; Yamaguchi, T.; Hayashi, T.; Awata, T. Identification of a second gene associated with variation in vertebral number in domestic pigs. BMC Genet. 2011, 12, 5. [Google Scholar] [CrossRef]
- Yang, J.; Huang, L.; Yang, M.; Fan, Y.; Li, L.; Fang, S.; Deng, W.; Cui, L.; Zhang, Z.; Ai, H.; et al. Possible introgression of the VRTN mutation increasing vertebral number, carcass length and teat number from Chinese pigs into European pigs. Sci. Rep. 2016, 6, 19240. [Google Scholar] [CrossRef]
- Duan, Y.; Zhang, H.; Zhang, Z.; Gao, J.; Yang, J.; Wu, Z.; Fan, Y.; Xing, Y.; Li, L.; Xiao, S.; et al. VRTN is Required for the Development of Thoracic Vertebrae in Mammals. Int. J. Biol. Sci. 2018, 14, 667–681. [Google Scholar] [CrossRef]
- Elis, S.; Courtland, H.-W.; Wu, Y.; Rosen, C.J.; Sun, H.; Jepsen, K.J.; Majeska, R.J.; Yakar, S. Elevated serum levels of IGF-1 are sufficient to establish normal body size and skeletal properties even in the absence of tissue IGF-1. J. Bone Miner. Res. 2010, 25, 1257–1266. [Google Scholar] [CrossRef] [PubMed]
- Sébert, S.P.; Lecannu, G.; Kozlowski, F.; Siliart, B.; Bard, J.M.; Krempf, M.; Champ, M.M.J. Childhood obesity and insulin resistance in a Yucatan mini-piglet model: Putative roles of IGF-1 and muscle PPARs in adipose tissue activity and development. Int. J. Obes. 2005, 29, 324–333. [Google Scholar] [CrossRef] [PubMed]
- Liu, Y.; Yang, X.; Jing, X.; He, X.; Wang, L.; Liu, Y.; Liu, D. Transcriptomics Analysis on Excellent Meat Quality Traits of Skeletal Muscles of the Chinese Indigenous Min Pig Compared with the Large White Breed. Int. J. Mol. Sci. 2017, 19, 21. [Google Scholar] [CrossRef] [PubMed]
- Liu, Z.G. A comparative study of the effects of long-term cold exposure, and cold resistance in Min Pigs and Large White Pigs. Acta Agric. Scand. Sect. A Anim. Sci. 2017, 67, 1–6. [Google Scholar] [CrossRef]
- Wang, L.; Wang, A.; Wang, L.; Li, K.; Yang, G.; He, R.; Qian, L.; Xu, N.; Huang, R.; Peng, Z.; et al. Animal Genetic Resources in China: Pigs; China Agriculture Press: Beijing, China, 2011. [Google Scholar]
- Cui, X.; Hou, Y.; Yang, S.; Xie, Y.; Zhang, S.; Zhang, Y.; Zhang, Q.; Lu, X.; E Liu, G.; Sun, D. Transcriptional profiling of mammary gland in Holstein cows with extremely different milk protein and fat percentage using RNA sequencing. BMC Genom. 2014, 15, 226. [Google Scholar] [CrossRef] [PubMed]
- Zhang, Y.; Wang, H.; Tu, W.; Raza, S.H.A.; Cao, J.; Huang, J.; Wu, H.; Fan, C.; Wang, S.; Zhao, Y.; et al. Comparative Transcriptome Analysis Provides Insight into Spatio-Temporal Expression Characteristics and Genetic Regulatory Network in Postnatal Developing Subcutaneous and Visceral Fat of Bama Pig. Front. Genet. 2022, 13, 844833. [Google Scholar] [CrossRef] [PubMed]
- Ren, L.; Liu, A.; Wang, Q.; Wang, H.; Dong, D.; Liu, L. Transcriptome analysis of embryonic muscle development in Chengkou Mountain Chicken. BMC Genom. 2021, 22, 431. [Google Scholar] [CrossRef] [PubMed]
- Wang, X.; Zhou, G.; Xu, X.; Geng, R.; Zhou, J.; Yang, Y.; Yang, Z.; Chen, Y. Transcriptome profile analysis of adipose tissues from fat and short-tailed sheep. Gene 2014, 549, 252–257. [Google Scholar] [CrossRef] [PubMed]
- Liu, S.; Wang, Z.; Chen, D.; Zhang, B.; Tian, R.-R.; Wu, J.; Zhang, Y.; Xu, K.; Yang, L.-M.; Cheng, C.; et al. Annotation and cluster analysis of spatiotemporal- and sex-related lncRNA expression in rhesus macaque brain. Genome Res. 2017, 27, 1608–1620. [Google Scholar] [CrossRef]
- Xing, K.; Liu, H.; Zhang, F.; Liu, Y.; Shi, Y.; Ding, X.; Wang, C. Identification of key genes affecting porcine fat deposition based on co-expression network analysis of weighted genes. J. Anim. Sci. Biotechnol. 2021, 12, 100. [Google Scholar] [CrossRef] [PubMed]
- Yang, J.; Ren, Y.; Zhang, D.; Chen, X.; Huang, J.; Xu, Y.; Aucapiña, C.B.; Zhang, Y.; Miao, Y. Transcriptome-Based WGCNA Analysis Reveals Regulated Metabolite Fluxes between Floral Color and Scent in Narcissus tazetta Flower. Int. J. Mol. Sci. 2021, 22, 8249. [Google Scholar] [CrossRef] [PubMed]
- Zhao, X.; Hu, H.; Lin, H.; Wang, C.; Wang, Y.; Wang, J. Muscle Transcriptome Analysis Reveals Potential Candidate Genes and Pathways Affecting Intramuscular Fat Content in Pigs. Front. Genet. 2020, 11, 877. [Google Scholar] [CrossRef] [PubMed]
- Vitti, J.J.; Grossman, S.R.; Sabeti, P.C. Detecting natural selection in genomic data. Annu. Rev. Genet. 2013, 47, 97–120. [Google Scholar] [CrossRef]
- Petersen, J.L.; Mickelson, J.R.; Cothran, E.G.; Andersson, L.S.; Axelsson, J.; Bailey, E.; Bannasch, D.; Binns, M.M.; Borges, A.S.; Brama, P.; et al. Genetic diversity in the modern horse illustrated from genome-wide SNP data. PLoS ONE 2013, 8, e54997. [Google Scholar] [CrossRef]
- Pereira, F.; Queirós, S.; Gusmão, L.; Nijman, I.J.; Cuppen, E.; Lenstra, J.A.; Consortium, E.; Davis, S.J.; Nejmeddine, F.; Amorim, A. Tracing the history of goat pastoralism: New clues from mitochondrial and Y chromosome DNA in North Africa. Mol. Biol. Evol. 2009, 26, 2765–2773. [Google Scholar] [CrossRef]
- Zeder, M.A. Core questions in domestication research. Proc. Natl. Acad. Sci. USA 2015, 112, 3191–3198. [Google Scholar] [CrossRef]
- Liu, X.; Hu, A.X.; Zhao, J.L.; Chen, F.L. Identification of Key Gene Modules in Human Osteosarcoma by Co-Expression Analysis Weighted Gene Co-Expression Network Analysis (WGCNA). J. Cell Biochem. 2017, 18, 3953–3959. [Google Scholar] [CrossRef]
- Yang, Z.; Swanson, W.J. Codon-substitution models to detect adaptive evolution that account for heterogeneous selective pressures among site classes. Mol. Biol. Evol. 2002, 19, 49–57. [Google Scholar] [CrossRef]
- Sun, D.; Zhou, X.; Yu, Z.; Xu, S.; Seim, I.; Yang, G. Accelerated evolution and diversifying selection drove the adaptation of cetacean bone microstructure. BMC Evol. Biol. 2019, 19, 194. [Google Scholar] [CrossRef]
- Zhang, L.; Liu, G.; Xia, T.; Yang, X.; Sun, G.; Zhao, C.; Xu, C.; Zhang, H. Evolution of toll-like receptor gene family in amphibians. Int. J. Biol. Macromol. 2022, 208, 463–474. [Google Scholar] [CrossRef]
- Møller, A.P.; Erritzø, E.J.; van Dongen, S. Body size, developmental instability, and climate change. Evolution 2018, 72, 2049–2056. [Google Scholar] [CrossRef] [PubMed]
- Bannasch, D.L.; Baes, C.F.; Leeb, T. Genetic Variants Affecting Skeletal Morphology in Domestic Dogs. Trends Genet. 2020, 36, 598–609. [Google Scholar] [CrossRef]
- McDowall, R.M. Jordan’s and other ecogeographical rules, and the vertebral number in fishes. J. Biogeogr. 2008, 35, 501–508. [Google Scholar] [CrossRef]
- Borchers, N.; Reinsch, N.; Kalm, E. The number of ribs and vertebrae in a Piétran cross: Variation, heritability and effects on performance traits. J. Anim. Breed. Genet. 2004, 12, 392–403. [Google Scholar] [CrossRef]
- Carr, R.M.; Ahima, R.S. Pathophysiology of lipid droplet proteins in liver diseases. Exp. Cell Res. 2016, 340, 187–192. [Google Scholar] [CrossRef]
- Ruiz, J.R.; Larrarte, E.; Margareto, J.; Ares, R.; Alkorta, P.; Labayen, I. Preliminary findings on the role of PLIN1 polymorphisms on body composition and energy metabolism response to energy restriction in obese women. Br. J. Nutr. 2011, 106, 486–490. [Google Scholar] [CrossRef]
- Huang, X.; Sun, D.; Wu, T.; Liu, X.; Xu, S.; Yang, G. Genomic insights into body size evolution in Carnivora support Peto’s paradox. BMC Genom. 2021, 22, 429. [Google Scholar] [CrossRef]
- Tai, E.S.; Ordovas, J.M. The role of perilipin in human obesity and insulin resistance. Curr. Opin. Lipidol. 2007, 18, 152–156. [Google Scholar] [CrossRef] [PubMed]
- Greger, L.; Dorian, Q.F. The Evolution of Animal Domestication. Annu. Rev. Ecol. Evol. Syst. 2014, 45, 115–136. [Google Scholar] [CrossRef]
- Zhang, M.; Liu, Y.; Li, Z.; Lü, P.; Gardner, J.D.; Ye, M.; Wang, J.; Yang, M.; Shao, J.; Wang, W.; et al. Ancient DNA reveals the maternal genetic history of East Asian domestic pigs. J. Genet. Genom. 2022, 49, 537–546. [Google Scholar] [CrossRef]
- Xiang, H.; Gao, J.; Cai, D.; Luo, Y.; Yu, B.; Liu, L.; Liu, R.; Zhou, H.; Chen, X.; Dun, W.; et al. Origin and dispersal of early domestic pigs in northern China. Sci. Rep. 2017, 7, 5602. [Google Scholar] [CrossRef] [PubMed]
- Guo, D.S. The discovery of “Yuwu People” in Hongshan Culture and the related problems of “Shamanic Civilization”. Cult. Relics 2008, 10, 80–87. [Google Scholar] [CrossRef]
- Jing, Z.W. Preliminary study on sacrificial relics of prehistory in China. North. Cult. Relics 2002, 2, 6–15. [Google Scholar] [CrossRef]
- Li, J.; Yang, H.; Li, H.-P.; Ning, T.; Pan, X.-R.; Shi, P.; Zhang, Y.-P. Artificial selection of the melanocortin receptor 1 gene in Chinese domestic pigs during domestication. Heredity 2010, 105, 274–281. [Google Scholar] [CrossRef]
- Kim, D.; Langmead, B.; Salzberg, S. HISAT: A fast spliced aligner with low memory requirements. Nat. Methods 2015, 12, 357–360. [Google Scholar] [CrossRef] [PubMed]
- Anders, S.; Pyl, P.T.; Huber, W. HTSeq-a Python framework to work with high-throughput sequencing data. Bioinformatics 2015, 31, 166–169. [Google Scholar] [CrossRef] [PubMed]
- Langfelder, P.; Horvath, S. WGCNA: An R package for weighted correlation network analysis. BMC Bioinform. 2008, 9, 559. [Google Scholar] [CrossRef]
- Chen, C.J.; Chen, H.; Zhang, Y.; Thomas, H.R.; Frank, M.H.; He, Y.H.; Xia, R. TBtools: An Integrative Toolkit Developed for Interactive Analyses of Big Biological Data. Mol. Plant. 2020, 13, 1194–1202. [Google Scholar] [CrossRef] [PubMed]
- Wang, L.; Feng, Z.; Wang, X.; Wang, X.; Zhang, X. DEGseq: An R package for identifying differentially expressed genes from RNA-seq data. Bioinformatics 2010, 26, 136–138. [Google Scholar] [CrossRef] [PubMed]
- Lu, H.; Xiao, J.; Zhang, K.; Han, Z.; Song, Y.; Wang, D.; Ji, T.; Yan, D.; Zhu, S.; Xu, W.; et al. Development of a real-time RT-PCR assay for the detection of pan-human parechoviruses. Virol. J. 2021, 18, 227. [Google Scholar] [CrossRef]
- Lopes, C.T.; Franz, M.; Kazi, F.; Donaldson, S.L.; Morris, Q.; Bader, G.D. Cytoscape Web: An interactive web-based network browser. Bioinformatics 2010, 26, 2347–2348. [Google Scholar] [CrossRef]
- Tamura, K.; Stecher, G.; Kumar, S. MEGA11: Molecular Evolutionary Genetics Analysis Version 11. Mol. Biol. Evol. 2021, 38, 3022–3027. [Google Scholar] [CrossRef] [PubMed]
- Gao, F.; Chen, C.; Arab, D.A.; Du, Z.; He, Y.; Ho, S.Y.W. EasyCodeML: A visual tool for analysis of selection using CodeML. Ecol. Evol. 2019, 9, 3891–3898. [Google Scholar] [CrossRef] [PubMed]
- Weaver, S.; Shank, S.D.; Spielman, S.J.; Li, M.; Muse, S.V.; Kosakovsky Pond, S.L. Datamonkey 2.0: A Modern Web Application for Characterizing Selective and Other Evolutionary Processes. Mol. Biol. Evol. 2018, 35, 773–777. [Google Scholar] [CrossRef]




| Gene | No. of Sequences | −2ΔlnL | PAML | FEL (p < 0.1) | MEME (p < 0.1) | All Sites | Functional Domain Sites | ω |
|---|---|---|---|---|---|---|---|---|
| KRT10 | 20 | 44.11 | 23, 25, 26, 27, 28 | 246 | 251, 464, 252, 486, 249, 500, 499, 24, 495, 501, 277, 484, 276, 320, 345 | 21 | 18 | 0.904 |
| LIPE | 39 | 106.64 | 83, 454, 461, 467, 558, 631, 632, 640, 641, 642, 653, 654 | 194, 38 | 22, 194, 563, 148, 669, 736, 741, 742, 788, 562, 565, 567, 576, 744, 752, 773, 790, 743, 746, 756, 570, 738, 785, 733, 753, 772, 759, 38, 740, 11, 568, 578 | 45 | 0 | 0.575 |
| PNPLA1 | 17 | 356.87 | 423, 424, 430, 432, 435, 437, 442, 446, 447, 448, 449, 450, 451, 452, 453, 454, 455, 457, 458, 459, 460, 461, 462, 463, 464, 465, 466, 467, 468, 469, 470, 471, 472, 473, 475, 476, 477, 478 | None | 294, 423, 424, 430, 432, 435, 447, 450, 453, 455, 456, 457, 460, 487, 490 | 42 | 37 | 0.687 |
| SCD | 33 | 33.99 | 108, 109, 111, 124, 287, 326, 330 | None | 170, 424, 380, 387, 405, 386 | 13 | 1 | 0.569 |
| PLIN1 | 30 | 16.29 * | 5, 11 | None | 8, 11, 208, 14, 408, 429, 428, 426, 481 | 10 | 6 | 0.139 |
| IVL | 15 | 20.84 | 61, 93 | 150 | 205, 382, 204, 207, 154, 380, 217, 337, 377, 202, 358, 150 | 14 | 10 | 1.951 |
| FABP5 | 24 | 13.82 | 5 | None | 9, 221, 213, 212, 215, 211 | 7 | 0 | 0.668 |
Disclaimer/Publisher’s Note: The statements, opinions and data contained in all publications are solely those of the individual author(s) and contributor(s) and not of MDPI and/or the editor(s). MDPI and/or the editor(s) disclaim responsibility for any injury to people or property resulting from any ideas, methods, instructions or products referred to in the content. |
© 2023 by the authors. Licensee MDPI, Basel, Switzerland. This article is an open access article distributed under the terms and conditions of the Creative Commons Attribution (CC BY) license (https://creativecommons.org/licenses/by/4.0/).
Share and Cite
Liu, Q.; Yu, L.; Zhang, Z.; Chang, Y.; Liu, Z.; Xu, C. Transcriptomics and Selection Pressure Analysis Reveals the Influence Mechanism of PLIN1 Protein on the Development of Small Size in Min Pigs. Int. J. Mol. Sci. 2023, 24, 3947. https://doi.org/10.3390/ijms24043947
Liu Q, Yu L, Zhang Z, Chang Y, Liu Z, Xu C. Transcriptomics and Selection Pressure Analysis Reveals the Influence Mechanism of PLIN1 Protein on the Development of Small Size in Min Pigs. International Journal of Molecular Sciences. 2023; 24(4):3947. https://doi.org/10.3390/ijms24043947
Chicago/Turabian StyleLiu, Qiao, Liqun Yu, Ziwen Zhang, Yang Chang, Zhonghua Liu, and Chunzhu Xu. 2023. "Transcriptomics and Selection Pressure Analysis Reveals the Influence Mechanism of PLIN1 Protein on the Development of Small Size in Min Pigs" International Journal of Molecular Sciences 24, no. 4: 3947. https://doi.org/10.3390/ijms24043947
APA StyleLiu, Q., Yu, L., Zhang, Z., Chang, Y., Liu, Z., & Xu, C. (2023). Transcriptomics and Selection Pressure Analysis Reveals the Influence Mechanism of PLIN1 Protein on the Development of Small Size in Min Pigs. International Journal of Molecular Sciences, 24(4), 3947. https://doi.org/10.3390/ijms24043947

