Hyaluronic Acid in Synovial Fluid Prevents Neutrophil Activation in Spondyloarthritis
Abstract
1. Introduction
2. Results
2.1. Patient Characteristics
2.2. SF-Derived Neutrophils of Severely Inflamed Joints Are Inactive
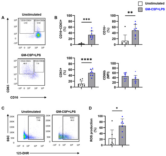
2.3. SF Neutrophils from SpA Patients Are Not Exhausted and Can Be Activated Outside of the SF Environment
2.4. Blood Neutrophil Activation Can Be Inhibited by SF from SpA Patients
2.5. Hyaluronic Acid in SF of SpA Patients Inhibits Neutrophil Activation
3. Discussion
4. Materials and Methods
4.1. Synovial Fluid Collection and Preparation of Synovial Cells and Cell-Free Synovial Fluid
4.2. Neutrophil Isolation from Blood
4.3. Neutrophil Culture
4.4. Measurement of Degranulation Markers
4.5. Measurement of ROS Production
4.6. Statistical Analysis
Supplementary Materials
Author Contributions
Funding
Institutional Review Board Statement
Informed Consent Statement
Data Availability Statement
Acknowledgments
Conflicts of Interest
Abbreviations
| 123-DHR | 123-Dihydrothodamine | 
| AS | Ankylosing spondylitis | 
| bDMARDs | Biological or targeted synthetic DMARDs | 
| csDMARDs | Conventional synthetic disease-modifying antirheumatic drugs | 
| FBS | Fetal bovine serum | 
| GM-CSF | Granulocyte-macrophage colony-stimulating factor | 
| HA | Hyaluronic acid | 
| HI | Heat-inactivated | 
| HMM | High molecular mass | 
| IA | Inter articular | 
| IBD | Inflammatory bowel disease | 
| LMM | Low molecular mass | 
| LPS | Lipopolysaccharide | 
| NET | Neutrophil extracellular trap | 
| NSAIDs | Non-steroidal anti-inflammatory drugs | 
| OA | Osteoarthritis | 
| PsA | Psoriatic arthritis | 
| RA | Rheumatoid arthritis | 
| reA | Reactive arthritis | 
| ROS | Reactive oxygen species | 
| SF | Synovial fluid | 
| SpA | Spondyloarthritis | 
References
- Brennan-Olsen, S.L.; Cook, S.; Leech, M.T.; Bowe, S.J.; Kowal, P.; Naidoo, N.; Ackerman, I.N.; Page, R.S.; Hosking, S.M.; Pasco, J.A.; et al. Prevalence of Arthritis According to Age, Sex and Socioeconomic Status in Six Low and Middle Income Countries: Analysis of Data from the World Health Organization Study on Global AGEing and Adult Health (SAGE) Wave 1. BMC Musculoskelet. Disord. 2017, 18, 271. [Google Scholar] [CrossRef] [PubMed]
- Stolwijk, C.; van Onna, M.; Boonen, A.; van Tubergen, A. Global Prevalence of Spondyloarthritis: A Systematic Review and Meta-Regression Analysis. Arthritis Care Res. 2016, 68, 1320–1331. [Google Scholar] [CrossRef]
- Reveille, J.D.; Weisman, M.H. The Epidemiology of Back Pain, Axial Spondyloarthritis and HLA-B27 in the United States. Am. J. Med. Sci. 2013, 345, 431–436. [Google Scholar] [CrossRef] [PubMed]
- López-Medina, C.; Moltó, A.; Dougados, M. Peripheral Manifestations in Spondyloarthritis and Their Effect: An Ancillary Analysis of the ASAS-COMOSPA Study. J. Rheumatol. 2020, 47, 211–217. [Google Scholar] [CrossRef] [PubMed]
- Eder, L.; Gladman, D.D. Psoriatic Arthritis: Phenotypic Variance and Nosology. Curr. Rheumatol. Rep. 2013, 15, 316. [Google Scholar] [CrossRef] [PubMed]
- Tahir, H. Therapies in Ankylosing Spondylitis-from Clinical Trials to Clinical Practice. Rheumatology 2018, 57, vi23–vi28. [Google Scholar] [CrossRef]
- Menegatti, S.; Guillemot, V.; Latis, E.; Yahia-Cherbal, H.; Mittermüller, D.; Rouilly, V.; Mascia, E.; Rosine, N.; Koturan, S.; Millot, G.A.; et al. Immune Response Profiling of Patients with Spondyloarthritis Reveals Signalling Networks Mediating TNF-Blocker Function in Vivo. Ann. Rheum. Dis. 2021, 80, 475–486. [Google Scholar] [CrossRef]
- Raychaudhuri, S.P.; Raychaudhuri, S.K. Mechanistic Rationales for Targeting Interleukin-17A in Spondyloarthritis. Arthritis Res. Ther. 2017, 19, 51. [Google Scholar] [CrossRef]
- Wang, X.; Qiu, L.; Li, Z.; Wang, X.Y.; Yi, H. Understanding the Multifaceted Role of Neutrophils in Cancer and Autoimmune Diseases. Front. Immunol. 2018, 9, 51. [Google Scholar] [CrossRef]
- Mayadas, T.N.; Cullere, X.; Lowell, C.A. The Multifaceted Functions of Neutrophils. Annu. Rev. Pathol. Mech. Dis. 2013, 9, 181–218. [Google Scholar] [CrossRef]
- Winterbourn, C.C.; Kettle, A.J.; Hampton, M.B. Reactive Oxygen Species and Neutrophil Function. Annu. Rev. Biochem. 2016, 85, 765–792. [Google Scholar] [CrossRef]
- Hanai, H.; Takeuchi, K.; Iida, T.; Kashiwagi, N.; Saniabadi, A.R.; Matsushita, I.; Sato, Y.; Kasuga, N.; Nakamura, T. Relationship between Fecal Calprotectin, Intestinal Inflammation, and Peripheral Blood Neutrophils in Patients with Active Ulcerative Colitis. Dig. Dis. Sci. 2004, 49, 1438–1443. [Google Scholar] [CrossRef] [PubMed]
- Mercan, R.; Bitik, B.; Tufan, A.; Bozbulut, U.B.; Atas, N.; Ozturk, M.A.; Haznedaroglu, S.; Goker, B. The Association Between Neutrophil/Lymphocyte Ratio and Disease Activity in Rheumatoid Arthritis and Ankylosing Spondylitis. J. Clin. Lab. Anal. 2016, 30, 597–601. [Google Scholar] [CrossRef] [PubMed]
- Stavre, Z.; Bridgewood, C.; Zhou, Q.; Maeda, Y.; Huang, T.-T.; Karman, J.; Khan, A.; Giryes, S.; Sharif, K.; McGonagle, D.; et al. A Role for Neutrophils in Early Enthesitis in Spondyloarthritis. Arthritis Res. Ther. 2022, 24, 24. [Google Scholar] [CrossRef]
- Kuno, Y.; Ina, K.; Nishiwaki, T.; Tsuzuki, T.; Shimada, M.; Imada, A.; Nishio, Y.; Nobata, K.; Suzuki, T.; Ando, T.; et al. Possible Involvement of Neutrophil Elastase in Impaired Mucosal Repair in Patients with Ulcerative Colitis. J. Gastroenterol. 2002, 37, 22–32. [Google Scholar] [CrossRef] [PubMed]
- Chiang, C.-C.; Cheng, W.-J.; Korinek, M.; Lin, C.-Y.; Hwang, T.-L. Neutrophils in Psoriasis. Front. Immunol. 2019, 10, 2376. [Google Scholar] [CrossRef]
- Wang, W.-M.; Jin, H.-Z. Role of Neutrophils in Psoriasis. J. Immunol. Res. 2020, 2020, 3709749. [Google Scholar] [CrossRef]
- Wright, H.L.; Lyon, M.; Chapman, E.A.; Moots, R.J.; Edwards, S.W. Rheumatoid Arthritis Synovial Fluid Neutrophils Drive Inflammation through Production of Chemokines, Reactive Oxygen Species, and Neutrophil Extracellular Traps. Front. Immunol. 2021, 11, 584116. [Google Scholar] [CrossRef]
- Singh, A.K.; Misra, R.; Aggarwal, A. Th-17 Associated Cytokines in Patients with Reactive Arthritis/ Undifferentiated Spondyloarthropathy. Clin. Rheumatol. 2011, 30, 771–776. [Google Scholar] [CrossRef]
- Souwer, Y.; Groot Kormelink, T.; Taanman-Kueter, E.W.; Muller, F.J.; van Capel, T.M.M.; Varga, D.v.; Bar-Ephraim, Y.E.; Teunissen, M.B.M.; van Ham, S.M.; Kuijpers, T.W.; et al. Human TH17 Cell Development Requires Processing of Dendritic Cell–Derived CXCL8 by Neutrophil Elastase. J. Allergy Clin. Immunol. 2018, 141, 2286–2289.e5. [Google Scholar] [CrossRef] [PubMed]
- Borregaard, N.; Sørensen, O.E.; Theilgaard-Mönch, K. Neutrophil Granules: A Library of Innate Immunity Proteins. Trends Immunol. 2007, 28, 340–345. [Google Scholar] [CrossRef] [PubMed]
- Paige Lacy Mechanisms of Degranulation in Neutrophils. Allergy Asthma Clin. Immunol. 2006, 2, 98–108. [CrossRef]
- Mol, S.; Hafkamp, F.M.J.; Varela, L.; Simkhada, N.; Taanman-Kueter, E.W.; Tas, S.W.; Wauben, M.H.M.; Kormelink, T.G.; de Jong, E.C. Efficient Neutrophil Activation Requires Two Simultaneous Activating Stimuli. Int. J. Mol. Sci. 2021, 22, 10106. [Google Scholar] [CrossRef] [PubMed]
- Rørvig, S.; Østergaard, O.; Heegaard, N.H.H.; Borregaard, N. Proteome Profiling of Human Neutrophil Granule Subsets, Secretory Vesicles, and Cell Membrane: Correlation with Transcriptome Profiling of Neutrophil Precursors. J. Leukoc. Biol. 2013, 94, 711–721. [Google Scholar] [CrossRef] [PubMed]
- Wang, Y.; Wu, J.; Newton, R.; Bahaie, N.S.; Long, C.; Walcheck, B. ADAM17 Cleaves CD16b (FcγRIIIb) in Human Neutrophils. Biochim. Biophys Acta Mol. Cell Res. 2013, 1833, 680–685. [Google Scholar] [CrossRef] [PubMed]
- Dahl, L.B.; Dahl, I.M.S.; Engstrom-Laurent, A.; Granath, K. Concentration and Molecular Weight of Sodium Hyaluronate in Synovial Fluid from Patients with Rheumatoid Arthritis and Other Arthropathies. Ann. Rheum. Dis. 1985, 44, 817–822. [Google Scholar] [CrossRef]
- Monslow, J.; Govindaraju, P.; Puré, E. Hyaluronan—A Functional and Structural Sweet Spot in the Tissue Microenvironment. Front. Immunol 2015, 6, 4–10. [Google Scholar] [CrossRef]
- Ialenti, A.; di Rosa, M. Hyaluronic Acid Modulates Acute and Chronic Inflammation. Agents Actions 1994, 43, 44–47. [Google Scholar] [CrossRef]
- Aruffo, A.; Stamenkovic, I.; Melnick, M.; Underhill, C.B.; Seed, B. CD44 Is the Principal Cell Surface Receptor for Hyaluronate. Cell 1990, 61, 1303–1313. [Google Scholar] [CrossRef]
- Ludowieg, J.; Vennesland, B.; Dorfman, A. The Mechanism of Action of Hyaluronidase. J. Biol. Chem. 1961, 236, 333–339. [Google Scholar] [CrossRef]
- Koo, B.S.; Jo, S.; Kwon, E.; Shin, J.H.; Hur, J.W.; Kim, T.H. Effect of Biologics in the Level of Cytokines in the Synovial Fluid of Patients with Ankylosing Spondylitis. Korean J. Intern. Med. 2020, 35, 465–473. [Google Scholar] [CrossRef] [PubMed]
- Kahle, P.; Saal, J.G.; Schaudt, K.; Zacher, J.; Fritz, P.; Pawelec, G. Determination of Cytokines in Synovial Fluids: Correlation with Diagnosis and Histomorphological Characteristics of Synovial Tissue. Ann. Rheum. Dis. 1992, 51, 731–734. [Google Scholar] [CrossRef] [PubMed]
- Bell, A.L.; Magill, M.K.; McKane, W.R.; Kirk, F.; Irvine, A.E. Measurement of Colony-Stimulating Factors in Synovial Fluid: Potential Clinical Value. Rheumatol. Int. 1995, 14, 177–182. [Google Scholar] [CrossRef] [PubMed]
- Quayle, J.A.; Watson, F.; Bucknall, R.C.; Edwards, S.W. Neutrophils from the Synovial Fluid of Patients with Rheumatoid Arthritis Express the High Affinity Immunoglobulin G Receptor, FcγR1 (CD64): Role of Immune Complexes and Cytokines in Induction of Receptor Expression. Immunology 1997, 91, 266–273. [Google Scholar] [CrossRef]
- Tamer, T.M. Hyaluronan and Synovial Joint: Function, Distribution and Healing. Interdiscip. Toxicol. 2013, 6, 111–125. [Google Scholar] [CrossRef] [PubMed]
- Litwiniuk, M.; Krejner, A.; Speyrer, M.S.; Gauto, A.R.; Grzela, T. Hyaluronic Acid in Inflammation and Tissue Regeneration. Wounds 2016, 28, 78–88. [Google Scholar]
- Sabaratnam, S.; Arunan, V.; Coleman, P.J.; Mason, R.M.; Levick, J.R. Size Selectivity of Hyaluronan Molecular Sieving by Extracellular Matrix in Rabbit Synovial Joints. J. Physiol. 2005, 567, 569–581. [Google Scholar] [CrossRef] [PubMed]
- Dahl, I.M.S.; Husby, G. Hyaluronic Acid Production in Vitro by Synovial Lining Cells from Normal and Rheumatoid Joints. Ann. Rheum. Dis. 1985, 44, 647–657. [Google Scholar] [CrossRef]
- Sato, H.; Takahashi, T.; Ide, H.; Fukushima, T.; Tabata, M.; Sekine, F.; Kobayashi, K.; Negishi, M.; Niwa, Y. Antioxidant Activity of Synovial Fluid, Hyaluronic Acid, and Two Subcomponents of Hyaluronic Acid. Synovial Fluid Scavenging Effect Is Enhanced in Rheumatoid Arthritis Patients. Arthritis Rheum. 1988, 31, 63–71. [Google Scholar] [CrossRef]
- Tobetto, K.; Nakai, K.; Akatsuka, M.; Yasui, T.; Ando, T.; Hirano, S. Inhibitory Effects of Hyaluronan on Neutrophil-Mediated Cartilage Degradation. Connect Tissue Res. 1993, 29, 181–190. [Google Scholar] [CrossRef]
- Metzemaekers, M.; Malengier-Devlies, B.; Yu, K.; Vandendriessche, S.; Yserbyt, J.; Matthys, P.; de Somer, L.; Wouters, C.; Proost, P. Synovial Fluid Neutrophils From Patients With Juvenile Idiopathic Arthritis Display a Hyperactivated Phenotype. Arthritis Rheumatol. 2021, 73, 875–884. [Google Scholar] [CrossRef] [PubMed]
- Arve-Butler, S.; Schmidt, T.; Mossberg, A.; Berthold, E.; Gullstrand, B.; Bengtsson, A.A.; Kahn, F.; Kahn, R. Synovial Fluid Neutrophils in Oligoarticular Juvenile Idiopathic Arthritis Have an Altered Phenotype and Impaired Effector Functions. Arthritis Res. Ther. 2021, 23, 109. [Google Scholar] [CrossRef] [PubMed]
- Sur Chowdhury, C.; Giaglis, S.; Walker, U.A.; Buser, A.; Hahn, S.; Hasler, P. Enhanced Neutrophil Extracellular Trap Generation in Rheumatoid Arthritis: Analysis of Underlying Signal Transduction Pathways and Potential Diagnostic Utility. Arthritis Res. Ther. 2014, 16, R122. [Google Scholar] [CrossRef] [PubMed]
- Nurcombe, H.L.; Bucknall, R.C.; Edwards, S.W. Activation of the Neutrophil Myeloperoxidase-H2O2 System by Synovial Fluid Isolated from Patients with Rheumatoid Arthritis. Ann. Rheum. Dis. 1991, 50, 237–242. [Google Scholar] [CrossRef]
- Robinson, J.; Watson, F.; Bucknall, R.C.; Edwards, S.W. Activation of Neutrophil Reactive-Oxidant Production by Synovial Fluid from Patients with Inflammatory Joint Disease: Soluble and Insoluble Immunoglobulin Aggregates Activate Different Pathways in Primed and Unprimed Cells. Biochem. J. 1992, 286, 345–351. [Google Scholar] [CrossRef]
- Bell, A.L.; Magill, M.K.; McKane, R.; Irvine, A.E. Human Blood and Synovial Fluid Neutrophils Cultured in Vitro Undergo Programmed Cell Death Which Is Promoted by the Addition of Synovial Fluid. Ann. Rheum. Dis. 1995, 54, 910–915. [Google Scholar] [CrossRef]
- Ottonello, L.; Cutolo, M.; Frumento, G.; Arduino, N.; Bertolotto, M.; Mancini, M.; Sottofattori, E.; Dallegri, F. Synovial Fluid from Patients with Rheumatoid Arthritis Inhibits Neutrophil Apoptosis: Role of Adenosine and Proinflammatory Cytokines. Rheumatology 2002, 41, 1249–1260. [Google Scholar] [CrossRef]
- Peck, J.; Slovek, A.; Miro, P.; Vij, N.; Traube, B.; Lee, C.; Berger, A.A.; Kassem, H.; Kaye, A.D.; Sherman, W.F.; et al. A Comprehensive Review of Viscosupplementation in Osteoarthritis of the Knee. Orthop. Rev. 2021, 13, 25549. [Google Scholar] [CrossRef]
- Henrotin, Y.; Raman, R.; Richette, P.; Bard, H.; Jerosch, J.; Conrozier, T.; Chevalier, X.; Migliore, A. Consensus Statement on Viscosupplementation with Hyaluronic Acid for the Management of Osteoarthritis. Semin. Arthritis Rheum. 2015, 45, 140–149. [Google Scholar] [CrossRef]
- Wang, C.C.; Lee, S.H.; Lin, H.Y.; Liu, F.W.; Chiou, H.J.; Chan, R.C.; Chou, C.L. Short-Term Effect of Ultrasound-Guided Low-Molecular-Weight Hyaluronic Acid Injection on Clinical Outcomes and Imaging Changes in Patients with Rheumatoid Arthritis of the Ankle and Foot Joints. A Randomized Controlled Pilot Trial. Mod. Rheumatol. 2017, 27, 973–980. [Google Scholar] [CrossRef]




| Patient# | Diagnosis | Gender M/F | Age Years | Treatment | Type of bDMARd (ia) | Total Cells in SF (cells/mL) | Amount of Neutrophils in SF (%) | 
|---|---|---|---|---|---|---|---|
| 1 | SpA | F | 50 | NSAID | ND | ND | |
| 2 | SpA | M | 59 | NSAID, bDMARD | anti-IL17 | 1.6 × 106 | 77.9 | 
| 3 | SpA | M | 34 | NSAID, csDMARD | 20.2 × 106 | 74.7 | |
| 4 | SpA | M | 52 | bDMARD | anti-TNF | 4.5 × 106 | 82.3 | 
| 5 | SpA | M | 31 | None | 7.8 × 106 | 42.1 | |
| 6 | SpA | F | 58 | bDMARD | anti-TNF | ND | 25.1 | 
| 7 | SpA | M | 75 | NSAID, bDMARD | anti-TNF | ND | 86.9 | 
| 8 | SpA | M | 35 | NSAID | ND | 27.0 | |
| 9 | SpA | M | 75 | NSAID | 10.1 × 106 | 96.4 | |
| 10 | SpA | F | 48 | NSAID, bDMARD | anti-IL17 | 1.5 × 106 | 2.2 | 
| 11 | SpA | M | 35 | NSAID, csDMARD, bDMARD | anti-TNF | 47.2 × 106 | 39.4 | 
| 12 | SpA | M | 55 | bDMARD | anti-TNF | 8.0 × 106 | 48.7 | 
| 13 | SpA | F | 58 | csDMARD, bDMARD | anti-TNF | 2.6 × 106 | 44.4 | 
| 14 | SpA | M | 36 | NSAID, csDMARD, bDMARD | anti-TNF | 38.1 × 106 | 66.8 | 
| 15 | SpA | F | 58 | NSAID, csDMARD, bDMARD | anti-IL17 | 2.8 × 106 | 16.1 | 
| 16 | SpA | M | 36 | NSAID, csDMARD, bDMARD | anti-TNF | 22.3 × 106 | 33.6 | 
| 17 | SpA | M | 64 | csDMARD | 0.2 × 106 | 40.9 | |
| 18 | SpA | F | 52 | csDMARD, bDMARD | anti-TNF | 4.5 × 106 | 8.0 | 
| 19 | SpA | M | 56 | csDMARD | 4.4 × 106 | 80.9 | |
| 20 | SpA | F | 36 | NSAID | 6.6 × 106 | 62.8 | 
| Disclaimer/Publisher’s Note: The statements, opinions and data contained in all publications are solely those of the individual author(s) and contributor(s) and not of MDPI and/or the editor(s). MDPI and/or the editor(s) disclaim responsibility for any injury to people or property resulting from any ideas, methods, instructions or products referred to in the content. | 
© 2023 by the authors. Licensee MDPI, Basel, Switzerland. This article is an open access article distributed under the terms and conditions of the Creative Commons Attribution (CC BY) license (https://creativecommons.org/licenses/by/4.0/).
Share and Cite
Mol, S.; Taanman-Kueter, E.W.M.; van der Steen, B.A.; Groot Kormelink, T.; van de Sande, M.G.H.; Tas, S.W.; Wauben, M.H.M.; de Jong, E.C. Hyaluronic Acid in Synovial Fluid Prevents Neutrophil Activation in Spondyloarthritis. Int. J. Mol. Sci. 2023, 24, 3066. https://doi.org/10.3390/ijms24043066
Mol S, Taanman-Kueter EWM, van der Steen BA, Groot Kormelink T, van de Sande MGH, Tas SW, Wauben MHM, de Jong EC. Hyaluronic Acid in Synovial Fluid Prevents Neutrophil Activation in Spondyloarthritis. International Journal of Molecular Sciences. 2023; 24(4):3066. https://doi.org/10.3390/ijms24043066
Chicago/Turabian StyleMol, Sanne, Esther W. M. Taanman-Kueter, Baltus A. van der Steen, Tom Groot Kormelink, Marleen G. H. van de Sande, Sander W. Tas, Marca H. M. Wauben, and Esther C. de Jong. 2023. "Hyaluronic Acid in Synovial Fluid Prevents Neutrophil Activation in Spondyloarthritis" International Journal of Molecular Sciences 24, no. 4: 3066. https://doi.org/10.3390/ijms24043066
APA StyleMol, S., Taanman-Kueter, E. W. M., van der Steen, B. A., Groot Kormelink, T., van de Sande, M. G. H., Tas, S. W., Wauben, M. H. M., & de Jong, E. C. (2023). Hyaluronic Acid in Synovial Fluid Prevents Neutrophil Activation in Spondyloarthritis. International Journal of Molecular Sciences, 24(4), 3066. https://doi.org/10.3390/ijms24043066
 
        


 
       