Role of B Cell-Activating Factor in Fibrosis Progression in a Murine Model of Non-Alcoholic Steatohepatitis
Abstract
1. Introduction
2. Results
2.1. BAFF Deficiency Attenuates Liver Steatosis in Murine Models of NASH
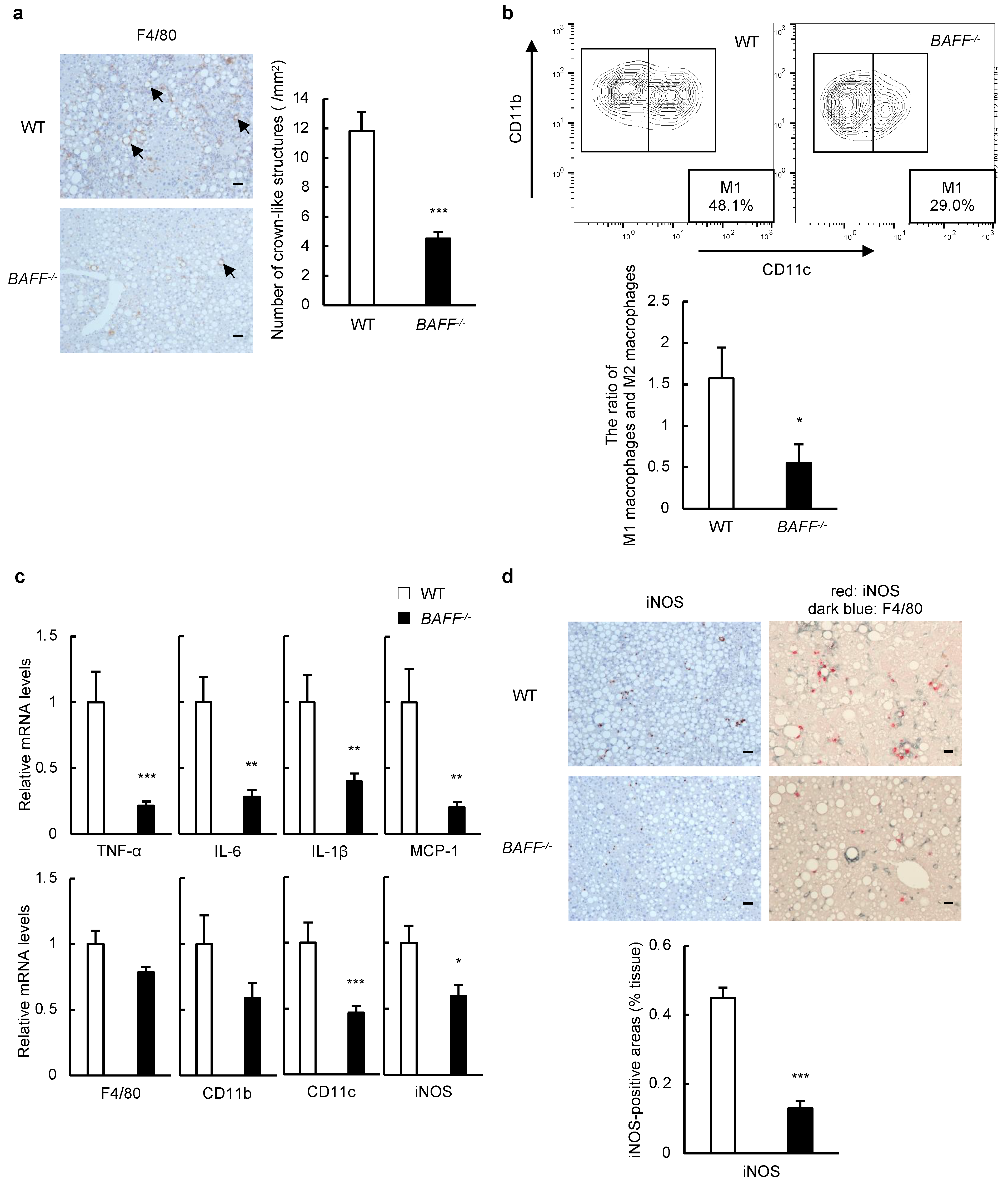
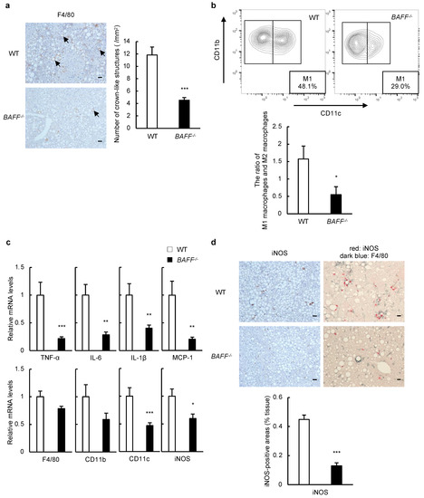
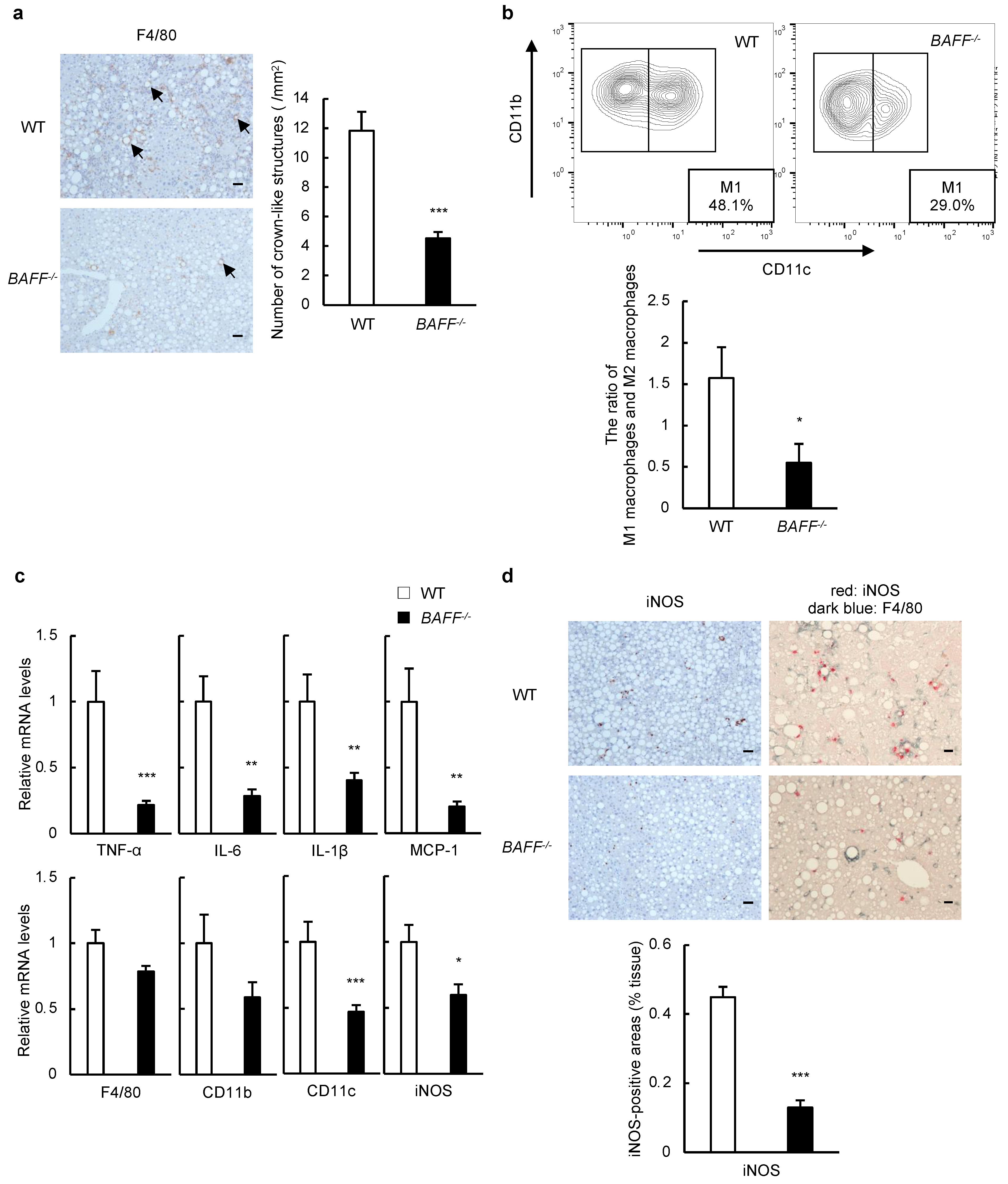
2.2. Liver Inflammation Is Attenuated in BAFF−/− Mice in Murine Models of NASH
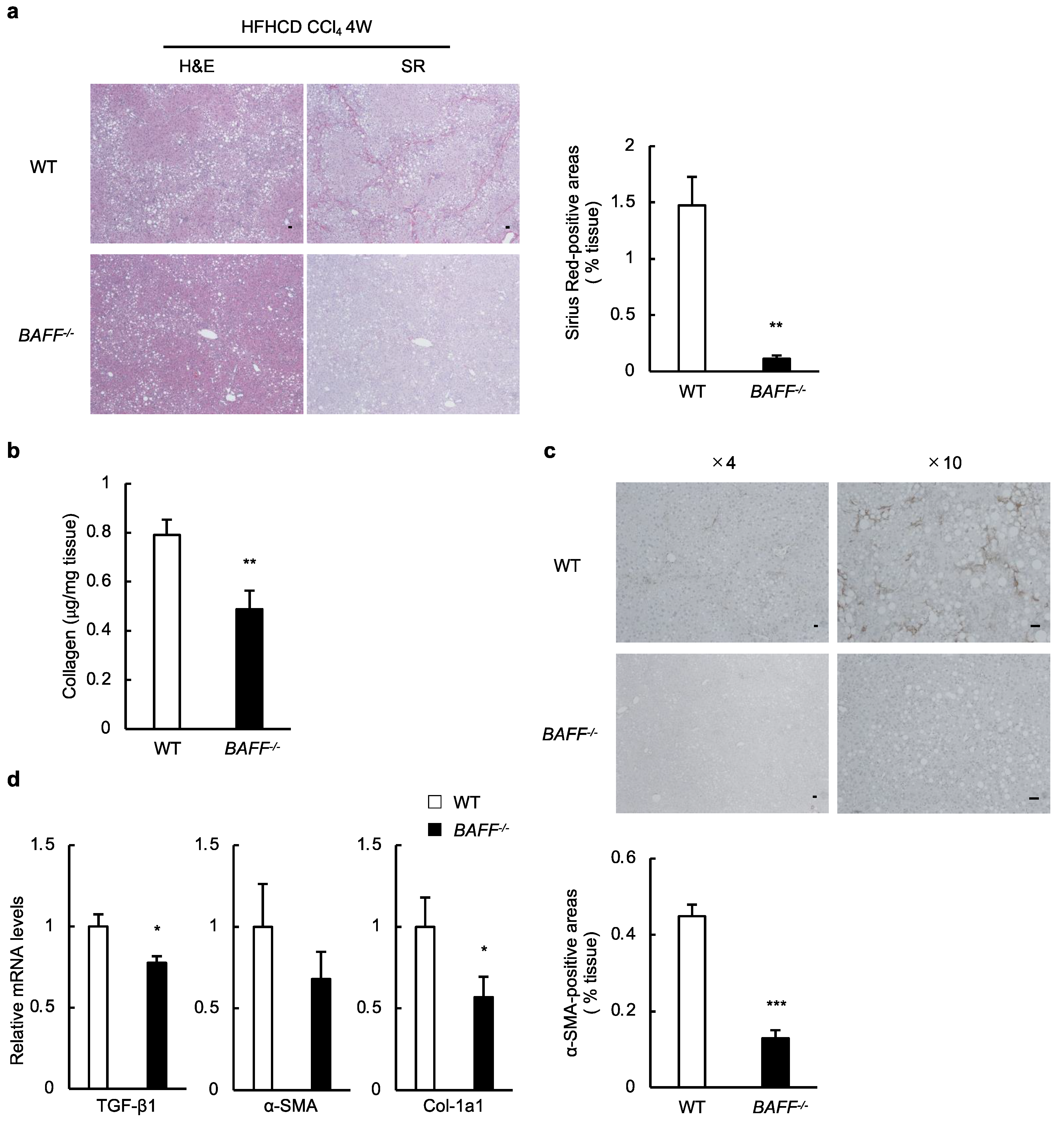
2.3. BAFF-Deficient Mice Are Protected from the Development of NASH and Fibrosis
2.4. Hepatic Stellate Cell Activation Is Driven by Interaction with Macrophages in Murine Models of NASH
3. Discussion
4. Materials and Methods
4.1. Animals
4.2. Histological and Morphometric Analysis
4.3. Measurement of Hepatic Triglyceride and Cholesterol
4.4. Collagen Content in Hepatic Tissue
4.5. Quantitative Real-Time RT-PCR
4.6. Isolation of Primary HSCs
4.7. Isolation of Liver Non-Parenchymal Cells (NPCs) and Flow Cytometric Analysis
4.8. Cell Lines
4.9. NF-κB Activity Assay
4.10. Nitrate and TNF-α Determination
4.11. Statistical Analysis
Author Contributions
Funding
Institutional Review Board Statement
Informed Consent Statement
Data Availability Statement
Acknowledgments
Conflicts of Interest
References
- Younossi, Z.M.; Golabi, P.; de Avila, L.; Paik, J.M.; Srishord, M.; Fukui, N.; Qiu, Y.; Burns, L.; Afendy, A.; Nader, F. The global epidemiology of NAFLD and NASH in patients with type 2 diabetes: A systematic review and meta-analysis. J. Hepatol. 2019, 71, 793–801. [Google Scholar] [CrossRef] [PubMed]
- Leoni, S.; Tovoli, F.; Napoli, L.; Serio, I.; Ferri, S.; Bolondi, L. Current guidelines for the management of non-alcoholic fatty liver disease: A systematic review with comparative analysis. World J. Gastroenterol. 2018, 24, 3361–3373. [Google Scholar] [CrossRef] [PubMed]
- Targher, G.; Byrne, C.D.; Lonardo, A.; Zoppini, G.; Barbui, C. Non-alcoholic fatty liver disease and risk of incident cardiovascular disease: A meta-analysis. J. Hepatol. 2016, 65, 589–600. [Google Scholar] [CrossRef] [PubMed]
- Sanyal, A.J.; Van Natta, M.L.; Clark, J.; Neuschwander-Tetri, B.A.; Diehl, A.; Dasarathy, S.; Loomba, R.; Chalasani, N.; Kowdley, K.; Hameed, B.; et al. Prospective study of outcomes in adults with nonalcoholic fatty liver disease. N. Engl. J. Med. 2021, 385, 1559–1569. [Google Scholar] [CrossRef] [PubMed]
- Vilar-Gomez, E.; Calzadilla-Bertot, L.; Wai-Sun, W.V.; Castellanos, M.; Aller-de la Fuente, R.; Metwally, M.; Eslam, M.; Gonzalez-Fabian, L.; Alvarez-Quiñones Sanz, M.; Conde-Martin, A.F.; et al. Fibrosis severity as a determinant of cause-specific mortality in patients with advanced nonalcoholic fatty liver disease: A multi-national cohort study. Gastroenterology 2018, 155, 443–457. [Google Scholar] [CrossRef]
- Simon, T.G.; Roelstraete, B.; Khalili, H.; Hagström, H.; Ludvigsson, J.F. Mortality in biopsy-confirmed nonalcoholic fatty liver disease: Results from a nationwide cohort. Gut 2021, 70, 1375–1382. [Google Scholar] [CrossRef]
- Miyake, T.; Akbar, S.M.F.; Yoshida, O.; Chen, S.; Hiasa, Y.; Matsuura, B.; Abe, M.; Onji, M. Impaired dendritic cell functions disrupt antigen-specific adaptive immune responses in mice with nonalcoholic fatty liver disease. J. Gastroenterol. 2010, 45, 859–867. [Google Scholar] [CrossRef]
- Chen, S.; Akbar, S.M.F.; Miyake, T.; Abe, M.; AI-Mahtab, M.; Furukawa, S.; Matsuura, B.; Hiasa, Y.; Onji, M. Diminished immune response to vaccinations in obesity: Role of myeloid-derived suppressor and other myeloid cells. Obes. Res. Clin. Pract. 2015, 9, 35–44. [Google Scholar] [CrossRef]
- Yao, L.; Abe, M.; Kawasaki, K.; Akbar, S.M.F.; Matsuura, B.; Onji, M.; Hiasa, Y. Characterization of liver monocytic myeloid-derived suppressor cells and their role in a murine model of non-alcoholic fatty liver disease. PLoS ONE 2016, 11, e0149948. [Google Scholar] [CrossRef]
- Moore, P.A.; Belvedere, O.; Orr, A.; Pieri, K.; LaFleur, D.W.; Feng, P.; Soppet, D.; Charters, M.; Gentz, R.; Parmelee, D.; et al. BLyS: Member of the tumor necrosis factor family and B lymphocyte stimulator. Science 1999, 285, 260–263. [Google Scholar] [CrossRef]
- Schneider, P.; MacKay, F.; Steiner, V.; Hofmann, K.; Bodmer, J.K.; Holler, N.; Ambrose, C.; Lawton, P.; Bixler, S.; Acha-Orbea, H.; et al. BAFF, a novel ligand of the tumor necrosis factor family, stimulates B cell growth. J. Exp. Med. 1999, 189, 1747–1756. [Google Scholar] [CrossRef]
- Hamada, M.; Abe, M.; Miyake, T.; Kawasaki, K.; Tada, F.; Furukawa, S.; Matsuura, B.; Hiasa, Y.; Onji, M. B cell-activating factor controls the production of adipokines and induces insulin resistance. Obesity (Silver Spring) 2011, 19, 1915–1922. [Google Scholar] [CrossRef]
- Kawasaki, K.; Abe, M.; Tada, F.; Tokumoto, Y.; Chen, S.; Miyake, T.; Furukawa, S.; Matsuura, B.; Hiasa, Y.; Onji, M. Blockade of B-cell-activating factor signaling enhances hepatic steatosis induced by a high-fat diet and improves insulin sensitivity. Lab. Investig. 2013, 93, 311–321. [Google Scholar] [CrossRef]
- Tada, F.; Abe, M.; Kawasaki, K.; Miyake, T.; Chen, S.; Hiasa, Y.; Matsuura, B.; Onji, M. B cell activating factor in obesity is regulated by oxidative stress in adipocytes. J. Clin. Biochem. Nutr. 2013, 52, 120–127. [Google Scholar] [CrossRef]
- Nakamura, Y.; Abe, M.; Kawasaki, K.; Miyake, T.; Watanabe, T.; Yoshida, O.; Hirooka, M.; Matsuura, B.; Hiasa, Y. Depletion of B cell-activating factor attenuates hepatic fat accumulation in a murine model of nonalcoholic fatty liver disease. Sci. Rep. 2019, 9, 977. [Google Scholar] [CrossRef]
- Miyake, T.; Abe, M.; Tokumoto, Y.; Hirooka, M.; Furukawa, S.; Kumagi, T.; Hamada, M.; Kawasaki, K.; Tada, F.; Ueda, T.; et al. B cell-activating factor is associated with the histological severity of nonalcoholic fatty liver disease. Hepatol. Int. 2013, 7, 539–547. [Google Scholar] [CrossRef]
- Owada, Y.; Tamura, T.; Tanoi, T.; Ozawa, Y.; Shimizu, Y.; Hisakura, K.; Matsuzaka, T.; Shimano, H.; Nakano, N.; Sakashita, S.; et al. Novel non-alcoholic steatohepatitis model with histopathological and insulin-resistant features. Pathol. Int. 2018, 68, 12–22. [Google Scholar] [CrossRef]
- Kubota, N.; Kado, S.; Kano, M.; Masuoka, N.; Nagata, Y.; Kobayashi, T.; Miyazaki, K.; Ishikawa, F. A high-fat diet and multiple administration of carbon tetrachloride induces liver injury and pathological features associated with non-alcoholic steatohepatitis in mice. Clin. Exp. Pharmacol. Physiol. 2013, 40, 422–430. [Google Scholar] [CrossRef]
- Schwabe, R.F.; Tabas, I.; Pajvani, U.B. Mechanisms of fibrosis development in nonalcoholic steatohepatitis. Gastroenterology 2020, 158, 1913–1928. [Google Scholar] [CrossRef]
- Lee, S.M.; Kim, E.J.; Suk, K.; Lee, W.H. BAFF and APRIL induce inflammatory activation of THP-1 cells through interaction with their conventional receptors and activation of MAPK and NF-κB. Inflamm. Res. 2011, 60, 807–815. [Google Scholar] [CrossRef]
- European Association for the Study of the Liver (EASL); European Association for the Study of Diabetes (EASD); European Association for the Study of Obesity (EASO). EASL-EASD-EASO Clinical Practice Guidelines for the management of non-alcoholic fatty liver disease. J. Hepatol. 2016, 64, 1388–1402. [Google Scholar] [CrossRef] [PubMed]
- Noureddin, M.; Muthiah, M.D.; Sanyal, A.J. Drug discovery and treatment paradigms in nonalcoholic steatohepatitis. Endocrinol. Diabetes Metab. 2019, 3, e00105. [Google Scholar] [CrossRef] [PubMed]
- François, A.; Chatelus, E.; Wachsmann, D.; Sibilia, J.; Bahram, S.; Alsaleh, G.; Gottenberg, J.E. B lymphocytes and B-cell activating factor promote collagen and profibrotic markers expression by dermal fibroblasts in systemic sclerosis. Arthritis Res. Ther. 2013, 15, R168. [Google Scholar] [CrossRef]
- Matsushita, T.; Kobayashi, T.; Mizumaki, K.; Kano, M.; Sawada, T.; Tennichi, M.; Okamura, A.; Hamaguchi, Y.; Iwakura, Y.; Hasegawa, M.; et al. BAFF inhibition attenuates fibrosis in scleroderma by modulating the regulatory and effector B cell balance. Sci. Adv. 2018, 4, eaas9944. [Google Scholar] [CrossRef] [PubMed]
- Novobrantseva, T.I.; Majeau, G.R.; Amatucci, A.; Kogan, S.; Brenner, I.; Casola, S.; Shlomchik, M.J.; Koteliansky, V.; Hochman, P.S.; Ibraghimov, A. Attenuated liver fibrosis in the absence of B cells. J. Clin. Investig. 2005, 115, 3072–3082. [Google Scholar] [CrossRef]
- Tsuchida, T.; Friedman, S.L. Mechanisms of hepatic stellate cell activation. Nat. Rev. Gastroenterol. Hepatol. 2017, 14, 397–411. [Google Scholar] [CrossRef]
- Itoh, M.; Kato, H.; Suganami, T.; Konuma, K.; Marumoto, Y.; Terai, S.; Sakugawa, H.; Kanai, S.; Hamaguchi, M.; Fukaishi, T.; et al. Hepatic crown-like structure: A unique histological feature in non-alcoholic steatohepatitis in mice and humans. PLoS ONE 2013, 8, e82163. [Google Scholar] [CrossRef]
- Itoh, M.; Suganami, T.; Kato, H.; Kanai, S.; Shirakawa, I.; Sakai, T.; Goto, T.; Asakawa, M.; Hidaka, I.; Sakugawa, H.; et al. CD11c+ resident macrophages drive hepatocyte death-triggered liver fibrosis in a murine model of nonalcoholic steatohepatitis. JCI Insight. 2017, 2, e92902. [Google Scholar] [CrossRef]
- Luo, Y.; Guo, J.; Jia, W.; Wu, M.; Yin, F.; Niu, G.; Shih, D.Q.; Targan, S.R.; Zhang, X. TNF-like ligand 1 aberrance aggravates nonalcoholic steatohepatitis via M1 macrophage polarization. Oxid. Med. Cell. Longev. 2021, 2021, 3877617. [Google Scholar] [CrossRef]
- Huby, T.; Gautier, E.L. Immune cell-mediated features of non-alcoholic steatohepatitis. Nat. Rev. Immunol. 2022, 22, 429–443. [Google Scholar] [CrossRef]
- Carter, J.K.; Friedman, S.L. Hepatic stellate cell-immune interactions in NASH. Front. Endocrinol. (Lausanne) 2022, 13, 867940. [Google Scholar] [CrossRef] [PubMed]
- Matsuda, M.; Seki, E. Hepatic stellate cell–macrophage crosstalk in liver fibrosis and carcinogenesis. Semin. Liver Dis. 2020, 40, 307–320. [Google Scholar] [CrossRef] [PubMed]
- Satoh, T.; Nakagawa, K.; Sugihara, F.; Kuwahara, R.; Ashihara, M.; Yamane, F.; Minowa, Y.; Fukushima, K.; Ebina, I.; Yoshioka, Y.; et al. Identification of an atypical monocyte and committed progenitor involved in fibrosis. Nature 2017, 541, 96–101. [Google Scholar] [CrossRef] [PubMed]
- Xiong, X.; Kuang, H.; Ansari, S.; Liu, T.; Gong, J.; Wang, S.; Zhao, X.Y.; Ji, Y.; Li, C.; Guo, L.; et al. Landscape of intercellular crosstalk in healthy and NASH liver revealed by single-cell secretome gene analysis. Mol. Cell. 2019, 75, 644–660.e5. [Google Scholar] [CrossRef]
- Remmerie, A.; Martens, L.; Thoné, T.; Castoldi, A.; Seurinck, R.; Pavie, B.; Roels, J.; Vanneste, B.; De Prijck, S.; Vanhockerhout, M.; et al. Osteopontin expression identifies a subset of recruited macrophages distinct from Kupffer cells in the fatty liver. Immunity 2020, 53, 641–657.e14. [Google Scholar] [CrossRef] [PubMed]
- Daemen, S.; Gainullina, A.; Kalugotla, G.; He, L.; Chan, M.M.; Beals, J.W.; Liss, K.H.; Klein, S.; Feldstein, A.E.; Finck, B.N.; et al. Dynamic shifts in the composition of resident and recruited macrophages influence tissue remodeling in NASH. Cell. Rep. 2021, 34, 108626. [Google Scholar] [CrossRef]
- Cargill, T.; Culver, E.L. The role of B cells and B cell therapies in immune-mediated liver diseases. Front. Immunol. 2021, 12, 661196. [Google Scholar] [CrossRef]
- Barrow, F.; Khan, S.; Wang, H.; Revelo, X.S. The emerging role of B cells in the pathogenesis of NAFLD. Hepatology 2021, 74, 2277–2286. [Google Scholar] [CrossRef]
- Thapa, M.; Tedesco, D.; Gumber, S.; Elrod, E.J.; Han, J.H.; Kitchens, W.H.; Magliocca, J.F.; Adams, A.B.; Grakoui, A. Blockade of BAFF reshapes the hepatic B cell receptor repertoire and attenuates autoantibody production in cholestatic liver disease. J. Immunol. 2020, 204, 3117–3128. [Google Scholar] [CrossRef]
- Bruzzì, S.; Sutti, S.; Giudici, G.; Burlone, M.E.; Ramavath, N.N.; Toscani, A.; Bozzola, C.; Schneider, P.; Morello, E.; Parola, M.; et al. B2-lymphocyte responses to oxidative stress-derived antigens contribute to the evolution of nonalcoholic fatty liver disease (NAFLD). Free Radic. Biol. Med. 2018, 124, 249–259. [Google Scholar] [CrossRef]
- Karl, M.; Hasselwander, S.; Zhou, Y.; Reifenberg, G.; Kim, Y.O.; Park, K.S.; Ridder, D.A.; Wang, X.; Seidel, E.; Hövelmeyer, N.; et al. Dual roles of B lymphocytes in mouse models of diet-induced nonalcoholic fatty liver disease. Hepatology 2022, 76, 1135–1149. [Google Scholar] [CrossRef] [PubMed]
- Kleiner, D.E.; Brunt, E.M.; Van Natta, M.; Behling, C.; Contos, M.J.; Cummings, O.W.; Ferrell, L.D.; Liu, Y.C.; Torbenson, M.S.; Unalp-Arida, A.; et al. Design and validation of a histological scoring system for nonalcoholic fatty liver disease. Hepatology 2005, 41, 1313–1321. [Google Scholar] [CrossRef] [PubMed]
- Oide, H.; Tateyama, M.; Wang, X.E.; Hirose, M.; Itatsu, T.; Watanabe, S.; Ochi, R.; Sato, N. Activated stellate (Ito) cells possess voltage-activated calcium current. Biochim Biophys Acta. 1999, 1418, 158–164. [Google Scholar] [CrossRef] [PubMed]






| Primer | Gene Bank Accession no. | Sequence | Location | Annealing |
|---|---|---|---|---|
| 5′-forward-3′ | Temperature | |||
| 5′-reverse-3′ | (°C) | |||
| HPRT1 | NM_013556 | tcctcctcagaccgcttt | nt104–122 | 60 |
| cctggttcatcatcgctaatc | nt173–193 | |||
| TNF-α | NM_013693 | aggcggtgcctatgtctcag | nt249–268 | 59 |
| atgagagggaggccatttggg | nt359–379 | |||
| IL-6 | NM_031168.2 | acaaccacggccttccctactt | nt139–152 | 63 |
| cacgatttcccagagaacatgtg | nt245–267 | |||
| IL-1β | NM_008361 | ttgacggaccccaaaagat | nt142–160 | 60 |
| agctggatgctctcatcagg | nt195–214 | |||
| MCP-1 | NM_011333.3 | caggtccctgtcatgcttct | nt89-108 | 59 |
| gtggggcgttaactgcat | nt162-179 | |||
| F4/80 | NM_010130 | agtacgatgtggggcttttg | nt35–54 | 60 |
| ccccatctgtacatcccact | nt77–96 | |||
| CD11b | NM_001082960 | cagttcccagaggctctca | nt509–527 | 65 |
| cggagccatcaatcaagaag | nt559–578 | |||
| CD11c | NM_021334 | atggagcctcaagacaggac | nt1725-1744 | 60 |
| ggatctgggatgctgaaatc | nt1768-1787 | |||
| iNOS | NM_010927 | tgaacttgagcgaggagca | nt3518–3540 | 67 |
| ttcatgataacgtttctggctct | nt3473–3491 | |||
| TGF-β1 | NM_011577 | tggagcaacatgtggaactc | nt1358–1377 | 60 |
| cagcagccggttaccaag | nt1411–1428 | |||
| α-SMA | NM_007392 | cccacccagagtggagaa | nt9–26 | 65 |
| acatagctggagcagcgtct | nt55–74 | |||
| Col-1a1 | NM_007742 | caggcaagcctggtgaac | nt2030–2047 | 65 |
| aacctctctcgcctcttgc | nt2089–2107 | |||
| IL-10 | NM_010548 | ggttgccaagccttatcgga | nt302–321 | 63 |
| acctgctccactgccttgct | nt473–492 |
Disclaimer/Publisher’s Note: The statements, opinions and data contained in all publications are solely those of the individual author(s) and contributor(s) and not of MDPI and/or the editor(s). MDPI and/or the editor(s) disclaim responsibility for any injury to people or property resulting from any ideas, methods, instructions or products referred to in the content. |
© 2023 by the authors. Licensee MDPI, Basel, Switzerland. This article is an open access article distributed under the terms and conditions of the Creative Commons Attribution (CC BY) license (https://creativecommons.org/licenses/by/4.0/).
Share and Cite
Kanemitsu-Okada, K.; Abe, M.; Nakamura, Y.; Miyake, T.; Watanabe, T.; Yoshida, O.; Koizumi, Y.; Hirooka, M.; Tokumoto, Y.; Matsuura, B.; et al. Role of B Cell-Activating Factor in Fibrosis Progression in a Murine Model of Non-Alcoholic Steatohepatitis. Int. J. Mol. Sci. 2023, 24, 2509. https://doi.org/10.3390/ijms24032509
Kanemitsu-Okada K, Abe M, Nakamura Y, Miyake T, Watanabe T, Yoshida O, Koizumi Y, Hirooka M, Tokumoto Y, Matsuura B, et al. Role of B Cell-Activating Factor in Fibrosis Progression in a Murine Model of Non-Alcoholic Steatohepatitis. International Journal of Molecular Sciences. 2023; 24(3):2509. https://doi.org/10.3390/ijms24032509
Chicago/Turabian StyleKanemitsu-Okada, Kozue, Masanori Abe, Yoshiko Nakamura, Teruki Miyake, Takao Watanabe, Osamu Yoshida, Yohei Koizumi, Masashi Hirooka, Yoshio Tokumoto, Bunzo Matsuura, and et al. 2023. "Role of B Cell-Activating Factor in Fibrosis Progression in a Murine Model of Non-Alcoholic Steatohepatitis" International Journal of Molecular Sciences 24, no. 3: 2509. https://doi.org/10.3390/ijms24032509
APA StyleKanemitsu-Okada, K., Abe, M., Nakamura, Y., Miyake, T., Watanabe, T., Yoshida, O., Koizumi, Y., Hirooka, M., Tokumoto, Y., Matsuura, B., Koizumi, M., & Hiasa, Y. (2023). Role of B Cell-Activating Factor in Fibrosis Progression in a Murine Model of Non-Alcoholic Steatohepatitis. International Journal of Molecular Sciences, 24(3), 2509. https://doi.org/10.3390/ijms24032509

