Glycolysis-Related Gene Analyses Indicate That DEPDC1 Promotes the Malignant Progression of Oral Squamous Cell Carcinoma via the WNT/β-Catenin Signaling Pathway
Abstract
1. Introduction
2. Results
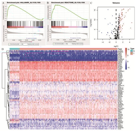
2.1. Glycolysis-Related Gene Sets in OSCC
2.2. Identification of Prognostic Cox Model
2.3. DEPDC1 Was Identified as a Potential Biomarker in OSCC
2.4. Knockdown of DEPDC1 Inhibited the Migration and Invasion of OSCC
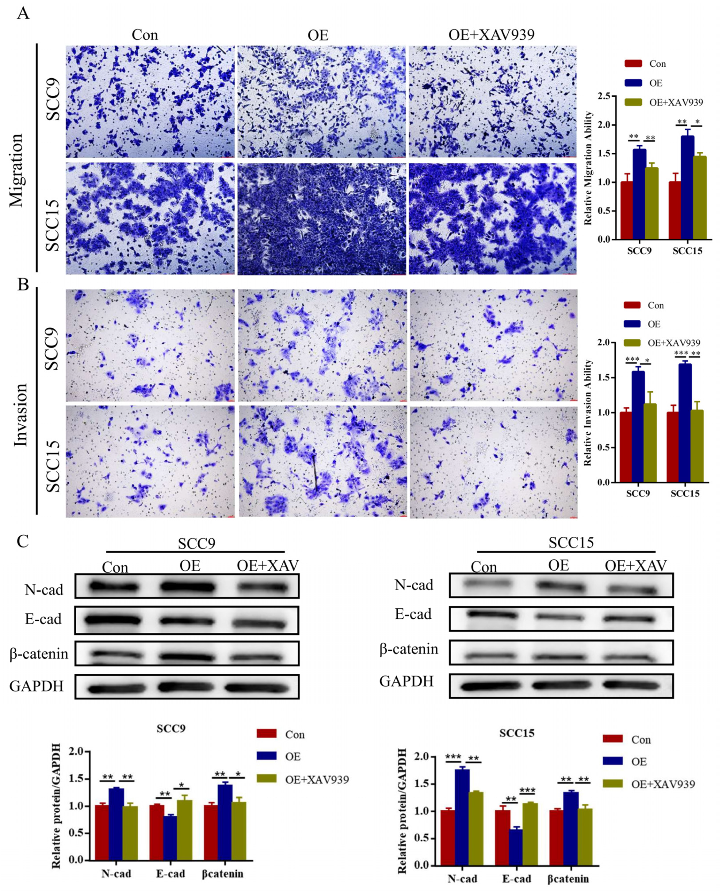
2.5. DEPDC1 Promoted the Progression of OSCC via the WNT/β-Catenin Pathway
2.6. DEPDC1 Is Related to Glucose Uptake and Accumulation of Lactate in OSCC
3. Discussion
4. Materials and Methods
4.1. Data Acquisition from TCGA
4.2. Gene Set Enrichment Analysis (GSEA)
4.3. Identification of Potential Prognostic Biomarker
4.4. Survival Analysis
4.5. Cell Culture
4.6. RNA Isolation and qRT-PCR
4.7. Cell Transfection
4.8. Transwell Assay
4.9. Glucose Uptake and Lactate Detection
4.10. Western Blotting
4.11. Statiscal Analysis
5. Conclusions
Supplementary Materials
Author Contributions
Funding
Data Availability Statement
Conflicts of Interest
References
- Kaminagakura, E.; Tango, R.N.; Cruz-Perez, D.; Bonan, R.; de Almeida, L.Y.; Lança, M.L.A.; Bonan, P.; Martins, H.; Takahama, A., Jr.; Ito, F.A.; et al. Oral squamous cell carcinoma outcome in adolescent/young adult: Systematic review and m eta-analysis. Head Neck 2022, 44, 548–561. [Google Scholar] [CrossRef] [PubMed]
- Takahashi, H.; Yanamoto, S.; Yamada, S.; Umeda, M.; Shigeta, T.; Minamikawa, T.; Shibuya, Y.; Komori, T.; Shiraishi, T.; Asahina, I.; et al. Effects of postoperative chemotherapy and radiotherapy on patients with squamous cell carcinoma of the oral cavity and multiple regional lymph node metastases. Int. J. Oral Maxillofac. Surg. 2014, 43, 680–685. [Google Scholar] [CrossRef] [PubMed]
- Judge, A.; Dodd, M.S. Metabolism. Essays Biochem. 2020, 64, 607–647. [Google Scholar] [CrossRef] [PubMed]
- Sun, L.; Suo, C.; Li, S.-T.; Zhang, H.; Gao, P. Metabolic reprogramming for cancer cells and their microenvironment: Beyond the Warburg Effect. Biochim. Biophys. Acta (BBA) Rev. Cancer 2018, 1870, 51–66. [Google Scholar] [CrossRef]
- Warburg, O. On the Origin of Cancer Cells. Science 1956, 123, 309–314. [Google Scholar] [CrossRef]
- Icard, P.; Shulman, S.; Farhat, D.; Steyaert, J.-M.; Alifano, M.; Lincet, H. How the Warburg effect supports aggressiveness and drug resistance of cancer cells? Drug Resist. Updates 2018, 38, 1–11. [Google Scholar] [CrossRef]
- Huang, P.; Zhu, S.; Liang, X.; Zhang, Q.; Luo, X.; Liu, C.; Song, L. Regulatory Mechanisms of LncRNAs in Cancer Glycolysis: Facts and Perspectives. Cancer Manag. Res. 2021, 13, 5317–5336. [Google Scholar] [CrossRef]
- Chen, L.; Yuan, R.; Wen, C.; Liu, T.; Feng, Q.; Deng, X.; Du, Y.; Peng, X. E3 ubiquitin ligase UBR5 promotes pancreatic cancer growth and aerobic glycolysis by downregulating FBP1 via destabilization of C/EBPα. Oncogene 2021, 40, 262–276. [Google Scholar] [CrossRef]
- Park, M.K.; Zhang, L.; Min, K.-W.; Cho, J.-H.; Yeh, C.-C.; Moon, H.; Hormaechea-Agulla, D.; Mun, H.; Ko, S.; Lee, J.W.; et al. NEAT1 is essential for metabolic changes that promote breast cancer growth and metastasis. Cell Metab. 2021, 33, 2380–2397.e9. [Google Scholar] [CrossRef]
- Cai, H.; Li, J.; Zhang, Y.; Liao, Y.; Zhu, Y.; Wang, C.; Hou, J. LDHA Promotes Oral Squamous Cell Carcinoma Progression through Facilitating Glycolysis and Epithelial–Mesenchymal Transition. Front. Oncol. 2019, 9, 1446. [Google Scholar] [CrossRef]
- Mao, L.; Wu, X.; Gong, Z.; Yu, M.; Huang, Z. PDIA6 contributes to aerobic glycolysis and cancer progression in oral squamous cell carcinoma. World J. Surg. Oncol. 2021, 19, 88. [Google Scholar] [CrossRef] [PubMed]
- Li, M.; Gao, F.; Zhao, Q.; Zuo, H.; Liu, W.; Li, W. Tanshinone IIA inhibits oral squamous cell carcinoma via reducing Akt-c-Myc signaling-mediated aerobic glycolysis. Cell Death Dis. 2020, 11, 381. [Google Scholar] [CrossRef]
- Lin, C.; Tu, C.; Ma, Y.; Ye, P.; Shao, X.; Yang, Z.; Fang, Y. Nobiletin inhibits cell growth through restraining aerobic glycolysis via PKA-CREB pathway in oral squamous cell carcinoma. Food Sci. Nutr. 2020, 8, 3515–3524. [Google Scholar] [CrossRef] [PubMed]
- Shen, L.; Li, H.; Liu, R.; Zhou, C.; Bretches, M.; Gong, X.; Lu, L.; Zhang, Y.; Zhao, K.; Ning, B.; et al. DEPDC1 as a crucial factor in the progression of human osteosarcoma. Cancer Med. 2022. [Google Scholar] [CrossRef]
- Vander Heiden, M.G.; Cantley, L.C.; Thompson, C.B. Understanding the Warburg Effect: The Metabolic Requirements of Cell Proliferation. Science 2009, 324, 1029–1033. [Google Scholar] [CrossRef] [PubMed]
- Lin, J.; Xia, L.; Liang, J.; Han, Y.; Wang, H.; Oyang, L.; Tan, S.; Tian, Y.; Rao, S.; Chen, X.; et al. The roles of glucose metabolic reprogramming in chemo- and radio-resistance. J. Exp. Clin. Cancer Res. 2019, 38, 218. [Google Scholar] [CrossRef]
- Zhang, X.; Dong, Y.; Zhao, M.; Ding, L.; Yang, X.; Jing, Y.; Song, Y.; Chen, S.; Hu, Q.; Ni, Y. ITGB2-mediated metabolic switch in CAFs promotes OSCC proliferation by oxidation of NADH in mitochondrial oxidative phosphorylation system. Theranostics 2020, 10, 12044–12059. [Google Scholar] [CrossRef]
- Zheng, M.; Cao, M.; Luo, X.; Li, L.; Wang, K.; Wang, S.; Wang, H.; Tang, Y.; Liang, X. EZH2 promotes invasion and tumour glycolysis by regulating STAT3 and FoxO1 signalling in human OSCC cells. J. Cell. Mol. Med. 2019, 23, 6942–6954. [Google Scholar] [CrossRef]
- Guo, J.; Su, Y.; Zhang, M. Circ_0000140 restrains the proliferation, metastasis and glycolysis metabolism of oral squamous cell carcinoma through upregulating CDC73 via sponging miR-182-5p. Cancer Cell Int. 2020, 20, 1–12. [Google Scholar] [CrossRef]
- Zhang, Y.; Cai, H.; Liao, Y.; Zhu, Y.; Wang, F.; Hou, J. Activation of PGK1 under hypoxic conditions promotes glycolysis and increases stem cell-like properties and the epithelial-mesenchymal transition in oral squamous cell carcinoma cells via the AKT signalling pathway. Int. J. Oncol. 2020, 57, 743–755. [Google Scholar] [CrossRef]
- Han, Y.; Wang, X.; Xia, K.; Su, T. A novel defined hypoxia-related gene signature to predict the prognosis of oral squamous cell carcinoma. Ann. Transl. Med. 2021, 9, 1565. [Google Scholar] [CrossRef] [PubMed]
- Fattahi, F.; Kiani, J.; Alemrajabi, M.; Soroush, A.; Naseri, M.; Najafi, M.; Madjd, Z. Overexpression of DDIT4 and TPTEP1 are associated with metastasis and advanced stages in colorectal cancer patients: A study utilizing bioinformatics prediction and experimental validation. Cancer Cell Int. 2021, 21, 303. [Google Scholar] [CrossRef] [PubMed]
- Du, F.; Sun, L.; Chu, Y.; Li, T.; Lei, C.; Wang, X.; Jiang, M.; Min, Y.; Lu, Y.; Zhao, X.; et al. DDIT4 promotes gastric cancer proliferation and tumorigenesis through the p53 and MAPK pathways. Cancer Commun. 2018, 38, 45. [Google Scholar] [CrossRef] [PubMed]
- Yao, C.; Cheng, X.; Guo, X.; Lu, X.; Bu, F.; Xu, Y. NNT-AS1 modulates prostate cancer cell proliferation, apoptosis and migration through miR-496/DDIT4 axis. Cancer Cell Int. 2020, 20, 463. [Google Scholar] [CrossRef]
- Yang, S.; Wang, J.; Cheng, R.; Pang, B.; Sun, P. LINC00035 Transcriptional Regulation of SLC16A3 via CEBPB Affects Glycolysis and Cell Apoptosis in Ovarian Cancer. Evid. Based Complement. Altern. Med. 2021, 2021, 5802082. [Google Scholar] [CrossRef]
- Li, N.; Kang, Y.; Wang, L.; Huff, S.; Tang, R.; Hui, H.; Agrawal, K.; Gonzalez, G.M.; Wang, Y.; Patel, S.P.; et al. ALKBH5 regulates anti–PD-1 therapy response by modulating lactate and suppressive immune cell accumulation in tumor microenvironment. Proc. Natl. Acad. Sci. USA 2020, 117, 20159–20170. [Google Scholar] [CrossRef]
- Harada, Y.; Kanehira, M.; Fujisawa, Y.; Takata, R.; Shuin, T.; Miki, T.; Fujioka, T.; Nakamura, Y.; Katagiri, T. Cell-Permeable Peptide DEPDC1-ZNF224 Interferes with Transcriptional Repression and Oncogenicity in Bladder Cancer Cells. Cancer Res. 2010, 70, 5829–5839. [Google Scholar] [CrossRef]
- Guo, J.; Zhou, S.; Huang, P.; Xu, S.; Zhang, G.; He, H.; Zeng, Y.; Xu, C.-X.; Kim, H.; Tan, Y. NNK-mediated upregulation of DEPDC1 stimulates the progression of oral squamous cell carcinoma by inhibiting CYP27B1 expression. Am. J. Cancer Res. 2020, 10, 1745–1760. [Google Scholar]
- Qiu, J.; Tang, Y.; Liu, L.; Yu, J.; Chen, Z.; Chen, H.; Yuan, R. FOXM1 is regulated by DEPDC1 to facilitate development and metastasis of oral squamous cell carcinoma. Front. Oncol. 2022, 12, 815998. [Google Scholar] [CrossRef]
- Geng, G.; Li, Q.; Guo, X.; Ni, Q.; Xu, Y.; Ma, Z.; Wang, Y.; Ming, M. FOXO3a-modulated DEPDC1 promotes malignant progression of nephroblastoma via the Wnt/β-catenin signaling pathway. Mol. Med. Rep. 2022, 26, 272. [Google Scholar] [CrossRef]
- Gong, Z.; Chu, H.; Chen, J.; Jiang, L.; Gong, B.; Zhu, P.; Zhang, C.; Wang, Z.; Zhang, W.; Wang, J.; et al. DEPDC1 upregulation promotes cell proliferation and predicts poor prognosis in patients with gastric cancer. Cancer Biomark. 2021, 30, 299–307. [Google Scholar] [CrossRef] [PubMed]
- Zhang, L.; Li, Y.; Dai, Y.; Wang, D.; Wang, X.; Cao, Y.; Liu, W.; Tao, Z. Glycolysis-related gene expression profiling serves as a novel prognosis risk predictor for human hepatocellular carcinoma. Sci. Rep. 2021, 11, 1–21. [Google Scholar] [CrossRef] [PubMed]
- Tian, C.; Abudoureyimu, M.; Lin, X.; Chu, X.; Wang, R. Linc-ROR facilitates progression and angiogenesis of hepatocellular carcinoma by modulating DEPDC1 expression. Cell Death Dis. 2021, 12, 18875. [Google Scholar] [CrossRef] [PubMed]
- Zhou, C.; Wang, P.; Tu, M.; Huang, Y.; Xiong, F.; Wu, Y. DEPDC1 promotes cell proliferation and suppresses sensitivity to chemotherapy in human hepatocellular carcinoma. Biosci. Rep. 2019, 39, 1047. [Google Scholar] [CrossRef]
- Zhao, H.; Yu, M.; Sui, L.; Gong, B.; Zhou, B.; Chen, J.; Gong, Z.; Hao, C. High Expression of DEPDC1 Promotes Malignant Phenotypes of Breast Cancer Cells and Predicts Poor Prognosis in Patients with Breast Cancer. Front. Oncol. 2019, 9, 262. [Google Scholar] [CrossRef]
- Huang, L.; Chen, K.; Cai, Z.-P.; Chen, F.-C.; Shen, H.-Y.; Zhao, W.-H.; Yang, S.-J.; Chen, X.-B.; Tang, G.-X.; Lin, X. DEPDC1 promotes cell proliferation and tumor growth via activation of E2F signaling in prostate cancer. Biochem. Biophys. Res. Commun. 2017, 490, 707–712. [Google Scholar] [CrossRef]
- Feng, X.; Zhang, C.; Zhu, L.; Zhang, L.; Li, H.; He, L.; Mi, Y.; Wang, Y.; Zhu, J.; Bu, Y. DEPDC1 is required for cell cycle progression and motility in nasopharyngeal carcinoma. Oncotarget 2017, 8, 63605–63619. [Google Scholar] [CrossRef]
- Li, Z.; Liu, J.; Que, L.; Tang, X. The immunoregulatory protein B7-H3 promotes aerobic glycolysis in oral squamous carcinoma via PI3K/Akt/mTOR pathway. J. Cancer 2019, 10, 5770–5784. [Google Scholar] [CrossRef]
- Lin, C.-H.; Lee, H.-H.; Kuei, C.-H.; Lu, L.-S.; Chang, J.; Wang, J.-Y.; Hsu, K.-C. Nicotinic Acetylcholine Receptor Subunit Alpha-5 Promotes Radioresistance via Recruiting E2F Activity in Oral Squamous Cell Carcinoma. J. Clin. Med. 2019, 8, 1454. [Google Scholar] [CrossRef] [PubMed]
- Patil, S.; Al-Brakati, A.; Abidi, N.H.; Almasri, M.A.; Almeslet, A.S.; Patil, V.R.; Raj, A.T.; Bhandi, S. CD44-positive cancer stem cells from oral squamous cell carcinoma exhibit reduced proliferation and stemness gene expression upon adipogenic induction. Med. Oncol. 2022, 39, 23. [Google Scholar] [CrossRef] [PubMed]
- Lai, Y.-H.; Liu, H.; Chiang, W.-F.; Chen, T.W.; Chu, L.J.; Yu, J.-S.; Chen, S.-J.; Chen, H.-C.; Tan, B.C.-M. MiR-31-5p-ACOX1 Axis Enhances Tumorigenic Fitness in Oral Squamous Cell Carcinoma Via the Promigratory Prostaglandin E2. Theranostics 2018, 8, 486. [Google Scholar] [CrossRef]
- Zhao, W.; Cui, Y.; Liu, L.; Ma, X.; Qi, X.; Wang, Y.; Liu, Z.; Ma, S.; Liu, J.; Wu, J. METTL3 Facilitates Oral Squamous Cell Carcinoma Tumorigenesis by Enhancing c-Myc Stability via YTHDF1-Mediated m6A Modification. Mol. Ther. Nucleic Acids 2020, 20, 1–12. [Google Scholar] [CrossRef] [PubMed]
- Liang, X.; Deng, M.; Zhang, C.; Ping, F.; Wang, H.; Wang, Y.; Fan, Z.; Ren, X.; Tao, X.; Wu, T.; et al. Combined class I histone deacetylase and mTORC1/C2 inhibition suppresses the initiation and recurrence of oral squamous cell carcinomas by repressing SOX2. Cancer Lett. 2019, 454, 108–119. [Google Scholar] [CrossRef] [PubMed]
- The Cancer Genome Atlas Research Network; Weinstein, J.N.; Collisson, E.A.; Mills, G.B.; Shaw, K.R.M.; Ozenberger, B.A.; Ellrott, K.; Shmulevich, I.; Sander, C.; Stuart, J.M. The Cancer Genome Atlas Pan-Cancer analysis project. Nat. Genet. 2013, 45, 1113–1120. [Google Scholar] [CrossRef] [PubMed]
- Huang, G.; Lu, Z.; Rao, Y.; Gao, H.; Lv, X. Screening and identification of autophagy-related biomarkers for oral squamous cell carcinoma (OSCC) via integrated bioinformatics analysis. J. Cell. Mol. Med. 2021, 25, 4444–4454. [Google Scholar] [CrossRef]
- Huang, G.-Z.; Wu, Q.-Q.; Zheng, Z.-N.; Shao, T.-R.; Chen, Y.-C.; Zeng, W.-S.; Lv, X.-Z. M6A-related bioinformatics analysis reveals that HNRNPC facilitates progression of OSCC via EMT. Aging 2020, 12, 11667–11684. [Google Scholar] [CrossRef]






| AAAS | B4GALT2 | CTH | GALE | HAX1 | MDH2 | NUP210 | PFKP | PPP2R5D | SLC37A4 |
| ABCB6 | B4GALT4 | CXCR4 | GALK1 | HDLBP | ME1 | NUP214 | PGAM1 | PRKACA | SOD1 |
| ADORA2B | B4GALT7 | CYB5A | GALK2 | HK1 | ME2 | NUP35 | PGAM2 | PRKACB | SOX9 |
| ADPGK | BIK | DCN | GAPDH | HK2 | MED24 | NUP37 | PGK1 | PRKACG | SPAG4 |
| AGL | BPGM | DDIT4 | GAPDHS | HK3 | MERTK | NUP43 | PGK2 | PRPS1 | SRD5A3 |
| AGRN | BPNT1 | DEPDC1 | GCK | HMMR | MET | NUP50 | PGLS | PSMC4 | STC1 |
| AK3 | CACNA1H | DLD | GCKR | HOMER1 | MIF | NUP54 | PGM2 | PYGB | STC2 |
| AK4 | CAPN5 | DPYSL4 | GCLC | HS2ST1 | MIOX | NUP58 | PGM2L1 | PYGL | STMN1 |
| AKR1A1 | CASP6 | DSC2 | GFPT1 | HS6ST2 | MPI | NUP62 | PGP | QSOX1 | TALDO1 |
| ALDH7A1 | CD44 | ECD | GLCE | HSPA5 | MXI1 | NUP85 | PHKA2 | RAE1 | TFF3 |
| ALDH9A1 | CDK1 | EFNA3 | GLRX | IDH1 | NANP | NUP88 | PKLR | RANBP2 | TGFA |
| ALDOA | CENPA | EGFR | GMPPA | IDUA | NASP | NUP93 | PKM | RBCK1 | TGFBI |
| ALDOB | CHPF | EGLN3 | GMPPB | IER3 | NDC1 | NUP98 | PKP2 | RPE | TKTL1 |
| ALDOC | CHPF2 | ELF3 | GNE | IGFBP3 | NDST3 | P4HA1 | PLOD1 | RRAGD | TPBG |
| ALG1 | CHST1 | ENO1 | GNPDA1 | IL13RA1 | NDUFV3 | P4HA2 | PLOD2 | SAP30 | TPI1 |
| ANG | CHST12 | ENO2 | GNPDA2 | IRS2 | NOL3 | PAM | PMM2 | SDC1 | TPR |
| ANGPTL4 | CHST2 | ENO3 | GOT1 | ISG20 | NSDHL | PAXIP1 | POLR3K | SDC2 | TPST1 |
| ANKZF1 | CHST4 | ERO1A | GOT2 | KDELR3 | NT5E | PC | POM121 | SDC3 | TSTA3 |
| ARPP19 | CHST6 | EXT1 | GPC1 | KIF20A | NUP107 | PDK3 | POM121C | SDHC | TXN |
| ARTN | CITED2 | EXT2 | GPC3 | KIF2A | NUP133 | PFKFB1 | PPFIA4 | SEC13 | UGP2 |
| AURKA | CLDN3 | FAM162A | GPC4 | LCT | NUP153 | PFKFB2 | PPIA | SEH1L | VCAN |
| B3GALT6 | CLDN9 | FBP2 | GPI | LDHA | NUP155 | PFKFB3 | PPP2CA | SLC16A3 | VEGFA |
| B3GAT1 | CLN6 | FKBP4 | GPR87 | LDHC | NUP160 | PFKFB4 | PPP2CB | SLC25A10 | VLDLR |
| B3GAT3 | COG2 | FUT8 | GUSB | LHPP | NUP188 | PFKL | PPP2R1A | SLC25A13 | XYLT2 |
| B3GNT3 | COL5A1 | G6PD | GYS1 | LHX9 | NUP205 | PFKM | PPP2R1B | SLC35A3 | ZNF292 |
| B4GALT1 | COPB2 | GAL3ST1 | GYS2 | MDH1 |
| Gene | logFC | p-Value | Gene | logFC | p-Value |
|---|---|---|---|---|---|
| FBP2 | −5.0625 | <0.0001 | CAPN5 | −1.8001 | <0.0001 |
| ENO3 | −4.3165 | 0.0003 | AGL | −1.4033 | 0.0002 |
| GYS2 | −3.2913 | <0.0001 | GCKR | −1.361 | 0.0003 |
| CHST4 | −2.7761 | 0.0031 | GCKR | −1.361 | 0.0003 |
| PFKFB1 | −2.5352 | 0.0002 | ELF3 | −1.2759 | <0.0001 |
| PFKFB1 | −2.5352 | 0.0002 | GOT1 | −1.1533 | <0.0001 |
| GAPDHS | −2.4599 | 0.0003 | GNE | −1.1137 | 0.0011 |
| RRAGD | −2.414 | <0.0001 | ALDH9A1 | −1.0858 | <0.0001 |
| TFF3 | −2.3824 | <0.0001 | ANG | −1.0821 | 0.001 |
| CLDN3 | −2.0254 | 0.0124 |
| Gene | logFC | p Value | Gene | logFC | p Value |
|---|---|---|---|---|---|
| NUP155 | 1.0005 | <0.0001 | CDK1 | 1.6558 | <0.0001 |
| XYLT2 | 1.022 | <0.0001 | EXT1 | 1.6601 | <0.0001 |
| BPGM | 1.0342 | <0.0001 | P4HA2 | 1.69 | <0.0001 |
| SPAG4 | 1.045 | <0.0001 | DEPDC1 | 1.7072 | <0.0001 |
| GPC1 | 1.048 | <0.0001 | P4HA1 | 1.7279 | <0.0001 |
| TGFA | 1.0601 | <0.0001 | TPBG | 1.7836 | <0.0001 |
| NUP107 | 1.0995 | <0.0001 | HK3 | 1.8105 | <0.0001 |
| PFKFB4 | 1.1089 | <0.0001 | VCAN | 1.8404 | <0.0001 |
| KDELR3 | 1.1278 | <0.0001 | AGRN | 1.8455 | <0.0001 |
| ISG20 | 1.1342 | 0.0001 | KIF20A | 1.8507 | <0.0001 |
| EXT2 | 1.1395 | <0.0001 | PLOD2 | 1.8644 | <0.0001 |
| DDIT4 | 1.162 | <0.0001 | IGFBP3 | 1.9107 | <0.0001 |
| B4GALT4 | 1.1713 | <0.0001 | HMMR | 1.9118 | <0.0001 |
| VEGFA | 1.1938 | <0.0001 | NT5E | 2.1584 | <0.0001 |
| CHST1 | 1.2133 | 0.0001 | AURKA | 2.2105 | <0.0001 |
| SLC16A3 | 1.2878 | <0.0001 | CENPA | 2.2121 | <0.0001 |
| CHPF | 1.2915 | <0.0001 | CHST2 | 2.4394 | <0.0001 |
| STC1 | 1.3686 | 0.0001 | ENO2 | 2.6407 | <0.0001 |
| MET | 1.3857 | <0.0001 | STC2 | 2.9567 | <0.0001 |
| STMN1 | 1.4038 | <0.0001 | COL5A1 | 3.5266 | <0.0001 |
| EGLN3 | 1.4516 | <0.0001 | ARTN | 3.6158 | <0.0001 |
| PYGL | 1.4539 | <0.0001 | TGFBI | 4.0522 | <0.0001 |
| EGFR | 1.4653 | <0.0001 | MIOX | 4.2703 | <0.0001 |
| TPST1 | 1.5324 | <0.0001 | LHX9 | 4.6398 | <0.0001 |
| PLOD1 | 1.5884 | <0.0001 |
Disclaimer/Publisher’s Note: The statements, opinions and data contained in all publications are solely those of the individual author(s) and contributor(s) and not of MDPI and/or the editor(s). MDPI and/or the editor(s) disclaim responsibility for any injury to people or property resulting from any ideas, methods, instructions or products referred to in the content. |
© 2023 by the authors. Licensee MDPI, Basel, Switzerland. This article is an open access article distributed under the terms and conditions of the Creative Commons Attribution (CC BY) license (https://creativecommons.org/licenses/by/4.0/).
Share and Cite
Huang, G.; Chen, S.; Washio, J.; Paka Lubamba, G.; Takahashi, N.; Li, C. Glycolysis-Related Gene Analyses Indicate That DEPDC1 Promotes the Malignant Progression of Oral Squamous Cell Carcinoma via the WNT/β-Catenin Signaling Pathway. Int. J. Mol. Sci. 2023, 24, 1992. https://doi.org/10.3390/ijms24031992
Huang G, Chen S, Washio J, Paka Lubamba G, Takahashi N, Li C. Glycolysis-Related Gene Analyses Indicate That DEPDC1 Promotes the Malignant Progression of Oral Squamous Cell Carcinoma via the WNT/β-Catenin Signaling Pathway. International Journal of Molecular Sciences. 2023; 24(3):1992. https://doi.org/10.3390/ijms24031992
Chicago/Turabian StyleHuang, Guangzhao, Su Chen, Jumpei Washio, Grace Paka Lubamba, Nobuhiro Takahashi, and Chunjie Li. 2023. "Glycolysis-Related Gene Analyses Indicate That DEPDC1 Promotes the Malignant Progression of Oral Squamous Cell Carcinoma via the WNT/β-Catenin Signaling Pathway" International Journal of Molecular Sciences 24, no. 3: 1992. https://doi.org/10.3390/ijms24031992
APA StyleHuang, G., Chen, S., Washio, J., Paka Lubamba, G., Takahashi, N., & Li, C. (2023). Glycolysis-Related Gene Analyses Indicate That DEPDC1 Promotes the Malignant Progression of Oral Squamous Cell Carcinoma via the WNT/β-Catenin Signaling Pathway. International Journal of Molecular Sciences, 24(3), 1992. https://doi.org/10.3390/ijms24031992

