Combination Treatment of a Phytochemical and a Histone Demethylase Inhibitor—A Novel Approach towards Targeting TGFβ-Induced EMT, Invasion, and Migration in Prostate Cancer
Abstract
1. Introduction
2. Results
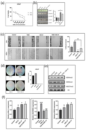
2.1. GSK-J4 Treatment Showed a Dose-Dependent Increase in Cell Cytotoxicity in Prostate Cancer Cells
2.2. GSK-J4 Inhibits TGFβ-Induced EMT in Prostate Cancer Cells
2.3. GSK-J4 Significantly Inhibits TGFβ-Induced Migration and Invasion in Prostate Cancer Cells
2.4. Effect of GSK-J4 on Histone Modifications
2.5. Effect of GSK-J4 on the Proliferation, EMT, Histone Modifications, Migration, and Invasion of LNCaP—An Androgen-Sensitive Cells
2.6. Effect of Hesperetin, GSK-J4, and Their Combination on Prostate Cancer Cells
2.7. Combination Index (CI) of Hesperetin and GSK-J4 to Infer Synergism, Additivity, or Antagonism Using Compusyn Software 1.0
2.8. A Combination of Hesperetin and GSK-J4 Inhibits TGFβ-Induced EMT by Inhibiting Both Canonical and Non-Canonical Signaling Pathways in Both Cell Lines
2.9. Effect of Combinatorial Treatment of Hesperetin and GSK-J4 on Migration and Invasion of Prostate Cancer Cells
2.10. Effect of Combinatorial Treatment of Hesperetin and GSK-J4 on Histone Modifications
3. Discussion
4. Materials and Methods
4.1. Cells and Culture Conditions
4.2. MTT Assay
4.3. Wound Healing Assay
4.4. Western Blot Analysis
4.5. Invasion Assay
4.6. The qRT-PCR
4.7. Experimental Design and Computerized Simulation Using Compusyn
Supplementary Materials
Author Contributions
Funding
Acknowledgments
Conflicts of Interest
References
- Mathur, P.; Sathishkumar, K.; Chaturvedi, M.; Das, P.; Sudarshan, K.L.; Santhappan, S.; Nallasamy, V.; John, A.; Narasimhan, S.; Roselind, F.S.; et al. Cancer Statistics, 2020: Report from National Cancer Registry Programme, India. JCO Glob. Oncol. 2020, 6, 1063–1075. [Google Scholar] [CrossRef] [PubMed]
- Hariharan, K.; Padmanabha, V. Demography and disease characteristics of prostate cancer in India. Indian J. Urol. 2016, 32, 103–108. [Google Scholar] [PubMed]
- Miller, K.D.; Nogueira, L.; Devasia, T.; Mariotto, A.B.; Yabroff, K.R.; Jemal, A.; Kramer, J.; Siegel, R.L. Cancer treatment and survivorship statistics, 2022. CA Cancer J. Clin. 2022, 72, 409–436. [Google Scholar] [CrossRef] [PubMed]
- Das, V.; Bhattacharya, S.; Chikkaputtaiah, C.; Hazra, S.; Pal, M. The basics of epithelial–mesenchymal transition (EMT): A study from a structure, dynamics, and functional perspective. J. Cell. Physiol. 2019, 234, 14535–14555. [Google Scholar] [CrossRef]
- Manfioletti, G.; Fedele, M. Epithelial-Mesenchymal Transition (EMT) 2021. Int. J. Mol. Sci. 2022, 23, 5848. [Google Scholar] [CrossRef]
- Saitoh, M. Epithelial-Mesenchymal Transition by Synergy between Transforming Growth Factor-β and Growth Factors in Cancer Progression. Diagnostics 2022, 12, 2127. [Google Scholar] [CrossRef]
- Cao, Z.; Kyprianou, N. Mechanisms navigating the TGF-β pathway in prostate cancer. Asian J. Urol. 2015, 2, 11–18. [Google Scholar] [CrossRef]
- Shi, X.; Yang, J.; Deng, S.; Xu, H.; Wu, D.; Zeng, Q.; Wang, S.; Hu, T.; Wu, F.; Zhou, H. TGF-β signaling in the tumor metabolic microenvironment and targeted therapies. J. Hematol. Oncol. 2022, 15, 135. [Google Scholar] [CrossRef]
- Willis, B.C.; Borok, Z. TGF-β-induced EMT: Mechanisms and implications for fibrotic lung disease. Am. J. Physiol.-Lung Cell. Mol. Physiol. 2007, 293, L525–L534. [Google Scholar] [CrossRef]
- Thakur, N.; Hamidi, A.; Song, J.; Itoh, S.; Bergh, A.; Heldin, C.-H.; Landström, M. Smad7 Enhances TGF-β-Induced Transcription of c-Jun and HDAC6 Promoting Invasion of Prostate Cancer Cells. iScience 2020, 23, 101470. [Google Scholar] [CrossRef]
- Bai, J.; Xi, Q. Crosstalk between TGF-β signaling and epigenome. Acta Biochim. Biophys. Sin. 2018, 50, 322. [Google Scholar] [CrossRef]
- Lombaerts, M.; Van Wezel, T.; Philippo, K.; Dierssen, J.W.F.; Zimmerman, R.M.E.; Oosting, J.; Van Eijk, R.; Eilers, P.H.; Van De Water, B.; Cornelisse, C.J.; et al. E-cadherin transcriptional downregulation by promoter methylation but not mutation is related to epithelial-to-mesenchymal transition in breast cancer cell lines. Br. J. Cancer 2006, 94, 661–671. [Google Scholar] [CrossRef]
- Yu, T.; Wang, C.; Yang, J.; Guo, Y.; Wu, Y.; Li, X. Metformin inhibits SUV39H1-mediated migration of prostate cancer cells. Oncogenesis 2017, 6, e324. [Google Scholar] [CrossRef]
- Björkman, M.; Östling, P.; Härmä, V.; Virtanen, J.; Mpindi, J.-P.; Rantala, J.; Mirtti, T.; Vesterinen, T.; Lundin, M.; Sankila, A.; et al. Systematic knockdown of epigenetic enzymes identifies a novel histone demethylase PHF8 overexpressed in prostate cancer with an impact on cell proliferation, migration and invasion. Oncogene 2012, 31, 3444–3456. [Google Scholar] [CrossRef]
- Li, Y.; Zhang, M.; Sheng, M.; Zhang, P.; Chen, Z.; Xing, W.; Bai, J.; Cheng, T.; Yang, F.-C.; Zhou, Y. Therapeutic potential of GSK-J4, a histone demethylase KDM6B/JMJD3 inhibitor, for acute myeloid leukemia. J. Cancer Res. Clin. Oncol. 2018, 144, 1065–1077. [Google Scholar] [CrossRef]
- Sui, A.; Xu, Y.; Li, Y.; Hu, Q.; Wang, Z.; Zhang, H.; Yang, J.; Guo, X.; Zhao, W. The pharmacological role of histone demethylase JMJD3 inhibitor GSK-J4 on glioma cells. Oncotarget 2017, 8, 68591–68598. [Google Scholar] [CrossRef]
- Lochmann, T.L.; Powell, K.M.; Ham, J.; Floros, K.V.; Heisey, D.A.R.; Kurupi, R.I.J.; Calbert, M.L.; Ghotra, M.S.; Greninger, P.; Dozmorov, M.; et al. Targeted inhibition of histone H3K27 demethylation is effective in high-risk neuroblastoma. Sci. Transl. Med. 2018, 10, eaao4680. [Google Scholar] [CrossRef]
- Hsieh, I.-Y.; He, J.; Wang, L.; Lin, B.; Liang, Z.; Lu, B.; Chen, W.; Lu, G.; Li, F.; Lv, W.; et al. H3K27me3 loss plays a vital role in CEMIP mediated carcinogenesis and progression of breast cancer with poor prognosis. Biomed. Pharmacother. 2020, 123, 109728. [Google Scholar] [CrossRef]
- Pellakuru, L.G.; Iwata, T.; Gurel, B.; Schultz, D.; Hicks, J.; Bethel, C.; Yegnasubramanian, S.; De Marzo, A.M. Global levels of H3K27me3 track with differentiation in vivo and are deregulated by MYC in prostate cancer. Am. J. Pathol. 2012, 181, 560–569. [Google Scholar] [CrossRef]
- Cardenas, H.; Zhao, J.; Vieth, E.; Nephew, K.P.; Matei, D. EZH2 inhibition promotes epithelial-to-mesenchymal transition in ovarian cancer cells. Oncotarget 2016, 7, 84453–84467. [Google Scholar] [CrossRef]
- Cao, Z.; Shi, X.; Tian, F.; Fang, Y.; Wu, J.B.; Mrdenovic, S.; Nian, X.; Ji, J.; Xu, H.; Kong, C.; et al. KDM6B is an androgen regulated gene and plays oncogenic roles by demethylating H3K27me3 at cyclin D1 promoter in prostate cancer. Cell Death Dis. 2021, 12, 2. [Google Scholar] [CrossRef] [PubMed]
- Azmi, A.; Bhat, S.H.; Hanif, S.; Hadi, S. Plant polyphenols mobilize endogenous copper in human peripheral lymphocytes leading to oxidative DNA breakage: A putative mechanism for anticancer properties. FEBS Lett. 2006, 580, 533–538. [Google Scholar] [CrossRef] [PubMed]
- Kallifatidis, G.; Hoy, J.J.; Lokeshwar, B.L. Bioactive natural products for chemoprevention and treatment of castration-resistant prostate cancer. Semin. Cancer Biol. 2016, 40, 160–169. [Google Scholar] [CrossRef] [PubMed]
- Dalpatraj, N.; Tak, J.; Naik, A.; Thakur, N. Hesperetin modulates TGFβ induced metastatic potential of prostate cancer cells by altering histone methylation marks. Adv. Cancer Biol. Metastasis 2022, 6, 100077. [Google Scholar] [CrossRef]
- Heinemann, B.; Nielsen, J.M.; Hudlebusch, H.R.; Lees, M.J.; Larsen, D.V.; Boesen, T.; Labelle, M.; Gerlach, L.-O.; Birk, P. Inhibition of demethylases by GSK-J1/J4. Nature 2014, 514, E1–E2. [Google Scholar] [CrossRef]
- Bubendorf, L.; Schöpfer, A.; Wagner, U.; Sauter, G.; Moch, H.; Willi, N.; Gasser, T.C.; Mihatsch, M.J. Metastatic patterns of prostate cancer: An autopsy study of 1589 patients. Hum. Pathol. 2000, 31, 578–583. [Google Scholar] [CrossRef]
- Yang, X.; Pursell, B.; Lu, S.; Chang, T.-K.; Mercurio, A.M. Regulation of beta 4-integrin expression by epigenetic modifications in the mammary gland and during the epithelial-to-mesenchymal transition. J. Cell Sci. 2009, 122, 2473–2480. [Google Scholar] [CrossRef]
- Yokoyama, Y.; Hieda, M.; Nishioka, Y.; Matsumoto, A.; Higashi, S.; Kimura, H.; Yamamoto, H.; Mori, M.; Matsuura, S.; Matsuura, N. Cancer-associated upregulation of histone H3 lysine 9 trimethylation promotes cell motility in vitro and drives tumor formation in vivo. Cancer Sci. 2013, 104, 889–895. [Google Scholar] [CrossRef]
- Ayrapetov, M.K.; Gursoy-Yuzugullu, O.; Xu, C.; Xu, Y.; Price, B.D. DNA double-strand breaks promote methylation of histone H3 on lysine 9 and transient formation of repressive chromatin. Proc. Natl. Acad. Sci. USA 2014, 111, 9169–9174. [Google Scholar] [CrossRef]
- Hamada, K.; Soeroes, S.; Nikolov, M.; Wilkins, B.; Kreuz, S.; Chen, C.; De La Rosa-Velázquez, I.A.; Zenn, H.M.; Kost, N.; Pohl, W.; et al. Dynamic and flexible H3K9me3 bridging via HP1β dimerization establishes a plastic state of condensed chromatin. Nat. Commun. 2016, 7, 11310. [Google Scholar] [CrossRef]
- Chou, T.-C.; Rideout, D.C. Synergism and Antagonism in Chemotherapy; Academic Press: Cambridge, MA, USA, 1991. [Google Scholar]
- Chou, T.-C. Drug combination studies and their synergy quantification using the Chou-Talalay method. Cancer Res. 2010, 70, 440–446. [Google Scholar] [CrossRef]
- Chou, T.-C. Theoretical basis, experimental design, and computerized simulation of synergism and antagonism in drug combination studies. Pharmacol Rev. 2006, 58, 621–681. [Google Scholar] [CrossRef]





| Genes | Forward Primer | Reverse Primer |
|---|---|---|
| E-cadherin | 5′-CGGGAATGCAGTTGAGGATC-3′ | 5′-AGGATGGTGTAAGCGATGGC-3′ |
| N-cadherin | 5′-ATTGGACCATCACTCGGCTTA-3′ | 5′-CACACTGGCAAACCTTCACG-3′ |
| MLL1 | 5′-GAAGTGGTTCCTGAGAATGG-3′ | 5′-CACAGTCGGAGAGATCATTTAG-3′ |
| SUV39H2 | 5′-ATTGATAACCTCGATACTCGTCTT-3′ | 5′-TCTCCAGAACCTTTCATTTGATAA-3′ |
| EZH1 | 5′-CAATTCAAGCTGGCGAAGAG-3′ | 5′-CAAGACAGTGCCGCTACCA-3′ |
| EZH2 | 5′-GCCAAGAGAGCCATCCAGAC-3′ | 5′-CCGACATACTTCAGGGCATCA-3′ |
| GAPDH | 5′-ATGTTCGTCATGGGTGTGAA-3′ | 5′-TGTGGTCATGAGTCCTTCCA-3′ |
Disclaimer/Publisher’s Note: The statements, opinions and data contained in all publications are solely those of the individual author(s) and contributor(s) and not of MDPI and/or the editor(s). MDPI and/or the editor(s) disclaim responsibility for any injury to people or property resulting from any ideas, methods, instructions or products referred to in the content. |
© 2023 by the authors. Licensee MDPI, Basel, Switzerland. This article is an open access article distributed under the terms and conditions of the Creative Commons Attribution (CC BY) license (https://creativecommons.org/licenses/by/4.0/).
Share and Cite
Dalpatraj, N.; Naik, A.; Thakur, N. Combination Treatment of a Phytochemical and a Histone Demethylase Inhibitor—A Novel Approach towards Targeting TGFβ-Induced EMT, Invasion, and Migration in Prostate Cancer. Int. J. Mol. Sci. 2023, 24, 1860. https://doi.org/10.3390/ijms24031860
Dalpatraj N, Naik A, Thakur N. Combination Treatment of a Phytochemical and a Histone Demethylase Inhibitor—A Novel Approach towards Targeting TGFβ-Induced EMT, Invasion, and Migration in Prostate Cancer. International Journal of Molecular Sciences. 2023; 24(3):1860. https://doi.org/10.3390/ijms24031860
Chicago/Turabian StyleDalpatraj, Nidhi, Ankit Naik, and Noopur Thakur. 2023. "Combination Treatment of a Phytochemical and a Histone Demethylase Inhibitor—A Novel Approach towards Targeting TGFβ-Induced EMT, Invasion, and Migration in Prostate Cancer" International Journal of Molecular Sciences 24, no. 3: 1860. https://doi.org/10.3390/ijms24031860
APA StyleDalpatraj, N., Naik, A., & Thakur, N. (2023). Combination Treatment of a Phytochemical and a Histone Demethylase Inhibitor—A Novel Approach towards Targeting TGFβ-Induced EMT, Invasion, and Migration in Prostate Cancer. International Journal of Molecular Sciences, 24(3), 1860. https://doi.org/10.3390/ijms24031860

