Hexavalent-Chromium-Induced Disruption of Mitochondrial Dynamics and Apoptosis in the Liver via the AMPK-PGC-1α Pathway in Ducks
Abstract
:1. Introduction
2. Results
2.1. Cr(VI) Induced Structural and Pathological Damage in Duck Livers
2.2. Cr(VI) Induced Mitochondrial Ultrastructural Changes in the Liver
2.3. Cr(VI) Increased Serum Liver Function Indices to Induce Liver Injury
2.4. Cr(VI) Destroyed the Antioxidant Balance to Induce Oxidative Stress in the Liver
2.5. Cr(VI) Interfered with the Energy Balance through Inhibiting the AMPK/PGC-1α Signaling Pathway in the Liver
2.6. Cr(VI) Inhibited Drp1-Mediated Mitochondrial Fusion and Promoted Fis1-Mediated Mitochondrial Fission in the Liver
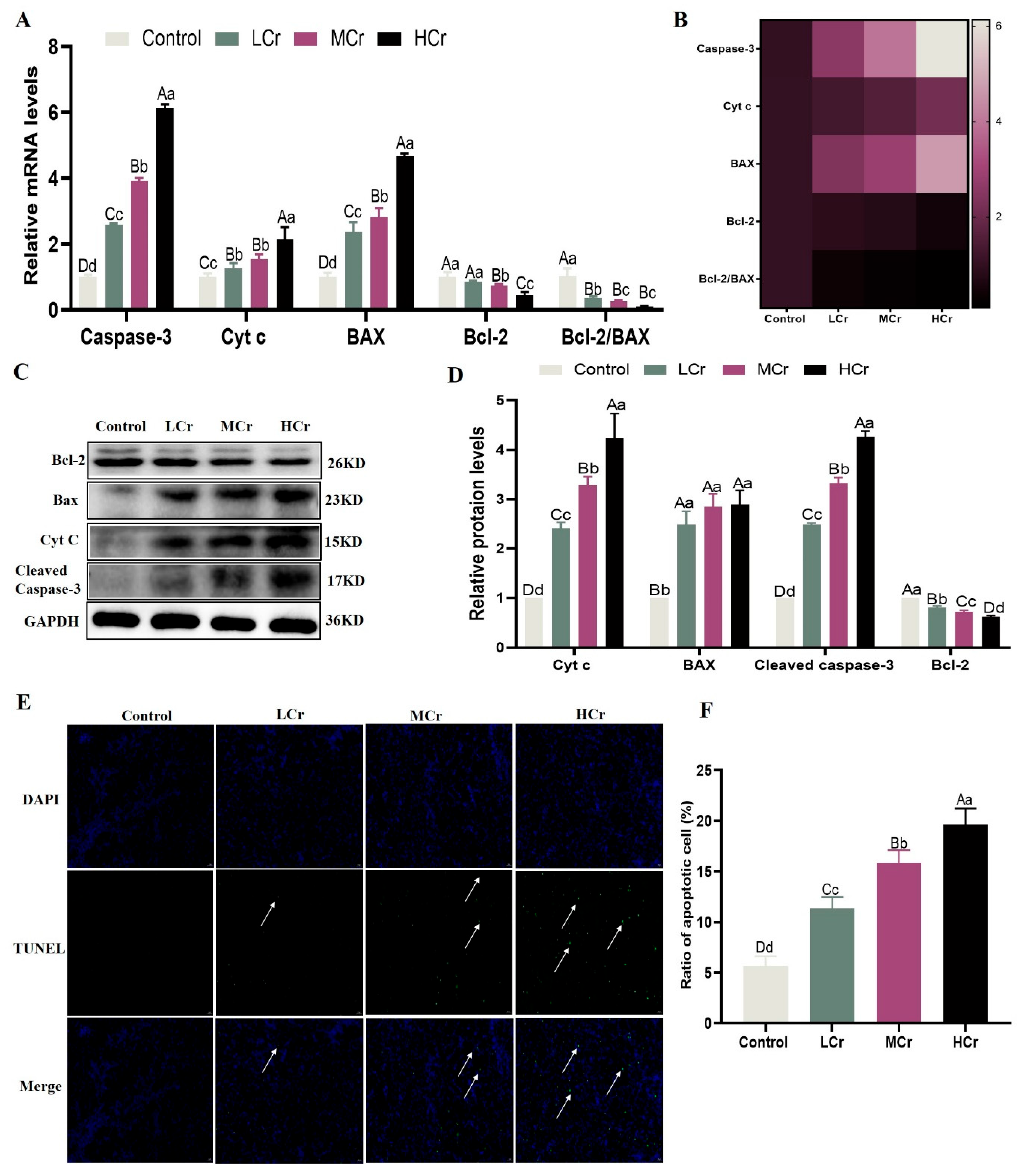
2.7. Cr(VI) Promoted the Apoptosis of Mitochondrial Pathways in the Liver
2.8. Correlation Analysis
3. Discussion
4. Materials and Methods
4.1. Animal Treatment
4.2. Histological and Ultrastructural Analyses
4.3. Transmission Electron Microscopy
4.4. Determination of the Liver Function
4.5. Detection of Antioxidant Index
4.6. Detection of Mitochondrial Function Index
4.7. Determination of Apoptosis by TUNEL Staining
4.8. Quantitative Real-Time PCR Analysis
4.9. Western Blot Analysis
4.10. Statistical Analysis
5. Conclusions
Author Contributions
Funding
Institutional Review Board Statement
Informed Consent Statement
Data Availability Statement
Acknowledgments
Conflicts of Interest
References
- Jiang, K.; Zhang, J.; Deng, Z.; Barnie, S.; Chang, J.; Zou, Y.; Guan, X.; Liu, F.; Chen, H. Natural attenuation mechanism of hexavalent chromium in a wetland: Zoning characteristics of abiotic and biotic effects. Environ. Pollut. 2021, 287, 117639. [Google Scholar] [CrossRef] [PubMed]
- Singh, V.; Singh, N.; Verma, M.; Kamal, R.; Tiwari, R.; Sanjay, C.M.; Rai, S.N.; Kumar, A.; Singh, A.; Singh, M.P.; et al. Hexavalent-chromium-induced oxidative stress and the protective role of antioxidants against cellular toxicity. Antioxidants 2022, 11, 2375. [Google Scholar] [CrossRef] [PubMed]
- Luczak, M.W.; Green, S.E.; Zhitkovich, A. Different ATM signaling in response to chromium (VI) metabolism via ascorbate and nonascorbate reduction: Implications for in vitro models and toxicogenomics. Environ. Health Perspect. 2016, 124, 61–66. [Google Scholar] [CrossRef] [PubMed]
- Xia, W.; Hu, J.; Zhang, B.; Li, Y.; Wise, J.S.; Bassig, B.A.; Zhou, A.; Savitz, D.A.; Xiong, C.; Zhao, J.; et al. A case-control study of maternal exposure to chromium and infant low birth weight in China. Chemosphere 2016, 144, 1484–1489. [Google Scholar] [CrossRef]
- Teschke, R. Aluminum, Arsenic, Beryllium, Cadmium, Chromium, Cobalt, Copper, Iron, Lead, Mercury, Molybdenum, Nickel, Platinum, Thallium, Titanium, Vanadium, and Zinc: Molecular aspects in experimental liver injury. Int. J. Mol. Sci. 2022, 23, 12213. [Google Scholar] [CrossRef]
- Chakraborty, R.; Renu, K.; Eladl, M.A.; El-Sherbiny, M.; Elsherbini, D.; Mirza, A.K.; Vellingiri, B.; Iyer, M.; Dey, A.; Valsala, G.A. Mechanism of chromium-induced toxicity in lungs, liver, and kidney and their ameliorative agents. Biomed. Pharmacother. 2022, 151, 113119. [Google Scholar] [CrossRef]
- Hou, J.; Li, Z.; Xia, J.; Huo, Z.; Wu, J. The effect of FeS on the fate of Cr (VI) in the presence of organic matters under dynamic anoxic/oxic conditions. Environ. Sci. Pollut. Res. 2023, 30, 67472–67484. [Google Scholar] [CrossRef]
- Awasthi, Y.; Ratn, A.; Prasad, R.; Kumar, M.; Trivedi, S.P. An in vivo analysis of Cr (6+) induced biochemical, genotoxicological and transcriptional profiling of genes related to oxidative stress, DNA damage and apoptosis in liver of fish, Channa punctatus (Bloch, 1793). Aquat. Toxicol. 2018, 200, 158–167. [Google Scholar] [CrossRef]
- Yu, Z.; Xu, S.F.; Zhao, J.L.; Zhao, L.; Zhang, A.Z.; Li, M.Y. Toxic effects of hexavalent chromium (Cr (6+)) on bioaccumulation, apoptosis, oxidative damage and inflammatory response in Channa asiatica. Environ. Toxicol. Pharmacol. 2021, 87, 103725. [Google Scholar] [CrossRef]
- Pascale, L.R.; Waldstein, S.S.; Engbring, G.; Dubin, A.; Szanto, P.B. Chromium intoxication, with special reference to hepatic injury. J. Am. Med. Assoc. 1952, 149, 1385–1389. [Google Scholar] [CrossRef]
- Yang, Q.; Han, B.; Xue, J.; Lv, Y.; Li, S.; Liu, Y.; Wu, P.; Wang, X.; Zhang, Z. Hexavalent chromium induces mitochondrial dynamics disorder in rat liver by inhibiting AMPK/PGC-1α signaling pathway. Environ. Pollut. 2020, 265, 114855. [Google Scholar] [CrossRef] [PubMed]
- Yang, Q.; Han, B.; Li, S.; Wang, X.; Wu, P.; Liu, Y.; Li, J.; Han, B.; Deng, N.; Zhang, Z. The link between deacetylation and hepatotoxicity induced by exposure to hexavalent chromium. J. Adv. Res. 2022, 35, 129–140. [Google Scholar] [CrossRef] [PubMed]
- Liu, X.; Rehman, M.U.; Mehmood, K.; Huang, S.; Tian, X.; Wu, X.; Zhou, D. Ameliorative effects of nano-elemental selenium against hexavalent chromium-induced apoptosis in broiler liver. Environ. Sci. Pollut. Res. 2018, 25, 15609–15615. [Google Scholar] [CrossRef]
- Sharma, P.; Sharma, V.; Ahluwalia, T.S.; Dogra, N.; Kumar, S.; Singh, S. Let-7a induces metabolic reprogramming in breast cancer cells via targeting mitochondrial encoded ND4. Cancer Cell Int. 2021, 21, 629. [Google Scholar] [CrossRef] [PubMed]
- Son, J.M.; Sarsour, E.H.; Kakkerla, B.A.; Fussell, J.; Kalen, A.L.; Wagner, B.A.; Buettner, G.R.; Goswami, P.C. Mitofusin 1 and optic atrophy 1 shift metabolism to mitochondrial respiration during aging. Aging Cell. 2017, 16, 1136–1145. [Google Scholar] [CrossRef] [PubMed]
- Lin, H.Y.; Weng, S.W.; Chang, Y.H.; Su, Y.J.; Chang, C.M.; Tsai, C.J.; Shen, F.C.; Chuang, J.H.; Lin, T.K.; Liou, C.W.; et al. The causal role of mitochondrial dynamics in regulating insulin resistance in diabetes: Link through mitochondrial reactive oxygen species. Oxidative Med. Cell. Longev. 2018, 2018, 7514383. [Google Scholar] [CrossRef]
- Bhatti, J.S.; Bhatti, G.K.; Reddy, P.H. Mitochondrial dysfunction and oxidative stress in metabolic disorders-A step towards mitochondria based therapeutic strategies. Biochim. Biophys. Acta Mol. Basis Dis. 2017, 1863, 1066–1077. [Google Scholar] [CrossRef]
- Zhang, Z.; Li, S.; Jiang, H.; Liu, B.; Lv, Z.; Guo, C.; Zhang, H. Effects of selenium on apoptosis and abnormal amino acid metabolism induced by excess fatty acid in isolated rat hepatocytes. Mol. Nutr. Food Res. 2017, 61, 1700016. [Google Scholar] [CrossRef]
- Qin, X.; Zhao, Y.; Gong, J.; Huang, W.; Su, H.; Yuan, F.; Fang, K.; Wang, D.; Li, J.; Zou, X.; et al. Berberine protects glomerular podocytes via inhibiting Drp1-mediated mitochondrial fission and dysfunction. Theranostics 2019, 9, 1698–1713. [Google Scholar] [CrossRef]
- LeBleu, V.S.; O’Connell, J.T.; Gonzalez, H.K.; Wikman, H.; Pantel, K.; Haigis, M.C.; de Carvalho, F.M.; Damascena, A.; Domingos, C.L.; Rocha, R.M.; et al. PGC-1α mediates mitochondrial biogenesis and oxidative phosphorylation in cancer cells to promote metastasis. Nat. Cell Biol. 2014, 16, 992–1003. [Google Scholar] [CrossRef]
- Supruniuk, E.; Miklosz, A.; Chabowski, A. The Implication of PGC-1α on fatty acid transport across plasma and mitochondrial membranes in the insulin sensitive tissues. Front. Physiol. 2017, 8, 923. [Google Scholar] [CrossRef] [PubMed]
- Chaanine, A.H.; Joyce, L.D.; Stulak, J.M.; Maltais, S.; Joyce, D.L.; Dearani, J.A.; Klaus, K.; Nair, K.S.; Hajjar, R.J.; Redfield, M.M. Mitochondrial morphology, dynamics, and function in human pressure overload or ischemic heart disease with preserved or reduced ejection fraction. Circ. Heart Fail. 2019, 12, e5131. [Google Scholar] [CrossRef] [PubMed]
- Herzig, S.; Shaw, R.J. AMPK: Guardian of metabolism and mitochondrial homeostasis. Nat. Rev. Mol. Cell Biol. 2018, 19, 121–135. [Google Scholar] [CrossRef]
- Vetrivel, P.; Kim, S.M.; Ha, S.E.; Kim, H.H.; Bhosale, P.B.; Senthil, K.; Kim, G.S. Compound prunetin induces cell death in gastric cancer cell with potent anti-proliferative properties: In vitro assay, molecular docking, dynamics, and ADMET studies. Biomolecules 2020, 10, 1086. [Google Scholar] [CrossRef] [PubMed]
- Fu, S.C.; Liu, J.M.; Lee, K.I.; Tang, F.C.; Fang, K.M.; Yang, C.Y.; Su, C.C.; Chen, H.H.; Hsu, R.J.; Chen, Y.W. Cr (VI) induces ROS-mediated mitochondrial-dependent apoptosis in neuronal cells via the activation of Akt/ERK/AMPK signaling pathway. Toxicol. Vitro 2020, 65, 104795. [Google Scholar] [CrossRef] [PubMed]
- Yang, D.; Han, B.; Baiyun, R.; Lv, Z.; Wang, X.; Li, S.; Lv, Y.; Xue, J.; Liu, Y.; Zhang, Z. Sulforaphane attenuates hexavalent chromium-induced cardiotoxicity via the activation of the Sesn2/AMPK/Nrf2 signaling pathway. Metallomics 2020, 12, 2009–2020. [Google Scholar] [CrossRef]
- Ma, Y.; Li, S.; Ye, S.; Tang, S.; Hu, D.; Wei, L.; Xiao, F. Hexavalent chromium inhibits the formation of neutrophil extracellular traps and promotes the apoptosis of neutrophils via AMPK signaling pathway. Ecotoxicol. Environ. Saf. 2021, 223, 112614. [Google Scholar] [CrossRef]
- Pellerin, C.; Booker, S.M. Reflections on hexavalent chromium: Health hazards of an industrial heavyweight. Environ. Health Perspect. 2000, 108, A402–A407. [Google Scholar] [CrossRef]
- Shrivastava, R.; Upreti, R.K.; Seth, P.K.; Chaturvedi, U.C. Effects of chromium on the immune system. FEMS Immunol. Med. Microbiol. 2002, 34, 1–7. [Google Scholar] [CrossRef]
- IARC Working Group on the Evaluation of Carcinogenic Risks to Humans. Arsenic, metals, fibres, and dusts. IARC Monogr. Eval. Carcinog. Risks Hum. 2012, 100, 11–465. [Google Scholar]
- Kwak, H.W.; Shin, M.; Yun, H.; Lee, K.H. Preparation of silk sericin/lignin blend beads for the removal of hexavalent chromium ions. Int. J. Mol. Sci. 2016, 17, 1466. [Google Scholar] [CrossRef] [PubMed]
- Ercal, N.; Gurer-Orhan, H.; Aykin-Burns, N. Toxic metals and oxidative stress part I: Mechanisms involved in metal-induced oxidative damage. Curr. Top. Med. Chem. 2001, 1, 529–539. [Google Scholar] [CrossRef] [PubMed]
- Shaw, P.; Mondal, P.; Bandyopadhyay, A.; Chattopadhyay, A. Environmentally relevant concentration of chromium activates Nrf2 and alters transcription of related XME genes in liver of zebrafish. Chemosphere 2019, 214, 35–46. [Google Scholar] [CrossRef]
- Dai, X.Y.; Lin, J.; Zhu, S.Y.; Guo, J.Y.; Cui, J.G.; Li, J.L. Atrazine-induced oxidative damage via modulating xenobiotic-sensing nuclear receptors and cytochrome P450 systems in cerebrum and antagonism of lycopene. Food. Chem. Toxicol. 2022, 170, 113462. [Google Scholar] [CrossRef]
- Zhao, Y.; Zhang, H.; Cui, J.G.; Wang, J.X.; Chen, M.S.; Wang, H.R.; Li, X.N.; Li, J.L. Ferroptosis is critical for phthalates driving the blood-testis barrier dysfunction via targeting transferrin receptor. Redox Biol. 2023, 59, 102584. [Google Scholar] [CrossRef] [PubMed]
- Chen, L.; Zhang, J.; Zhu, Y.; Zhang, Y. Interaction of chromium (III) or chromium (VI) with catalase and its effect on the structure and function of catalase: An in vitro study. Food Chem. 2018, 244, 378–385. [Google Scholar] [CrossRef] [PubMed]
- Chen, M.; Li, X.; Shi, Q.; Zhang, Z.; Xu, S. Hydrogen sulfide exposure triggers chicken trachea inflammatory injury through oxidative stress-mediated FOS/IL8 signaling. J. Hazard. Mater. 2019, 368, 243–254. [Google Scholar] [CrossRef]
- Su, Y.; Wei, H.; Bi, Y.; Wang, Y.; Zhao, P.; Zhang, R.; Li, X.; Li, J.; Bao, J. Pre-cold acclimation improves the immune function of trachea and resistance to cold stress in broilers. J. Cell. Physiol. 2019, 234, 7198–7212. [Google Scholar] [CrossRef]
- Aydemir, D.; Ulusu, N.N. Comment on the: Molecular mechanism of CAT and SOD activity change under MPA-CdTe quantum dots induced oxidative stress in the mouse primary hepatocytes (Spectrochim Acta A Mol Biomol Spectrosc. 2019 Sep 5; 220:117104). Spectrochim. Acta Part A Mol. Biomol. Spectrosc. 2020, 229, 117792. [Google Scholar] [CrossRef]
- Dai, X.Y.; Zhu, S.Y.; Chen, J.; Li, M.Z.; Zhao, Y.; Talukder, M.; Li, J.L. Lycopene alleviates di(2-ethylhexyl) phthalate-induced splenic injury by activating P62-Keap1-NRF2 signaling. Food. Chem. Toxicol. 2022, 168, 113324. [Google Scholar] [CrossRef]
- Islam, M.N.; Rauf, A.; Fahad, F.I.; Emran, T.B.; Mitra, S.; Olatunde, A.; Shariati, M.A.; Rebezov, M.; Rengasamy, K.; Mubarak, M.S. Superoxide dismutase: An updated review on its health benefits and industrial applications. Crit. Rev. Food. Sci. Nutr. 2022, 62, 7282–7300. [Google Scholar] [CrossRef]
- Xing, C.; Yang, F.; Lin, Y.; Shan, J.; Yi, X.; Ali, F.; Zhu, Y.; Wang, C.; Zhang, C.; Zhuang, Y.; et al. Hexavalent chromium exposure induces intestinal barrier damage via activation of the NF-kappaB signaling pathway and NLRP3 inflammasome in ducks. Front. Immunol. 2022, 13, 952639. [Google Scholar] [CrossRef]
- Zhao, Y.; Zhang, H.; Hao, D.; Wang, J.; Zhu, R.; Liu, W.; Liu, C. Selenium regulates the mitogen-activated protein kinase pathway to protect broilers from hexavalent chromium-induced kidney dysfunction and apoptosis. Ecotoxicol. Environ. Saf. 2022, 239, 113629. [Google Scholar] [CrossRef]
- Ke, S.; Zhou, T.; Yang, P.; Wang, Y.; Zhang, P.; Chen, K.; Ren, L.; Ye, S. Gold nanoparticles enhance TRAIL sensitivity through Drp1-mediated apoptotic and autophagic mitochondrial fission in NSCLC cells. Int. J. Nanomed. 2017, 12, 2531–2551. [Google Scholar] [CrossRef]
- Guo, C.; Wang, J.; Jing, L.; Ma, R.; Liu, X.; Gao, L.; Cao, L.; Duan, J.; Zhou, X.; Li, Y.; et al. Mitochondrial dysfunction, perturbations of mitochondrial dynamics and biogenesis involved in endothelial injury induced by silica nanoparticles. Environ. Pollut. 2018, 236, 926–936. [Google Scholar] [CrossRef]
- Rovira-Llopis, S.; Banuls, C.; Diaz-Morales, N.; Hernandez-Mijares, A.; Rocha, M.; Victor, V.M. Mitochondrial dynamics in type 2 diabetes: Pathophysiological implications. Redox Biol. 2017, 11, 637–645. [Google Scholar] [CrossRef]
- Zheng, X.; Li, S.; Li, J.; Lv, Y.; Wang, X.; Wu, P.; Yang, Q.; Tang, Y.; Liu, Y.; Zhang, Z. Hexavalent chromium induces renal apoptosis and autophagy via disordering the balance of mitochondrial dynamics in rats. Ecotoxicol. Environ. Saf. 2020, 204, 111061. [Google Scholar] [CrossRef]
- Wang, R.; Huang, Y.; Yu, L.; Li, S.; Li, J.; Han, B.; Zheng, X.; Zhang, Z. The role of mitochondrial dynamics imbalance in hexavalent chromium-induced apoptosis and autophagy in rat testis. Chem. Biol. Interact. 2023, 374, 110424. [Google Scholar] [CrossRef]
- Alaimo, A.; Gorojod, R.M.; Miglietta, E.A.; Villarreal, A.; Ramos, A.J.; Kotler, M.L. Manganese induces mitochondrial dynamics impairment and apoptotic cell death: A study in human Gli36 cells. Neurosci. Lett. 2013, 554, 76–81. [Google Scholar] [CrossRef]
- Pyakurel, A.; Savoia, C.; Hess, D.; Scorrano, L. Extracellular regulated kinase phosphorylates mitofusin 1 to control mitochondrial morphology and apoptosis. Mol. Cell 2015, 58, 244–254. [Google Scholar] [CrossRef]
- Samanta, D.; Semenza, G.L. Maintenance of redox homeostasis by hypoxia-inducible factors. Redox Biol. 2017, 13, 331–335. [Google Scholar] [CrossRef]
- Lai, J.C.; Minski, M.J.; Chan, A.W.; Leung, T.K.; Lim, L. Manganese mineral interactions in brain. Neurotoxicology 1999, 20, 433–444. [Google Scholar]
- Moyzis, A.G.; Lally, N.S.; Liang, W.; Leon, L.J.; Najor, R.H.; Orogo, A.M.; Gustafsson, A.B. Mcl-1-mediated mitochondrial fission protects against stress but impairs cardiac adaptation to exercise. J. Mol. Cell. Cardiol. 2020, 146, 109–120. [Google Scholar] [CrossRef]
- Shutt, T.E.; McBride, H.M. Staying cool in difficult times: Mitochondrial dynamics, quality control and the stress response. Biochim. Biophys. Acta 2013, 1833, 417–424. [Google Scholar] [CrossRef]
- Yu, X.; Yu, R.Q.; Gui, D.; Zhang, X.; Zhan, F.; Sun, X.; Wu, Y. Hexavalent chromium induces oxidative stress and mitochondria-mediated apoptosis in isolated skin fibroblasts of Indo-Pacific humpback dolphin. Aquat. Toxicol. 2018, 203, 179–186. [Google Scholar] [CrossRef]
- Zhang, J. Teaching the basics of autophagy and mitophagy to redox biologists-mechanisms and experimental approaches. Redox Biol. 2015, 4, 242–259. [Google Scholar] [CrossRef]
- Yang, X.; Wang, H.; Ni, H.M.; Xiong, A.; Wang, Z.; Sesaki, H.; Ding, W.X.; Yang, L. Inhibition of Drp1 protects against senecionine-induced mitochondria-mediated apoptosis in primary hepatocytes and in mice. Redox Biol. 2017, 12, 264–273. [Google Scholar] [CrossRef]
- Gao, J.; Zhao, L.; Wang, J.; Zhang, L.; Zhou, D.; Qu, J.; Wang, H.; Yin, M.; Hong, J.; Zhao, W. C-phycocyanin ameliorates mitochondrial fission and fusion dynamics in ischemic cardiomyocyte damage. Front. Pharmacol. 2019, 10, 733. [Google Scholar] [CrossRef]
- Tang, S.; Ye, S.; Ma, Y.; Liang, Y.; Liang, N.; Xiao, F. Clusterin alleviates Cr (VI)-induced mitochondrial apoptosis in L02 hepatocytes via inhibition of Ca (2+)-ROS-Drp1-mitochondrial fission axis. Ecotoxicol. Environ. Saf. 2020, 205, 111326. [Google Scholar] [CrossRef] [PubMed]
- Cao, P.; Nie, G.; Luo, J.; Hu, R.; Li, G.; Hu, G.; Zhang, C. Cadmium and molybdenum co-induce pyroptosis and apoptosis via the PTEN/PI3K/AKT axis in the livers of Shaoxing ducks (Anas platyrhynchos). Food Funct. 2022, 13, 2142–2154. [Google Scholar] [CrossRef] [PubMed]
- Li, S.; Baiyun, R.; Lv, Z.; Li, J.; Han, D.; Zhao, W.; Yu, L.; Deng, N.; Liu, Z.; Zhang, Z. Exploring the kidney hazard of exposure to mercuric chloride in mice: Disorder of mitochondrial dynamics induces oxidative stress and results in apoptosis. Chemosphere 2019, 234, 822–829. [Google Scholar] [CrossRef] [PubMed]
- Wang, C.; Nie, G.; Yang, F.; Chen, J.; Zhuang, Y.; Dai, X.; Liao, Z.; Yang, Z.; Cao, H.; Xing, C.; et al. Molybdenum and cadmium co-induce oxidative stress and apoptosis through mitochondria-mediated pathway in duck renal tubular epithelial cells. J. Hazard. Mater. 2020, 383, 121157. [Google Scholar] [CrossRef] [PubMed]
- Wang, C.; Nie, G.; Zhuang, Y.; Hu, R.; Wu, H.; Xing, C.; Li, G.; Hu, G.; Yang, F.; Zhang, C. Inhibition of autophagy enhances cadmium-induced apoptosis in duck renal tubular epithelial cells. Ecotoxicol. Environ. Saf. 2020, 205, 111188. [Google Scholar] [CrossRef] [PubMed]






| Composition of Diet | Content (%) | Nutrient Levels | Level | ||
|---|---|---|---|---|---|
| Ingredient | 0~3 Weeks | After 3 Weeks | Index | 0~3 Weeks | After 3 Weeks |
| Soybean meal | 18.00 | 20.00 | Ca (%) | 0.800 | 2.77 |
| Corn | 59.99 | 44.00 | DE (MJ·kg−1) | 11.93 | 11.44 |
| Wheat bran | 11.00 | 14.40 | Crude protein (%) | 18.03 | 17.63 |
| Rice bran | — | 11.00 | Met + Cys (%) | 0.600 | 0.650 |
| Cottonseed meal | 5.00 | — | Total phosphorous (%) | 0.670 | 0.700 |
| Bone meal | 1.58 | 5.80 | Lys (%) | 0.850 | 0.970 |
| Fish meal | 3.00 | 2.00 | Available phosphorus (%) | 0.350 | 0.400 |
| Salt | 0.370 | 0.300 | |||
| Met | 0.060 | 0.100 | |||
| CaHPO4 | — | 1.40 | |||
| Premix * | 1.00 | 1.00 | |||
| Total | 100 | 100 | |||
| Gene | Accession Number | Primer Sequences (5′ to 3′) |
|---|---|---|
| Mfn1 | XM_027464235.2 | Forward: TAAAGTCTCCTCTGCCATGACC Reverse: ACGGTTTACAAGTGAAGTCCA |
| Mfn2 | XM_027443332.2 | Forward: CTGGCATTGATGTAACCAC Reverse: CAAAGAAAATTCGATCCCCT |
| OPA1 | XM_027463877 | Forward: ACAATGCCTTAGAAGATCGGTCA Reverse: CTTTTATCAGACAGGGGTCCAC |
| MFF | XM_038183985.1 | Forward: TAAAATGCCACGGTTCCAGT Reverse: TCACAGTGCAATCCTTAGTCG |
| Bcl-2 | XM_005026830.4 | Forward: GGAGGGCTCTGAAAGAAAAGG Reverse: TATGATGCGATGGCACGACTG |
| Bax | KY788660.1 | Forward: GCCATCAAGGCTCTGTTCTCGC Reverse: TCAAGGCGCTGTCCTCGCCATTTTCCA |
| Caspase-3 | XM_005030494.1 | Forward: CGGACTGTCATCTCGTTCAGGCAC Reverse: GTCCTTCATCGCCATGGCTTAGC |
| Cyt C | XM_027447873.1 | Forward: ACAAAGGAGATGGCAATGCA Reverse: CACCCCACATATGAGCAACG |
| β-Actin | EF667345.1 | Forward: ATGTCGCCCTGGATTTCG Reverse: CACAGGACTCCATACCCAAGAAT |
Disclaimer/Publisher’s Note: The statements, opinions and data contained in all publications are solely those of the individual author(s) and contributor(s) and not of MDPI and/or the editor(s). MDPI and/or the editor(s) disclaim responsibility for any injury to people or property resulting from any ideas, methods, instructions or products referred to in the content. |
© 2023 by the authors. Licensee MDPI, Basel, Switzerland. This article is an open access article distributed under the terms and conditions of the Creative Commons Attribution (CC BY) license (https://creativecommons.org/licenses/by/4.0/).
Share and Cite
Wang, C.; Dai, X.; Xing, C.; Zhang, C.; Cao, H.; Guo, X.; Liu, P.; Yang, F.; Zhuang, Y.; Hu, G. Hexavalent-Chromium-Induced Disruption of Mitochondrial Dynamics and Apoptosis in the Liver via the AMPK-PGC-1α Pathway in Ducks. Int. J. Mol. Sci. 2023, 24, 17241. https://doi.org/10.3390/ijms242417241
Wang C, Dai X, Xing C, Zhang C, Cao H, Guo X, Liu P, Yang F, Zhuang Y, Hu G. Hexavalent-Chromium-Induced Disruption of Mitochondrial Dynamics and Apoptosis in the Liver via the AMPK-PGC-1α Pathway in Ducks. International Journal of Molecular Sciences. 2023; 24(24):17241. https://doi.org/10.3390/ijms242417241
Chicago/Turabian StyleWang, Chang, Xueyan Dai, Chenghong Xing, Caiying Zhang, Huabin Cao, Xiaoquan Guo, Ping Liu, Fan Yang, Yu Zhuang, and Guoliang Hu. 2023. "Hexavalent-Chromium-Induced Disruption of Mitochondrial Dynamics and Apoptosis in the Liver via the AMPK-PGC-1α Pathway in Ducks" International Journal of Molecular Sciences 24, no. 24: 17241. https://doi.org/10.3390/ijms242417241
APA StyleWang, C., Dai, X., Xing, C., Zhang, C., Cao, H., Guo, X., Liu, P., Yang, F., Zhuang, Y., & Hu, G. (2023). Hexavalent-Chromium-Induced Disruption of Mitochondrial Dynamics and Apoptosis in the Liver via the AMPK-PGC-1α Pathway in Ducks. International Journal of Molecular Sciences, 24(24), 17241. https://doi.org/10.3390/ijms242417241

