Genome-Wide Analysis of Flax (Linum usitatissimum L.) Growth-Regulating Factor (GRF) Transcription Factors
Abstract
:1. Introduction
2. Results
2.1. Identification and Phylogenetic Analysis of Flax GRF Gene Family Members
2.2. Analysis of LuGRF Gene Structure and Conserved Domain
2.3. Chromosomal Localization and Collinearity Analysis of LuGRF Gene Family
2.4. Cis-Acting Elements and miRNA Prediction
2.5. Structural Characterization and Subcellular Localization of LuGRF Protein
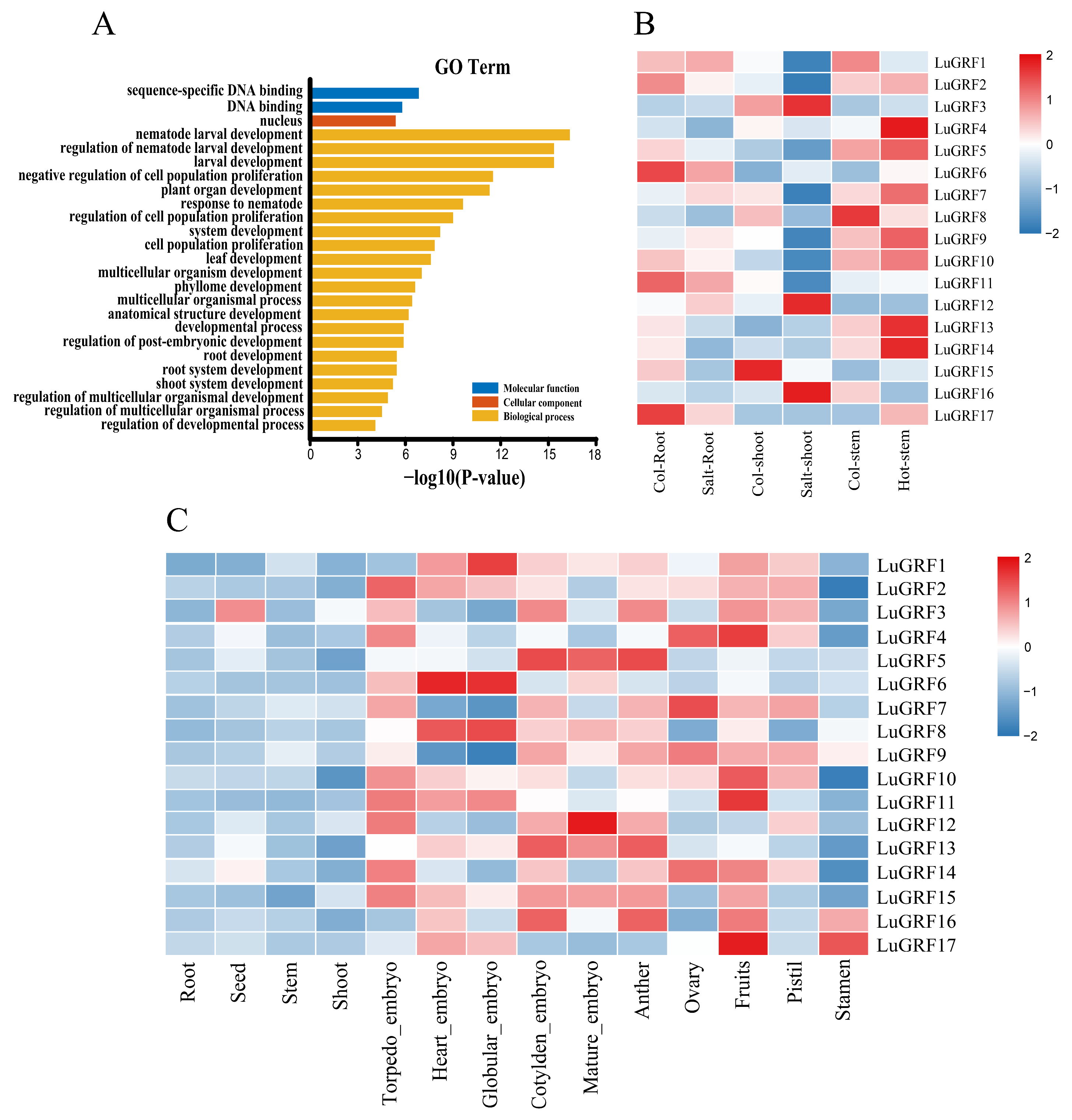
2.6. GO Enrichment Analysis of LuGRF
2.7. Analysis of RNA-Seq Data and LuGRF Gene Expression Profile
2.8. Plant Hormone Stress and qRT-PCR
3. Discussion
4. Materials and Methods
4.1. Plant Material
4.2. Identification of LuGRF Gene Family in Flax
4.3. Phylogenetic Analysis
4.4. Chromosome Localization, Conserved Domain and Conserved Motif of LuGRF
4.5. Cis-Acting Elements and miRNA Prediction
4.6. Three-Dimensional Protein Structure Prediction and GO Enrichment Analysis
4.7. Subcellular Localization
4.8. Analysis of RNA-Seq Data and Expression Patterns of LuGRF
4.9. RNA Extraction, and qRT-PCR
5. Conclusions
Supplementary Materials
Author Contributions
Funding
Informed Consent Statement
Data Availability Statement
Acknowledgments
Conflicts of Interest
References
- Omidbakhshfard, M.A.; Proost, S.; Fujikura, U.; Mueller-Roeber, B. Growth-Regulating Factors (GRFs): A Small Transcription Factor Family with Important Functions in Plant Biology. Mol. Plant 2015, 8, 998–1010. [Google Scholar] [CrossRef] [PubMed]
- Kim, J.S.; Mizoi, J.; Kidokoro, S.; Maruyama, K.; Nakajima, J.; Nakashima, K.; Mitsuda, N.; Takiguchi, Y.; Ohme-Takagi, M.; Kondou, Y.; et al. Arabidopsis growth-regulating factor7 functions as a transcriptional repressor of abscisic acid- and osmotic stress-responsive genes, including DREB2A. Plant Cell 2012, 24, 3393–3405. [Google Scholar] [CrossRef] [PubMed]
- Kim, J.H. Biological roles and an evolutionary sketch of the GRF-GIF transcriptional complex in plants. BMB Rep. 2019, 52, 227–238. [Google Scholar] [CrossRef] [PubMed]
- Choi, D.; Kim, J.H.; Kende, H. Whole genome analysis of the OsGRF gene family encoding plant-specific putative transcription activators in rice (Oryza sativa L.). Plant Cell Physiol. 2004, 45, 897–904. [Google Scholar] [CrossRef] [PubMed]
- Kim, J.H.; Choi, D.; Kende, H. The AtGRF family of putative transcription factors is involved in leaf and cotyledon growth in Arabidopsis. Plant J. 2003, 36, 94–104. [Google Scholar] [CrossRef]
- Fonini, L.S.; Lazzarotto, F.; Barros, P.M.; Cabreira-Cagliari, C.; Martins, M.A.B.; Saibo, N.J.M.; Turchetto-Zolet, A.C.; Margis-Pinheiro, M. Molecular evolution and diversification of the GRF transcription factor family. Genet. Mol. Biol. 2020, 43, 20200080. [Google Scholar] [CrossRef]
- Rodriguez, R.E.; Mecchia, M.A.; Debernardi, J.M.; Schommer, C.; Weigel, D.; Palatnik, J.F. Control of cell proliferation in Arabidopsis thaliana by microRNA miR396. Development 2010, 137, 103–112. [Google Scholar] [CrossRef]
- Liang, G.; He, H.; Li, Y.; Wang, F.; Yu, D. Molecular mechanism of microRNA396 mediating pistil development in Arabidopsis. Plant Physiol. 2014, 164, 249–258. [Google Scholar] [CrossRef]
- Kim, Y.; Takahashi, S.; Miyao, M. Relationship between reduction in rice (Nipponbare) leaf blade size under elevated CO2 and miR396-GRF module. Plant Signal Behav. 2022, 17, 2041280. [Google Scholar] [CrossRef]
- Van der Knaap, E.; Kim, J.H.; Kende, H. A novel gibberellin-induced gene from rice and its potential regulatory role in stem growth. Plant Physiol. 2000, 122, 695–704. [Google Scholar] [CrossRef]
- Chen, F.; Yang, Y.; Luo, X.; Zhou, W.; Dai, Y.; Zheng, C.; Liu, W.; Yang, W.; Shu, K. Genome-wide identification of GRF transcription factors in soybean and expression analysis of GmGRF family under shade stress. BMC Plant Biol. 2019, 19, 269. [Google Scholar] [CrossRef]
- Yi, W.; Luan, A.; Liu, C.; Wu, J.; Zhang, W.; Zhong, Z.; Wang, Z.; Yang, M.; Chen, C.; He, Y. Genome-wide identification, phylogeny, and expression analysis of GRF transcription factors in pineapple (Ananas comosus). Front. Plant Sci. 2023, 14, 1159223. [Google Scholar] [CrossRef]
- Khatun, K.; Robin, A.H.K.; Park, J.I.; Nath, U.K.; Kim, C.K.; Lim, K.B.; Nou, I.S.; Chung, M.Y. Molecular Characterization and Expression Profiling of Tomato GRF Transcription Factor Family Genes in Response to Abiotic Stresses and Phytohormones. Int. J. Mol. Sci. 2017, 18, 1056. [Google Scholar] [CrossRef] [PubMed]
- Chen, G.Z.; Huang, J.; Zhou, X.Q.; Hao, Y.; Chen, J.L.; Zhou, Y.Z.; Ahmad, S.; Lan, S.; Liu, Z.J.; Peng, D.H. Comprehensive Analysis for GRF Transcription Factors in Sacred Lotus (Nelumbo nucifera). Int. J. Mol. Sci. 2022, 23, 6673. [Google Scholar] [CrossRef] [PubMed]
- Wang, P.; Xiao, Y.; Yan, M.; Yan, Y.; Lei, X.; Di, P.; Wang, Y. Whole-genome identification and expression profiling of growth-regulating factor (GRF) and GRF-interacting factor (GIF) gene families in Panax ginseng. BMC Genom. 2023, 24, 334. [Google Scholar] [CrossRef] [PubMed]
- Kim, J.H.; Lee, B.H. Growth-regulating factor4 of Arabidopsis thaliana is required for development of leaves, cotyledons, and shoot apical meristem. J. Plant Biol. 2006, 49, 463–468. [Google Scholar] [CrossRef]
- Hewezi, T.; Maier, T.R.; Nettleton, D.; Baum, T.J. The Arabidopsis microRNA396-GRF1/GRF3 regulatory module acts as a developmental regulator in the reprogramming of root cells during cyst nematode infection. Plant Physiol. 2012, 159, 321–335. [Google Scholar] [CrossRef]
- Horiguchi, G.; Kim, G.T.; Tsukaya, H. The transcription factor AtGRF5 and the transcription coactivator AN3 regulate cell proliferation in leaf primordia of Arabidopsis thaliana. Plant J. 2005, 43, 68–78. [Google Scholar] [CrossRef] [PubMed]
- Debernardi, J.M.; Mecchia, M.A.; Vercruyssen, L.; Smaczniak, C.; Kaufmann, K.; Inze, D.; Rodriguez, R.E.; Palatnik, J.F. Post-transcriptional control of GRF transcription factors by microRNA miR396 and GIF co-activator affects leaf size and longevity. Plant J. 2014, 79, 413–426. [Google Scholar] [CrossRef] [PubMed]
- Omidbakhshfard, M.A.; Fujikura, U.; Olas, J.J.; Xue, G.P.; Balazadeh, S.; Mueller-Roeber, B. GROWTH-REGULATING FACTOR 9 negatively regulates Arabidopsis leaf growth by controlling ORG3 and restricting cell proliferation in leaf primordia. PLoS Genet. 2018, 14, e1007484. [Google Scholar] [CrossRef]
- Che, R.; Tong, H.; Shi, B.; Liu, Y.; Fang, S.; Liu, D.; Xiao, Y.; Hu, B.; Liu, L.; Wang, H.; et al. Control of grain size and rice yield by GL2-mediated brassinosteroid responses. Nat. Plants 2015, 2, 15195. [Google Scholar] [CrossRef]
- Duan, P.; Ni, S.; Wang, J.; Zhang, B.; Xu, R.; Wang, Y.; Chen, H.; Zhu, X.; Li, Y. Regulation of OsGRF4 by OsmiR396 controls grain size and yield in rice. Nat. Plants 2015, 2, 15203. [Google Scholar] [CrossRef]
- Hu, J.; Wang, Y.; Fang, Y.; Zeng, L.; Xu, J.; Yu, H.; Shi, Z.; Pan, J.; Zhang, D.; Kang, S.; et al. A Rare Allele of GS2 Enhances Grain Size and Grain Yield in Rice. Mol. Plant 2015, 8, 1455–1465. [Google Scholar] [CrossRef] [PubMed]
- Kuijt, S.J.; Greco, R.; Agalou, A.; Shao, J.; ‘t Hoen, C.C.; Overnäs, E.; Osnato, M.; Curiale, S.; Meynard, D.; van Gulik, R.; et al. Interaction between the GROWTH-REGULATING FACTOR and KNOTTED1-LIKE HOMEOBOX families of transcription factors. Plant Physiol. 2014, 164, 1952–1966. [Google Scholar] [CrossRef] [PubMed]
- Lu, Y.; Meng, Y.; Zeng, J.; Luo, Y.; Feng, Z.; Bian, L.; Gao, S. Coordination between GROWTH-REGULATING FACTOR1 and GRF-INTERACTING FACTOR1 plays a key role in regulating leaf growth in rice. BMC Plant Biol. 2020, 20, 200. [Google Scholar] [CrossRef] [PubMed]
- Cao, J.F.; Huang, J.Q.; Liu, X.; Huang, C.C.; Zheng, Z.S.; Zhang, X.F.; Shangguan, X.X.; Wang, L.J.; Zhang, Y.G.; Wendel, J.F.; et al. Genome-wide characterization of the GRF family and their roles in response to salt stress in Gossypium. BMC Genom. 2020, 21, 575. [Google Scholar] [CrossRef] [PubMed]
- Huis, R.; Hawkins, S.; Neutelings, G. Selection of reference genes for quantitative gene expression normalization in flax (Linum usitatissimum L.). BMC Plant Biol. 2010, 10, 71. [Google Scholar] [CrossRef]
- Chytilová, M.; Mudroňová, D.; Nemcová, R.; Gancarčíková, S.; Buleca, V.; Koščová, J.; Tkáčiková, L. Anti-inflammatory and immunoregulatory effects of flax-seed oil and Lactobacillus plantarum—Biocenol™ LP96 in gnotobiotic pigs challenged with enterotoxigenic Escherichia coli. Res. Vet. Sci. 2013, 95, 103–109. [Google Scholar] [CrossRef]
- Heller, K.; Sheng, Q.C.; Guan, F.; Alexopoulou, E.; Hua, L.S.; Wu, G.W.; Jankauskienė, Z.; Fu, W.Y. A comparative study between europe and china in crop management of two types of flax: Linseed and fibre flax. Ind. Crops Prod. 2015, 68, 28–31. [Google Scholar] [CrossRef]
- Santos, H.O.; Price, J.C.; Bueno, A.A. Beyond Fish Oil Supplementation: The Effects of Alternative Plant Sources of Omega-3 Polyunsaturated Fatty Acids upon Lipid Indexes and Cardiometabolic Biomarkers—An Overview. Nutrients 2020, 12, 3159. [Google Scholar] [CrossRef]
- Zhang, J.; Li, J.; Ni, Y.; Jiang, Y.; Jiao, Z.; Li, H.; Wang, T.; Zhang, P.; Han, M.; Li, L.; et al. Key wheat GRF genes constraining wheat tillering of mutant dmc. PeerJ 2021, 9, e11235. [Google Scholar] [CrossRef]
- Qin, L.; Chen, H.; Wu, Q.; Wang, X. Identification and exploration of the GRF and GIF families in maize and foxtail millet. Physiol. Mol. Biol. Plants 2022, 28, 1717–1735. [Google Scholar] [CrossRef]
- Job, N.; Yadukrishnan, P.; Bursch, K.; Datta, S.; Johansson, H. Two B-Box Proteins Regulate Photomorphogenesis by Oppositely Modulating HY5 through their Diverse C-Terminal Domains. Plant Physiol. 2018, 176, 2963–2976. [Google Scholar] [CrossRef] [PubMed]
- Beltramino, M.; Ercoli, M.F.; Debernardi, J.M.; Goldy, C.; Rojas, A.M.L.; Nota, F.; Alvarez, M.E.; Vercruyssen, L.; Inzé, D.; Palatnik, J.F.; et al. Robust increase of leaf size by Arabidopsis thaliana GRF3-like transcription factors under different growth conditions. Sci. Rep. 2018, 8, 13447. [Google Scholar] [CrossRef]
- Kong, J.; Martin-Ortigosa, S.; Finer, J.; Orchard, N.; Gunadi, A.; Batts, L.A.; Thakare, D.; Rush, B.; Schmitz, O.; Stuiver, M.; et al. Overexpression of the Transcription Factor GROWTH-REGULATING FACTOR5 Improves Transformation of Dicot and Monocot Species. Front. Plant Sci. 2020, 11, 572319. [Google Scholar] [CrossRef] [PubMed]
- Chen, H.; Ge, W. Identification, Molecular Characteristics, and Evolution of GRF Gene Family in Foxtail Millet (Setaria italica L.). Front. Genet. 2022, 12, 727674. [Google Scholar] [CrossRef]
- Wang, H.; Zhang, Y.; Liang, D.; Zhang, X.; Fan, X.; Guo, Q.; Wang, L.; Wang, J.; Liu, Q. Genome-wide identification and characterization of miR396 family members and their target genes GRF in sorghum (Sorghum bicolor (L.) moench). PLoS ONE 2023, 18, e0285494. [Google Scholar] [CrossRef] [PubMed]
- Szczygieł-Sommer, A.; Gaj, M.D. The miR396-GRF Regulatory Module Controls the Embryogenic Response in Arabidopsis via an Auxin-Related Pathway. Int. J. Mol. Sci. 2019, 20, 5221. [Google Scholar] [CrossRef] [PubMed]
- Liu, X.; Guo, L.X.; Jin, L.F.; Liu, Y.Z.; Liu, T.; Fan, Y.H.; Peng, S.A. Identification and transcript profiles of citrus growth-regulating factor genes involved in the regulation of leaf and fruit development. Mol. Biol. Rep. 2016, 43, 1059–1067. [Google Scholar] [CrossRef]
- Liu, J.; Hua, W.; Yang, H.L.; Zhan, G.M.; Li, R.J.; Deng, L.B.; Wang, X.F.; Liu, G.H.; Wang, H.Z. The BnGRF2 gene (GRF2-like gene from Brassica napus) enhances seed oil production through regulating cell number and plant photosynthesis. J. Exp. Bot. 2012, 63, 3727–3740. [Google Scholar] [CrossRef]
- Kim, J.H.; Kende, H. A transcriptional coactivator, AtGIF1, is involved in regulating leaf growth and morphology in Arabidopsis. Proc. Natl. Acad. Sci. USA 2004, 101, 13374–13379. [Google Scholar] [CrossRef]
- Baucher, M.; Moussawi, J.; Vandeputte, O.M.; Monteyne, D.; Mol, A.; Pérez-Morga, D.; El Jaziri, M. A role for the miR396/GRF network in specification of organ type during flower development, as supported by ectopic expression of Populus trichocarpa miR396c in transgenic tobacco. Plant Biol. 2013, 15, 892–898. [Google Scholar] [CrossRef]
- Yang, F.; Liang, G.; Liu, D.; Yu, D. Arabidopsis mir396 mediates the development of leaves and flowers in transgenic tobacco. J. Plant Biol. 2009, 52, 475–481. [Google Scholar] [CrossRef]
- Luo, A.D.; Liu, L.; Tang, Z.S.; Bai, X.Q.; Cao, S.Y.; Chu, C.C. Down-regulation of OsGRF1 gene in rice rhd1 mutant results in reduced heading date. J. Integr. Plant Biol. 2005, 47, 745–752. [Google Scholar] [CrossRef]
- Liu, H.; Guo, S.; Xu, Y.; Li, C.; Zhang, Z.; Zhang, D.; Xu, S.; Zhang, C.; Chong, K. OsmiR396d-regulated OsGRFs function in floral organogenesis in rice through binding to their targets OsJMJ706 and OsCR4. Plant Physiol. 2014, 165, 160–174. [Google Scholar] [CrossRef] [PubMed]
- Cao, D.; Wang, J.; Ju, Z.; Liu, Q.; Li, S.; Tian, H.; Fu, D.; Zhu, H.; Luo, Y.; Zhu, B. Regulations on growth and development in tomato cotyledon, flower and fruit via destruction of miR396 with short tandem target mimic. Plant Sci. 2016, 247, 1–12. [Google Scholar] [CrossRef]
- Casadevall, R.; Rodriguez, R.E.; Debernardi, J.M.; Palatnik, J.F.; Casati, P. Repression of growth regulating factors by the microRNA396 inhibits cell proliferation by UV-B radiation in Arabidopsis leaves. Plant Cell 2013, 25, 3570–3583. [Google Scholar] [CrossRef] [PubMed]
- Liu, J.; Rice, J.H.; Chen, N.; Baum, T.J.; Hewezi, T. Synchronization of developmental processes and defense signaling by growth regulating transcription factors. PLoS ONE 2014, 9, e98477. [Google Scholar] [CrossRef]
- Liu, Z.Y.; Han, Y.T.; Wang, C.Y.; Lei, X.J.; Wang, Y.Y.; Dong, W.F.; Xie, Q.J.; Fu, Y.J.; Gao, C.Q. The growth-regulating factor PdbGRF1 positively regulates the salt stress response in Populus davidiana × P. bolleana. Plant Sci. 2023, 326, 111502. [Google Scholar] [CrossRef]
- Li, Z.; Xie, Q.; Yan, J.; Chen, J.; Chen, Q. Genome-Wide Identification and Characterization of the Abiotic-Stress-Responsive GRF Gene Family in Diploid Woodland Strawberry (Fragaria vesca). Plants 2021, 10, 1916. [Google Scholar] [CrossRef]
- Wu, Z.J.; Wang, W.L.; Zhuang, J. Developmental processes and responses to hormonal stimuli in tea plant (Camellia sinensis) leaves are controlled by GRF and GIF gene families. Funct. Integr. Genom. 2017, 17, 503–512. [Google Scholar] [CrossRef] [PubMed]
- Wolters, H.; Jürgens, G. Survival of the flexible: Hormonal growth control and adaptation in plant development. Nat. Rev. Genet. 2009, 10, 305–317. [Google Scholar] [CrossRef] [PubMed]
- Cipollini, D. Constitutive expression of methyl jasmonate-inducible responses delays reproduction and constrains fitness responses to nutrients in Arabidopsis thaliana. Evol. Ecol. 2010, 24, 59–68. [Google Scholar] [CrossRef]
- Nafie, E.; Hathout, T.; Mokadem, A.; Shyma, A. Jasmonic acid elicits oxidative defense and detoxification systems in Cucumis melo L. cells. Braz. J. Plant Physiol. 2011, 23, 161–174. [Google Scholar] [CrossRef]
- Ku, Y.S.; Sintaha, M.; Cheung, M.Y.; Lam, H.M. Plant Hormone Signaling Crosstalks between Biotic and Abiotic Stress Responses. Int. J. Mol. Sci. 2018, 19, 3206. [Google Scholar] [CrossRef] [PubMed]
- Heidari, P.; Amerian, M.R.; Barcaccia, G. Hormone profiles and antioxidant activity of cultivated and wild tomato seedlings under low-temperature stress. Agronomy 2021, 11, 1146. [Google Scholar] [CrossRef]
- Hashemipetroudi, S.H.; Arab, M.; Heidari, P.; Kuhlmann, M. Genome-wide analysis of the laccase (LAC) gene family in Aeluropus littoralis: A focus on identification, evolution and expression patterns in response to abiotic stresses and ABA treatment. Front. Plant Sci. 2023, 14, 1112354. [Google Scholar] [CrossRef]
- Faraji, S.; Ahmadizadeh, M.; Heidari, P. Genome-wide comparative analysis of Mg transporter gene family between Triticum turgidum and Camelina sativa. Biometals 2021, 34, 639–660. [Google Scholar] [CrossRef]
- Chen, C.; Wu, Y.; Li, J.; Wang, X.; Zeng, Z.; Xu, J.; Liu, Y.; Feng, J.; Chen, H.; He, Y.; et al. TBtools-II: A “one for all, all for one” bioinformatics platform for biological big-data mining. Mol Plant. 2023, 16, 1733–1742. [Google Scholar] [CrossRef]
- Melnikova, N.V.; Dmitriev, A.A.; Belenikin, M.S.; Koroban, N.V.; Speranskaya, A.S.; Krinitsina, A.A.; Krasnov, G.S.; Lakunina, V.A.; Snezhkina, A.V.; Sadritdinova, A.F.; et al. Identification, Expression Analysis, and Target Prediction of Flax Genotroph MicroRNAs Under Normal and Nutrient Stress Conditions. Front. Plant Sci. 2016, 7, 399. [Google Scholar] [CrossRef]
- Wang, N.; Lin, Y.; Qi, F.; Xiaoyang, C.; Peng, Z.; Yu, Y.; Liu, Y.; Zhang, J.; Qi, X.; Deyholos, M.; et al. Comprehensive Analysis of Differentially Expressed Genes and Epigenetic Modification-Related Expression Variation Induced by Saline Stress at Seedling Stage in Fiber and Oil Flax, Linum usitatissimum L. Plants 2022, 11, 2053. [Google Scholar] [CrossRef]
- Chen, S.; Zhou, Y.; Chen, Y.; Gu, J. fastp: An ultra-fast all-in-one FASTQ preprocessor. Bioinformatics 2018, 34, i884–i890. [Google Scholar] [CrossRef] [PubMed]
- Kim, D.; Langmead, B.; Salzberg, S.L. HISAT: A fast spliced aligner with low memory requirements. Nat. Methods 2015, 12, 357–360. [Google Scholar] [CrossRef] [PubMed]
- Carpenter, C.M.; Frank, D.N.; Williamson, K.; Arbet, J.; Wagner, B.D.; Kechris, K.; Kroehl, M.E. tidyMicro: A pipeline for microbiome data analysis and visualization using the tidyverse in R. BMC Bioinform. 2021, 22, 41. [Google Scholar] [CrossRef] [PubMed]
- Liao, Y.; Smyth, G.K.; Shi, W. The R package Rsubread is easier, faster, cheaper and better for alignment and quantification of RNA sequencing reads. Nucleic Acids Res. 2019, 47, e47. [Google Scholar] [CrossRef] [PubMed]
- Ritchie, M.E.; Phipson, B.; Wu, D.; Hu, Y.; Law, C.W.; Shi, W.; Smyth, G.K. limma powers differential expression analyses for RNA-sequencing and microarray studies. Nucleic Acids Res. 2015, 43, e47. [Google Scholar] [CrossRef]
- Robinson, M.D.; McCarthy, D.J.; Smyth, G.K. edgeR: A Bioconductor package for differential expression analysis of digital gene expression data. Bioinformatics 2010, 26, 139–140. [Google Scholar] [CrossRef]








| Gene | Gene ID in Genome | Chromosome Location (bp) | Number of Amino Acids | Molecular Weight (KDa) | PI | Instability Index | Aliphatic Index | Grand Average of Hydropathicity (GRAVY) | Subcellular Localization |
|---|---|---|---|---|---|---|---|---|---|
| LuGRF1 | L.us.o.m.scaffold210.24 | Chr01:22356867-22359416(+) | 493 | 52,225.65 | 8.28 | 59.68 | 59.05 | −0.498 | Nuclear |
| LuGRF2 | L.us.o.m.scaffold210.25 | Chr01:22366715-22366958(−) | 496 | 54,341.46 | 8.94 | 50.02 | 61.79 | −0.661 | Nuclear |
| LuGRF3 | L.us.o.m.scaffold55.291 | Chr02:1276876-1277354(+) | 232 | 25,895.75 | 8.92 | 56.31 | 49.57 | −0.741 | Nuclear |
| LuGRF4 | L.us.o.m.scaffold248.2 | Chr02:2602840-2602896(+) | 387 | 43,513.62 | 8.96 | 77.55 | 51.47 | −0.942 | Nuclear |
| LuGRF5 | L.us.o.m.scaffold38.164 | Chr02:3705117-3705735(−) | 439 | 48,533.09 | 6.31 | 58.68 | 59.38 | −0.695 | Nuclear |
| LuGRF6 | L.us.o.m.scaffold3.735 | Chr04:4408868-4409294(−) | 369 | 40,068.02 | 6.50 | 51.32 | 57.51 | −0.710 | Nuclear |
| LuGRF7 | L.us.o.m.scaffold77.97 | Chr05:963201-963414(+) | 505 | 55,704.35 | 9.90 | 68.90 | 54.67 | −0.729 | Nuclear |
| LuGRF8 | L.us.o.m.scaffold15.308 | Chr05:19180808-19180877(+) | 151 | 17,727.24 | 9.51 | 68.70 | 72.85 | −0.871 | Nuclear |
| LuGRF9 | L.us.o.m.scaffold102.125 | Chr06:503595-503793(+) | 159 | 17,644.74 | 9.22 | 55.41 | 51.51 | −0.695 | Nuclear |
| LuGRF10 | L.us.o.m.scaffold148.58 | Chr07:8111972-8112233(+) | 474 | 51,511.23 | 8.48 | 50.30 | 60.95 | −0.630 | Nuclear |
| LuGRF11 | L.us.o.m.scaffold148.59 | Chr07:8125492-8125726(−) | 496 | 52,555.95 | 8.03 | 61.70 | 59.07 | −0.514 | Nuclear |
| LuGRF12 | L.us.o.m.scaffold20.42 | Chr09:12134586-12135067(−) | 236 | 26,242.21 | 9.10 | 56.40 | 53.69 | −0.694 | Nuclear |
| LuGRF13 | L.us.o.m.scaffold9.371 | Chr10:2577384-2577494(+) | 468 | 52,014.37 | 7.70 | 58.79 | 62.35 | −0.640 | Nuclear |
| LuGRF14 | L.us.o.m.scaffold9.76 | Chr10:4513900-4513906(−) | 405 | 45,647.92 | 8.95 | 76.02 | 52.79 | −0.974 | Nuclear |
| LuGRF15 | L.us.o.m.scaffold5.65 | Chr11:7541113-7541311(+) | 363 | 41,009.42 | 8.88 | 67.48 | 52.59 | −0.911 | Nuclear |
| LuGRF16 | L.us.o.m.scaffold76.290 | Chr11:15704503-15704602(+) | 184 | 21,144.89 | 9.22 | 59.53 | 75.16 | −0.791 | Nuclear |
| LuGRF17 | L.us.o.m.scaffold64.61 | Chr14:14156499-14156608(−) | 229 | 26,083.73 | 9.04 | 55.43 | 75.02 | −0.568 | Nuclear |
| miRNA | Target | Expectation | miRNA Length | Target_start | Target_end | Inhibition | Multiplicity |
|---|---|---|---|---|---|---|---|
| lus-miR390a/b/c/d | LuGRF7 | 3 | 21 | 133 | 153 | Cleavage | 1 |
| lus-miR390a/b/c/d | LuGRF9 | 3 | 21 | 118 | 138 | Cleavage | 1 |
| lus-miR396a/b/c/e | LuGRF1 | 3 | 21 | 612 | 633 | Cleavage | 1 |
| lus-miR396a/b/c/e | LuGRF5 | 3 | 21 | 546 | 567 | Cleavage | 1 |
| lus-miR396a/b/c/e | LuGRF4 | 3 | 21 | 381 | 402 | Cleavage | 1 |
| lus-miR396a/b/c/e | LuGRF13 | 3 | 21 | 554 | 575 | Cleavage | 1 |
| lus-miR396a/b/c/e | LuGRF14 | 3 | 21 | 378 | 399 | Cleavage | 1 |
| lus-miR396a/b/c/e | LuGRF7 | 3 | 21 | 357 | 378 | Cleavage | 1 |
| lus-miR396a/b/c/e | LuGRF9 | 3 | 21 | 342 | 363 | Cleavage | 1 |
| lus-miR396a/b/c/e | LuGRF15 | 3 | 21 | 360 | 381 | Cleavage | 1 |
| lus-miR396a/b/c/e | LuGRF8 | 3 | 21 | 423 | 444 | Cleavage | 2 |
| lus-miR396a/b/c/e | LuGRF16 | 3 | 21 | 531 | 552 | Cleavage | 1 |
| lus-miR396a/b/c/e | LuGRF11 | 3 | 21 | 615 | 636 | Cleavage | 1 |
| lus-miR396a/b/c/e | LuGRF6 | 3 | 21 | 540 | 561 | Cleavage | 1 |
| lus-miR396a/b/c/e | LuGRF10 | 3 | 21 | 633 | 654 | Cleavage | 1 |
| lus-miR396a/b/c/e | LuGRF2 | 3 | 21 | 615 | 636 | Cleavage | 1 |
| lus-miR396a/b/c/e | LuGRF17 | 3 | 21 | 537 | 558 | Cleavage | 1 |
| lus-miR396a/b/c/e | LuGRF8 | 3.5 | 21 | 286 | 306 | Cleavage | 2 |
| lus-miR164a/b/c/d/e | LuGRF1 | 4 | 21 | 176 | 196 | Translation | 1 |
| lus-miR164a/b/c/d/e | LuGRF11 | 4 | 21 | 179 | 199 | Translation | 1 |
| lus-miR172a/b/c/d/e/f/g/h/i | LuGRF4 | 4 | 21 | 877 | 897 | Cleavage | 1 |
| lus-miR172a/b/c/d/e/f/g/h/i | LuGRF14 | 4.5 | 21 | 898 | 918 | Cleavage | 1 |
| lus-miR159a | LuGRF14 | 5 | 21 | 24 | 44 | Cleavage | 1 |
| lus-miR159a | LuGRF4 | 5 | 21 | 24 | 44 | Cleavage | 1 |
| lus-miR168a/b | LuGRF6 | 5 | 21 | 1046 | 1066 | Cleavage | 1 |
| Gene Name | Sequence Length | Alpha Helix (Hh) | Extended Strand (Ee) | Random Coil (Cc) |
|---|---|---|---|---|
| LuGRF1 | 492 | 93/18.90% | 78/15.85% | 321/65.24% |
| LuGRF2 | 495 | 98/19.80% | 88/17.78% | 309/62.42% |
| LuGRF3 | 232 | 30/12.93% | 54/23.28% | 148/63.79% |
| LuGRF4 | 387 | 71/18.35% | 66/17.05% | 250/64.60% |
| LuGRF5 | 439 | 57/12.98% | 86/19.59% | 296/67.43% |
| LuGRF6 | 369 | 85/23.04% | 67/18.16% | 217/58.81% |
| LuGRF7 | 505 | 77/15.25% | 106/20.99% | 322/63.76% |
| LuGRF8 | 151 | 40/26.49% | 23/15.23% | 88/58.28% |
| LuGRF9 | 333 | 41/12.31% | 56/16.82% | 236/70.87% |
| LuGRF10 | 474 | 64/13.50% | 89/18.78% | 321/67.72% |
| LuGRF11 | 496 | 85/17.14% | 75/15.12% | 336/67.74% |
| LuGRF12 | 236 | 24/10.17% | 59/25.00% | 153/64.83% |
| LuGRF13 | 468 | 44/9.40% | 114/24.36% | 310/66.24% |
| LuGRF14 | 405 | 80/19.75% | 78/19.26% | 247/60.99% |
| LuGRF15 | 363 | 33/9.09% | 76/20.94% | 254/69.97% |
| LuGRF16 | 184 | 36/19.57% | 33/17.93% | 115/62.50% |
| LuGRF17 | 229 | 71/31.00% | 50/21.83% | 108/47.16% |
Disclaimer/Publisher’s Note: The statements, opinions and data contained in all publications are solely those of the individual author(s) and contributor(s) and not of MDPI and/or the editor(s). MDPI and/or the editor(s) disclaim responsibility for any injury to people or property resulting from any ideas, methods, instructions or products referred to in the content. |
© 2023 by the authors. Licensee MDPI, Basel, Switzerland. This article is an open access article distributed under the terms and conditions of the Creative Commons Attribution (CC BY) license (https://creativecommons.org/licenses/by/4.0/).
Share and Cite
Lu, J.; Wang, Z.; Li, J.; Zhao, Q.; Qi, F.; Wang, F.; Xiaoyang, C.; Tan, G.; Wu, H.; Deyholos, M.K.; et al. Genome-Wide Analysis of Flax (Linum usitatissimum L.) Growth-Regulating Factor (GRF) Transcription Factors. Int. J. Mol. Sci. 2023, 24, 17107. https://doi.org/10.3390/ijms242317107
Lu J, Wang Z, Li J, Zhao Q, Qi F, Wang F, Xiaoyang C, Tan G, Wu H, Deyholos MK, et al. Genome-Wide Analysis of Flax (Linum usitatissimum L.) Growth-Regulating Factor (GRF) Transcription Factors. International Journal of Molecular Sciences. 2023; 24(23):17107. https://doi.org/10.3390/ijms242317107
Chicago/Turabian StyleLu, Jianyu, Zhenhui Wang, Jinxi Li, Qian Zhao, Fan Qi, Fu Wang, Chunxiao Xiaoyang, Guofei Tan, Hanlu Wu, Michael K. Deyholos, and et al. 2023. "Genome-Wide Analysis of Flax (Linum usitatissimum L.) Growth-Regulating Factor (GRF) Transcription Factors" International Journal of Molecular Sciences 24, no. 23: 17107. https://doi.org/10.3390/ijms242317107
APA StyleLu, J., Wang, Z., Li, J., Zhao, Q., Qi, F., Wang, F., Xiaoyang, C., Tan, G., Wu, H., Deyholos, M. K., Wang, N., Liu, Y., & Zhang, J. (2023). Genome-Wide Analysis of Flax (Linum usitatissimum L.) Growth-Regulating Factor (GRF) Transcription Factors. International Journal of Molecular Sciences, 24(23), 17107. https://doi.org/10.3390/ijms242317107

