Rethinking IL-1 Antagonism in Respiratory Viral Infections: A Role for IL-1 Signaling in the Development of Antiviral T Cell Immunity
Abstract
:1. Introduction
2. Results
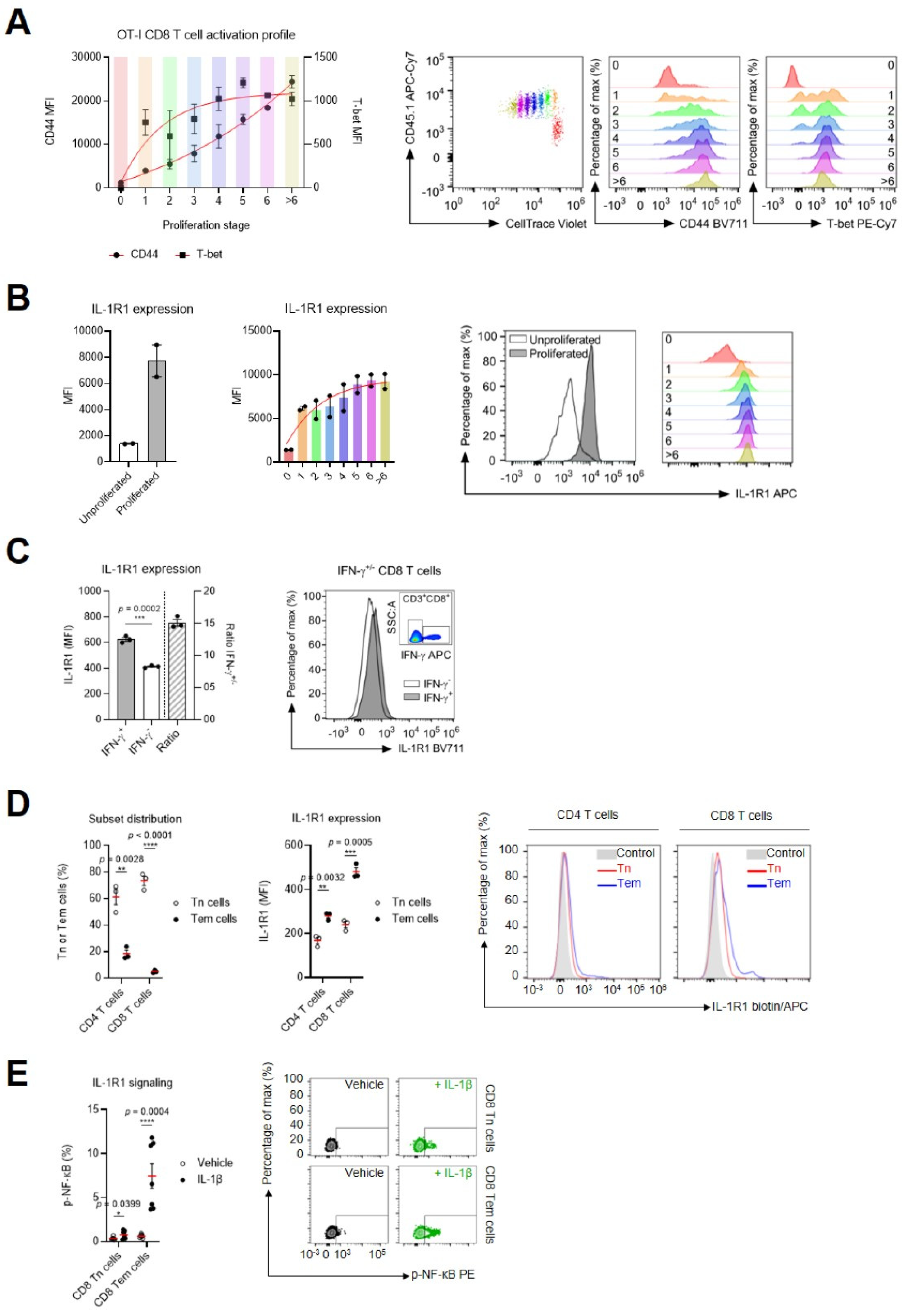
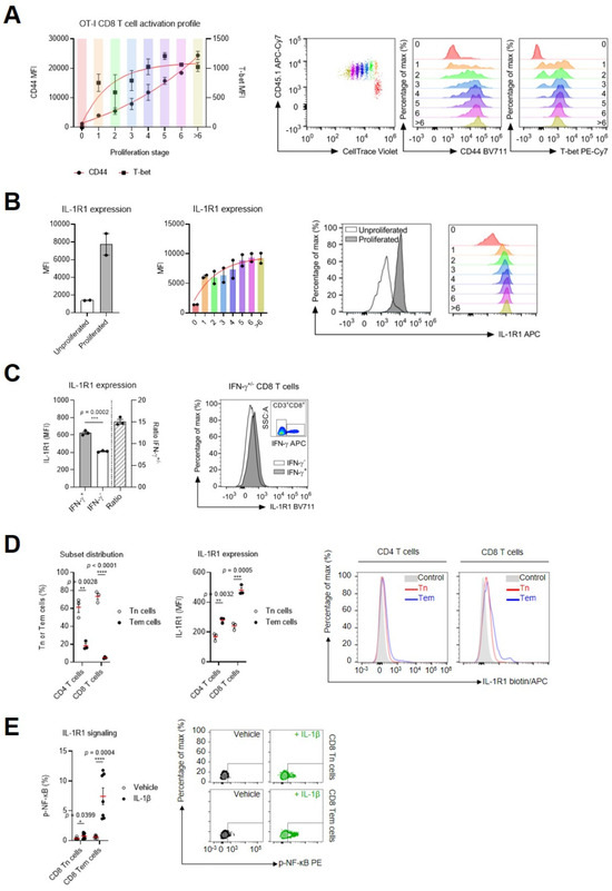
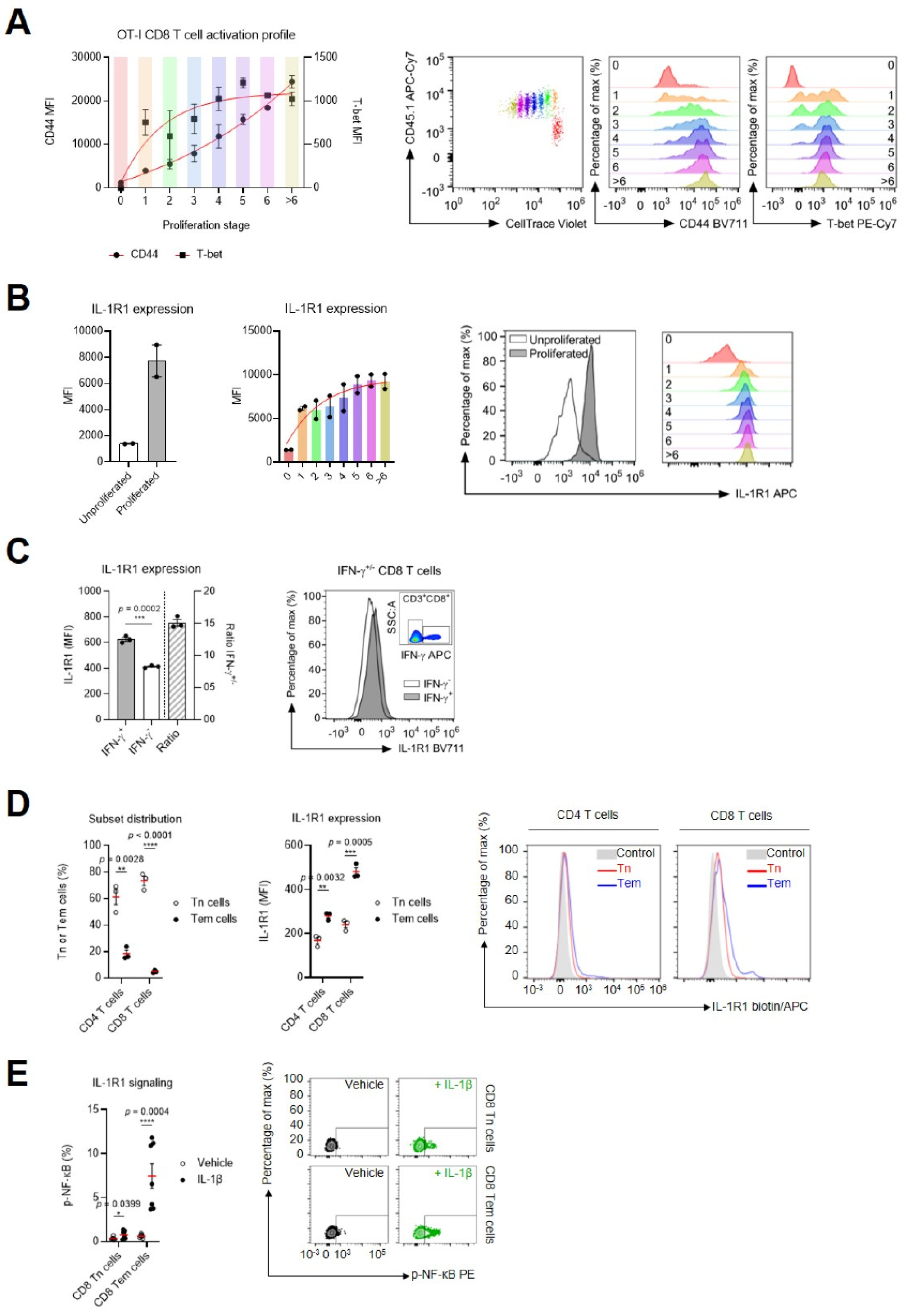
2.1. CD8 T Cells Dynamically Modulate IL-1R1 Levels during Priming and Maintain Elevated Sensitivity to IL-1 as Memory Cells
2.2. Neutrophils Are the Predominant Source of IL-1β in the Lungs during Influenza A Virus Infection
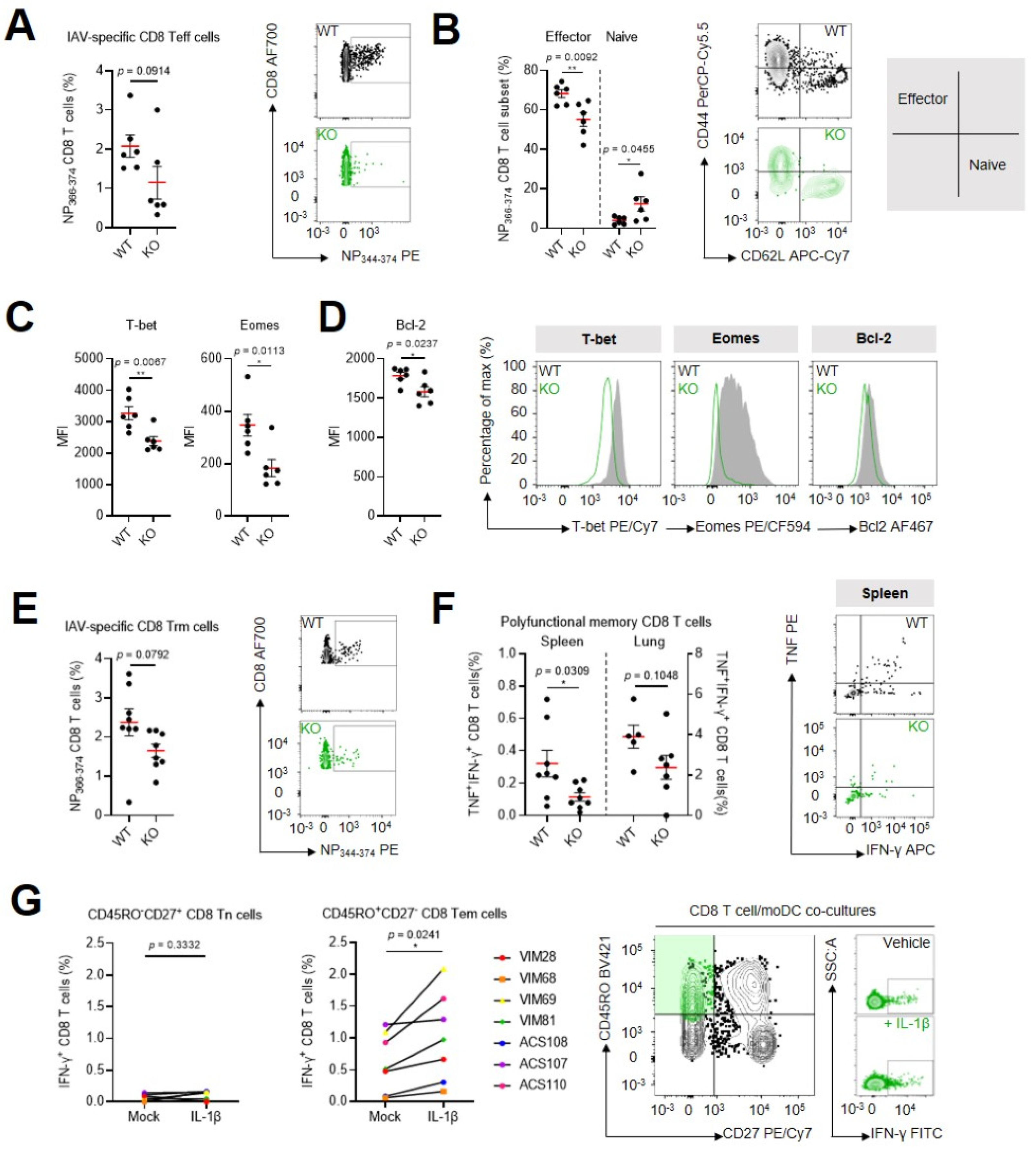
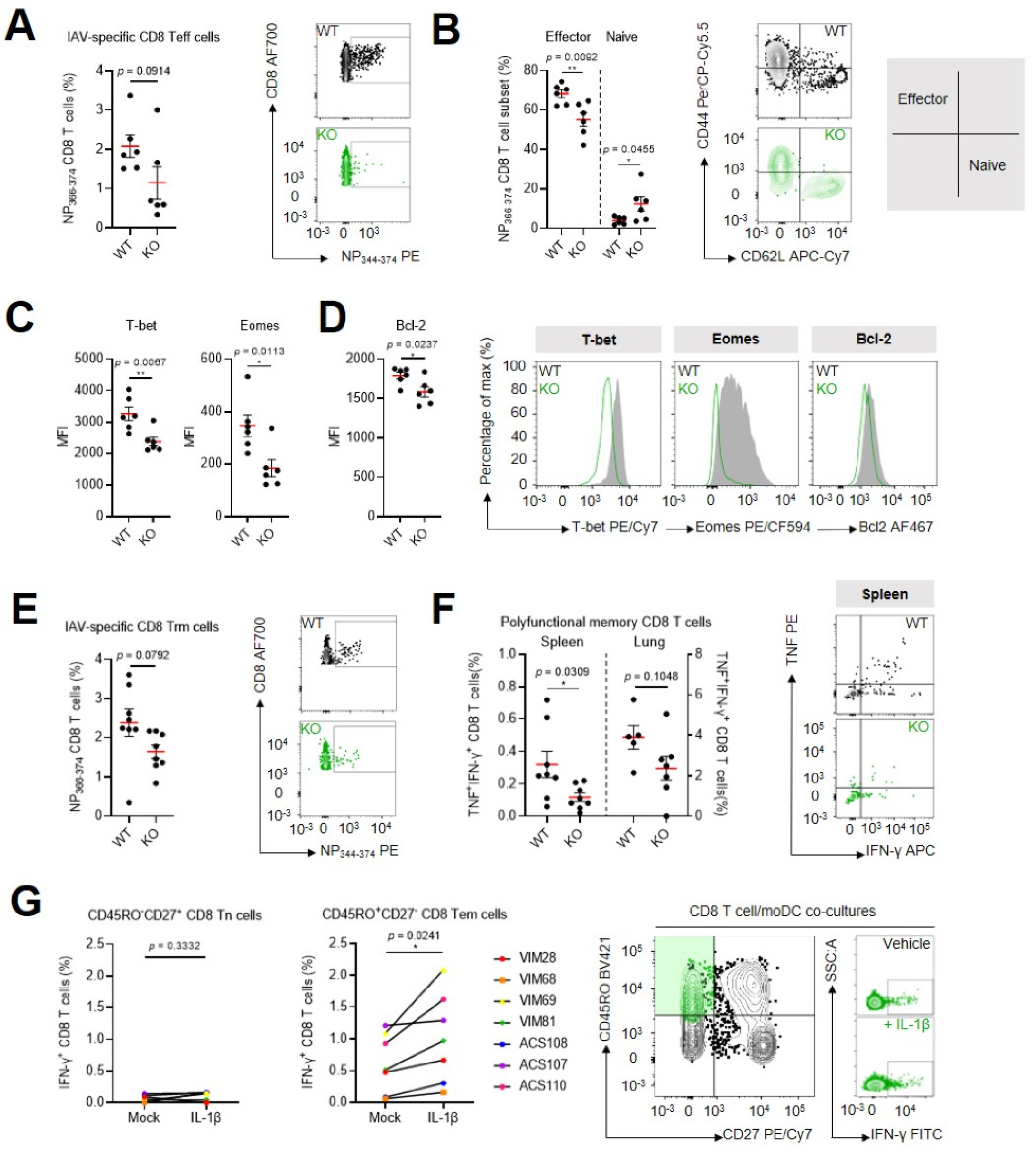
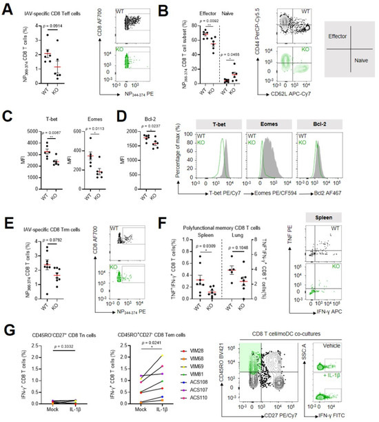
2.3. Loss of IL-1R1 Signaling during IAV Infection Is Associated with Impaired Formation and Functionality of Antiviral CD8 Teff and CD8 Trm Cells
3. Discussion
4. Materials and Methods
4.1. Mice
4.2. In Vitro OT-I CD8 Co-Culture Experiments
4.3. Immunization with DC-SIINFEKL
4.4. Detection of IL-1R1 Surface Expression Levels on Murine Splenocytes
4.5. Human PBMC Isolation
4.6. Assessment of NF-κB Phosphorylation by Flow Cytometry on Human PBMCs
4.7. Influenza Viruses and Viral Infection Procedures
4.8. Analyses of Myeloid Cells and T Cells in the Lungs upon Influenza Virus Infection
4.9. In Vitro Human moDC-CD8 T cell Co-Culture Experiments
4.10. Statistical Analyses and Data Presentation
Supplementary Materials
Author Contributions
Funding
Institutional Review Board Statement
Informed Consent Statement
Data Availability Statement
Acknowledgments
Conflicts of Interest
References
- Kothari, H.A.-O.; Williams, C.M.; McSkimming, C.; Drago, F.A.-O.; Marshall, M.A.; Garmey, J.A.-O.; Vigneshwar, M.A.-O.; Zunder, E.A.-O.; McNamara, C.A.-O. Identification of human immune cell subtypes most responsive to IL-1β-induced inflammatory signaling using mass cytometry. Sci. Signal. 2021, 14, eabc5763. [Google Scholar] [CrossRef] [PubMed]
- Van Den Eeckhout, B.; Tavernier, J.; Gerlo, S. Interleukin-1 as Innate Mediator of T Cell Immunity. Front. Immunol. 2021, 11, 621931. [Google Scholar] [CrossRef] [PubMed]
- Bettelli, E.; Carrier, Y.; Gao, W.; Korn, T.; Strom, T.B.; Oukka, M.; Weiner, H.L.; Kuchroo, V.K. Reciprocal developmental pathways for the generation of pathogenic effector TH17 and regulatory T cells. Nature 2006, 441, 235–238. [Google Scholar] [CrossRef] [PubMed]
- Veldhoen, M.; Hocking, R.; Atkins, C.J.; Locksley, R.M.; Stockinger, B. TGFbeta in the context of an inflammatory cytokine milieu supports de novo differentiation of IL-17-producing T cells. Immunity 2006, 24, 179–189. [Google Scholar] [CrossRef] [PubMed]
- Kryczek, I.; Wei, S.; Vatan, L.; Escara-Wilke, J.; Szeliga, W.; Keller, E.T.; Zou, W. Cutting edge: Opposite effects of IL-1 and IL-2 on the regulation of IL-17+ T cell pool IL-1 subverts IL-2-mediated suppression. J. Immunol. 2007, 179, 1423–1426. [Google Scholar] [CrossRef] [PubMed]
- Ben-Sasson, S.Z.; Hu-Li, J.; Quiel, J.; Cauchetaux, S.; Ratner, M.; Shapira, I.; Dinarello, C.A.; Paul, W.E. IL-1 acts directly on CD4 T cells to enhance their antigen-driven expansion and differentiation. Proc. Natl. Acad. Sci. USA 2009, 106, 7119–7124. [Google Scholar] [CrossRef] [PubMed]
- Wüthrich, M.; LeBert, V.; Galles, K.; Hu-Li, J.; Ben-Sasson, S.Z.; Paul, W.E.; Klein, B.S. Interleukin 1 enhances vaccine-induced antifungal T-helper 17 cells and resistance against Blastomyces dermatitidis infection. J. Infect. Dis. 2013, 208, 1175–1182. [Google Scholar] [CrossRef] [PubMed]
- Jain, A.A.-O.; Song, R.; Wakeland, E.K.; Pasare, C.A.-O. T cell-intrinsic IL-1R signaling licenses effector cytokine production by memory CD4 T cells. Nat. Commun. 2018, 9, 3185. [Google Scholar] [CrossRef] [PubMed]
- Van Den Eeckhout, B.A.-O.; Van Hoecke, L.A.-O.; Burg, E.; Van Lint, S.A.-O.; Peelman, F.; Kley, N.; Uzé, G.; Saelens, X.A.-O.; Tavernier, J.A.-O.; Gerlo, S.A.-O. Specific targeting of IL-1β activity to CD8+ T cells allows for safe use as a vaccine adjuvant. NPJ Vaccines 2020, 5, 64. [Google Scholar] [CrossRef] [PubMed]
- Van Den Eeckhout, B.A.-O.; Huyghe, L.A.-O.; Van Lint, S.A.-O.; Burg, E.; Plaisance, S.A.-O.X.; Peelman, F.A.-O.; Cauwels, A.A.-O.; Uzé, G.A.-O.; Kley, N.; Gerlo, S.A.-O.; et al. Selective IL-1 activity on CD8+ T cells empowers antitumor immunity and synergizes with neovasculature-targeted TNF for full tumor eradication. J. Immunother. Cancer 2021, 9, e003293. [Google Scholar] [CrossRef] [PubMed]
- Ben-Sasson, S.Z.; Hogg, A.; Hu-Li, J.; Wingfield, P.; Chen, X.; Crank, M.; Caucheteux, S.; Ratner-Hurevich, M.; Berzofsky, J.A.; Nir-Paz, R.; et al. IL-1 enhances expansion, effector function, tissue localization, and memory response of antigen-specific CD8 T cells. J. Exp. Med. 2013, 210, 491–502. [Google Scholar] [CrossRef] [PubMed]
- Sarkar, S.; Yuzefpolskiy, Y.; Xiao, H.A.-O.; Baumann, F.M.; Yim, S.A.-O.; Lee, D.J.; Schenten, D.; Kalia, V. Programming of CD8 T Cell Quantity and Polyfunctionality by Direct IL-1 Signals. J. Immunol. 2018, 201, 3641–3650. [Google Scholar] [CrossRef] [PubMed]
- Lee, P.A.-O.; Yamamoto, T.A.-O.; Gurusamy, D.; Sukumar, M.A.-O.; Yu, Z.; Hu-Li, J.; Kawabe, T.; Gangaplara, A.; Kishton, R.J.; Henning, A.N.; et al. Host conditioning with IL-1β improves the antitumor function of adoptively transferred T cells. J. Exp. Med. 2019, 216, 2619–2634. [Google Scholar] [CrossRef] [PubMed]
- Kyriazopoulou, E.A.-O.X.; Poulakou, G.; Milionis, H.; Metallidis, S.; Adamis, G.; Tsiakos, K.A.-O.X.; Fragkou, A.; Rapti, A.; Damoulari, C.; Fantoni, M.A.-O.; et al. Early treatment of COVID-19 with anakinra guided by soluble urokinase plasminogen receptor plasma levels: A double-blind, randomized controlled phase 3 trial. Nat. Med. 2021, 27, 1752–1760. [Google Scholar] [CrossRef] [PubMed]
- Caricchio, R.; Abbate, A.; Gordeev, I.; Meng, J.; Hsue, P.Y.; Neogi, T.; Arduino, R.; Fomina, D.; Bogdanov, R.; Stepanenko, T.; et al. Effect of Canakinumab vs Placebo on Survival Without Invasive Mechanical Ventilation in Patients Hospitalized With Severe COVID-19: A Randomized Clinical Trial. JAMA 2021, 326, 230–239. [Google Scholar] [CrossRef] [PubMed]
- Davidson, M.; Menon, S.; Chaimani, A.; Evrenoglou, T.; Ghosn, L.; Graña, C.; Henschke, N.; Cogo, E.; Villanueva, G.; Ferrand, G.; et al. Interleukin-1 blocking agents for treating COVID-19. Cochrane Database Syst. Rev. 2022, 26, CD015308. [Google Scholar] [CrossRef]
- Pardons, M.; Fromentin, R.; Pagliuzza, A.; Routy, J.P.; Chomont, N. Latency-Reversing Agents Induce Differential Responses in Distinct Memory CD4 T Cell Subsets in Individuals on Antiretroviral Therapy. Cell Rep. 2019, 29, 2783–2795. [Google Scholar] [CrossRef] [PubMed]
- Steuerman, Y.; Cohen, M.; Peshes-Yaloz, N.; Valadarsky, L.; Cohn, O.; David, E.; Frishberg, A.; Mayo, L.; Bacharach, E.; Amit, I.; et al. Dissection of Influenza Infection In Vivo by Single-Cell RNA Sequencing. Cell Syst. 2018, 6, 679–691. [Google Scholar] [CrossRef] [PubMed]
- Pang, I.K.; Ichinohe, T.; Iwasaki, A.; Iwasaki, A. IL-1R signaling in dendritic cells replaces pattern-recognition receptors in promoting CD8⁺ T cell responses to influenza A virus. Nat. Immunol. 2013, 14, 246–253. [Google Scholar] [CrossRef] [PubMed]
- Cho, O.H.; Shin, H.M.; Miele, L.; Golde, T.E.; Fauq, A.; Minter, L.M.; Osborne, B.A. Notch regulates cytolytic effector function in CD8+ T cells. J. Immunol. 2009, 182, 3380–3389. [Google Scholar] [CrossRef] [PubMed]
- Kavazović, I.A.-O.; Han, H.; Balzaretti, G.; Slinger, E.; Lemmermann, N.A.-O.; Ten Brinke, A.; Merkler, D.; Koster, J.A.-O.; Bryceson, Y.T.; de Vries, N.; et al. Eomes broadens the scope of CD8 T-cell memory by inhibiting apoptosis in cells of low affinity. PLoS Biol. 2020, 18, e3000648. [Google Scholar] [CrossRef] [PubMed]
- Mandala, S.; Hajdu, R.; Bergstrom, J.; Quackenbush, E.; Xie, J.; Milligan, J.; Thornton, R.; Shei, G.-J.; Card, D.; Keohane, C.; et al. Alteration of lymphocyte trafficking by sphingosine-1-phosphate receptor agonists. Science 2002, 296, 346–349. [Google Scholar] [CrossRef] [PubMed]
- Mantovani, A.; Dinarello, C.A.; Molgora, M.; Garlanda, C. Interleukin-1 and Related Cytokines in the Regulation of Inflammation and Immunity. Immunity 2019, 50, 778–795. [Google Scholar] [CrossRef] [PubMed]
- Kim, D.A.-O.; Kim, H.Y.; Lee, W.A.-O. Induction of Unique STAT Heterodimers by IL-21 Provokes IL-1RI Expression on CD8+ T Cells, Resulting in Enhanced IL-1β Dependent Effector Function. Immune Netw. 2021, 21, e33. [Google Scholar] [CrossRef] [PubMed]
- Schmitz, N.; Kurrer, M.; Bachmann, M.F.; Kopf, M. Interleukin-1 is responsible for acute lung immunopathology but increases survival of respiratory influenza virus infection. J. Virol. 2005, 79, 6441–6448. [Google Scholar] [CrossRef] [PubMed]
- Ichinohe, T.; Lee, H.; Ogura, Y.; Flavell, R.; Iwasaki, A. Inflammasome recognition of influenza virus is essential for adaptive immune responses. J. Exp. Med. 2009, 206, 79–87. [Google Scholar] [CrossRef] [PubMed]
- Parga-Vidal, L.A.-O.; Behr, F.A.-O.; Kragten, N.A.M.; Nota, B.A.-O.; Wesselink, T.H.; Kavazović, I.A.-O.; Covill, L.A.-O.; Schuller, M.A.-O.; Bryceson, Y.A.-O.; Wensveen, F.A.-O.; et al. Hobit identifies tissue-resident memory T cell precursors that are regulated by Eomes. Sci. Immunol. 2021, 6, eabg3533. [Google Scholar] [CrossRef] [PubMed]
- Lin, Y.H.; Duong, H.G.; Limary, A.E.; Kim, E.S.; Hsu, P.; Patel, S.A.; Wong, W.H.; Indralingam, C.S.; Liu, Y.C.; Yao, P.; et al. Small intestine and colon tissue-resident memory CD8+ T cells exhibit molecular heterogeneity and differential dependence on Eomes. Immunity 2023, 56, 207–223. [Google Scholar] [CrossRef] [PubMed]
- Wojciechowski, S.; Tripathi, P.; Bourdeau, T.; Acero, L.; Grimes, H.L.; Katz, J.D.; Finkelman, F.D.; Hildeman, D.A. Bim/Bcl-2 balance is critical for maintaining naive and memory T cell homeostasis. J. Exp. Med. 2007, 204, 1665–1675. [Google Scholar] [CrossRef] [PubMed]
- Lapuente, D.; Storcksdieck Genannt Bonsmann, M.; Maaske, A.; Stab, V.; Heinecke, V.; Watzstedt, K.; Heß, R.; Westendorf, A.M.; Bayer, W.; Ehrhardt, C.; et al. IL-1β as mucosal vaccine adjuvant: The specific induction of tissue-resident memory T cells improves the heterosubtypic immunity against influenza A viruses. Mucosal Immunol. 2018, 11, 1265–1278. [Google Scholar] [CrossRef] [PubMed]
- Maier, C.; Fuchs, J.; Irrgang, P.; Wißing, M.H.; Beyerlein, J.; Tenbusch, M.; Lapuente, D. Mucosal immunization with an adenoviral vector vaccine confers superior protection against RSV compared to natural immunity. Front. Immunol. 2022, 13, 920256. [Google Scholar] [CrossRef] [PubMed]
- Atagündüz, P.; Keser, G.; Soy, M. Interleukin-1 Inhibitors and Vaccination Including COVID-19 in Inflammatory Rheumatic Diseases: A Nonsystematic Review. Front. Immunol. 2022, 12, 734279. [Google Scholar] [CrossRef]
- Moutsopoulos, H.M. A recommended paradigm for vaccination of rheumatic disease patients with the SARS-CoV-2 vaccine. J. Autoimmun. 2021, 121, 102649. [Google Scholar] [CrossRef] [PubMed]
- Chioato, A.; Noseda, E.; Felix, S.D.; Stevens, M.; Del Giudice, G.; Fitoussi, S.; Kleinschmidt, A. Influenza and meningococcal vaccinations are effective in healthy subjects treated with the interleukin-1 beta-blocking antibody canakinumab: Results of an open-label, parallel group, randomized, single-center study. Clin. Vaccine Immunol. 2010, 17, 1952–1957. [Google Scholar] [CrossRef]
- Anderson, P. Post-transcriptional control of cytokine production. Nat. Immunol. 2008, 9, 353–359. [Google Scholar] [CrossRef]
- Ueki, H.; Wang, I.H.; Fukuyama, S.; Katsura, H.; da Silva Lopes, T.J.; Neumann, G.; Kawaoka, Y. In vivo imaging of the pathophysiological changes and neutrophil dynamics in influenza virus-infected mouse lungs. Proc. Natl. Acad. Sci. USA 2018, 115, E6622–E6629. [Google Scholar] [CrossRef] [PubMed]



Disclaimer/Publisher’s Note: The statements, opinions and data contained in all publications are solely those of the individual author(s) and contributor(s) and not of MDPI and/or the editor(s). MDPI and/or the editor(s) disclaim responsibility for any injury to people or property resulting from any ideas, methods, instructions or products referred to in the content. |
© 2023 by the authors. Licensee MDPI, Basel, Switzerland. This article is an open access article distributed under the terms and conditions of the Creative Commons Attribution (CC BY) license (https://creativecommons.org/licenses/by/4.0/).
Share and Cite
Van Den Eeckhout, B.; Ballegeer, M.; De Clercq, J.; Burg, E.; Saelens, X.; Vandekerckhove, L.; Gerlo, S. Rethinking IL-1 Antagonism in Respiratory Viral Infections: A Role for IL-1 Signaling in the Development of Antiviral T Cell Immunity. Int. J. Mol. Sci. 2023, 24, 15770. https://doi.org/10.3390/ijms242115770
Van Den Eeckhout B, Ballegeer M, De Clercq J, Burg E, Saelens X, Vandekerckhove L, Gerlo S. Rethinking IL-1 Antagonism in Respiratory Viral Infections: A Role for IL-1 Signaling in the Development of Antiviral T Cell Immunity. International Journal of Molecular Sciences. 2023; 24(21):15770. https://doi.org/10.3390/ijms242115770
Chicago/Turabian StyleVan Den Eeckhout, Bram, Marlies Ballegeer, Jozefien De Clercq, Elianne Burg, Xavier Saelens, Linos Vandekerckhove, and Sarah Gerlo. 2023. "Rethinking IL-1 Antagonism in Respiratory Viral Infections: A Role for IL-1 Signaling in the Development of Antiviral T Cell Immunity" International Journal of Molecular Sciences 24, no. 21: 15770. https://doi.org/10.3390/ijms242115770
APA StyleVan Den Eeckhout, B., Ballegeer, M., De Clercq, J., Burg, E., Saelens, X., Vandekerckhove, L., & Gerlo, S. (2023). Rethinking IL-1 Antagonism in Respiratory Viral Infections: A Role for IL-1 Signaling in the Development of Antiviral T Cell Immunity. International Journal of Molecular Sciences, 24(21), 15770. https://doi.org/10.3390/ijms242115770

