miR-103-3p Regulates the Proliferation and Differentiation of C2C12 Myoblasts by Targeting BTG2
Abstract
1. Introduction
2. Results
2.1. miR-103-3p Promotes the Proliferation of C2C12 Myoblasts
2.2. miR-103-3p Inhibited the Differentiation of C2C12 Myoblasts
2.3. miR-103-3p Directly Targeted BTG2
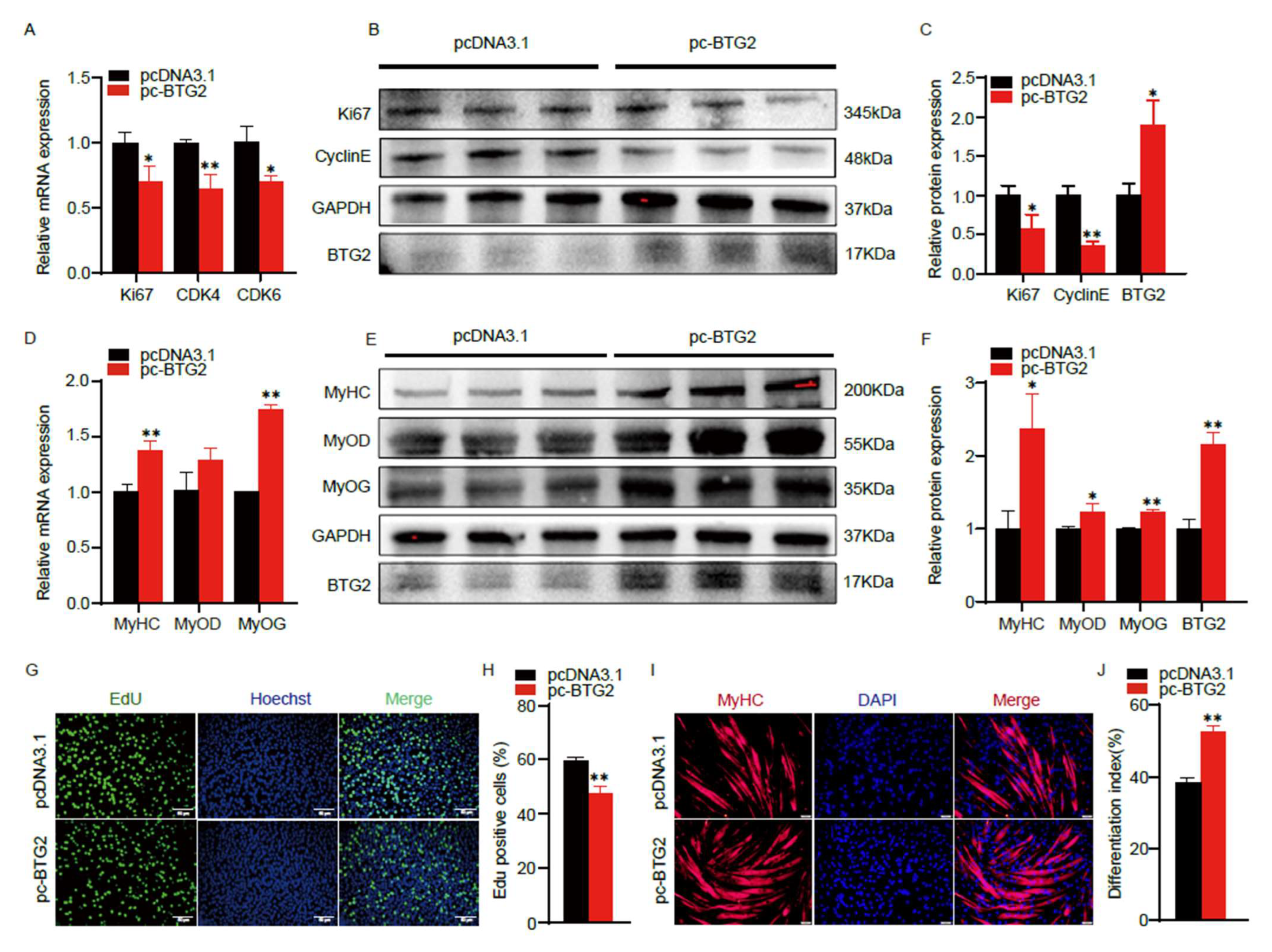
2.4. BTG2 Inhibits the Proliferation and Promotes the Differentiation of C2C12 Myoblasts
2.5. miR-103-3p Regulates Myogenesis by Targeting BTG2
3. Discussion
4. Materials and Methods
4.1. Cell Culture
4.2. RNA Oligonucleotides and Cell Transfection
4.3. RNA Extraction and Real-Time Quantitative PCR (RT-qPCR)
4.4. Western Blot
4.5. Immunofluorescence Staining
4.6. 5-Ethynyl-20-Deoxyuridine (EdU) Assay
4.7. CCK-8 Assay
4.8. Dual-Luciferase Reporter Assay
4.9. Bioinformation Analysis
4.10. Statistical Analysis
5. Conclusions
Author Contributions
Funding
Institutional Review Board Statement
Informed Consent Statement
Data Availability Statement
Conflicts of Interest
References
- Ohlendieck, K.; Swandulla, D. Complexity of skeletal muscle degeneration: Multi-systems pathophysiology and organ crosstalk in dystrophinopathy. Pflügers Arch. Eur. J. Physiol. 2021, 473, 1813–1839. [Google Scholar] [CrossRef] [PubMed]
- Grefte, S.; Kuijpers-Jagtman, A.M.; Torensma, R.; Von den Hoff, J.W. Skeletal muscle development and regeneration. Stem Cells Dev. 2007, 16, 857–868. [Google Scholar] [CrossRef] [PubMed]
- Zhao, Y.; Chen, M.; Lian, D.; Li, Y.; Li, Y.; Wang, J.; Deng, S.; Yu, K.; Lian, Z.J.C. Non-coding RNA regulates the myogenesis of skeletal muscle satellite cells, injury repair and diseases. Cells 2019, 8, 988. [Google Scholar] [CrossRef] [PubMed]
- Sanchez, A.M.; Candau, R.B.; Bernardi, H.J.C.; Sciences, M.L. FoxO transcription factors: Their roles in the maintenance of skeletal muscle homeostasis. Cell. Mol. Life Sci. 2014, 71, 1657–1671. [Google Scholar] [CrossRef] [PubMed]
- Kawano, F.J.A.S. Histone modification: A mechanism for regulating skeletal muscle characteristics and adaptive changes. Appl. Sci. 2021, 11, 3905. [Google Scholar] [CrossRef]
- Wang, J.; Yang, L.; Zhang, J.; Gong, J.; Wang, Y.; Zhang, C.; Chen, H.; Fang, X.J.G. Effects of microRNAs on skeletal muscle development. Gene 2018, 668, 107–113. [Google Scholar] [CrossRef] [PubMed]
- Mattick, J.S.; Makunin, I.V.J.H. Non-coding RNA. Hum. Mol. Genet. 2006, 15 (Suppl. 1), R17–R29. [Google Scholar] [CrossRef] [PubMed]
- Luo, D.; Renault, V.M.; Rando, T.A. The Regulation of Notch Signaling in Muscle Stem Cell Activation and Postnatal Myogenesis. Semin. Cell Dev. Biol. 2005, 16, 612–622. [Google Scholar] [CrossRef]
- Zhang, G.; He, M.; Wu, P.; Zhang, X.; Zhou, K.; Li, T.; Zhang, T.; Xie, K.; Dai, G.; Wang, J.J.C. MicroRNA-27b-3p targets the myostatin gene to regulate myoblast proliferation and is involved in myoblast differentiation. Cells 2021, 10, 423. [Google Scholar] [CrossRef]
- Bai, L.; Liang, R.; Yang, Y.; Hou, X.; Wang, Z.; Zhu, S.; Wang, C.; Tang, Z.; Li, K.J.P. MicroRNA-21 regulates PI3K/Akt/mTOR signaling by targeting TGFβI during skeletal muscle development in pigs. PLoS ONE 2015, 10, e0119396. [Google Scholar] [CrossRef]
- Cheng, N.; Liu, C.; Li, Y.; Gao, S.; Han, Y.-C.; Wang, X.; Du, J.; Zhang, C.J.J. MicroRNA-223-3p promotes skeletal muscle regeneration by regulating inflammation in mice. J. Biol. Chem. 2020, 295, 10212–10223. [Google Scholar] [CrossRef] [PubMed]
- Geng, H.; Song, Q.; Cheng, Y.; Li, H.; Yang, R.; Liu, S.; Hao, L.J.I.J. MicroRNA 322 aggravates dexamethasone-induced muscle atrophy by targeting IGF1R and INSR. Int. J. Mol. Sci. 2020, 21, 1111. [Google Scholar] [CrossRef] [PubMed]
- Ding, J.; Xia, C.; Cen, P.; Li, S.; Yu, L.; Zhu, J.; Jin, J. miR-103-3p promotes hepatic steatosis to aggravate nonalcoholic fatty liver disease by targeting of ACOX1. Mol. Biol. Rep. 2022, 49, 7297–7305. [Google Scholar] [CrossRef] [PubMed]
- Sun, Z.; Wang, H.; Wang, Y.; Yuan, G.; Yu, X.; Jiang, H.; Wu, Q.; Yang, B.; Hu, Z.; Shi, F.J.A. miR-103-3p targets the m6A methyltransferase METTL14 to inhibit osteoblastic bone formation. Aging Cell 2021, 20, e13298. [Google Scholar] [CrossRef] [PubMed]
- Li, W.; Wang, S.-S.; Shan, B.-Q.; Qin, J.-B.; Zhao, H.-Y.; Tian, M.-L.; He, H.; Cheng, X.; Zhang, X.-H.; Jin, G.-H.J.N. miR-103-3p targets Ndel1 to regulate neural stem cell proliferation and differentiation. Neural Regen. Res. 2022, 17, 401. [Google Scholar] [PubMed]
- Jin, J.; Du, M.; Wang, J.; Guo, Y.; Zhang, J.; Zuo, H.; Hou, Y.; Wang, S.; Lv, W.; Bai, W.J.J. Conservative analysis of Synaptopodin-2 intron sense-overlapping lncRNA reveals its novel function in promoting muscle atrophy. J. Cachexia Sarcopenia Muscle 2022, 13, 2017–2030. [Google Scholar] [CrossRef] [PubMed]
- Duriez, C.; Moyret-Lalle, C.; Falette, N.; Fatiha, E.-G.; Puisieux, A.J.B. BTG2, its family and its tutor. Bull. Cancer 2004, 91, 10242–10253. [Google Scholar]
- Mauxion, F.; Faux, C.; Séraphin, B.J.T.E. The BTG2 protein is a general activator of mRNA deadenylation. EMBO J. 2008, 27, 1039–1048. [Google Scholar] [CrossRef]
- Zhang, Z.; Chen, C.; Wang, G.; Yang, Z.; San, J.; Zheng, J.; Li, Q.; Luo, X.; Hu, Q.; Li, Z.J.C. Aberrant expression of the p53-inducible antiproliferative gene BTG2 in hepatocellular carcinoma is associated with overexpression of the cell cycle-related proteins. Cell Biochem. Biophys. 2011, 61, 83–91. [Google Scholar] [CrossRef]
- Wheaton, K.; Muir, J.; Ma, W.; Benchimol, S.J.A. BTG2 antagonizes Pin1 in response to mitogens and telomere disruption during replicative senescence. Aging Cell 2010, 9, 747–760. [Google Scholar] [CrossRef]
- Passeri, D.; Marcucci, A.; Rizzo, G.; Billi, M.; Panigada, M.; Leonardi, L.; Tirone, F.; Grignani, F.J.M. Btg2 enhances retinoic acid-induced differentiation by modulating histone H4 methylation and acetylation. Mol. Cell. Biol. 2006, 26, 5023–5032. [Google Scholar] [CrossRef] [PubMed][Green Version]
- Zhu, C.; Zhang, S.; Xue, A.; Feng, G.; Fan, S.J.T.C. Elevated BTG2 improves the radiosensitivity of non-small cell lung cancer (NSCLC) through apoptosis. DNA Damage Repair 2022, 13, 1441–1448. [Google Scholar] [CrossRef] [PubMed]
- Peng, B.; Chen, Y.; Wang, Y.; Fu, Y.; Zeng, X.; Zhou, H.; Abulaiti, Z.; Wang, S.; Zhang, H.J.B.; Communications, B.R. BTG2 acts as an inducer of muscle stem cell senescence. Biochem. Biophys. Res. Commun. 2023, 669, 113–119. [Google Scholar] [CrossRef] [PubMed]
- Yang, D.; Gan, M.; Tan, Y.; Ge, G.; Li, Q.; Jiang, Y.; Tang, G.; Li, M.; Wang, J.; Li, X.J.M.B. miR-222-3p Regulates the Proliferation and Differentiation of C2C12 Myoblasts by Targeting BTG2. Mol. Biol. 2019, 53, 44–52. [Google Scholar] [CrossRef]
- Ren, K.; Wang, L.; Wang, L.; Du, Q.; Cao, J.; Jin, Q.; An, G.; Li, N.; Dang, L.; Tian, Y.J.F. Investigating transcriptional dynamics changes and time-dependent marker gene expression in the early period after skeletal muscle injury in rats. Front. Genet. 2021, 12, 650874. [Google Scholar] [CrossRef] [PubMed]
- Yaffe, D.; Saxel, O.J.N. Serial passaging and differentiation of myogenic cells isolated from dystrophic mouse muscle. Nature 1977, 270, 725–727. [Google Scholar] [CrossRef] [PubMed]
- Jiang, L.; Li, D.; Wang, C.; Liao, J.; Liu, J.; Wei, Q.; Wang, Y.J.P.; Research, O. Decreased expression of karyopherin-α 1 is related to the malignant degree of cervical cancer and is critical for the proliferation of Hela cells. Pathol. Oncol. Res. 2022, 28, 1610518. [Google Scholar] [CrossRef] [PubMed]
- Cheng, B.-B.; Qu, M.-J.; Wu, L.-L.; Shen, Y.; Yan, Z.-Q.; Zhang, P.; Qi, Y.-X.; Jiang, Z.-L. MicroRNA-34a targets Forkhead box j2 to modulate differentiation of endothelial progenitor cells in response to shear stress. J. Mol. Cell. Cardiol. 2014, 74, 4–12. [Google Scholar] [CrossRef]
- Cirera-Salinas, D.; Yu, J.; Bodak, M.; Ngondo, R.P.; Herbert, K.M.; Ciaudo, C.J.J. Noncanonical function of DGCR8 controls mESC exit from pluripotency. J. Cell Biol. 2017, 216, 355–366. [Google Scholar] [CrossRef]
- Stupfler, B.; Birck, C.; Séraphin, B.; Mauxion, F.J.N. BTG2 bridges PABPC1 RNA-binding domains and CAF1 deadenylase to control cell proliferation. Nat. Commun. 2016, 7, 10811. [Google Scholar] [CrossRef]
- Ma, X.; Zhang, X.; Luo, J.; Liang, B.; Peng, J.; Chen, C.; Guo, H.; Wang, Q.; Xing, X.; Deng, Q.J.T. miR-486-5p-directed MAGI1/Rap1/RASSF5 signaling pathway contributes to hydroquinone-induced inhibition of erythroid differentiation in K562 cells. Toxicol. In Vitro 2020, 66, 104830. [Google Scholar] [CrossRef] [PubMed]
- Liu, B.; Yu, H.-M.I.; Hsu, W.J.D. Craniosynostosis caused by Axin2 deficiency is mediated through distinct functions of β-catenin in proliferation and differentiation. Dev. Biol. 2007, 301, 298–308. [Google Scholar] [CrossRef] [PubMed]
- Ballarino, M.; Morlando, M.; Fatica, A.; Bozzoni, I.J.T.J. Non-coding RNAs in muscle differentiation and musculoskeletal disease. J. Clin. Investig. 2016, 126, 2021–2030. [Google Scholar] [CrossRef] [PubMed]
- Li, X.; Qiu, J.; Liu, H.; Deng, Y.; Hu, S.; Hu, J.; Wang, Y.; Wang, J.J.B. MicroRNA-33a negatively regulates myoblast proliferation by targeting IGF1, follistatin and cyclin D1. Biosci. Rep. 2020, 40, BSR20191327. [Google Scholar] [CrossRef] [PubMed]
- Zhang, Y.; Yao, Y.; Wang, Z.; Lu, D.; Zhang, Y.; Adetula, A.A.; Liu, S.; Zhu, M.; Yang, Y.; Fan, X.J.G. miR-743a-5p regulates differentiation of myoblast by targeting Mob1b in skeletal muscle development and regeneration. Genes Dis. 2022, 9, 1038–1048. [Google Scholar] [CrossRef] [PubMed]
- Wang, K.; Liufu, S.; Yu, Z.; Xu, X.; Ai, N.; Li, X.; Liu, X.; Chen, B.; Zhang, Y.; Ma, H.J.I.J. miR-100-5p Regulates Skeletal Muscle Myogenesis through the Trib2/mTOR/S6K Signaling Pathway. Int. J. Mol. Sci. 2023, 24, 8906. [Google Scholar] [CrossRef]
- Kang, T.; Xing, W.; Xi, Y.; Chen, K.; Zhan, M.; Tang, X.; Wang, Y.; Zhang, R.; Lei, M.J.J. miR-543 regulates myoblast proliferation and differentiation of C2C12 cells by targeting KLF6. Ournal Cell. Biochem. 2020, 121, 4827–4837. [Google Scholar] [CrossRef] [PubMed]
- Zhang, D.; Ran, J.; Li, J.; Yu, C.; Cui, Z.; Amevor, F.K.; Wang, Y.; Jiang, X.; Qiu, M.; Du, H.J.G. miR-21-5p regulates the proliferation and differentiation of skeletal muscle satellite cells by targeting KLF3 in chicken. Genes 2021, 12, 814. [Google Scholar] [CrossRef]
- Cao, H.; Du, T.; Li, C.; Wu, L.; Liu, J.; Guo, Y.; Li, X.; Yang, G.; Jin, J.; Shi, X. MicroRNA-668-3p inhibits myoblast proliferation and differentiation by targeting Appl1. BMC Genom. 2023, 24, 415. [Google Scholar] [CrossRef]
- Zheng, J.; Liu, Y.; Qiao, Y.; Zhang, L.; Lu, S.J.I. miR-103 promotes proliferation and metastasis by targeting KLF4 in gastric cancer. Int. J. Mol. Sci. 2017, 18, 910. [Google Scholar] [CrossRef]
- Natarelli, L.; Geißler, C.; Csaba, G.; Wei, Y.; Zhu, M.; di Francesco, A.; Hartmann, P.; Zimmer, R.; Schober, A.J.N. miR-103 promotes endothelial maladaptation by targeting lncWDR59. Nat. Commun. 2018, 9, 2645. [Google Scholar] [CrossRef]
- Wang, L.; Chen, X.; Zheng, Y.; Li, F.; Lu, Z.; Chen, C.; Liu, J.; Wang, Y.; Peng, Y.; Shen, Z.J.E. miR-23a inhibits myogenic differentiation through down regulation of fast myosin heavy chain isoforms. Exp. Cell Res. 2012, 318, 2324–2334. [Google Scholar] [CrossRef] [PubMed]
- Wang, B.; Zhang, C.; Zhang, A.; Cai, H.; Price, S.R.; Wang, X.H.J.J. MicroRNA-23a and microRNA-27a mimic exercise by ameliorating CKD-induced muscle atrophy. J. Am. Soc. Nephrol. JASN 2017, 28, 2631. [Google Scholar] [CrossRef] [PubMed]
- Antoniou, A.; Mastroyiannopoulos, N.P.; Uney, J.B.; Phylactou, L.A. miR-186 inhibits muscle cell differentiation through myogenin regulation. J. Biol. Chem. 2014, 289, 3923–3935. [Google Scholar] [CrossRef] [PubMed]
- Lei, S.; She, Y.; Zeng, J.; Chen, R.; Zhou, S.; Shi, H.J.M. Expression patterns of regulatory lncRNAs and miRNAs in muscular atrophy models induced by starvation in vitro and in vivo. Mol. Med. Rep. 2019, 20, 4175–4185. [Google Scholar] [CrossRef] [PubMed]
- Rouleau, S.; Glouzon, J.-P.S.; Brumwell, A.; Bisaillon, M.; Perreault, J.-P.J.R. 3’UTR G-quadruplexes regulate miRNA binding. RNA 2017, 23, 1172–1179. [Google Scholar] [CrossRef]
- Kim, S.H.; Jung, I.R.; Hwang, S.S.J.B. Emerging role of antiproliferative protein BTG1 and BTG2. BMB Rep. 2022, 55, 380. [Google Scholar] [CrossRef] [PubMed]
- Konrad, M.A.; Zúñiga-Pflücker, J.C.J.E. The BTG/TOB family protein TIS21 regulates stage-specific proliferation of developing thymocytes. Eur. J. Immunol. 2005, 35, 3030–3042. [Google Scholar] [CrossRef]
- Rouault, J.-P.; Falette, N.; Guéhenneux, F.; Guillot, C.; Rimokh, R.; Wang, Q.; Berthet, C.; Moyret-Lalle, C.; Savatier, P.; Pain, B.J.N. Identification of BTG2, an antiproliferative p53–dependent component of the DNA damage cellular response pathway. Nat. Genet. 1996, 14, 482–486. [Google Scholar] [CrossRef]
- Feng, Z.; Tang, Z.-L.; Li, K.; Liu, B.; Yu, M.; Zhao, S.-H.J.G. Molecular characterization of the BTG2 and BTG3 genes in fetal muscle development of pigs. Gene 2007, 403, 170–177. [Google Scholar] [CrossRef]
- Shen, J.; Hao, Z.; Wang, J.; Hu, J.; Liu, X.; Li, S.; Ke, N.; Song, Y.; Lu, Y.; Hu, L.J.F. Comparative transcriptome profile analysis of longissimus dorsi muscle tissues from two goat breeds with different meat production performance using RNA-Seq. Front. Genet. 2021, 11, 619399. [Google Scholar] [CrossRef]








| Gene | Primer Sequences | |
|---|---|---|
| Forward Primer | Reverse Primer | |
| GAPDH | AGGTCGGTGTGAACGGATTTG | TGTAGACCATGTAGTTGAGGTCA |
| Ki67 | ATCATTGACCGCTCCTTTAGGT | GCTCGCCTTGATGGTTCCT |
| CDK4 | AGTTTCTAAGCGGCCTGGAT | AACTTCAGGAGCTCGGTACC |
| CDK6 | GGCGTACCCACAGAAACCATA | AGGTAAGGGCCATCTGAAAACT |
| MyHC | ACGATGGACGTAAGGGAGTGCAGAT | TGTCGTACTTGGGCGGGTTC |
| MyOD | CGAGCACTACAGTGGCGACTCAGAT | GCTCCACTATGCTGGACAGGCAGT |
| MyOG | CCATCCAGTACATTGAGCGCCTACA | ACGATGGACGTAAGGGAGTGCAGAT |
| miR-103-3p | AACACGCAGCAGCATTGTAC | GTCGTATCCAGTGCAGGGT |
| U6 | GTGCTCGCTTCGGCAGCACATAT | AAAATATGGAACGCTTCACGAA |
| BTG2 | GGTTGGAGAAAATTGGGAAAC | GCTTCTAAGAAGCCCTCATC |
| Name | Sequence (5′ to 3′) |
|---|---|
| miR-103-3p mimic | AGCAGCAUUGUACAGGGCUAUGA |
| AUAGCCCUGUACAAUGCUGCUUU | |
| mimics NC | UUCUCCGAACGUGUCACGUTT |
| ACGUGACACGUUCGGAGAATT | |
| miR-103-3p inhibitor | UCAUAGCCCUGUACAAUGCUGCU |
| inhibitor NC | CAGUACUUUUGUGUAGUACAA |
Disclaimer/Publisher’s Note: The statements, opinions and data contained in all publications are solely those of the individual author(s) and contributor(s) and not of MDPI and/or the editor(s). MDPI and/or the editor(s) disclaim responsibility for any injury to people or property resulting from any ideas, methods, instructions or products referred to in the content. |
© 2023 by the authors. Licensee MDPI, Basel, Switzerland. This article is an open access article distributed under the terms and conditions of the Creative Commons Attribution (CC BY) license (https://creativecommons.org/licenses/by/4.0/).
Share and Cite
He, Y.; Yang, P.; Yuan, T.; Zhang, L.; Yang, G.; Jin, J.; Yu, T. miR-103-3p Regulates the Proliferation and Differentiation of C2C12 Myoblasts by Targeting BTG2. Int. J. Mol. Sci. 2023, 24, 15318. https://doi.org/10.3390/ijms242015318
He Y, Yang P, Yuan T, Zhang L, Yang G, Jin J, Yu T. miR-103-3p Regulates the Proliferation and Differentiation of C2C12 Myoblasts by Targeting BTG2. International Journal of Molecular Sciences. 2023; 24(20):15318. https://doi.org/10.3390/ijms242015318
Chicago/Turabian StyleHe, Yulin, Peiyu Yang, Tiantian Yuan, Lin Zhang, Gongshe Yang, Jianjun Jin, and Taiyong Yu. 2023. "miR-103-3p Regulates the Proliferation and Differentiation of C2C12 Myoblasts by Targeting BTG2" International Journal of Molecular Sciences 24, no. 20: 15318. https://doi.org/10.3390/ijms242015318
APA StyleHe, Y., Yang, P., Yuan, T., Zhang, L., Yang, G., Jin, J., & Yu, T. (2023). miR-103-3p Regulates the Proliferation and Differentiation of C2C12 Myoblasts by Targeting BTG2. International Journal of Molecular Sciences, 24(20), 15318. https://doi.org/10.3390/ijms242015318

