A Novel Tri-Hydroxy-Methylated Chalcone Isolated from Chromolaena tacotana with Anti-Cancer Potential Targeting Pro-Survival Proteins
Abstract
:1. Introduction
| Chalcone | Plant Source | Type of Cancer | Reference |
|---|---|---|---|
| Helichrysetin | Alpinia (Zingiberaceae) and Helichrysum (Asteraceae) | Cervical, gastric, glioblastoma, and lung | [21,22,23,24,25] |
| Xanthohumol | Humulus lupulus (Cannabaceae) | Melanoma, gastric, breast, prostate, lung, pancreatic, ovarian, neuroblastoma, prostate, and colon | [26,27,28,29,30,31,32,33]. |
| Cardamonin | Zingiberaceae family, Artemisia and Helichrysum (Asteraceae), Carya (Ju-glandaceae), Vitex (Verbenaceae), Desmos(Annonaceae), Comptonia and Morella (Myricaceae), Combretum (Com-bretaceae), Syzygium (Myrtaceae), Piper (Piperaceae), Polygonum (Polygona-ceae), Populus (Salicaceae), Cedrelopsis (Rutaceae), and Woodsia (Dryopteridaceae) | Breast, gastric, colon, and ovarian | [34,35,36,37,38,39,40,41,42] |
| Flavokawain A | Piper methysticum (Piperaceae) and Goniothalamus gardneri (Annonaceae) | Breast, lung, and prostate | [1,43,44,45,46] |
| Flavokawain B | Piper methysticum (Piperaceae), Alpinia pricei Hayata, and Alpinia pricei rhizome (Zingiberaceae) | Breast, colon, lung, and prostate | [1,47,48,49,50,51,52,53,54] |
| Flavokawain C | Didymocarpus corchorijolia (Gesneriaceae) and Aniba riparia (Lauraceae) | Breast, colon, and ovarian | [1,55,56,57,58,59] |
| Licochalcone A | Glycyrrhiza glabra and Glycyrrhiza inflata (Fabaceae) | Colon, breast, lung, and bladder | [60,61,62,63,64,65,66,67,68,69,70,71] |
| Broussochalcone A | Broussonetia papyrifera (Moraceae) | Renal | [72] |
| Isobavachalcone | Psoralea corylifolia (Leguminosae) | Breast | [73,74] |
| Pinostrobin | Uvaria chamae (Annonaceae) | Breast and prostate | [75,76] |
2. Results
2.1. Structural Analysis
2.2. Anti-Cancer Potential of Chalcotanina
2.2.1. Selective Cytotoxicity of Chalcotanina on Cancer Cells
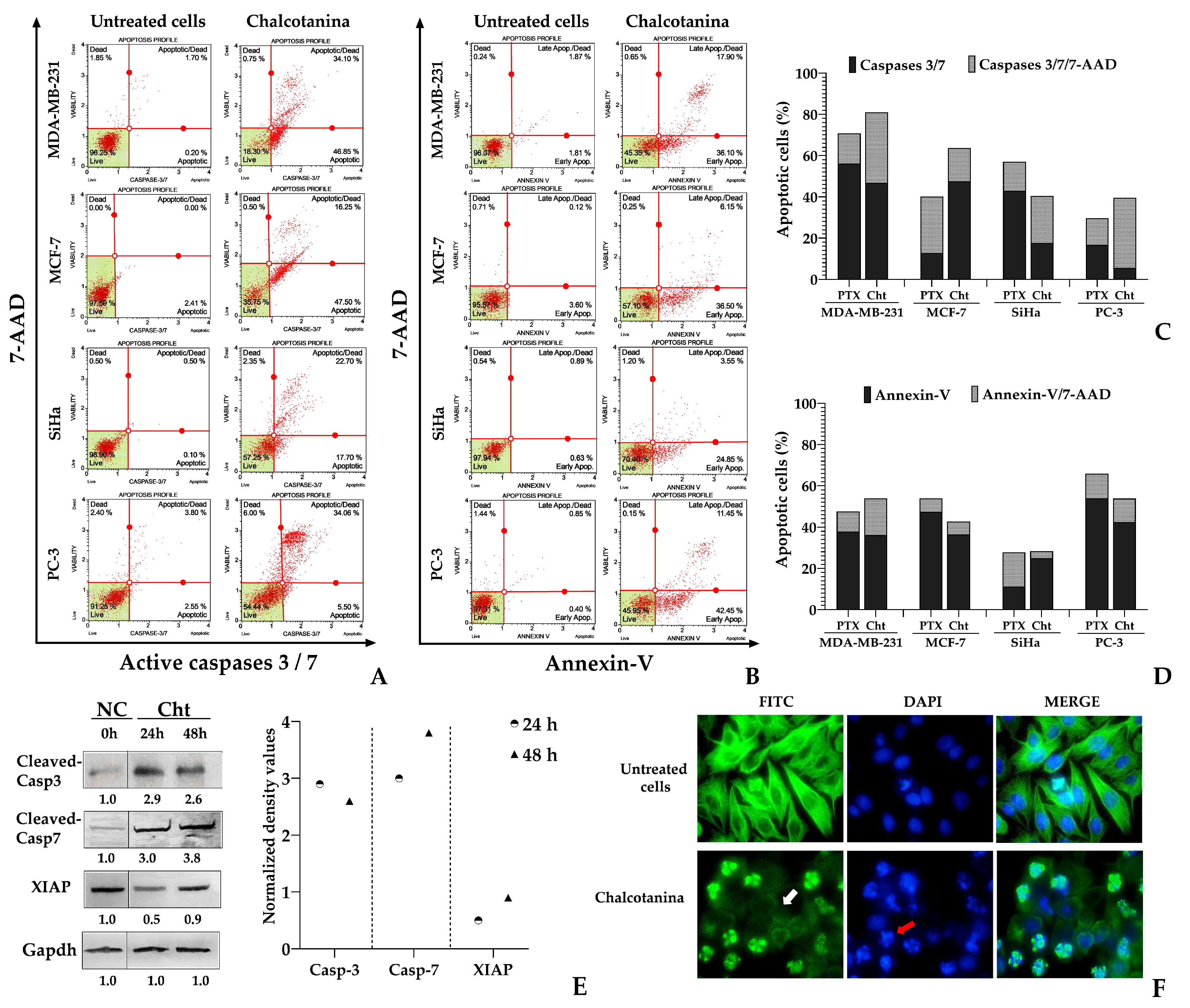
2.2.2. Profiles of Annexin-V/7-AAD and Casp3/7 Activation in Chalcotanina-Induced Apoptosis in Cancer Cells
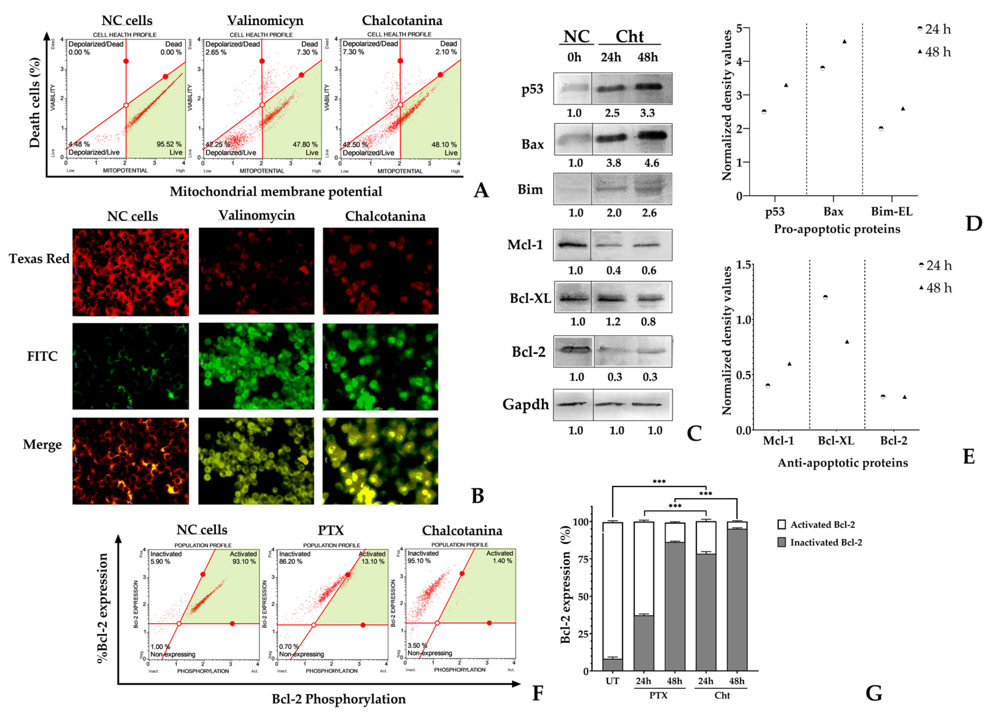
2.2.3. Chalcotanina Induces Intrinsic Apoptosis via Depolarization of Mitochondrial Membrane Potential in TNBC Cells
2.2.4. Chalcotanina Targeting Autophagy in Cancer Cells
2.3. Docking and Molecular Dynamics Demonstrate the Negative Modulation of Pro-Survival Proteins
3. Discussion
4. Materials and Methods
4.1. Chalcone Extraction and Isolation
4.2. Structural Identification
4.3. Cell Lines, Culture, and Analysis
4.4. Cell Viability Assay and Selectivity of Chalcones
4.5. Detection of Apoptosis Induction in Response to Chalcotanina
4.5.1. Flow Cytometry
4.5.2. Western Blot
4.5.3. Morphological Analysis of Nuclei and Microtubules with Epifluorescent Microscopy
4.6. Analysis of Intrinsic Pathway of Apoptosis in TNBC cells
4.6.1. Changes in the Mitochondrial Membrane Potential (ΔΨm)
4.6.2. Pro- and Anti-Apoptotic Proteins Analysis by Western Blot
4.6.3. Phospho-Bcl-2 Protein Detection
4.7. Autophagy Induction in TNBC Cells Exposed to Chalcotanina
4.8. Statistical Analysis for Biological Test
4.9. Molecular Docking and Molecular Dynamics
4.9.1. Molecular Dynamics Simulation Preparations
4.9.2. Molecular Dynamics Configuration
4.9.3. MMPBSA
4.9.4. RMSD, RMSF, and Rg
5. Conclusions
Supplementary Materials
Author Contributions
Funding
Institutional Review Board Statement
Informed Consent Statement
Data Availability Statement
Acknowledgments
Conflicts of Interest
References
- de Souza, P.S.; Bibá, G.C.C.; Melo, E.D.D.N.; Muzitano, M.F. Chalcones against the hallmarks of cancer: A mini-review. Nat. Prod. Res. 2021, 36, 4809–4826. [Google Scholar] [CrossRef]
- Salehi, B.; Quispe, C.; Chamkhi, I.; El Omari, N.; Balahbib, A.; Sharifi-Rad, J.; Bouyahya, A.; Akram, M.; Iqbal, M.; Oana Docea, A.; et al. Pharmacological Properties of Chalcones: A Review of Preclinical Including Molecular Mechanisms and Clinical Evidence. Front. Pharmacol. 2021, 11, 592654. [Google Scholar] [CrossRef] [PubMed]
- Dias, M.C.; Pinto, D.C.G.A.; Silva, A.M.S. Plant Flavonoids: Chemical Characteristics and Biological Activity. Molecules 2021, 26, 5377. [Google Scholar] [CrossRef] [PubMed]
- Sharma, R.; Kumar, R.; Kodwani, R.; Kapoor, S.; Khare, A.; Bansal, R.; Khurana, S.; Singh, S.; Thomas, J.; Roy, B.; et al. A Review on Mechanisms of Anti-Tumor Activity of Chalcones. Anticancer Agents Med. Chem. 2015, 16, 200–211. [Google Scholar] [CrossRef] [PubMed]
- Zhang, E.-H.; Wang, R.-F.; Guo, S.-Z.; Liu, B. An Update on Antitumor Activity of Naturally Occurring Chalcones. Evid. Based Complement. Altern. Med. 2013, 2013, 815621. [Google Scholar] [CrossRef]
- Ouyang, Y.; Li, J.; Chen, X.; Fu, X.; Sun, S.; Wu, Q. Chalcone Derivatives: Role in Anticancer Therapy. Biomolecules 2021, 11, 894. [Google Scholar] [CrossRef]
- Zhuang, C.; Zhang, W.; Sheng, C.; Zhang, W.; Xing, C.; Miao, Z. Chalcone: A Privileged Structure in Medicinal Chemistry. Chem. Rev. 2017, 117, 7762–7810. [Google Scholar] [CrossRef] [PubMed]
- Yadav, V.R.; Prasad, S.; Sung, B.; Aggarwal, B.B. The Role of Chalcones in Suppression of NF-ΚB-Mediated Inflammation and Cancer. Int. Immunopharmacol. 2011, 11, 295–309. [Google Scholar] [CrossRef]
- Gonçalves, L.M.; Valente, I.M.; Rodrigues, J.A. An Overview on Cardamonin. J. Med. Food. 2014, 17, 633–640. [Google Scholar] [CrossRef]
- Michalkova, R.; Mirossay, L.; Kello, M.; Mojzisova, G.; Baloghova, J.; Podracka, A.; Mojzis, J. Anticancer Potential of Natural Chalcones: In Vitro and In Vivo Evidence. Int. J. Mol. Sci. 2023, 24, 10354. [Google Scholar] [CrossRef]
- Tang, Y.; Fields, C.; Gentili, A.; Fanali, C. A UHPLC-UV Method Development and Validation for Determining Kavalactones and Flavokavains in Piper methysticum (Kava). Molecules 2019, 24, 1245. [Google Scholar] [CrossRef]
- Herrera-Calderon, O.; Arroyo-Acevedo, J.L.; Rojas-Armas, J.; Chumpitaz-Cerrate, V.; Figueroa-Salvador, L.; Enciso-Roca, E.; Tinco-Jayo, J.A. Phytochemical Screening, Total Phenolic Content, Antioxidant and Cytotoxic Activity of Chromolaena Laevigata on Human Tumor Cell Lines. Annu. Res. Rev. Biol. 2017, 21, 1–9. [Google Scholar] [CrossRef]
- Taleb-Contini, S.H.; Schorr, K.; Da Costa, F.B.; De Oliveira, D.C.R. Detection of Flavonoids in Glandular Trichomes of Chromolaena Species (Eupatorieae, Asteraceae) by Reversed-Phase High-Performance Liquid Chromatography. Rev. Bras. De Ciências Farm. 2007, 43, 315–321. [Google Scholar] [CrossRef]
- Ojo, O.; Mphahlele, M.P.; Oladeji, O.S.; Mmutlane, E.M.; Ndinteh, D.T. From Wandering Weeds to Pharmacy: An Insight into Traditional Uses, Phytochemicals and Pharmacology of Genus Chromolaena (Asteraceae). J. Ethnopharmacol. 2022, 291, 115155. [Google Scholar] [CrossRef]
- Rodriguez, J.; Gómez, L.M.; Gutierrez, A.C.; Mendez-Callejas, G.; Reyes, A.I.; Tellez, L.C.; Oscar, A.; Rodriguez, E.; Rubén, G.; Torrenegra, D. Chromolaena tacotana (Klatt) R.M. King and H. Rob. Source of Flavonoids with Antiproliferative and Antioxidant Activity. Indian J. Sci. Technol. 2018, 11, 1–7. [Google Scholar] [CrossRef]
- Mendez-Callejas, G.; Torrenegra, R.; Muñoz, D.; Celis, C.; Roso, M.; Garzon, J.; Beltran, F.; Cardenas, A. A New Flavanone from Chromolaena tacotana (Klatt) R.M. King and H. Rob, Promotes Apoptosis in Human Breast Cancer Cells by Downregulating Antiapoptotic Proteins. Molecules 2023, 28, 58. [Google Scholar] [CrossRef]
- Pérez, C. Química del género Chromolaena (Compositae). Rev. Acad. Colomb. Cienc. 1994, 12, 141–145. [Google Scholar]
- Barua, R.N.; Sharma, R.P.; Thyagarajan, G.; Hertz, W. Flavonoids of Chromolaena Odorata. Phytochemistry 1978, 17, 1807–1808. [Google Scholar] [CrossRef]
- Dhar, R.; Kimseng, R.; Chokchaisiri, R.; Hiransai, P.; Utaipan, T.; Suksamrarn, A.; Chunglok, W. 2′,4-Dihydroxy-3′,4′,6′-Trimethoxychalcone from Chromolaena Odorata Possesses Anti-Inflammatory Effects via Inhibition of NF-ΚB and P38 MAPK in Lipopolysaccharide-Activated RAW 264.7 Macrophages. Immunopharmacol. Immunotoxicol. 2017, 40, 43–51. [Google Scholar] [CrossRef] [PubMed]
- Zhang, M.L.; Irwin, D.; Li, X.N.; Sauriol, F.; Shi, X.W.; Wang, Y.F.; Huo, C.H.; Li, L.G.; Gu, Y.C.; Shi, Q.W. PPARγ Agonist from Chromolaena Odorata. J. Nat. Prod. 2012, 75, 2076–2081. [Google Scholar] [CrossRef]
- Ho, Y.F.; Karsani, S.A.; Yong, W.K.; Abd Malek, S.N. Induction of Apoptosis and Cell Cycle Blockade by Helichrysetin in A549 Human Lung Adenocarcinoma Cells. Evid. Based Complement. Altern. Med. 2013, 2013, 857257. [Google Scholar] [CrossRef]
- Fong, H.Y.; Abd Malek, S.N.; Yee, H.S.; Karsani, S.A. Helichrysetin Induces DNA Damage That Triggers JNK-Mediated Apoptosis in Ca Ski Cells. Pharmacogn. Mag. 2017, 13, 607–612. [Google Scholar] [CrossRef] [PubMed]
- Ho, Y.F.; Yajit, N.L.M.; Shiau, J.Y.; Malek, S.N.A.; Shyur, L.F.; Karsani, S.A. Changes in the Proteome Profile of A549 Cells Following Helichrysetin-Induced Apoptosis Suggest the Involvement of DNA Damage Response and Cell Cycle Arrest-Associated Proteins. Appl. Biochem. Biotechnol. 2023. online ahead of print. [Google Scholar] [CrossRef]
- Wang, Z.; Liang, X.; Xiong, A.; Ding, L.; Li, W.; Yang, L.; Wu, X.; Shi, H.; Zhou, Y.; Wang, Z. Helichrysetin and TNF-α Synergistically Promote Apoptosis by Inhibiting Overactivation of the NF-κB and EGFR Signaling Pathways in HeLa and T98G Cells. Int. J. Mol. Med. 2021, 47, 49. [Google Scholar] [CrossRef]
- Wang, P.; Jin, J.-M.; Liang, X.-H.; Yu, M.-Z.; Yang, C.; Huang, F.; Wu, H.; Zhang, B.-B.; Fei, X.-Y.; Wang, Z.-T.; et al. Helichrysetin Inhibits Gastric Cancer Growth by Targeting C-Myc/PDHK1 Axis-Mediated Energy Metabolism Reprogramming. Acta Pharmacol. Sin. 2022, 43, 1581–1593. [Google Scholar] [CrossRef]
- Kłósek, M.; Mertas, A.; Król, W.; Jaworska, D.; Szymszal, J.; Szliszka, E. Tumor Necrosis Factor-Related Apoptosis-Inducing Ligand-Induced Apoptosis in Prostate Cancer Cells after Treatment with Xanthohumol-A Natural Compound Present in Humulus lupulus L. Int. J. Mol. Sci. 2016, 17, 837. [Google Scholar] [CrossRef] [PubMed]
- Liu, M.; Yin, H.; Qian, X.; Dong, J.; Qian, Z.; Miao, J. Xanthohumol, a Prenylated Chalcone from Hops, Inhibits the Viability and Stemness of Doxorubicin-Resistant MCF-7/ADR Cells. Molecules 2016, 22, 36. [Google Scholar] [CrossRef] [PubMed]
- Wei, S.; Sun, T.; Du, J.; Zhang, B.; Xiang, D.; Li, W. Xanthohumol, a Prenylated Flavonoid from Hops, Exerts Anticancer Effects against Gastric Cancer in Vitro. Oncol. Rep. 2018, 40, 3213–3222. [Google Scholar] [CrossRef] [PubMed]
- Seitz, T.; Hackl, C.; Freese, K.; Dietrich, P.; Mahli, A.; Thasler, R.M.; Thasler, W.E.; Lang, S.A.; Bosserhoff, A.K.; Hellerbrand, C. Xanthohumol, a Prenylated Chalcone Derived from Hops, Inhibits Growth and Metastasis of Melanoma Cells. Cancers 2021, 13, 511. [Google Scholar] [CrossRef]
- Jiang, C.H.; Sun, T.L.; Xiang, D.X.; Wei, S.S.; Li, W.Q. Anticancer Activity and Mechanism of Xanthohumol: A Prenylated Flavonoid from Hops (Humulus lupulus L.). Front. Pharmacol. 2018, 9, 530. [Google Scholar] [CrossRef]
- Girisa, S.; Saikia, Q.; Bordoloi, D.; Banik, K.; Monisha, J.; Daimary, U.D.; Verma, E.; Ahn, K.S.; Kunnumakkara, A.B. Xanthohumol from Hop: Hope for Cancer Prevention and Treatment. IUBMB Life 2021, 73, 1016–1044. [Google Scholar] [CrossRef] [PubMed]
- Li, X.; Jin, L.; Ma, Y.; Jiang, Z.; Tang, H.; Tong, X. Xanthohumol Inhibits Non-Small Cell Lung Cancer by Activating PUMA-Mediated Apoptosis. Toxicology 2022, 470, 153141. [Google Scholar] [CrossRef]
- Tronina, T.; Bartmańska, A.; Popłoński, J.; Rychlicka, M.; Sordon, S.; Filip-Psurska, B.; Milczarek, M.; Wietrzyk, J.; Huszcza, E. Prenylated Flavonoids with Selective Toxicity against Human Cancers. Int. J. Mol. Sci. 2023, 24, 7408. [Google Scholar] [CrossRef] [PubMed]
- Jia, D.; Tan, Y.; Liu, H.; Ooi, S.; Li, L.; Wright, K.; Bennett, S.; Addison, C.L.; Wang, L. Cardamonin Reduces Chemotherapy-Enriched Breast Cancer Stem-like Cells in Vitro and in Vivo. Oncotarget 2016, 7, 771–785. [Google Scholar] [CrossRef] [PubMed]
- James, S.; Aparna, J.S.; Paul, A.M.; Lankadasari, M.B.; Mohammed, S.; Binu, V.S.; Santhoshkumar, T.R.; Reshmi, G.; Harikumar, K.B. Cardamonin Inhibits Colonic Neoplasia through Modulation of MicroRNA Expression. Sci. Rep. 2017, 7, 13945. [Google Scholar] [CrossRef]
- Shrivastava, S.; Jeengar, M.K.; Thummuri, D.; Koval, A.; Katanaev, V.L.; Marepally, S.; Naidu, V.G.M. Cardamonin, a Chalcone, Inhibits Human Triple Negative Breast Cancer Cell Invasiveness by Downregulation of Wnt/β-Catenin Signaling Cascades and Reversal of Epithelial-Mesenchymal Transition. Biofactors 2017, 43, 152–169. [Google Scholar] [CrossRef] [PubMed]
- Chen, C.; Shenoy, A.K.; Padia, R.; Fang, D.; Jing, Q.; Yang, P.; Su, S.B.; Huang, S. Suppression of Lung Cancer Progression by Isoliquiritigenin through Its Metabolite 2, 4, 2′, 4′-Tetrahydroxychalcone. J. Exp. Clin. Cancer Res. 2018, 37, 243. [Google Scholar] [CrossRef]
- Hou, S.; Yuan, Q.; Yu, N.; Liu, B.; Huang, G.; Yuan, X. Cardamonin Attenuates Chronic Inflammation and Tumorigenesis in Colon. Cell Cycle 2019, 18, 3275–3287. [Google Scholar] [CrossRef]
- Jin, J.; Qiu, S.; Wang, P.; Liang, X.; Huang, F.; Wu, H.; Zhang, B.; Zhang, W.; Tian, X.; Xu, R.; et al. Cardamonin Inhibits Breast Cancer Growth by Repressing HIF-1α-Dependent Metabolic Reprogramming. J. Exp. Clin. Cancer Res. 2019, 38, 377. [Google Scholar] [CrossRef]
- Kong, W.; Li, C.; Qi, Q.; Shen, J.; Chang, K. Cardamonin Induces G2/M Arrest and Apoptosis via Activation of the JNK-FOXO3a Pathway in Breast Cancer Cells. Cell Biol. Int. 2020, 44, 177–188. [Google Scholar] [CrossRef] [PubMed]
- Chen, H.; Huang, S.; Niu, P.; Zhu, Y.; Zhou, J.; Jiang, L.; Li, D.; Shi, D. Cardamonin Suppresses Pro-Tumor Function of Macrophages by Decreasing M2 Polarization on Ovarian Cancer Cells via MTOR Inhibition. Mol. Ther. Oncolytics 2022, 26, 175–188. [Google Scholar] [CrossRef] [PubMed]
- Zhu, Y.; Wang, S.; Niu, P.; Chen, H.; Zhou, J.; Jiang, L.; Li, D.; Shi, D. Raptor Couples MTORC1 and ERK1/2 Inhibition by Cardamonin with Oxidative Stress Induction in Ovarian Cancer Cells. PeerJ 2023, 11, e15498. [Google Scholar] [CrossRef] [PubMed]
- Jandial, D.D.; Krill, L.S.; Chen, L.; Wu, C.; Ke, Y.; Xie, J.; Hoang, B.H.; Zi, X. Induction of G2M Arrest by Flavokawain A, a Kava Chalcone, Increases the Responsiveness of HER2-Overexpressing Breast Cancer Cells to Herceptin. Molecules 2017, 22, 462. [Google Scholar] [CrossRef] [PubMed]
- Li, J.; Zheng, L.; Yan, M.; Wu, J.; Liu, Y.; Tian, X.; Jiang, W.; Zhang, L.; Wang, R. Activity and Mechanism of Flavokawain A in Inhibiting P-Glycoprotein Expression in Paclitaxel Resistance of Lung Cancer. Oncol. Lett. 2020, 19, 379–387. [Google Scholar] [CrossRef]
- Wang, K.; Zhang, W.; Wang, Z.; Gao, M.; Wang, X.; Han, W.; Zhang, N.; Xu, X. Flavokawain A Inhibits Prostate Cancer Cells by Inducing Cell Cycle Arrest and Cell Apoptosis and Regulating the Glutamine Metabolism Pathway. J. Pharm. Biomed. Anal. 2020, 186, 113288. [Google Scholar] [CrossRef]
- Song, L.; Mino, M.; Yamak, J.; Nguyen, V.; Lopez, D.; Pham, V.; Fazelpour, A.; Le, V.; Fu, D.; Tippin, M.; et al. Flavokawain A Reduces Tumor-Initiating Properties and Stemness of Prostate Cancer. Front. Oncol. 2022, 12, 3846. [Google Scholar] [CrossRef]
- Abu, N.; Mohamed, N.E.; Yeap, S.K.; Lim, K.L.; Akhtar, M.N.; Zulfadli, A.J.; Kee, B.B.; Abdullah, M.P.; Omar, A.R.; Alitheen, N.B. In Vivo Antitumor and Antimetastatic Effects of Flavokawain B in 4T1 Breast Cancer Cell-Challenged Mice. Drug Des. Devel. Ther. 2015, 9, 1401–1417. [Google Scholar] [CrossRef]
- Abu, N.; Akhtar, M.N.; Yeap, S.K.; Lim, K.L.; Ho, W.Y.; Abdullah, M.P.; Ho, C.L.; Omar, A.R.; Ismail, J.; Alitheen, N.B. Flavokawain B Induced Cytotoxicity in Two Breast Cancer Cell Lines, MCF-7 and MDA-MB231 and Inhibited the Metastatic Potential of MDA-MB231 via the Regulation of Several Tyrosine Kinases In Vitro. BMC Complement. Altern. Med. 2016, 16, 86. [Google Scholar] [CrossRef]
- Rossette, M.C.; Moraes, D.C.; Sacramento, E.K.; Romano-Silva, M.A.; Carvalho, J.L.; Gomes, D.A.; Caldas, H.; Friedman, E.; Bastos-Rodrigues, L.; De Marco, L. The In Vitro and In Vivo Antiangiogenic Effects of Flavokawain B. Phytother. Res. 2017, 31, 1607–1613. [Google Scholar] [CrossRef]
- Hseu, Y.C.; Huang, Y.C.; Thiyagarajan, V.; Mathew, D.C.; Lin, K.Y.; Chen, S.C.; Liu, J.Y.; Hsu, L.S.; Li, M.L.; Yang, H.L. Anticancer Activities of Chalcone Flavokawain B from Alpinia Pricei Hayata in Human Lung Adenocarcinoma (A549) Cells via Induction of Reactive Oxygen Species-Mediated Apoptotic and Autophagic Cell Death. J. Cell. Physiol. 2019, 234, 17514–17526. [Google Scholar] [CrossRef]
- Hseu, Y.-C.; Lin, R.-W.; Shen, Y.-C.; Lin, K.-Y.; Liao, J.-W.; Thiyagarajan, V.; Yang, H.-L. Flavokawain B and Doxorubicin Work Synergistically to Impede the Propagation of Gastric Cancer Cells via ROS-Mediated Apoptosis and Autophagy Pathways. Cancers 2020, 12, 2475. [Google Scholar] [CrossRef]
- Li, X.; Pham, V.; Tippin, M.; Fu, D.; Rendon, R.; Song, L.; Uchio, E.; Hoang, B.H.; Zi, X. Flavokawain B Targets Protein Neddylation for Enhancing the Anti-Prostate Cancer Effect of Bortezomib via Skp2 Degradation. Cell Commun. Signal. 2019, 17, 25. [Google Scholar] [CrossRef]
- Palko-Łabuz, A.; Kostrzewa-Susłow, E.; Janeczko, T.; Środa-Pomianek, K.; Poła, A.; Uryga, A.; Michalak, K. Cyclization of Flavokawain B Reduces Its Activity against Human Colon Cancer Cells. Hum. Exp. Toxicol. 2020, 39, 262–275. [Google Scholar] [CrossRef]
- Zhu, Y.; Fan, W.; Wang, Y.; Ding, H.; Yang, S.; He, F. Flavokawain B Weakens Gastric Cancer Progression via the TGF-Β1/SMAD4 Pathway and Attenuates M2 Macrophage Polarization. J. Immunol. Res. 2022, 2022, 4903333. [Google Scholar] [CrossRef]
- Phang, C.W.; Karsani, S.A.; Sethi, G.; Malek, S.N.A. Flavokawain C Inhibits Cell Cycle and Promotes Apoptosis, Associated with Endoplasmic Reticulum Stress and Regulation of MAPKs and Akt Signaling Pathways in HCT 116 Human Colon Carcinoma Cells. PLoS ONE 2016, 11, e0148775. [Google Scholar] [CrossRef]
- Phang, C.W.; Gandah, N.A.; Abd Malek, S.N.; Karsani, S.A. Proteomic Analysis of Flavokawain C-Induced Cell Death in HCT 116 Colon Carcinoma Cell Line. Eur. J. Pharmacol. 2019, 853, 388–399. [Google Scholar] [CrossRef] [PubMed]
- Phang, C.W.; Abd Malek, S.N.; Karsani, S.A. Flavokawain C Exhibits Anti-Tumor Effects on in Vivo HCT 116 Xenograft and Identification of Its Apoptosis-Linked Serum Biomarkers via Proteomic Analysis. Biomed. Pharmacother. 2021, 137, 110846. [Google Scholar] [CrossRef]
- Lin, X.; Xing, S.; Chen, K.; Yang, H.; Hu, X. Flavokavain C Suppresses Breast Cancer Cell Viability and Induces Cell Apoptosis by Triggering DNA Damage. Biol. Pharm. Bull. 2023, 46, 684–692. [Google Scholar] [CrossRef] [PubMed]
- Fu, M.; Ji, C.; Yang, T.; Mao, F.; Shati, A.A.; El-Kott, A.F.; El-Maksoud, M.M.A.; Negm, S.; Ji, Y. Anti-Ovarian Cancer Potential, in Silico Studies, and Anti-Alzheimer’s Disease Effects of Some Natural Compounds as Cholinesterase Inhibitors. Biotechnol. Appl. Biochem. 2023, 70, 1085–1099. [Google Scholar] [CrossRef]
- Tang, Z.H.; Chen, X.; Wang, Z.Y.; Chai, K.; Wang, Y.F.; Xu, X.H.; Wang, X.W.; Lu, J.H.; Wang, Y.T.; Chen, X.P.; et al. Induction of C/EBP Homologous Protein-Mediated Apoptosis and Autophagy by Licochalcone A in Non-Small Cell Lung Cancer Cells. Sci. Rep. 2016, 6, 26241. [Google Scholar] [CrossRef]
- Bortolotto, L.F.B.; Barbosa, F.R.; Silva, G.; Bitencourt, T.A.; Beleboni, R.O.; Baek, S.J.; Marins, M.; Fachin, A.L. Cytotoxicity of Trans-Chalcone and Licochalcone A against Breast Cancer Cells Is Due to Apoptosis Induction and Cell Cycle Arrest. Biomed. Pharmacother. 2017, 85, 425–433. [Google Scholar] [CrossRef]
- Kang, T.H.; Seo, J.H.; Oh, H.; Yoon, G.; Chae, J.I.; Shim, J.H. Licochalcone A Suppresses Specificity Protein 1 as a Novel Target in Human Breast Cancer Cells. J. Cell. Biochem. 2017, 118, 4652–4663. [Google Scholar] [CrossRef]
- Komoto, T.T.; Bernardes, T.M.; Mesquita, T.B.; Bortolotto, L.F.B.; Silva, G.; Bitencourt, T.A.; Baek, S.J.; Marins, M.; Fachin, A.L. Chalcones Repressed the AURKA and MDR Proteins Involved in Metastasis and Multiple Drug Resistance in Breast Cancer Cell Lines. Molecules 2018, 23, 2018. [Google Scholar] [CrossRef]
- Huang, W.C.; Su, H.H.; Fang, L.W.; Wu, S.J.; Liou, C.J. Licochalcone A Inhibits Cellular Motility by Suppressing E-Cadherin and MAPK Signaling in Breast Cancer. Cells 2019, 8, 218. [Google Scholar] [CrossRef]
- Hong, S.H.; Cha, H.J.; Hwang-Bo, H.; Kim, M.Y.; Kim, S.Y.; Ji, S.Y.; Cheong, J.; Park, C.; Lee, H.; Kim, G.Y.; et al. Anti-Proliferative and Pro-Apoptotic Effects of Licochalcone A through ROS-Mediated Cell Cycle Arrest and Apoptosis in Human Bladder Cancer Cells. Int. J. Mol. Sci. 2019, 20, 3820. [Google Scholar] [CrossRef] [PubMed]
- Wu, P.; Yu, T.; Wu, J.; Chen, J.; Chen, J. Licochalcone a Induces ROS-Mediated Apoptosis through TrxR1 Inactivation in Colorectal Cancer Cells. Biomed. Res. Int. 2020, 2020, 5875074. [Google Scholar] [CrossRef]
- Liu, X.; Xing, Y.; Li, M.; Zhang, Z.; Wang, J.; Ri, M.H.; Jin, C.; Xu, G.; Piao, L.; Jin, H.; et al. Licochalcone A Inhibits Proliferation and Promotes Apoptosis of Colon Cancer Cell by Targeting Programmed Cell Death-Ligand 1 via the NF-ΚB and Ras/Raf/MEK Pathways. J. Ethnopharmacol. 2021, 273, 113989. [Google Scholar] [CrossRef] [PubMed]
- Park, C.R.; Lee, J.S.; Son, C.G.; Lee, N.H. A Survey of Herbal Medicines as Tumor Microenvironment-Modulating Agents. Phytother. Res. 2021, 35, 78–94. [Google Scholar] [CrossRef]
- Yuan, L.W.; Jiang, X.M.; Xu, Y.L.; Huang, M.Y.; Chen, Y.C.; Yu, W.B.; Su, M.X.; Ye, Z.H.; Chen, X.; Wang, Y.; et al. Licochalcone A Inhibits Interferon-Gamma-Induced Programmed Death-Ligand 1 in Lung Cancer Cells. Phytomedicine 2021, 80, 153394. [Google Scholar] [CrossRef]
- Tseng, T.Y.; Lee, C.H.; Lee, H.L.; Su, C.Y.; Kao, C.Y.; Tsai, J.P.; Hsieh, Y.H. Licochalcone A Suppresses Renal Cancer Cell Proliferation and Metastasis by Engagement of Sp1-Mediated LC3 Expression. Pharmaceutics 2023, 15, 684. [Google Scholar] [CrossRef]
- Seo, J.; Lee, D.E.; Kim, S.M.; Kim, E.; Kim, J.K. Licochalcone A Exerts Anti-Cancer Activity by Inhibiting STAT3 in SKOV3 Human Ovarian Cancer Cells. Biomedicines 2023, 11, 1264. [Google Scholar] [CrossRef]
- Lee, H.K.; Cha, H.S.; Nam, M.J.; Park, K.; Yang, Y.H.; Lee, J.; Park, S.H. Broussochalcone A Induces Apoptosis in Human Renal Cancer Cells via ROS Level Elevation and Activation of FOXO3 Signaling Pathway. Oxid. Med. Cell. Longev. 2021, 2021, 2800706. [Google Scholar] [CrossRef]
- Wu, C.Z.; Gao, M.J.; Chen, J.; Sun, X.L.; Zhang, K.Y.; Dai, Y.Q.; Ma, T.; Li, H.M.; Zhang, Y.X. Isobavachalcone Induces Multiple Cell Death in Human Triple-Negative Breast Cancer MDA-MB-231 Cells. Molecules 2022, 27, 6787. [Google Scholar] [CrossRef] [PubMed]
- Shi, J.; Chen, Y.; Chen, W.; Tang, C.; Zhang, H.; Chen, Y.; Yang, X.; Xu, Z.; Wei, J.; Chen, J. Isobavachalcone Sensitizes Cells to E2-induced Paclitaxel Resistance by Down-regulating CD44 Expression in ER+ Breast Cancer Cells. J. Cell. Mol. Med. 2018, 22, 5220–5230. [Google Scholar] [CrossRef]
- Jones, A.A.; Gehler, S. Acacetin and Pinostrobin Inhibit Malignant Breast Epithelial Cell and Focal Adhesion Formation to Attenuate Cell. Integr. Cancer Ther. 2020, 19, 1534735420918945. [Google Scholar] [CrossRef]
- Junior, W.A.R.; Gomes, D.B.; Zanchet, B.; Schönell, A.P.; Diel, K.A.; Banzato, T.P.; Ruiz, A.L.; Carvalho, J.E.; Neppel, A.; Barison, A.; et al. Antiproliferative effects of pinostrobin and 5,6-dehydrokavain isolated from leaves of Alpinia zerumbet. Rev. Bras. Farm. 2017, 27, 592–598. [Google Scholar] [CrossRef]
- Bolomsky, A.; Vogler, M.; Köse, M.C.; Heckman, C.A.; Ehx, G.; Ludwig, H.; Caers, J. MCL-1 Inhibitors, Fast-Lane Development of a New Class of Anti-Cancer Agents. J. Hematol. Oncol. 2020, 13, 173. [Google Scholar] [CrossRef]
- Pelz, N.F.; Bian, Z.; Zhao, B.; Shaw, S.; Tarr, J.C.; Belmar, J.; Gregg, C.; Camper, D.M.V.; Goodwin, C.M.; Arnold, A.L.; et al. Discovery of 2-Indole-Acylsulfonamide Myeloid Cell Leukemia 1 (Mcl-1) Inhibitors Using Fragment-Based Methods. J. Med. Chem. 2016, 59, 2054–2066. [Google Scholar] [CrossRef]
- Eberhardt, J.; Santos-Martins, D.; Tillack, A.F.; Forli, S. AutoDock Vina 1.2.0: New Docking Methods, Expanded Force Field, and Python Bindings. J. Chem. Inf. Model. 2021, 61, 3891–3898. [Google Scholar] [CrossRef]
- Trott, O.; Olson, A.J. AutoDock Vina: Improving the Speed and Accuracy of Docking with a New Scoring Function, Efficient Optimization and Multithreading. J. Comput. Chem. 2010, 31, 455–461. [Google Scholar] [CrossRef]
- Bouysset, C.; Fiorucci, S. ProLIF: A Library to Encode Molecular Interactions as Fingerprints. J. Cheminform. 2021, 13, 72. [Google Scholar] [CrossRef] [PubMed]
- Wang, C.; Greene, D.; Xiao, L.; Qi, R.; Luo, R. Recent Developments and Applications of the MMPBSA Method. Front. Mol. Biosci. 2018, 4, 312193. [Google Scholar] [CrossRef]
- Hwang, D.; Hyun, J.; Jo, G.; Koh, D.; Lim, Y. Synthesis and Complete Assignment of NMR Data of 20 Chalcones. Magn. Reson. Chem. 2011, 49, 41–45. [Google Scholar] [CrossRef]
- Zhang, J.; Brodbelt, J.S. Structural Characterization and Isomer Differentiation of Chalcones by Electrospray Ionization Tandem Mass Spectrometry. J. Mass Spectrom. 2003, 38, 555–572. [Google Scholar] [CrossRef] [PubMed]
- Indrayanto, G.; Putra, G.S.; Suhud, F. Validation of In-Vitro Bioassay Methods: Application in Herbal Drug Research. Profiles Drug Subst. Excip. Relat. Methodol. 2021, 46, 273–307. [Google Scholar] [CrossRef]
- Weerapreeyakul, N.; Nonpunya, A.; Barusrux, S.; Thitimetharoch, T.; Sripanidkulchai, B. Evaluation of the Anticancer Potential of Six Herbs against a Hepatoma Cell Line. Chin. Med. 2012, 7, 15. [Google Scholar] [CrossRef] [PubMed]
- Şöhretoğlu, D.; Arroo, R.; Sari, S.; Huang, S. Flavonoids as Inducers of Apoptosis and Autophagy in Breast Cancer. Discov. Dev. Anti-Breast Cancer Agents Nat. Prod. 2021, 8, 147–196. [Google Scholar] [CrossRef]
- Saraste, A.; Pulkki, K. Morphologic and Biochemical Hallmarks of Apoptosis. Cardiovasc. Res. 2000, 45, 528–537. [Google Scholar] [CrossRef]
- Brentnall, M.; Rodriguez-Menocal, L.; De Guevara, R.L.; Cepero, E.; Boise, L.H. Caspase-9, Caspase-3 and Caspase-7 Have Distinct Roles during Intrinsic Apoptosis. BMC Cell. Biol. 2013, 14, 32. [Google Scholar] [CrossRef]
- Slee, E.A.; Adrain, C.; Martin, S.J. Executioner Caspase-3, -6, and -7 Perform Distinct, Non-Redundant Roles during the Demolition Phase of Apoptosis. J. Biol. Chem. 2001, 276, 7320–7326. [Google Scholar] [CrossRef]
- Boice, A.; Bouchier-Hayes, L. Targeting Apoptotic Caspases in Cancer. Biochim. Et Biophys. Acta (BBA) Mol. Cell Res. 2020, 1867, 118688. [Google Scholar] [CrossRef]
- Lin, P.H.; Chiang, Y.F.; Shieh, T.M.; Chen, H.Y.; Shih, C.K.; Wang, T.H.; Wang, K.L.; Huang, T.C.; Hong, Y.H.; Li, S.C.; et al. Dietary Compound Isoliquiritigenin, an Antioxidant from Licorice, Suppresses Triple-Negative Breast Tumor Growth via Apoptotic Death Program Activation in Cell and Xenograft Animal Models. Antioxidants 2020, 9, 228. [Google Scholar] [CrossRef] [PubMed]
- Yang, L.H.; Ho, Y.J.; Lin, J.F.; Yeh, C.W.; Kao, S.H.; Hsu, L.S. Butein Inhibits the Proliferation of Breast Cancer Cells through Generation of Reactive Oxygen Species and Modulation of ERK and P38 Activities. Mol. Med. Rep. 2012, 6, 1126–1132. [Google Scholar] [CrossRef]
- Qian, S.; Wei, Z.; Yang, W.; Huang, J.; Yang, Y.; Wang, J. The Role of BCL-2 Family Proteins in Regulating Apoptosis and Cancer Therapy. Front. Oncol. 2022, 12, 985363. [Google Scholar] [CrossRef] [PubMed]
- Bessou, M.; Lopez, J.; Gadet, R.; Deygas, M.; Popgeorgiev, N.; Poncet, D.; Nougarède, A.; Billard, P.; Mikaelian, I.; Gonzalo, P.; et al. The Apoptosis Inhibitor Bcl-XL Controls Breast Cancer Cell Migration through Mitochondria-Dependent Reactive Oxygen Species Production. Oncogene 2020, 39, 3056–3074. [Google Scholar] [CrossRef] [PubMed]
- Eichhorn, J.M.; Alford, S.E.; Sakurikar, N.; Chambers, T.C. Molecular Analysis of Functional Redundancy among Anti-Apoptotic Bcl-2 Proteins and Its Role in Cancer Cell Survival. Exp. Cell Res. 2014, 322, 415–424. [Google Scholar] [CrossRef] [PubMed]
- Ruvolo, P.P.; Deng, X.; May, W.S. Phosphorylation of Bcl2 and Regulation of Apoptosis. Leukemia 2001, 15, 515–522. [Google Scholar] [CrossRef] [PubMed]
- Hseu, Y.C.; Chiang, Y.C.; Gowrisankar, Y.V.; Lin, K.Y.; Huang, S.T.; Shrestha, S.; Chang, G.R.; Yang, H.L. The In Vitro and In Vivo Anticancer Properties of Chalcone Flavokawain B through Induction of ROS-Mediated Apoptotic and Autophagic Cell Death in Human Melanoma Cells. Cancers 2020, 12, 2936. [Google Scholar] [CrossRef]
- Yao, Y.; Jones, E.; Inoki, K. Lysosomal Regulation of MTORC1 by Amino Acids in Mammalian Cells. Biomolecules 2017, 7, 51. [Google Scholar] [CrossRef]
- Ferenczy, G.G.; Kellermayer, M. Contribution of Hydrophobic Interactions to Protein Mechanical Stability. Comput. Struct. Biotechnol. J. 2022, 20, 1946. [Google Scholar] [CrossRef]
- Varma, A.K.; Patil, R.; Das, S.; Stanley, A.; Yadav, L.; Sudhakar, A. Optimized Hydrophobic Interactions and Hydrogen Bonding at the Target-Ligand Interface Leads the Pathways of Drug-Designing. PLoS ONE 2010, 5, e12029. [Google Scholar] [CrossRef]
- Gopal, S.M.; Klumpers, F.; Herrmann, C.; Schäfer, L.V. Solvent Effects on Ligand Binding to a Serine Protease. Phys. Chem. Chem. Phys. 2017, 19, 10753–10766. [Google Scholar] [CrossRef] [PubMed]
- Park, D.; Jeong, H.; Lee, M.N.; Koh, A.; Kwon, O.; Yang, Y.R.; Noh, J.; Suh, P.G.; Park, H.; Ryu, S.H. Resveratrol Induces Autophagy by Directly Inhibiting MTOR through ATP Competition. Sci. Rep. 2016, 6, 21772. [Google Scholar] [CrossRef] [PubMed]
- Frisch, M.J.; Trucks, G.W.; Schlegel, H.B.; Scuseria, G.E.; Robb, M.A.; Cheeseman, J.R.; Scalmani, G.; Barone, V.; Petersson, G.A.; Nakatsuji, H.; et al. Gaussian16 Revision C.01, 2016; Gaussian Inc.: Wallingford, CT, USA, 2016. [Google Scholar]
- Case, D.A.; Aktulga, H.M.; Belfon, K.; Ben-Shalom, I.Y.; Berryman, J.T.; Brozell, S.R.; Cerutti, D.S.; Cheatham, T.E., III; Cisneros, G.A.; Cruzeiro, V.W.D.; et al. AMBER 2023; University of California: San Francisco, CA, USA, 2023. [Google Scholar]
- Wang, J.; Wolf, R.M.; Caldwell, J.W.; Kollman, P.A.; Case, D.A. Development and Testing of a General Amber Force Field. J. Comput. Chem. 2004, 25, 1157–1174. [Google Scholar] [CrossRef]
- Maier, J.A.; Martinez, C.; Kasavajhala, K.; Wickstrom, L.; Hauser, K.E.; Simmerling, C. Ff14SB: Improving the Accuracy of Protein Side Chain and Backbone Parameters from Ff99SB. J. Chem. Theory. Comput. 2015, 11, 3696–3713. [Google Scholar] [CrossRef]
- Onufriev, A.V.; Izadi, S. Water Models for Biomolecular Simulations. Wiley Interdiscip. Rev. Comput. Mol. Sci. 2018, 8, e1347. [Google Scholar] [CrossRef]
- Pestana-Nobles, R.; Aranguren-Díaz, Y.; Machado-Sierra, E.; Yosa, J.; Galan-Freyle, N.J.; Sepulveda-Montaño, L.X.; Kuroda, D.G.; Pacheco-Londoño, L.C. Docking and Molecular Dynamic of Microalgae Compounds as Potential Inhibitors of Beta-Lactamase. Int. J. Mol. Sci. 2022, 23, 1630. [Google Scholar] [CrossRef] [PubMed]
- Pestana-Nobles, R.; Leyva-Rojas, J.A.; Yosa, J. Searching Hit Potential Antimicrobials in Natural Compounds Space against Biofilm Formation. Molecules 2020, 25, 5334. [Google Scholar] [CrossRef]
- Miller, B.R.; McGee, T.D.; Swails, J.M.; Homeyer, N.; Gohlke, H.; Roitberg, A.E. MMPBSA.Py: An Efficient Program for End-State Free Energy Calculations. J. Chem. Theory Comput. 2012, 8, 3314–3321. [Google Scholar] [CrossRef]
- Ben-Shalom, I.Y.; Pfeiffer-Marek, S.; Baringhaus, K.H.; Gohlke, H. Efficient Approximation of Ligand Rotational and Translational Entropy Changes upon Binding for Use in MM-PBSA Calculations. J. Chem. Inf. Model. 2017, 57, 170–189. [Google Scholar] [CrossRef]
- Genheden, S.; Ryde, U. Comparison of the Efficiency of the LIE and MM/GBSA Methods to Calculate Ligand-Binding Energies. J. Chem. Theory Comput. 2011, 7, 3768–3778. [Google Scholar] [CrossRef] [PubMed]
- Hou, T.; Wang, J.; Li, Y.; Wang, W. Assessing the Performance of the MM/PBSA and MM/GBSA Methods. 1. The Accuracy of Binding Free Energy Calculations Based on Molecular Dynamics Simulations. J. Chem. Inf. Model. 2011, 51, 69–82. [Google Scholar] [CrossRef] [PubMed]
- Roe, D.R.; Cheatham, T.E. PTRAJ and CPPTRAJ: Software for Processing and Analysis of Molecular Dynamics Trajectory Data. J. Chem. Theory Comput. 2013, 9, 3084–3095. [Google Scholar] [CrossRef] [PubMed]










| Position | Chalcone | |
|---|---|---|
| δH (J in Hz) | δC (ppm) | |
| C-1 | - | 127.73 |
| C-2 | 7.27 (1H, d, J = 2.1 Hz) | 114.44 |
| C-3 | - | 145.48 |
| C-4 | - | 148.11 |
| C-5 | 6.91(1H, d, J = 8.2 Hz) | 115.61 |
| C-6 | 7.14 (1H, dd, J = 8.3, 1.9 Hz) | 122.33 |
| C-α | 7.71 (1H, d, J = 15.5 Hz) | 124.20 |
| C-β | 7.86 (1H, d, J = 15.5 Hz) | 142.21 |
| C-β′ | - | 192.42 |
| C-1′ | - | 105.92 |
| C-2′ | - | 166.36 |
| C-3′ | 6.10 (1H, d, J = 2.4 Hz) | 93.78 |
| C-4′ | - | 168.26 |
| C-4′-OCH3 | 3.89 (3H, s) | 55.17 |
| C-5′ | 6.13 (1H, d, J = 2.4 Hz) | 90.90 |
| C-6′ | - | 162.77 |
| C-6′-OCH3 | 4.02 (3H, s) | 55.62 |
| Reactive | Chalcone | ||
|---|---|---|---|
| Band II (nm) | Band I (nm) | Displacement (nm) | |
| MeOH | 276 | 387 | - |
| MeOH + MeONa | 276 | 479 | B I:72 |
| MeOH + AcONa | 276 | 417 | B I: 30 |
| MeOH + AcONa + H3BO3 | 276 | 415 | B I:28 |
| MeOH + AlCl3 | 276 | 401 | B I:14 |
| MeOH + AlCl3 + HCl | 276 | 387 | NCh. |
Disclaimer/Publisher’s Note: The statements, opinions and data contained in all publications are solely those of the individual author(s) and contributor(s) and not of MDPI and/or the editor(s). MDPI and/or the editor(s) disclaim responsibility for any injury to people or property resulting from any ideas, methods, instructions or products referred to in the content. |
© 2023 by the authors. Licensee MDPI, Basel, Switzerland. This article is an open access article distributed under the terms and conditions of the Creative Commons Attribution (CC BY) license (https://creativecommons.org/licenses/by/4.0/).
Share and Cite
Mendez-Callejas, G.; Piñeros-Avila, M.; Yosa-Reyes, J.; Pestana-Nobles, R.; Torrenegra, R.; Camargo-Ubate, M.F.; Bello-Castro, A.E.; Celis, C.A. A Novel Tri-Hydroxy-Methylated Chalcone Isolated from Chromolaena tacotana with Anti-Cancer Potential Targeting Pro-Survival Proteins. Int. J. Mol. Sci. 2023, 24, 15185. https://doi.org/10.3390/ijms242015185
Mendez-Callejas G, Piñeros-Avila M, Yosa-Reyes J, Pestana-Nobles R, Torrenegra R, Camargo-Ubate MF, Bello-Castro AE, Celis CA. A Novel Tri-Hydroxy-Methylated Chalcone Isolated from Chromolaena tacotana with Anti-Cancer Potential Targeting Pro-Survival Proteins. International Journal of Molecular Sciences. 2023; 24(20):15185. https://doi.org/10.3390/ijms242015185
Chicago/Turabian StyleMendez-Callejas, Gina, Marco Piñeros-Avila, Juvenal Yosa-Reyes, Roberto Pestana-Nobles, Ruben Torrenegra, María F. Camargo-Ubate, Andrea E. Bello-Castro, and Crispin A. Celis. 2023. "A Novel Tri-Hydroxy-Methylated Chalcone Isolated from Chromolaena tacotana with Anti-Cancer Potential Targeting Pro-Survival Proteins" International Journal of Molecular Sciences 24, no. 20: 15185. https://doi.org/10.3390/ijms242015185
APA StyleMendez-Callejas, G., Piñeros-Avila, M., Yosa-Reyes, J., Pestana-Nobles, R., Torrenegra, R., Camargo-Ubate, M. F., Bello-Castro, A. E., & Celis, C. A. (2023). A Novel Tri-Hydroxy-Methylated Chalcone Isolated from Chromolaena tacotana with Anti-Cancer Potential Targeting Pro-Survival Proteins. International Journal of Molecular Sciences, 24(20), 15185. https://doi.org/10.3390/ijms242015185

