Integrating Analysis to Identify Differential circRNAs Involved in Goat Endometrial Receptivity
Abstract
1. Introduction
2. Results
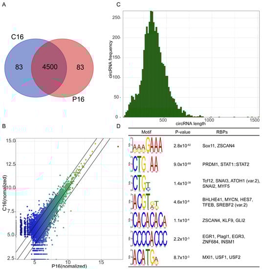
2.1. Identification and Characterization of circRNAs in the Goat Endometrium
2.2. GO and KEGG Analysis of Host Genes of circRNAs
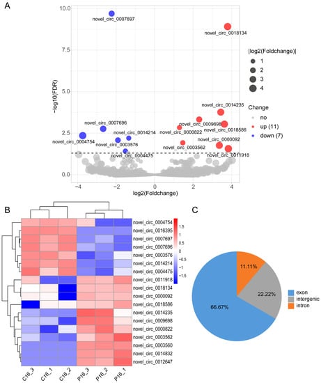
2.3. Identification of DE-circRNAs in the P16 and C16 Endometrium
2.4. Prediction and Construction of ceRNA Regulatory Network
2.5. Functional Annotation of DE-circRNAs
2.6. Validation of DE-circRNAs in the Goat Endometrium
2.7. Functional Prediction of circ_MYRF in Goat Receptive Endometrium
3. Discussion
4. Materials and Methods
4.1. Animals and Sample Collection
4.2. Library Preparation and RNA Sequencing
4.3. RNA-seq Data Analysis
4.4. Analysis of Differentially Expressed circRNAs (DE-circRNAs)
4.5. Motif Enrichment Analysis and ceRNA Network Construction
4.6. Functional Analysis of DE-circRNAs
4.7. Quantitative Real-Time PCR (qPCR)
4.8. Fluorescence In Situ Hybridization (FISH) Analysis
4.9. Statistical Analysis
5. Conclusions
Supplementary Materials
Author Contributions
Funding
Institutional Review Board Statement
Informed Consent Statement
Data Availability Statement
Conflicts of Interest
References
- Akbar, R.; Ullah, K.; Rahman, T.U.; Cheng, Y.; Pang, H.Y.; Jin, L.Y.; Wang, Q.J.; Huang, H.F.; Sheng, J.Z. miR-183-5p regulates uterine receptivity and enhances embryo implantation. J. Mol. Endocrinol. 2020, 64, 43–52. [Google Scholar] [CrossRef] [PubMed]
- Karizbodagh, M.P.; Rashidi, B.; Sahebkar, A.; Masoudifar, A.; Mirzaei, H. Implantation Window and Angiogenesis. J. Cell. Biochem. 2017, 118, 4141–4151. [Google Scholar] [CrossRef] [PubMed]
- Shekibi, M.; Heng, S.; Nie, G. MicroRNAs in the Regulation of Endometrial Receptivity for Embryo Implantation. Int. J. Mol. Sci. 2022, 23, 6210. [Google Scholar] [CrossRef]
- Song, Y.; Zhang, L.; Liu, X.; Niu, M.; Cui, J.; Che, S.; Liu, Y.; An, X.; Cao, B. Analyses of circRNA profiling during the development from pre-receptive to receptive phases in the goat endometrium. J. Anim. Sci. Biotechnol. 2019, 10, 34. [Google Scholar] [CrossRef]
- Governini, L.; Luongo, F.P.; Haxhiu, A.; Piomboni, P.; Luddi, A. Main actors behind the endometrial receptivity and successful implantation. Tissue Cell 2021, 73, 101656. [Google Scholar] [CrossRef] [PubMed]
- Achache, H.; Revel, A. Endometrial receptivity markers, the journey to successful embryo implantation. Hum. Reprod. Update 2006, 12, 731–746. [Google Scholar] [CrossRef]
- Chapron, C.; Marcellin, L.; Borghese, B.; Santulli, P. Rethinking mechanisms, diagnosis and management of endometriosis. Nat. Rev. Endocrino.l 2019, 15, 666–682. [Google Scholar] [CrossRef]
- Roberts, R.M. Interferon-tau, a Type 1 interferon involved in maternal recognition of pregnancy. Cytokine Growth Factor Rev. 2007, 18, 403–408. [Google Scholar] [CrossRef]
- Bazer, F.W.; Thatcher, W.W. Chronicling the discovery of interferon tau. Reproduction 2017, 154, F11–F20. [Google Scholar] [CrossRef]
- Vasquez, Y.M.; Wang, X.Q.; Wetendorf, M.; Franco, H.L.; Mo, Q.X.; Wang, T.Y.; Lanz, R.B.; Young, S.L.; Lessey, B.A.; Spencer, T.E.; et al. FOXO1 regulates uterine epithelial integrity and progesterone receptor expression critical for embryo implantation. PLoS Genet. 2018, 14, 27. [Google Scholar] [CrossRef]
- Liu, H.K.; Wang, C.X.; Li, Z.H.; Shang, C.M.; Zhang, X.Y.; Zhang, R.X.; Wang, A.H.; Jin, Y.P.; Lin, P.F. Transcriptomic Analysis of STAT1/3 in the Goat Endometrium During Embryo Implantation. Front. Vet. Sci. 2021, 8, 12. [Google Scholar] [CrossRef]
- Yang, D.Q.; Liu, A.I.; Zhang, Y.Y.; Nan, S.; Yin, R.L.; Lei, Q.H.; Zhu, H.M.; Chen, J.G.; Han, L.; Ding, M.X.; et al. Essential Role of CRIM1 on Endometrial Receptivity in Goat. Int. J. Mol. Sci. 2021, 22, 5323. [Google Scholar] [CrossRef]
- Zhang, H.; Qi, J.; Wang, Y.; Sun, J.; Li, Z.; Sui, L.; Fan, J.; Liu, C.; Shang, Y.; Kong, L.; et al. Progesterone Regulates Glucose Metabolism Through Glucose Transporter 1 to Promote Endometrial Receptivity. Front. Physiol. 2020, 11, 543148. [Google Scholar] [CrossRef]
- Chen, Q.; Zhang, A.J.; Yu, F.; Gao, J.; Liu, Y.; Yu, C.L.; Zhou, H.; Xu, C. Label-Free Proteomics Uncovers Energy Metabolism and Focal Adhesion Regulations Responsive for Endometrium Receptivity. J. Proteome Res. 2015, 14, 1831–1842. [Google Scholar] [CrossRef]
- Li, X.; Yang, L.; Chen, L.L. The Biogenesis, Functions, and Challenges of Circular RNAs. Mol. Cell 2018, 71, 428–442. [Google Scholar] [CrossRef]
- Kristensen, L.S.; Andersen, M.S.; Stagsted, L.V.W.; Ebbesen, K.K.; Hansen, T.B.; Kjems, J. The biogenesis, biology and characterization of circular RNAs. Nat. Rev. Genet. 2019, 20, 675–691. [Google Scholar] [CrossRef]
- Jeck, W.R.; Sharpless, N.E. Detecting and characterizing circular RNAs. Nat. Biotechnol. 2014, 32, 453–461. [Google Scholar] [CrossRef] [PubMed]
- Jeck, W.R.; Sorrentino, J.A.; Wang, K.; Slevin, M.K.; Burd, C.E.; Liu, J.; Marzluff, W.F.; Sharpless, N.E. Circular RNAs are abundant, conserved, and associated with ALU repeats. Rna 2013, 19, 141–157. [Google Scholar] [CrossRef] [PubMed]
- Salmena, L.; Poliseno, L.; Tay, Y.; Kats, L.; Pandolfi, P.P. A ceRNA Hypothesis: The Rosetta Stone of a Hidden RNA Language? Cell 2011, 146, 353–358. [Google Scholar] [CrossRef] [PubMed]
- Hansen, T.B.; Jensen, T.I.; Clausen, B.H.; Bramsen, J.B.; Finsen, B.; Damgaard, C.K.; Kjems, J. Natural RNA circles function as efficient microRNA sponges. Nature 2013, 495, 384–388. [Google Scholar] [CrossRef]
- Memczak, S.; Jens, M.; Elefsinioti, A.; Torti, F.; Krueger, J.; Rybak, A.; Maier, L.; Mackowiak, S.D.; Gregersen, L.H.; Munschauer, M.; et al. Circular RNAs are a large class of animal RNAs with regulatory potency. Nature 2013, 495, 333–338. [Google Scholar] [CrossRef] [PubMed]
- Zhang, L.; Liu, X.; Che, S.; Cui, J.; Liu, Y.; An, X.; Cao, B.; Song, Y. CircRNA-9119 regulates the expression of prostaglandin-endoperoxide synthase 2 (PTGS2) by sponging miR-26a in the endometrial epithelial cells of dairy goat. Reprod. Fertil. Dev. 2018, 30, 1759–1769. [Google Scholar] [CrossRef] [PubMed]
- Zhang, L.; Liu, X.; Che, S.; Cui, J.; Ma, X.; An, X.; Cao, B.; Song, Y. Endometrial Epithelial Cell Apoptosis Is Inhibited by a ciR8073-miR181a-Neurotensis Pathway during Embryo Implantation. Mol. Ther. Nucleic Acids 2019, 14, 262–273. [Google Scholar] [CrossRef] [PubMed]
- Corley, M.; Burns, M.C.; Yeo, G.W. How RNA-Binding Proteins Interact with RNA: Molecules and Mechanisms. Mol. Cell 2020, 78, 9–29. [Google Scholar] [CrossRef]
- Cassola, A.; Noé, G.; Frasch, A.C. RNA recognition motifs involved in nuclear import of RNA-binding proteins. RNA Biol. 2010, 7, 339–344. [Google Scholar] [CrossRef] [PubMed]
- Sand, M.; Bechara, F.G.; Gambichler, T.; Sand, D.; Bromba, M.; Hahn, S.A.; Stockfleth, E.; Hessam, S. Circular RNA expression in cutaneous squamous cell carcinoma. J. Dermatol. Sci. 2016, 83, 210–218. [Google Scholar] [CrossRef] [PubMed]
- Panda, A.C. Circular RNAs Act as miRNA Sponges. Adv. Exp. Med. Biol. 2018, 1087, 67–79. [Google Scholar]
- Jain, A.; Baviskar, P.S.; Kandasamy, S.; Kumar, R.; Singh, R.; Kumar, S.; Agarwal, S.K.; Joshi, P.; Mitra, A. Interferon stimulated gene 15 (ISG15): Molecular characterization and expression profile in endometrium of buffalo (Bubalus bubalis). Anim. Reprod. Sci. 2012, 133, 159–168. [Google Scholar] [CrossRef]
- Alak, I.; Hitit, M.; Kose, M.; Kaya, M.S.; Ucar, E.H.; Atli, Z.; Atli, M.O. Relative abundance and localization of interferon-stimulated gene 15 mRNA transcript in intra- and extra-uterine tissues during the early stages of pregnancy in sheep. Anim. Reprod. Sci. 2020, 216, 106347. [Google Scholar] [CrossRef]
- Simmons, D.G.; Kennedy, T.G. Uterine sensitization-associated gene-1: A novel gene induced within the rat endometrium at the time of uterine receptivity/sensitization for the decidual cell reaction. Biol. Reprod. 2002, 67, 1638–1645. [Google Scholar] [CrossRef]
- Altmäe, S.; Koel, M.; Võsa, U.; Adler, P.; Suhorutšenko, M.; Laisk-Podar, T.; Kukushkina, V.; Saare, M.; Velthut-Meikas, A.; Krjutškov, K.; et al. Meta-signature of human endometrial receptivity: A meta-analysis and validation study of transcriptomic biomarkers. Sci. Rep. 2017, 7, 10077. [Google Scholar] [CrossRef] [PubMed]
- You, X.; Vlatkovic, I.; Babic, A.; Will, T.; Epstein, I.; Tushev, G.; Akbalik, G.; Wang, M.; Glock, C.; Quedenau, C.; et al. Neural circular RNAs are derived from synaptic genes and regulated by development and plasticity. Nat. Neurosci. 2015, 18, 603–610. [Google Scholar] [CrossRef]
- Holdt, L.M.; Kohlmaier, A.; Teupser, D. Molecular roles and function of circular RNAs in eukaryotic cells. Cell. Mol. Life Sci. 2018, 75, 1071–1098. [Google Scholar] [CrossRef] [PubMed]
- Venø, M.T.; Hansen, T.B.; Venø, S.T.; Clausen, B.H.; Grebing, M.; Finsen, B.; Holm, I.E.; Kjems, J. Spatio-temporal regulation of circular RNA expression during porcine embryonic brain development. Genome Biol. 2015, 16, 245. [Google Scholar] [CrossRef]
- Zhang, Y.; Fan, J.; Ho, J.W.; Hu, T.; Kneeland, S.C.; Fan, X.; Xi, Q.; Sellarole, M.A.; de Vries, W.N.; Lu, W.; et al. Crim1 regulates integrin signaling in murine lens development. Development 2016, 143, 356–366. [Google Scholar]
- Iyer, S.; Chhabra, Y.; Harvey, T.J.; Wang, R.; Chiu, H.S.; Smith, A.G.; Thomas, W.G.; Pennisi, D.J.; Piper, M. CRIM1 is necessary for coronary vascular endothelial cell development and homeostasis. J. Mol. Histol. 2017, 48, 53–61. [Google Scholar] [CrossRef] [PubMed]
- Xu, X.L.; Zhang, J.W.; Tian, Y.H.; Gao, Y.; Dong, X.; Chen, W.B.; Yuan, X.N.; Yin, W.N.; Xu, J.J.; Chen, K.; et al. CircRNA inhibits DNA damage repair by interacting with host gene. Mol. Cancer 2020, 19, 128. [Google Scholar] [CrossRef]
- Zhou, J.Y.; Zhang, S.Z.; Chen, Z.M.; He, Z.F.; Xu, Y.; Li, Z.J. CircRNA-ENO1 promoted glycolysis and tumor progression in lung adenocarcinoma through upregulating its host gene ENO1. Cell Death Dis. 2019, 10, 885. [Google Scholar] [CrossRef]
- Lv, T.; Miao, Y.F.; Xu, T.Q.; Sun, W.H.; Sang, Y.Z.; Jia, F.; Zhang, X.H. Circ-EPB41L5 regulates the host gene EPB41L5 via sponging miR-19a to repress glioblastoma tumorigenesis. Aging 2020, 12, 318–339. [Google Scholar] [CrossRef]
- Zhao, X.L.; Duan, X.M.; Fu, J.P.; Shao, Y.N.; Zhang, W.W.; Guo, M.; Li, C.H. Genome-Wide Identification of Circular RNAs Revealed the Dominant Intergenic Region Circularization Model in Apostichopus japonicus. Front. Genet. 2019, 10, 603. [Google Scholar] [CrossRef]
- Zhang, L.; Liu, X.; Ma, X.; Liu, Y.; Che, S.; Cui, J.; An, X.; Cao, B.; Song, Y. Testin was regulated by circRNA3175-miR182 and inhibited endometrial epithelial cell apoptosis in pre-receptive endometrium of dairy goats. J. Cell. Physiol. 2018, 233, 6965–6974. [Google Scholar] [CrossRef]
- Zheng, Q.; Bao, C.; Guo, W.; Li, S.; Chen, J.; Chen, B.; Luo, Y.; Lyu, D.; Li, Y.; Shi, G.; et al. Circular RNA profiling reveals an abundant circHIPK3 that regulates cell growth by sponging multiple miRNAs. Nat. Commun. 2016, 7, 11215. [Google Scholar] [CrossRef]
- Bauersachs, S.; Ulbrich, S.E.; Reichenbach, H.D.; Reichenbach, M.; Buttner, M.; Meyer, H.H.D.; Spencer, T.E.; Minten, M.; Sax, G.; Winter, G.; et al. Comparison of the Effects of Early Pregnancy with Human Interferon, Alpha 2 (IFNA2), on Gene Expression in Bovine Endometrium. Biol. Reprod. 2012, 86, 1–15. [Google Scholar] [CrossRef] [PubMed]
- Meidan, R.; Basavaraja, R. Interferon-Tau regulates a plethora of functions in the corpus luteum. Domest. Anim. Endocrinol. 2022, 78, 106671. [Google Scholar] [CrossRef] [PubMed]
- Basavaraja, R.; Przygrodzka, E.; Pawlinski, B.; Gajewski, Z.; Kaczmarek, M.M.; Meidan, R. Interferon-tau promotes luteal endothelial cell survival and inhibits specific luteolytic genes in bovine corpus luteum. Reproduction 2017, 154, 559–568. [Google Scholar] [CrossRef] [PubMed]
- Basavaraja, R.; Madusanka, S.T.; Drum, J.N.; Shrestha, K.; Farberov, S.; Wiltbank, M.C.; Sartori, R.; Meidan, R. Interferon-Tau Exerts Direct Prosurvival and Antiapoptotic Actions in Luteinized Bovine Granulosa Cells. Sci. Rep. 2019, 9, 14682. [Google Scholar] [CrossRef] [PubMed]
- Hua, R.; Zhang, X.; Li, W.; Lian, W.; Liu, Q.; Gao, D.; Wang, Y.; Lei, M. Ssc-miR-21-5p regulates endometrial epithelial cell proliferation, apoptosis and migration via the PDCD4/AKT pathway. J. Cell Sci. 2020, 133, jcs248898. [Google Scholar] [CrossRef] [PubMed]
- Adiguzel, D.; Celik-Ozenci, C. FoxO1 is a cell-specific core transcription factor for endometrial remodeling and homeostasis during menstrual cycle and early pregnancy. Hum. Reprod. Update 2021, 27, 570–583. [Google Scholar]
- Lim, W.; Bae, H.; Bazer, F.W.; Song, G. Fibroblast growth factor 2 induces proliferation and distribution of G(2) /M phase of bovine endometrial cells involving activation of PI3K/AKT and MAPK cell signaling and prevention of effects of ER stress. J. Cell. Physiol. 2018, 233, 3295–3305. [Google Scholar] [CrossRef]
- Kusama, K.; Yoshie, M.; Tamura, K.; Nakayama, T.; Nishi, H.; Isaka, K.; Tachikawa, E. The role of exchange protein directly activated by cyclic AMP 2-mediated calreticulin expression in the decidualization of human endometrial stromal cells. Endocrinology 2014, 155, 240–248. [Google Scholar] [CrossRef]
- Whitby, S.; Zhou, W.; Dimitriadis, E. Alterations in Epithelial Cell Polarity During Endometrial Receptivity: A Systematic Review. Front. Endocrinol. 2020, 11, 596324. [Google Scholar] [CrossRef]
- Bazer, F.W.; Spencer, T.E.; Johnson, G.A. Interferons and uterine receptivity. Semin. Reprod. Med. 2009, 27, 90–102. [Google Scholar] [CrossRef] [PubMed]
- Zhao, S.; Wu, Y.; Gao, H.; Evans, A.; Zeng, S.M. Roles of interferon-stimulated gene 15 protein in bovine embryo development. Reprod. Fertil. Dev. 2017, 29, 1209–1216. [Google Scholar] [CrossRef]
- Chandrakar, K.; Jain, A.; Khan, J.R.; Jain, T.; Singh, M.; Mishra, O.P. Molecular characterization and expression profile of interferon-stimulated gene 15 (ISG15) in the endometrium of goat (Capra hircus). Theriogenology 2020, 142, 348–354. [Google Scholar] [CrossRef]
- Newton, G.R.; Lewis, S.K.; Avendano, J.; Williams, E.A.; Ribeiro, F.R.B.; Nuti, L.C.; Foxworth, W.B.; Ing, N.H. Fucosyltransferase gene expression in goat endometrium during the estrous cycle and early pregnancy. Theriogenology 2019, 132, 118–127. [Google Scholar] [CrossRef] [PubMed]
- Langmead, B.; Trapnell, C.; Pop, M.; Salzberg, S.L. Ultrafast and memory-efficient alignment of short DNA sequences to the human genome. Genome Biol. 2009, 10, R25. [Google Scholar] [CrossRef]
- Hansen, T.B.; Venø, M.T.; Damgaard, C.K.; Kjems, J. Comparison of circular RNA prediction tools. Nucleic Acids Res. 2016, 44, e58. [Google Scholar] [CrossRef] [PubMed]
- Gao, Y.; Zhang, J.; Zhao, F. Circular RNA identification based on multiple seed matching. Brief. Bioinform. 2018, 19, 803–810. [Google Scholar] [CrossRef]
- Zhou, L.; Chen, J.; Li, Z.; Li, X.; Hu, X.; Huang, Y.; Zhao, X.; Liang, C.; Wang, Y.; Sun, L.; et al. Integrated profiling of microRNAs and mRNAs: microRNAs located on Xq27.3 associate with clear cell renal cell carcinoma. PLoS ONE 2010, 5, e15224. [Google Scholar] [CrossRef]
- Love, M.I.; Huber, W.; Anders, S. Moderated estimation of fold change and dispersion for RNA-seq data with DESeq2. Genome Biol. 2014, 15, 550. [Google Scholar] [CrossRef]
- Hochberg, Y.; Benjamini, Y. More powerful procedures for multiple significance testing. Stat. Med. 1990, 9, 811–818. [Google Scholar] [CrossRef] [PubMed]
- Bailey, T.L. DREME: Motif discovery in transcription factor ChIP-seq data. Bioinformatics 2011, 27, 1653–1659. [Google Scholar] [CrossRef]
- Fornes, O.; Castro-Mondragon, J.A.; Khan, A.; van der Lee, R.; Zhang, X.; Richmond, P.A.; Modi, B.P.; Correard, S.; Gheorghe, M.; Baranasic, D.; et al. JASPAR 2020: Update of the open-access database of transcription factor binding profiles. Nucleic Acids Res. 2020, 48, D87–D92. [Google Scholar] [CrossRef] [PubMed]
- Gupta, S.; Stamatoyannopoulos, J.A.; Bailey, T.L.; Noble, W.S. Quantifying similarity between motifs. Genome Biol. 2007, 8, R24. [Google Scholar] [CrossRef] [PubMed]
- Enright, A.J.; John, B.; Gaul, U.; Tuschl, T.; Sander, C.; Marks, D.S. MicroRNA targets in Drosophila. Genome Biol. 2003, 5, R1. [Google Scholar] [CrossRef]
- Shannon, P.; Markiel, A.; Ozier, O.; Baliga, N.S.; Wang, J.T.; Ramage, D.; Amin, N.; Schwikowski, B.; Ideker, T. Cytoscape: A software environment for integrated models of biomolecular interaction networks. Genome Res 2003, 13, 2498–2504. [Google Scholar] [CrossRef]
- Xie, C.; Mao, X.; Huang, J.; Ding, Y.; Wu, J.; Dong, S.; Kong, L.; Gao, G.; Li, C.Y.; Wei, L. KOBAS 2.0: A web server for annotation and identification of enriched pathways and diseases. Nucleic Acids Res. 2011, 39, W316–W322. [Google Scholar] [CrossRef]
- Zang, X.; Zhou, C.; Wang, W.; Gan, J.; Li, Y.; Liu, D.; Liu, G.; Hong, L. Differential MicroRNA Expression Involved in Endometrial Receptivity of Goats. Biomolecules 2021, 11, 472. [Google Scholar] [CrossRef]









Disclaimer/Publisher’s Note: The statements, opinions and data contained in all publications are solely those of the individual author(s) and contributor(s) and not of MDPI and/or the editor(s). MDPI and/or the editor(s) disclaim responsibility for any injury to people or property resulting from any ideas, methods, instructions or products referred to in the content. |
© 2023 by the authors. Licensee MDPI, Basel, Switzerland. This article is an open access article distributed under the terms and conditions of the Creative Commons Attribution (CC BY) license (https://creativecommons.org/licenses/by/4.0/).
Share and Cite
Wang, W.; Zang, X.; Li, Y.; Liu, D.; Hong, L.; Liu, G. Integrating Analysis to Identify Differential circRNAs Involved in Goat Endometrial Receptivity. Int. J. Mol. Sci. 2023, 24, 1531. https://doi.org/10.3390/ijms24021531
Wang W, Zang X, Li Y, Liu D, Hong L, Liu G. Integrating Analysis to Identify Differential circRNAs Involved in Goat Endometrial Receptivity. International Journal of Molecular Sciences. 2023; 24(2):1531. https://doi.org/10.3390/ijms24021531
Chicago/Turabian StyleWang, Wenjing, Xupeng Zang, Yaokun Li, Dewu Liu, Linjun Hong, and Guangbin Liu. 2023. "Integrating Analysis to Identify Differential circRNAs Involved in Goat Endometrial Receptivity" International Journal of Molecular Sciences 24, no. 2: 1531. https://doi.org/10.3390/ijms24021531
APA StyleWang, W., Zang, X., Li, Y., Liu, D., Hong, L., & Liu, G. (2023). Integrating Analysis to Identify Differential circRNAs Involved in Goat Endometrial Receptivity. International Journal of Molecular Sciences, 24(2), 1531. https://doi.org/10.3390/ijms24021531

