Clinical, Histopathologic and Genetic Features of Rhabdoid Meningiomas
Abstract
1. Introduction
2. Results and Discussion
2.1. RM Cases Previously Reported in the Literature
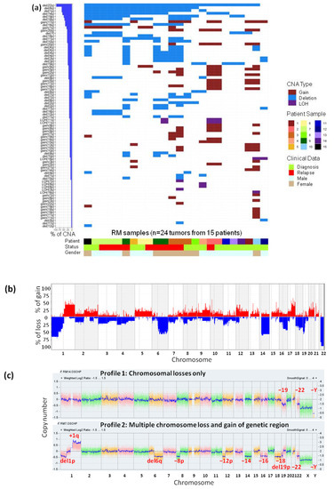
2.2. Clinical, Histopathologic and Genetic Features of Our Retrospective Cohort of RM Patients
3. Materials and Methods
3.1. RM Tumor Samples
3.2. Fluorescence In Situ Hybridization (FISH) and CNA Array Studies
3.3. Statistical Methods
4. Conclusions
Supplementary Materials
Author Contributions
Funding
Institutional Review Board Statement
Informed Consent Statement
Data Availability Statement
Acknowledgments
Conflicts of Interest
References
- Louis, D.N.; Perry, A.; Wesseling, P.; Brat, D.J.; Cree, I.A.; Figarella-Branger, D.; Hawkins, C.; Ng, H.K.; Pfister, S.M.; Reifenberger, G.; et al. The 2021 WHO Classification of Tumors of the Central Nervous System: A Summary. Neuro-Oncology 2021, 23, 1231–1251. [Google Scholar] [CrossRef]
- Ostrom, Q.T.; Cioffi, G.; Gittleman, H.; Patil, N.; Waite, K.; Kruchko, C.; Barnholtz-Sloan, J.S. CBTRUS Statistical Report: Primary Brain and Other Central Nervous System Tumors Diagnosed in the United States in 2012–2016. Neuro-Oncology 2019, 21, v1–v100. [Google Scholar] [CrossRef]
- WHO Classification of Tumours Editorial Board. World Health Organization Classification of Tumours of the Central Nervous System, 5th ed.; International Agency for Research on Cancer: Lyon, France, 2021. [Google Scholar]
- Rogerio, F.; de Araujo Zanardi, V.; de Menezes Netto, J.R.; de Souza Queiroz, L. Meningioma with Rhabdoid, Papillary and Clear Cell Features: Case Report and Review of Association of Rare Meningioma Variants. Clin. Neuropathol. 2011, 30, 291–296. [Google Scholar] [CrossRef]
- Wu, Y.-T.; Ho, J.-T.; Lin, Y.-J.; Lin, J.-W. Rhabdoid Papillary Meningioma: A Clinicopathologic Case Series Study. Neuropathology 2011, 31, 599–605. [Google Scholar] [CrossRef] [PubMed]
- Christodoulides, I.; Lavrador, J.P.; Bodi, I.; Laxton, R.; Gullan, R.; Bhangoo, R.; Vergani, F.; Ashkan, K. Transformation of Grade II to Grade III Rhabdoid–Papillary Meningioma: Is Stereotactic Radiosurgery the Culprit? A Case Report and Literature Review. World Neurosurg. 2020, 134, 337–342. [Google Scholar] [CrossRef]
- Louis, D.N.; Ohgaki, H.; Wiestler, O.D.; Cavenee, W.K. (Eds.) WHO Classification of Tumours of the Central Nervous System Revised 4th Edition; IARC: Lyon, France, 2016. [Google Scholar]
- Vaubel, R.A.; Chen, S.G.; Raleigh, D.R.; Link, M.J.; Chicoine, M.R.; Barani, I.; Jenkins, S.M.; Aleff, P.A.; Rodriguez, F.J.; Burger, P.C.; et al. Meningiomas With Rhabdoid Features Lacking Other Histologic Features of Malignancy: A Study of 44 Cases and Review of the Literature. J. Neuropathol. Exp. Neurol. 2016, 75, 44–52. [Google Scholar] [CrossRef] [PubMed]
- Zhang, G.-J.; Zhang, G.-B.; Zhang, Y.-S.; Li, H.; Li, C.-B.; Zhang, L.-W.; Li, D.; Wu, Z.; Zhang, J.-T. World Health Organization Grade III (Nonanaplastic) Meningioma: Experience in a Series of 23 Cases. World Neurosurg. 2018, 112, e754–e762. [Google Scholar] [CrossRef]
- Zhou, Y.; Xie, Q.; Gong, Y.; Mao, Y.; Zhong, P.; Che, X.; Jiang, C.; Huang, F.; Zheng, K.; Li, S.; et al. Clinicopathological Analysis of Rhabdoid Meningiomas: Report of 12 Cases and a Systematic Review of the Literature. World Neurosurg. 2013, 79, 724–732. [Google Scholar] [CrossRef] [PubMed]
- Cooper, W.A.; Shingde, M.; Lee, V.K.; Allan, R.S.; Wills, E.J.; Harper, C. “Rhabdoid Meningioma” Lacking Malignant Features. Report of Two Cases. Clin. Neuropathol. 2004, 23, 16–20. [Google Scholar]
- Kepes, J.J.; Moral, L.A.; Wilkinson, S.B.; Abdullah, A.; Llena, J.F. Rhabdoid Transformation of Tumor Cells in Meningiomas: A Histologic Indication of Increased Proliferative Activity: Report of Four Cases. Am. J. Surg. Pathol. 1998, 22, 231–238. [Google Scholar] [CrossRef] [PubMed]
- Perry, A.; Scheithauer, B.W.; Stafford, S.L.; Abell-Aleff, P.C.; Meyer, F.B. “Rhabdoid” Meningioma: An Aggressive Variant. Am. J. Surg. Pathol. 1998, 22, 1482–1490. [Google Scholar] [CrossRef]
- Wu, Y.-T.; Lin, J.-W.; Wang, H.-C.; Lee, T.-C.; Ho, J.-T.; Lin, Y.-J. Clinicopathologic Analysis of Rhabdoid Meningioma. J. Clin. Neurosci. 2010, 17, 1271–1275. [Google Scholar] [CrossRef] [PubMed]
- Kesavan, S. Meningioma with Rhabdoid Transformation. Singap. Med. J. 2000, 41, 464–467. [Google Scholar]
- Hamilton, R.L.; Bleggi-Torres, L.F.; Reis-Filho, J.S.; Faoro, L.N.; Noronha, L.; Montemor-Netto, M.R.; Ramina, R. CASES OF THE MONTH: April 2001–June 2001. Brain Pathol. 2001, 11, 481–482. [Google Scholar] [CrossRef] [PubMed]
- Kim, E.Y.; Weon, Y.C.; Kim, S.T.; Kim, H.-J.; Byun, H.S.; Lee, J.-I.; Kim, J.H. Rhabdoid Meningioma: Clinical Features and MR Imaging Findings in 15 Patients. AJNR Am. J. Neuroradiol. 2007, 28, 1462–1465. [Google Scholar] [CrossRef]
- Jansen, J.C.; Turner, J.; Sheehy, J.; Fagan, P.A. Recurrent Rhabdoid Meningioma: Case Report. Skull Base 2003, 13, 51–54. [Google Scholar] [CrossRef]
- Zhang, Y.-Y.; Zhang, L.; Liu, Y.-Z.; Zhang, R.; Zhang, G.-H. Prognostic Factors and Long-Term Outcomes of Primary Intracranial Rhabdoid Meningioma: A Systematic Review. Clin. Neurol. Neurosurg. 2020, 196, 105971. [Google Scholar] [CrossRef] [PubMed]
- Al-Habib, A.; Lach, B.; Al Khani, A. Intracerebral Rhabdoid and Papillary Meningioma with Leptomeningeal Spread and Rapid Clinical Progression. Clin. Neuropathol. 2005, 24, 1–7. [Google Scholar]
- Matyja, E.; Grajkowska, W.; Nauman, P.; Bonicki, W.; Bojarski, P.; Marchel, A. Necrotic Rhabdoid Meningiomas with Aggressive Clinical Behavior. Clin. Neuropathol. 2010, 29, 307–316. [Google Scholar] [CrossRef]
- Nassiri, F.; Liu, J.; Patil, V.; Mamatjan, Y.; Wang, J.Z.; Hugh-White, R.; Macklin, A.M.; Khan, S.; Singh, O.; Karimi, S.; et al. A Clinically Applicable Integrative Molecular Classification of Meningiomas. Nature 2021, 597, 119–125. [Google Scholar] [CrossRef]
- Driver, J.; Hoffman, S.E.; Tavakol, S.; Woodward, E.; Maury, E.A.; Bhave, V.; Greenwald, N.F.; Nassiri, F.; Aldape, K.; Zadeh, G.; et al. A Molecularly Integrated Grade for Meningioma. Neuro-Oncology 2022, 24, 796–808. [Google Scholar] [CrossRef]
- Youngblood, M.W.; Miyagishima, D.F.; Jin, L.; Gupte, T.; Li, C.; Duran, D.; Montejo, J.D.; Zhao, A.; Sheth, A.; Tyrtova, E.; et al. Associations of Meningioma Molecular Subgroup and Tumor Recurrence. Neuro-Oncology 2021, 23, 783–794. [Google Scholar] [CrossRef] [PubMed]
- Maas, S.L.N.; Stichel, D.; Hielscher, T.; Sievers, P.; Berghoff, A.S.; Schrimpf, D.; Sill, M.; Euskirchen, P.; Blume, C.; Patel, A.; et al. Integrated Molecular-Morphologic Meningioma Classification: A Multicenter Retrospective Analysis, Retrospectively and Prospectively Validated. J. Clin. Oncol. 2021, 39, 3839–3852. [Google Scholar] [CrossRef]
- Perry, A.; Fuller, C.E.; Judkins, A.R.; Dehner, L.P.; Biegel, J.A. INI1 Expression Is Retained in Composite Rhabdoid Tumors, Including Rhabdoid Meningiomas. Mod. Pathol. 2005, 18, 951–958. [Google Scholar] [CrossRef] [PubMed]
- Shankar, G.M.; Abedalthagafi, M.; Vaubel, R.A.; Merrill, P.H.; Nayyar, N.; Gill, C.M.; Brewster, R.; Bi, W.L.; Agarwalla, P.K.; Thorner, A.R.; et al. Germline and Somatic BAP1 Mutations in High-Grade Rhabdoid Meningiomas. Neuro-Oncology 2017, 19, 535–545. [Google Scholar] [CrossRef]
- Ravanpay, A.C.; Barkley, A.; White-Dzuro, G.A.; Cimino, P.J.; Gonzalez-Cuyar, L.F.; Lockwood, C.; Halasz, L.M.; Hisama, F.M.; Ferreira, M. Giant Pediatric Rhabdoid Meningioma Associated with a Germline BAP1 Pathogenic Variation: A Rare Clinical Case. World Neurosurg. 2018, 119, 402–415. [Google Scholar] [CrossRef]
- Kwon, M.J.; Sung, C.O.; Kang, S.Y.; Do, I.-G.; Suh, Y.-L. Differential Expression of Extracellular Matrix–Related Genes in Rare Variants of Meningioma. Hum. Pathol. 2013, 44, 260–268. [Google Scholar] [CrossRef]
- Williams, E.A.; Wakimoto, H.; Shankar, G.M.; Barker, F.G.; Brastianos, P.K.; Santagata, S.; Sokol, E.S.; Pavlick, D.C.; Shah, N.; Reddy, A.; et al. Frequent Inactivating Mutations of the PBAF Complex Gene PBRM1 in Meningioma with Papillary Features. Acta Neuropathol. 2020, 140, 89–93. [Google Scholar] [CrossRef] [PubMed]
- Ko, K.-W.; Nam, D.-H.; Kong, D.-S.; Lee, J.-I.; Park, K.; Kim, J.-H. Relationship between Malignant Subtypes of Meningioma and Clinical Outcome. J. Clin. Neurosci. 2007, 14, 747–753. [Google Scholar] [CrossRef] [PubMed]
- Birua, G.J.S.; Sadashiva, N.; Konar, S.; Rao, S.; Shukla, D.; Krishna, U.; Saini, J.; Santosh, V. Rhabdoid Meningiomas: Clinicopathological Analysis of a Rare Variant of Meningioma. Clin. Neurol. Neurosurg. 2021, 207, 106778. [Google Scholar] [CrossRef]
- Jamal, A.M.E.; Raja, A.; Saad, A.G. Giant Frontal Colliding Meningiomas in a Child: Histopathologic, Cytogenetic, and Ultrastructural Descriptions of a Unique Case. Pediatr. Dev. Pathol. 2011, 14, 333–338. [Google Scholar] [CrossRef]
- Karabagli, P.; Karabagli, H.; Yavas, G. Aggressive Rhabdoid Meningioma with Osseous, Papillary and Chordoma-like Appearance. Neuropathology 2014, 34, 475–483. [Google Scholar] [CrossRef]
- Maiuri, F.; Mariniello, G.; Barbato, M.; Corvino, S.; Guadagno, E.; Chiariotti, L.; Del Basso De Caro, M. Malignant Intraventricular Meningioma: Literature Review and Case Report. Neurosurg. Rev. 2022, 45, 151–166. [Google Scholar] [CrossRef]
- Loewenstern, J.; Rutland, J.; Gill, C.; Arib, H.; Pain, M.; Umphlett, M.; Kinoshita, Y.; McBride, R.; Donovan, M.; Sebra, R.; et al. Comparative Genomic Analysis of Driver Mutations in Matched Primary and Recurrent Meningiomas. Oncotarget 2019, 10, 3506–3517. [Google Scholar] [CrossRef] [PubMed]
- Haddad, A.F.; Young, J.S.; Kanungo, I.; Sudhir, S.; Chen, J.-S.; Raleigh, D.R.; Magill, S.T.; McDermott, M.W.; Aghi, M.K. WHO Grade I Meningioma Recurrence: Identifying High Risk Patients Using Histopathological Features and the MIB-1 Index. Front. Oncol. 2020, 10, 1522. [Google Scholar] [CrossRef]
- Klein, R.; Bendszus, M.; Perez, J.; Roggendorf, W. Rhabdoid Meningioma. A New Malignant Subtype. Pathologe 2002, 23, 297–302. [Google Scholar] [CrossRef] [PubMed]
- Gayatri Rath, A.K. Rhabdoid Meningioma-An Uncommon and Aggressive Variant. J. Cancer Sci. Ther. 2013, 05, 343–345. [Google Scholar] [CrossRef]
- Sievers, P.; Hielscher, T.; Schrimpf, D.; Stichel, D.; Reuss, D.E.; Berghoff, A.S.; Neidert, M.C.; Wirsching, H.-G.; Mawrin, C.; Ketter, R.; et al. CDKN2A/B Homozygous Deletion Is Associated with Early Recurrence in Meningiomas. Acta Neuropathol. 2020, 140, 409–413. [Google Scholar] [CrossRef]
- Barresi, V.; Caffo, M. Rhabdoid Meningioma: Grading and Prognostic Significance of This Uncommon Variant. J. Neuropathol. Exp. Neurol. 2017, 76, 414–416. [Google Scholar] [CrossRef] [PubMed]
- Saito, A.; Nakazato, Y.; Yoshii, Y.; Hyodo, A.; Harakuni, T.; Toita, T.; Ogawa, K.; Horikawa, K.; Terada, Y.; Kinjo, S.; et al. Anaplastic Meningioma with Papillary, Rhabdoid, and Epithelial Features: A Case Report. Brain Tumor Pathol. 2001, 18, 155–159. [Google Scholar] [CrossRef] [PubMed]
- Jeong, J.; Kim, N.R.; Lee, S.G. Crush Cytology of a Primary Intraspinal Rhabdoid Papillary Meningioma: A Case Report. Acta Cytol. 2013, 57, 528–533. [Google Scholar] [CrossRef]
- Mawrin, C.; Perry, A. Pathological Classification and Molecular Genetics of Meningiomas. J. Neurooncol. 2010, 99, 379–391. [Google Scholar] [CrossRef]
- Hui, M.; Uppin, M.S.; Saradhi, M.V.; Sahu, B.P.; Purohit, A.K.; Sundaram, C. Pediatric Meningiomas an Aggressive Subset: A Clinicopathological and Immunohistochemical Study. J. Postgrad. Med. 2015, 61, 32–35. [Google Scholar] [CrossRef]
- Elsmore, A.V.; Kakar, A. Rhabdoid Meningioma: Rare And Highly Aggressive. Internet J. Neurosurg. 2005, 3, 1–5. [Google Scholar]
- Eom, K.S.; Kim, D.W.; Kim, T.Y. Diffuse Craniospinal Metastases of Intraventricular Rhabdoid Papillary Meningioma with Glial Fibrillary Acidic Protein Expression: A Case Report. Clin. Neurol. Neurosurg. 2009, 111, 619–623. [Google Scholar] [CrossRef]
- Mawrin, C.; Hahne, R.; Scherlach, C.; Kirches, E.; Dietzmann, K. June 2004: A Male in His Lat 60s with Recurrent Extra-Cerebral Tumor. Brain Pathol. 2006, 14, 457–459. [Google Scholar] [CrossRef]
- Khairy, S.; Al-Ahmari, A.N.; Saeed, M.A.; Azzubi, M. Pediatric Rhabdoid Meningioma with Extension to the Heart: A First Case Report and Literature Review. World Neurosurg. 2019, 129, 445–450. [Google Scholar] [CrossRef]
- Mordechai, O.; Postovsky, S.; Vlodavsky, E.; Eran, A.; Constantini, S.; Dotan, E.; Cagnano, E.; Weyl-Ben-Arush, M. Metastatic Rhabdoid Meningioma with BRAF V600E Mutation and Good Response to Personalized Therapy: Case Report and Review of the Literature. Pediatr. Hematol. Oncol. 2015, 32, 207–211. [Google Scholar] [CrossRef]
- Wang, Z.; Kong, M.; Li, J.; Xiao, W.; Zheng, S. Intraspinal Rhabdoid Meningioma Metastasis to the Liver. J. Clin. Neurosci. 2011, 18, 714–716. [Google Scholar] [CrossRef]
- Lofrese, G.; Della Pepa, G.M.; Sabatino, G.; Esposito, G.; Puca, A.; Albanese, A. Intraparenchymal Recurrence of a Dural Meningioma: Association with Rhabdoid Alterations with Aggressive Biological and Clinical Behaviour. Br. J. Neurosurg. 2011, 25, 324–326. [Google Scholar] [CrossRef]
- Motegi, H.; Kobayashi, H.; Terasaka, S.; Ishii, N.; Ito, M.; Shimbo, D.; Kubota, K.; Houkin, K. Hemorrhagic Onset of Rhabdoid Meningioma after Initiating Treatment for Infertility. Brain Tumor Pathol. 2012, 29, 240–244. [Google Scholar] [CrossRef]
- Domingues, P.H.; Teodosio, C.; Otero, A.; Sousa, P.; Ortiz, J.; Macias Mdel, C.; Goncalves, J.M.; Nieto, A.B.; Lopes, M.C.; de Oliveira, C.; et al. Association between Inflammatory Infiltrates and Isolated Monosomy 22/Del(22q) in Meningiomas. PLoS ONE 2013, 8, e74798. [Google Scholar] [CrossRef]
- Tabernero, M.D.; Maillo, A.; Nieto, A.B.; Diez-Tascon, C.; Lara, M.; Sousa, P.; Otero, A.; Castrillo, A.; Patino-Alonso Mdel, C.; Espinosa, A.; et al. Delineation of Commonly Deleted Chromosomal Regions in Meningiomas by High-Density Single Nucleotide Polymorphism Genotyping Arrays. Genes Chromosom. Cancer 2012, 51, 606–617. [Google Scholar] [CrossRef]
- Espinosa, A.B.; Tabernero, M.D.; Maillo, A.; Sayagues, J.M.; Ciudad, J.; Merino, M.; Alguero, M.C.; Lubombo, A.M.; Sousa, P.; Santos-Briz, A.; et al. The Cytogenetic Relationship between Primary and Recurrent Meningiomas Points to the Need for New Treatment Strategies in Cases at High Risk of Relapse. Clin. Cancer Res 2006, 12, 772–780. [Google Scholar] [CrossRef]
- Domingues, P.; Gonzalez-Tablas, M.; Otero, A.; Pascual, D.; Ruiz, L.; Miranda, D.; Sousa, P.; Goncalves, J.M.; Lopes, M.C.; Orfao, A.; et al. Genetic/Molecular Alterations of Meningiomas and the Signaling Pathways Targeted. Oncotarget 2015, 6, 10671–10688. [Google Scholar] [CrossRef]
- Abolfotoh, M.; Al-Mefty, O.; Dunn, I.; Hong, C.; Lidov, H.; Tavanaiepour, D. Primary Calcified Rhabdoid Meningioma of the Cranio-Cervical Junction: A Case Report and Review of Literature. J. Craniovertebr. Junction Spine 2012, 3, 32. [Google Scholar] [CrossRef] [PubMed]
- Ahmad, K.E.; Al-Jahdhami, S.; Ahmad, O. Rhabdoid Meningioma Presenting with Subependymal and Diffuse Meningeal Involvement but No Mass Lesion. J. Clin. Neurosci. 2010, 17, 1581–1582. [Google Scholar] [CrossRef]
- Bannykh, S.I.; Perry, A.; Powell, H.C.; Hill, A.; Hansen, L.A. Malignant Rhabdoid Meningioma Arising in the Setting of Preexisting Ganglioglioma: A Diagnosis Supported by Fluorescence in Situ Hybridization. J. Neurosurg. 2002, 97, 1450–1455. [Google Scholar] [CrossRef]
- Bansal, M.; Pathak, V.P.; Kishore, S.; Bansal, K.K. Rhabdoid Meningioma: Rapid Intraoperative Diagnosis on Squash Smears. Diagn. Cytopathol. 2009. [Google Scholar] [CrossRef]
- Batoroev, Y.K.; Nguyen, G.-K. Rhabdoid Meningioma Diagnosed by Imprint Cytology. Acta Cytol. 2005, 49, 464–465. [Google Scholar]
- Buccoliero, A.M.; Castiglione, F.; Degl’Innocenti, D.R.; Franchi, A.; Sanzo, M.; Cetica, V.; Giunti, L.; Sardi, I.; Mussa, F.; Giordano, F.; et al. Pediatric Rhabdoid Meningioma: A Morphological, Immunohistochemical, Ultrastructural and Molecular Case Study. Neuropathology 2011, 31, 59–65. [Google Scholar] [CrossRef]
- Cai, C.; Zhang, Q.; Shen, C.; Yang, W.; Hu, X.; Wang, C.; Ma, X.; Hou, Z. Rhabdoid Meningioma in a Child: Report of a Case and Literatures Review. Chinese J. Clin. Oncol. 2008, 5, 67–71. [Google Scholar] [CrossRef]
- Chaturvedi, S.; Dua, R.; Singhal, S.; Kumari, R. Rhabdoid Meningioma with Cranial Nerve Involvement: Case Report of a Child. Clin. Neuropathol. 2008, 27, 248–251. [Google Scholar] [CrossRef]
- da Costa, L.B., Jr.; de Morais, J.V. Meningioma Com Transformação Rabdóide: Relato de Caso. Arq. Neuropsiquiatr. 2003, 61, 277–280. [Google Scholar] [CrossRef] [PubMed]
- Dalal, V.; Siraj, F.; Kaur, M.; Shankar, K.B.; Singh, A. Bilateral Rhabdoid Meningioma Mimicking Glioma: An Unusual Occurrence. Ger. Med. Sci. 2017, 15, Doc12. [Google Scholar] [CrossRef]
- Du, H.G.; Phuoc, V.X.; Hoang, N.D.; Tan, L.D.; Van Trung, N. Triad of Meningothelial Meningioma, Rhabdoid Meningioma and Ependymoma: Successful Management of an Extremely Rare Case. J. Surg. Case Rep. 2020, 2020. [Google Scholar] [CrossRef] [PubMed]
- Dutta, D.; Lee, H.N.; Munshi, A.; Gupta, T.; Kane, S.; Sridhar, E.; Jalali, R. Intracerebral Cystic Rhabdoid Meningioma. J. Clin. Neurosci. 2009, 16, 1073–1074. [Google Scholar] [CrossRef]
- Endo, K.; Tanaka, S.; Komagata, M.; Ikegami, H.; Kosaka, T.; Imakiire, A.; Serizawa, H. Rhabdoid Transformation of Recurrent Meningioma in the Cervical Cord: A Case Report. J. Orthop. Sci. 2004, 9, 323–326. [Google Scholar] [CrossRef]
- Galloway, L.; Zilani, G.; Lammie, A.; Leach, P. Meningioma with Rhabdoid Features Combined with Meningioangiomatosis in Infancy: A Novel Combination. Child’s Nerv. Syst. 2020, 36, 1311–1314. [Google Scholar] [CrossRef] [PubMed]
- Jung Ho Han, Ho Jun Seol, Dong Gyu Kim, H. W.J. A Case of Rhabdoid Meningioma. J. Korean Neurosurg. Soc. 2006, 39, 144–147.
- Hojo, H.; Abe, M. Rhabdoid Papillary Meningioma. Am. J. Surg. Pathol. 2001, 25, 964–969. [Google Scholar] [CrossRef]
- Jun Jie, N.G.; Teo, K.A.; Shabbir, A.; Yeo, T.T. Widespread Intra-Abdominal Carcinomatosis from a Rhabdoid Meningioma after Placement of a Ventriculoperitoneal Shunt: A Case Report and Review of the Literature. Asian J. Neurosurg. 2018, 13, 176–183. [Google Scholar] [CrossRef] [PubMed]
- Kashimura, H.; Ogasawara, K.; Mase, T.; Kurose, A. Unusual Growth Pattern of a Meningioma. Surg. Neurol. Int. 2012, 3, 63. [Google Scholar] [CrossRef] [PubMed]
- Kirby, P.A. Rhabdoid Meningioma: Intraoperative Diagnosis Using Smear Preparation. Diagn. Cytopathol. 2003, 29, 292–296. [Google Scholar] [CrossRef]
- Koenig, M.A.; Geocadin, R.G.; Kulesza, P.; Olivi, A.; Brem, H. Rhabdoid Meningioma Occurring in an Unrelated Resection Cavity with Leptomeningeal Carcinomatosis. Case Report. J. Neurosurg. 2005, 102, 371–375. [Google Scholar] [CrossRef]
- Mardi, K.; Thakur, R.C.; Biswas, B. Rhabdoid Meningioma Lacking Malignant Features: Report of a Rare Case with Review of Literature. Asian J. Neurosurg. 2015, 10, 172–174. [Google Scholar] [CrossRef]
- Martínez-Lage, J.F.; Ferri Ñiguez, B.; Sola, J.; Pérez-Espejo, M.A.; Ros de San Pedro, J.; Fernandez-Cornejo, V. Rhabdoid Meningioma: A New Subtype of Malignant Meningioma Also Apt to Occur in Children. Child’s Nerv. Syst. 2006, 22, 325–329. [Google Scholar] [CrossRef]
- Martinez-Saez, E.; Malik, I.; Connor, S.; King, A. Combined Rhabdoid, Papillary and Adenocarcinomatous-like Elements in a Malignant Meningioma - a Potential Diagnostic Problem. Clin. Neuropathol. 2021, 31, 51–53. [Google Scholar] [CrossRef]
- Mathkour, M.; Garces, J.; Hanna, J.; Ware, M. Rare-Intracranial Atypical Rhabdoid Meningioma Lacking Malignant Features: Case Report and Literature Review. Neuro. Oncol. 2015, 17, v203.1-v203. [Google Scholar] [CrossRef]
- McMaster, J.; Ng, T.; Dexter, M. Intraventricular Rhabdoid Meningioma. J. Clin. Neurosci. 2007, 14, 672–675. [Google Scholar] [CrossRef]
- Morina, A.; Kelmendi, F.; Morina, O.; Pazanin, L.; Dragusha, S.; Ahmeti, F.; Morina, D. Rhabdoid Meningioma in an Eight-Year-Old Child. Med. Arch. 2010, 64, 123–124. [Google Scholar]
- Nozza, P.; Raso, A.; Rossi, A.; Milanaccio, C.; Pezzolo, A.; Capra, V.; Gambini, C.; Pietsch, T. Rhabdoid Meningioma of the Tentorium with Expression of Desmin in a 12-Year-Old Turner Syndrome Patient. Acta Neuropathol. 2005, 110, 205–206. [Google Scholar] [CrossRef] [PubMed]
- Parameshwaran Nair, R.; Vinod; Sarma, Y.; Nayal, B.; Kaur Dil, S.; Tripathi, P.K. Metastatic Rhabdoid Meningioma of the Parotid - Mimicking Primary Salivary Gland Neoplasm. Int. J. Surg. Case Rep. 2015, 6C, 104–106. [Google Scholar] [CrossRef]
- Parwani, A.V.; Mikolaenko, I.; Eberhart, C.G.; Burger, P.C.; Rosenthal, D.L.; Ali, S.Z. Rhabdoid Meningioma: Cytopathologic Findings in Cerebrospinal Fluid. Diagn. Cytopathol. 2003, 29, 297–299. [Google Scholar] [CrossRef]
- Reddy, C.K.; Rao, A.D.; Ballal, C.K.; Chakraborti, S. Rhabdoid Meningioma: Report of Two Cases. J. Clin. Diagn. Res. 2015, 9, PD05-6. [Google Scholar] [CrossRef]
- Riqué Dormido, J.; Gómez Cárdenas, E.; Marín Láut, F.M.; Millan Ortega, I. Meningioma Intramedular Tipo Rabdoide. Reporte de Un Caso y Revisión de La Literatura. Neurocirugia 2019, 30, 202–205. [Google Scholar] [CrossRef]
- Rittierodt, M.; Tschernig, T.; Samii, M.; Walter, G.F.; Stan, A.C. Evidence of Recurrent Atypical Meningioma with Rhabdoid Transformation and Expression of Pyrogenic Cytokines in a Child Presenting with a Marked Acute-Phase Response: Case Report and Review of the Literature. J. Neuroimmunol. 2001, 120, 129–137. [Google Scholar] [CrossRef]
- Santhosh, K.; Kesavadas, C.; Radhakrishnan, V.V.; Thomas, B.; Kapilamoorthy, T.R.; Gupta, A.K. Rhabdoid and Papillary Meningioma with Leptomeningeal Dissemination. J. Neuroradiol. 2008, 35, 236–239. [Google Scholar] [CrossRef]
- Tian, Q.; Zhang, F.; Bi, L.; Wang, Y. Rhabdoid Meningioma: Analysis of One Case. Child’s Nerv. Syst. 2014, 30, 189–191. [Google Scholar] [CrossRef]
- Wakabayashi, K.; Suzuki, N.; Mori, F.; Kamada, M.; Hatanaka, M. Rhabdoid Cystic Papillary Meningioma with Diffuse Subarachnoid Dissemination. Acta Neuropathol. 2005, 110, 196–198. [Google Scholar] [CrossRef]
- Xiao, G.-Q.; Burstein, D.E. Cytologic Findings of Rhabdoid Meningioma in Cerebrospinal Fluid. Acta Cytol. 2008, 52, 118–119. [Google Scholar] [CrossRef] [PubMed]
- Yeşiltaş, Y.S.; Gündüz, K.; Heper, A.O.; Erden, E. Ectopic Rhabdoid Meningioma of the Orbit in a Child: Case Report and Review of the Literature. J. Neurosurg. Pediatr. 2018, 22, 151–157. [Google Scholar] [CrossRef] [PubMed]
- Nilsen, G.; Liestøl, K.; Van Loo, P.; Moen Vollan, H.K.; Eide, M.B.; Rueda, O.M.; Chin, S.-F.; Russell, R.; Baumbusch, L.O.; Caldas, C.; et al. Copynumber: Efficient Algorithms for Single- and Multi-Track Copy Number Segmentation. BMC Genom. 2012, 13, 591. [Google Scholar] [CrossRef] [PubMed]
- Mermel, C.H.; Schumacher, S.E.; Hill, B.; Meyerson, M.L.; Beroukhim, R.; Getz, G. GISTIC2.0 Facilitates Sensitive and Confident Localization of the Targets of Focal Somatic Copy-Number Alteration in Human Cancers. Genome Biol. 2011, 12, R41. [Google Scholar] [CrossRef]


| Distribution per Age Group | Type of Study | Total | |
|---|---|---|---|
| Patient Series (n = 12) | Case Reports (n = 68) | ||
| Adults | 158 (95%) | 46 (69%) | 204 (75%) |
| Children | 8 (5%) | 21 (31%) | 29 (10%) |
| Total | 166 (71%) | 67 (29%) | 233 (100%) |
| Clinical and Histopathological Features | Percentage (N of Cases) | |
|---|---|---|
| Age * (≤60 years or >60 years) | 47% (7)/53% (8) | |
| Gender (M/F) | 67% (10)/33% (5) | |
| Histology | ||
| Rhabdoid component (%) | ||
| >50% | 53% (8) | |
| 20–50% | 47% (7) | |
| Other histologic components | ||
| Meningothelial | 40% (6) | |
| Papillary | 33% (5) | |
| Fibrous | 13% (2) | |
| Angiomatous | 7% (1) | |
| N of mitotic figures | ||
| None detected | 73% (11) | |
| >4 mitoses | 27% (4) | |
| ≥20 mitoses | 0% | |
| IHC markers | ||
| Ki-67+ cells | ||
| ≤4% | 20% (3) | |
| 5–9% | 20% (3) | |
| 10–15% | 53% (8) | |
| 30% | 7% (1) | |
| Vimentin + | 100% (15) | |
| EMA + | 93% (14) | |
| All cells + | 47% (7) | |
| Partial positivity | 47% (7) | |
| Negative | 7% (1) | |
| Tumor recurrence | ||
| No | 60% (9) | |
| Yes (1–3 recurrences) | 40% (6) | |
| Status | ||
| Alive # | 53% (8) | |
| Death due to RM | 27% (4) | |
| Death due to other causes | 13% (2) | |
| Unknown | 7% (1) | |
| Type of CNA | Chromosome | Location | Significance * | |
|---|---|---|---|---|
| Chr Band | Region Limits | |||
| Gain | 13 | 13q14.2 | 48,973,098–48,987,407 | 4.85 × 10−14 |
| Gain | 10 | 10p13 | 17,038,139–17,285,288 | 6.20 × 10−12 |
| Gain | 21 | 21q21.1 | 17,022,210–17,278,961 | 4.11 × 10−7 |
| Loss | 22 | 22q11.23 | 24,336,171–24,378,047 | 9.39 × 10−7 |
| Gain | 17 | 17q22 | 55,532,689–55,656,857 | 1.64 × 10−6 |
| Gain | 13 | 13q33.1 | 102,170,122–102,372,960 | 1.10 × 10−5 |
| Gain | 15 | 15q23 | 71,696,542–72,057,577 | 1.10 × 10−5 |
| Gain | 7 | 7p11.2 | 55,121,109–55,200,624 | 4.17 × 10−5 |
| Gain | 9 | 9p22.3 | 15,732,421–16,428,624 | 7.48 × 10−5 |
Disclaimer/Publisher’s Note: The statements, opinions and data contained in all publications are solely those of the individual author(s) and contributor(s) and not of MDPI and/or the editor(s). MDPI and/or the editor(s) disclaim responsibility for any injury to people or property resulting from any ideas, methods, instructions or products referred to in the content. |
© 2023 by the authors. Licensee MDPI, Basel, Switzerland. This article is an open access article distributed under the terms and conditions of the Creative Commons Attribution (CC BY) license (https://creativecommons.org/licenses/by/4.0/).
Share and Cite
Garrido Ruiz, P.A.; González-Tablas, M.; Pasco Peña, A.; Zelaya Huerta, M.V.; Ortiz, J.; Otero, Á.; Corchete, L.A.; Ludeña, M.D.; Caballero Martínez, M.C.; Córdoba Iturriagagoitia, A.; et al. Clinical, Histopathologic and Genetic Features of Rhabdoid Meningiomas. Int. J. Mol. Sci. 2023, 24, 1116. https://doi.org/10.3390/ijms24021116
Garrido Ruiz PA, González-Tablas M, Pasco Peña A, Zelaya Huerta MV, Ortiz J, Otero Á, Corchete LA, Ludeña MD, Caballero Martínez MC, Córdoba Iturriagagoitia A, et al. Clinical, Histopathologic and Genetic Features of Rhabdoid Meningiomas. International Journal of Molecular Sciences. 2023; 24(2):1116. https://doi.org/10.3390/ijms24021116
Chicago/Turabian StyleGarrido Ruiz, Patricia Alejandra, María González-Tablas, Alejandro Pasco Peña, María Victoria Zelaya Huerta, Javier Ortiz, Álvaro Otero, Luis Antonio Corchete, María Dolores Ludeña, María Cristina Caballero Martínez, Alicia Córdoba Iturriagagoitia, and et al. 2023. "Clinical, Histopathologic and Genetic Features of Rhabdoid Meningiomas" International Journal of Molecular Sciences 24, no. 2: 1116. https://doi.org/10.3390/ijms24021116
APA StyleGarrido Ruiz, P. A., González-Tablas, M., Pasco Peña, A., Zelaya Huerta, M. V., Ortiz, J., Otero, Á., Corchete, L. A., Ludeña, M. D., Caballero Martínez, M. C., Córdoba Iturriagagoitia, A., Fernández, I. C., González-Carreró Fojón, J., Hernández Laín, A., Orfao, A., & Tabernero, M. D. (2023). Clinical, Histopathologic and Genetic Features of Rhabdoid Meningiomas. International Journal of Molecular Sciences, 24(2), 1116. https://doi.org/10.3390/ijms24021116

