Age-Dependent Sex Differences in Perineuronal Nets in an APP Mouse Model of Alzheimer’s Disease Are Brain Region-Specific
Abstract
1. Introduction
2. Results
2.1. Age-Dependent Density of PNNs Correlated with Sub-Brain Region
2.2. Sex Differences and PNN Alteration in Humanised Knock-In AD Mouse Model and Control Mice
2.3. The Density of PNNs Is Higher in the Late-Stage AD Mouse Model
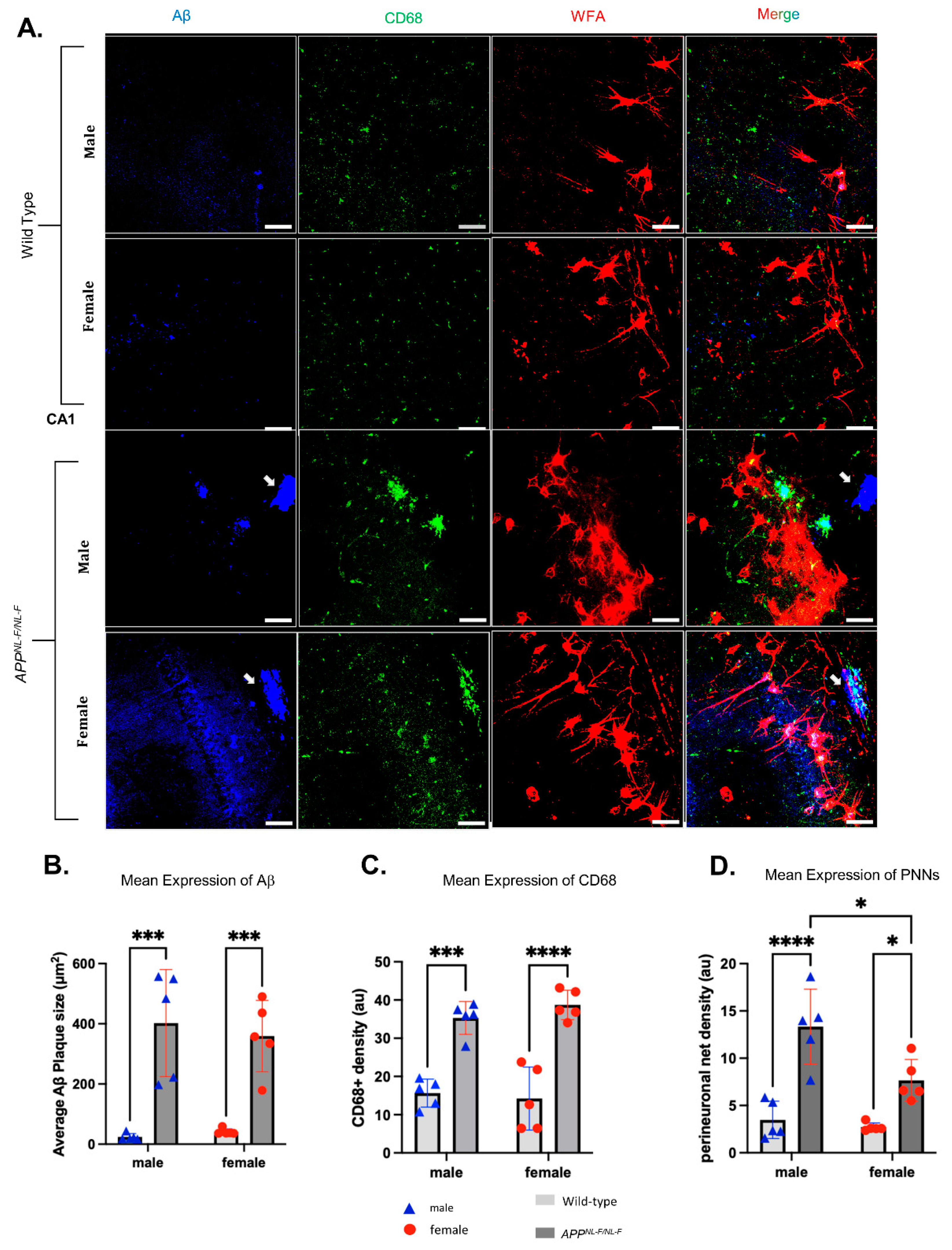
2.4. Sex-Related Differences in the Interaction of PNNs and Activated Microglia with Dense Aβ Plaques
3. Discussion
3.1. The Density of PNNs Is Sub-Brain-Region-Dependent
3.2. Late-Stage AD Significantly Alters the Density of PNNs
3.3. Sex Differences and PNN Density
3.4. The Effect of Sex Differences in the Interaction of Microglia and PNNs
4. Materials and Methods
4.1. Mouse Animal Procedures
4.2. Tissue Collection and Preparation
Mouse Brain Tissue
4.3. Neuroanatomical Procedures and Analysis
Immunohistochemical Procedures and Analysis
4.4. Confocal Microscopy
4.5. Co-Expression Expression Analysis
4.6. Statistics
5. Conclusions
Supplementary Materials
Author Contributions
Funding
Institutional Review Board Statement
Informed Consent Statement
Data Availability Statement
Acknowledgments
Conflicts of Interest
Abbreviations
| Aβ | Amyloid-β |
| AD | Alzheimer’s disease |
| App | β-amyloid precursor protein |
| CA1 | Cornu Ammonis |
| LEC | Lateral enthorinal cortex |
| PRS | Presubiculum |
| PNNs | Perineuronal nets |
| WGCNA | Weighted gene co-expression network analysis |
References
- Duncan, J.A.; Foster, R.; Kwok, J.C.F. The potential of memory enhancement through modulation of perineuronal nets. Br. J. Pharmacol. 2019, 176, 3611–3621. [Google Scholar] [CrossRef]
- Ali, A.B.; Islam, A.; Constanti, A. The fate of interneurons, GABA(A) receptor sub-types and perineuronal nets in Alzheimer’s disease. Brain Pathol. 2023, 33, e13129. [Google Scholar] [CrossRef]
- Soles, A.; Selimovic, A.; Sbrocco, K.; Ghannoum, F.; Hamel, K.; Moncada, E.L.; Gilliat, S.; Cvetanovic, M. Extracellular Matrix Regulation in Physiology and in Brain Disease. Int. J. Mol. Sci. 2023, 24, 7049. [Google Scholar] [CrossRef]
- Testa, D.; Prochiantz, A.; Di Nardo, A.A. Perineuronal nets in brain physiology and disease. Semin. Cell Dev. Biol. 2019, 89, 125–135. [Google Scholar] [CrossRef]
- Reichelt, A.C.; Hare, D.J.; Bussey, T.J.; Saksida, L.M. Perineuronal Nets: Plasticity, Protection, and Therapeutic Potential. Trends Neurosci. 2019, 42, 458–470. [Google Scholar] [CrossRef]
- Kobayashi, K.; Emson, P.C.; Mountjoy, C.Q. Vicia villosa lectin-positive neurones in human cerebral cortex. Loss in Alzheimer-type dementia. Brain Res. 1989, 498, 170–174. [Google Scholar] [CrossRef]
- Nagga, K.; Hansson, O.; Van Westen, D.; Minthon, L.; Wennstrom, M. Increased levels of hyaluronic acid in cerebrospinal fluid in patients with vascular dementia. J. Alzheimer’s Dis. 2014, 42, 1435–1441. [Google Scholar] [CrossRef] [PubMed]
- Scarlett, J.M.; Hu, S.J.; Alonge, K.M. The “Loss” of Perineuronal Nets in Alzheimer’s Disease: Missing or Hiding in Plain Sight? Front. Integr. Neurosci. 2022, 16, 896400. [Google Scholar] [CrossRef]
- Rey, C.C.; Robert, V.; Bouisset, G.; Loisy, M.; Lopez, S.; Cattaud, V.; Lejards, C.; Piskorowski, R.A.; Rampon, C.; Chevaleyre, V.; et al. Altered inhibitory function in hippocampal CA2 contributes in social memory deficits in Alzheimer’s mouse model. iScience 2022, 25, 103895. [Google Scholar] [CrossRef] [PubMed]
- Reichelt, A.C. Is loss of perineuronal nets a critical pathological event in Alzheimer’s disease? EBioMedicine 2020, 59, 102946. [Google Scholar] [CrossRef] [PubMed]
- Hampel, H.; Hardy, J.; Blennow, K.; Chen, C.; Perry, G.; Kim, S.H.; Villemagne, V.L.; Aisen, P.; Vendruscolo, M.; Iwatsubo, T.; et al. The Amyloid-beta Pathway in Alzheimer’s Disease. Mol. Psychiatry 2021, 26, 5481–5503. [Google Scholar] [CrossRef]
- Igarashi, K.M. Entorhinal cortex dysfunction in Alzheimer’s disease. Trends Neurosci. 2023, 46, 124–136. [Google Scholar] [CrossRef] [PubMed]
- Struble, R.G.; Polinsky, R.J.; Hedreen, J.C.; Nee, L.E.; Frommelt, P.; Feldman, R.G.; Price, D.L. Hippocampal lesions in dominantly inherited Alzheimer’s disease. J. Neuropathol. Exp. Neurol. 1991, 50, 82–94. [Google Scholar] [CrossRef]
- Fukutani, Y.; Cairns, N.J.; Shiozawa, M.; Sasaki, K.; Sudo, S.; Isaki, K.; Lantos, P.L. Neuronal loss and neurofibrillary degeneration in the hippocampal cortex in late-onset sporadic Alzheimer’s disease. Psychiatry Clin. Neurosci. 2000, 54, 523–529. [Google Scholar] [CrossRef] [PubMed]
- Fukutani, Y.; Kobayashi, K.; Nakamura, I.; Watanabe, K.; Isaki, K.; Cairns, N.J. Neurons, intracellular and extracellular neurofibrillary tangles in subdivisions of the hippocampal cortex in normal ageing and Alzheimer’s disease. Neurosci. Lett. 1995, 200, 57–60. [Google Scholar] [CrossRef] [PubMed]
- Fukutani, Y.; Sasaki, K.; Mukai, M.; Matsubara, R.; Isaki, K.; Cairns, N.J. Neurons and extracellular neurofibrillary tangles in the hippocampal subdivisions in early-onset familial Alzheimer’s disease: A case study. Psychiatry Clin. Neurosci. 1997, 51, 227–231. [Google Scholar] [CrossRef] [PubMed][Green Version]
- Hansen, D.V.; Hanson, J.E.; Sheng, M. Microglia in Alzheimer’s disease. J. Cell Biol. 2018, 217, 459–472. [Google Scholar] [CrossRef]
- Crapser, J.D.; Spangenberg, E.E.; Barahona, R.A.; Arreola, M.A.; Hohsfield, L.A.; Green, K.N. Microglia facilitate loss of perineuronal nets in the Alzheimer’s disease brain. EBioMedicine 2020, 58, 102919. [Google Scholar] [CrossRef]
- Fawcett, J.W.; Oohashi, T.; Pizzorusso, T. The roles of perineuronal nets and the perinodal extracellular matrix in neuronal function. Nat. Rev. Neurosci. 2019, 20, 451–465. [Google Scholar] [CrossRef]
- Griffiths, B.B.; Madden, A.M.K.; Edwards, K.A.; Zup, S.L.; Stary, C.M. Age-dependent sexual dimorphism in hippocampal cornu ammonis-1 perineuronal net expression in rats. Brain Behav. 2019, 9, e01265. [Google Scholar] [CrossRef] [PubMed]
- Beam, C.R.; Kaneshiro, C.; Jang, J.Y.; Reynolds, C.A.; Pedersen, N.L.; Gatz, M. Differences Between Women and Men in Incidence Rates of Dementia and Alzheimer’s Disease. J. Alzheimer’s Dis. 2018, 64, 1077–1083. [Google Scholar] [CrossRef]
- Zhu, D.; Montagne, A.; Zhao, Z. Alzheimer’s pathogenic mechanisms and underlying sex difference. Cell Mol. Life Sci. 2021, 78, 4907–4920. [Google Scholar] [CrossRef] [PubMed]
- Li, R.; Singh, M. Sex differences in cognitive impairment and Alzheimer’s disease. Front. Neuroendocrinol. 2014, 35, 385–403. [Google Scholar] [CrossRef] [PubMed]
- Dyck, S.M.; Karimi-Abdolrezaee, S. Role of chondroitin sulfate proteoglycan signaling in regulating neuroinflammation following spinal cord injury. Neural Regen. Res. 2018, 13, 2080–2082. [Google Scholar]
- Chai, K.; Liang, J.; Zhang, X.; Cao, P.; Chen, S.; Gu, H.; Ye, W.; Liu, R.; Hu, W.; Peng, C.; et al. Application of Machine Learning and Weighted Gene Co-expression Network Algorithm to Explore the Hub Genes in the Aging Brain. Front. Aging Neurosci. 2021, 13, 707165. [Google Scholar] [CrossRef] [PubMed]
- Hu, R.T.; Yu, Q.; Zhou, S.D.; Yin, Y.X.; Hu, R.G.; Lu, H.P.; Hu, B.L. Co-expression Network Analysis Reveals Novel Genes Underlying Alzheimer’s Disease Pathogenesis. Front. Aging Neurosci. 2020, 12, 605961. [Google Scholar] [CrossRef]
- Seeger, G.; Brauer, K.; Hartig, W.; Bruckner, G. Mapping of perineuronal nets in the rat brain stained by colloidal iron hydroxide histochemistry and lectin cytochemistry. Neuroscience 1994, 58, 371–388. [Google Scholar] [CrossRef] [PubMed]
- Lensjo, K.K.; Christensen, A.C.; Tennoe, S.; Fyhn, M.; Hafting, T. Differential Expression and Cell-Type Specificity of Perineuronal Nets in Hippocampus, Medial Entorhinal Cortex, and Visual Cortex Examined in the Rat and Mouse. eNeuro 2017, 4. [Google Scholar] [CrossRef]
- Islam, A.; Saito, T.; Saido, T.; Ali, A.B. Presubiculum principal cells are preserved from degeneration in knock-in App/Tau mouse models of Alzheimer’s disease. Semin. Cell Dev. Biol. 2023, 139, 55–72. [Google Scholar] [CrossRef]
- Brandenburg, C.; Blatt, G.J. Region-specific alterations of perineuronal net expression in postmortem autism brain tissue. Front. Mol. Neurosci. 2022, 15, 838918. [Google Scholar] [CrossRef] [PubMed]
- Petrache, A.L.; Rajulawalla, A.; Shi, A.; Wetzel, A.; Saito, T.; Saido, T.C.; Harvey, K.; Ali, A.B. Aberrant Excitatory-Inhibitory Synaptic Mechanisms in Entorhinal Cortex Microcircuits During the Pathogenesis of Alzheimer’s Disease. Cereb. Cortex 2019, 29, 1834–1850. [Google Scholar] [CrossRef]
- Criscuolo, C.; Fontebasso, V.; Middei, S.; Stazi, M.; Ammassari-Teule, M.; Yan, S.S.; Origlia, N. Entorhinal Cortex dysfunction can be rescued by inhibition of microglial RAGE in an Alzheimer’s disease mouse model. Sci. Rep. 2017, 7, 42370. [Google Scholar] [CrossRef]
- Masurkar, A.V. Towards a circuit-level understanding of hippocampal CA1 dysfunction in Alzheimer’s disease across anatomical axes. J. Alzheimer’s Dis. Park. 2018, 8, 412. [Google Scholar] [CrossRef]
- Kumar, A.; Singh, A. A review on Alzheimer’s disease pathophysiology and its management: An update. Pharmacol. Rep. 2015, 67, 195–203. [Google Scholar] [CrossRef] [PubMed]
- Sun, Y.; Xu, S.; Jiang, M.; Liu, X.; Yang, L.; Bai, Z.; Yang, Q. Role of the Extracellular Matrix in Alzheimer’s Disease. Front. Aging Neurosci. 2021, 13, 707466. [Google Scholar] [CrossRef]
- Uriarte, N.; Ferreno, M.; Mendez, D.; Nogueira, J. Reorganization of perineuronal nets in the medial Preoptic Area during the reproductive cycle in female rats. Sci. Rep. 2020, 10, 5479. [Google Scholar] [CrossRef] [PubMed]
- Spencer-Segal, J.L.; Tsuda, M.C.; Mattei, L.; Waters, E.M.; Romeo, R.D.; Milner, T.A.; Mcewen, B.S.; Ogawa, S. Estradiol acts via estrogen receptors alpha and beta on pathways important for synaptic plasticity in the mouse hippocampal formation. Neuroscience 2012, 202, 131–146. [Google Scholar] [CrossRef]
- Blurton-Jones, M.; Tuszynski, M.H. Estrogen receptor-beta colocalizes extensively with parvalbumin-labeled inhibitory neurons in the cortex, amygdala, basal forebrain, and hippocampal formation of intact and ovariectomized adult rats. J. Comp. Neurol. 2002, 452, 276–287. [Google Scholar] [CrossRef]
- Mcewen, B.S.; Akama, K.T.; Spencer-Segal, J.L.; Milner, T.A.; Waters, E.M. Estrogen effects on the brain: Actions beyond the hypothalamus via novel mechanisms. Behav. Neurosci. 2012, 126, 4–16. [Google Scholar] [CrossRef]
- Anastasio, T.J. Exploring the contribution of estrogen to amyloid-Beta regulation: A novel multifactorial computational modeling approach. Front. Pharmacol. 2013, 4, 16. [Google Scholar] [CrossRef]
- Eskici, N.F.; Erdem-Ozdamar, S.; Dayangac-Erden, D. The altered expression of perineuronal net elements during neural differentiation. Cell Mol. Biol. Lett. 2018, 23, 5. [Google Scholar] [CrossRef]
- Grycz, K.; Glowacka, A.; Ji, B.; Krzywdzinska, K.; Charzynska, A.; Czarkowska-Bauch, J.; Gajewska-Wozniak, O.; Skup, M. Regulation of perineuronal net components in the synaptic bouton vicinity on lumbar alpha-motoneurons in the rat after spinalization and locomotor training: New insights from spatio-temporal changes in gene, protein expression and Wfa labeling. Exp. Neurol. 2022, 354, 114098. [Google Scholar] [CrossRef] [PubMed]
- Jones, L.L.; Tuszynski, M.H. Spinal cord injury elicits expression of keratan sulfate proteoglycans by macrophages, reactive microglia, and oligodendrocyte progenitors. J. Neurosci. 2002, 22, 4611–4624. [Google Scholar] [CrossRef] [PubMed]
- Crapser, J.D.; Arreola, M.A.; Tsourmas, K.I.; Green, K.N. Microglia as hackers of the matrix: Sculpting synapses and the extracellular space. Cell Mol. Immunol. 2021, 18, 2472–2488. [Google Scholar] [CrossRef] [PubMed]
- Miyata, S.; Nishimura, Y.; Hayashi, N.; Oohira, A. Construction of perineuronal net-like structure by cortical neurons in culture. Neuroscience 2005, 136, 95–104. [Google Scholar] [CrossRef] [PubMed]
- Crapser, J.D.; Ochaba, J.; Soni, N.; Reidling, J.C.; Thompson, L.M.; Green, K.N. Microglial depletion prevents extracellular matrix changes and striatal volume reduction in a model of Huntington’s disease. Brain 2020, 143, 266–288. [Google Scholar] [CrossRef] [PubMed]
- Liu, Y.J.; Spangenberg, E.E.; Tang, B.; Holmes, T.C.; Green, K.N.; Xu, X. Microglia Elimination Increases Neural Circuit Connectivity and Activity in Adult Mouse Cortex. J. Neurosci. 2021, 41, 1274–1287. [Google Scholar] [CrossRef]
- Yanguas-Casas, N.; Crespo-Castrillo, A.; Arevalo, M.A.; Garcia-Segura, L.M. Aging and sex: Impact on microglia phagocytosis. Aging Cell 2020, 19, e13182. [Google Scholar] [CrossRef] [PubMed]
- Casaletto, K.B.; Nichols, E.; Aslanyan, V.; Simone, S.M.; Rabin, J.S.; La Joie, R.; Brickman, A.M.; Dams-O’Connor, K.; Palta, P.; Kumar, R.G.; et al. Sex-specific effects of microglial activation on Alzheimer’s disease proteinopathy in older adults. Brain 2022, 145, 3536–3545. [Google Scholar] [CrossRef]
- Coales, I.; Tsartsalis, S.; Fancy, N.; Weinert, M.; Clode, D.; Owen, D.; Matthews, P.M. Alzheimer’s disease-related transcriptional sex differences in myeloid cells. J. Neuroinflamm. 2022, 19, 247. [Google Scholar] [CrossRef]
- Sala Frigerio, C.; Wolfs, L.; Fattorelli, N.; Thrupp, N.; Voytyuk, I.; Schmidt, I.; Mancuso, R.; Chen, W.T.; Woodbury, M.E.; Srivastava, G.; et al. The Major Risk Factors for Alzheimer’s Disease: Age, Sex, and Genes Modulate the Microglia Response to Abeta Plaques. Cell Rep. 2019, 27, 1293–1306.e6. [Google Scholar] [CrossRef]
- Guillot-Sestier, M.V.; Araiz, A.R.; Mela, V.; Gaban, A.S.; O’Neill, E.; Joshi, L.; Chouchani, E.T.; Mills, E.L.; Lynch, M.A. Microglial metabolism is a pivotal factor in sexual dimorphism in Alzheimer’s disease. Commun. Biol. 2021, 4, 711. [Google Scholar] [CrossRef]
- Cribbs, D.H.; Berchtold, N.C.; Perreau, V.; Coleman, P.D.; Rogers, J.; Tenner, A.J.; Cotman, C.W. Extensive innate immune gene activation accompanies brain aging, increasing vulnerability to cognitive decline and neurodegeneration: A microarray study. J. Neuroinflamm. 2012, 9, 179. [Google Scholar] [CrossRef]
- Fuller, J.P.; Stavenhagen, J.B.; Teeling, J.L. New roles for Fc receptors in neurodegeneration-the impact on Immunotherapy for Alzheimer’s Disease. Front. Neurosci. 2014, 8, 235. [Google Scholar] [CrossRef]
- Park, Y.H.; Hodges, A.; Risacher, S.L.; Lin, K.; Jang, J.W.; Ahn, S.; Kim, S.; Lovestone, S.; Simmons, A.; Weiner, M.W.; et al. Dysregulated Fc gamma receptor-mediated phagocytosis pathway in Alzheimer’s disease: Network-based gene expression analysis. Neurobiol. Aging 2020, 88, 24–32. [Google Scholar] [CrossRef]
- Mcgrath, J.C.; Drummond, G.B.; Mclachlan, E.M.; Kilkenny, C.; Wainwright, C.L. Guidelines for reporting experiments involving animals: The ARRIVE guidelines. Br. J. Pharmacol. 2010, 160, 1573–1576. [Google Scholar] [CrossRef] [PubMed]
- Saito, T.; Matsuba, Y.; Mihira, N.; Takano, J.; Nilsson, P.; Itohara, S.; Iwata, N.; Saido, T.C. Single App knock-in mouse models of Alzheimer’s disease. Nat. Neurosci. 2014, 17, 661–663. [Google Scholar] [CrossRef] [PubMed]
- Shi, A.; Petrache, A.L.; Shi, J.; Ali, A.B. Preserved Calretinin Interneurons in an App Model of Alzheimer’s Disease Disrupt Hippocampal Inhibition via Upregulated P2Y1 Purinoreceptors. Cereb. Cortex 2020, 30, 1272–1290. [Google Scholar] [CrossRef]
- Schmued, L.; Raymick, J.; Tolleson, W.; Sarkar, S.; Zhang, Y.H.; Bell-Cohn, A. Introducing Amylo-Glo, a novel fluorescent amyloid specific histochemical tracer especially suited for multiple labeling and large scale quantification studies. J. Neurosci. Methods 2012, 209, 120–126. [Google Scholar] [CrossRef] [PubMed]
- Heneka, M.T.; Kummer, M.P.; Stutz, A.; Delekate, A.; Schwartz, S.; Vieira-Saecker, A.; Griep, A.; Axt, D.; Remus, A.; Tzeng, T.C.; et al. NLRP3 is activated in Alzheimer’s disease and contributes to pathology in APP/PS1 mice. Nature 2013, 493, 674–678. [Google Scholar] [CrossRef]
- Christensen, A.; Pike, C.J. Staining and Quantification of beta-Amyloid Pathology in Transgenic Mouse Models of Alzheimer’s Disease. Methods Mol. Biol. 2020, 2144, 211–221. [Google Scholar]
- Langfelder, P.; Horvath, S. Wgcna: An R package for weighted correlation network analysis. BMC Bioinform. 2008, 9, 559. [Google Scholar] [CrossRef]
- Love, M.I.; Huber, W.; Anders, S. Moderated estimation of fold change and dispersion for RNA-seq data with DESeq2. Genome Biol. 2014, 15, 550. [Google Scholar] [CrossRef] [PubMed]
- Kanehisa, M.; Furumichi, M.; Sato, Y.; Ishiguro-Watanabe, M.; Tanabe, M. KEGG: Integrating viruses and cellular organisms. Nucleic Acids Res. 2021, 49, D545–D551. [Google Scholar] [CrossRef] [PubMed]
- Luo, W.; Brouwer, C. Pathview: An R/Bioconductor package for pathway-based data integration and visualization. Bioinformatics 2013, 29, 1830–1831. [Google Scholar] [CrossRef] [PubMed]
- Ge, S.X.; Jung, D.; Yao, R. ShinyGO: A graphical gene-set enrichment tool for animals and plants. Bioinformatics 2020, 36, 2628–2629. [Google Scholar] [CrossRef]




| Region | Age | SEX | Wild-Type | APPNL-F/NL-F |
|---|---|---|---|---|
| Mean ± SEM (Density of PNNs/mm3) | Mean ± SEM (Density of PNNs/mm3) | |||
| CA1 | (2–5 months) | Male | 0.83 × 106 ± 6.37 × 104 | 0.70 × 106 ± 7.50 × 104 |
| Female | 0.93 × 106 ± 6.37 × 104 | 0.90 × 106 ± 4.68 × 104 | ||
| (12–16 months) | Male | 0.75 × 106 ± 5.59 × 104 | 1.28 × 106 ± 4.68 * × 104 | |
| Female | 0.80 × 106 ± 11.6 × 104 | 1.38 × 106 ± 8.84 * × 104 | ||
| LEC | (2–5 months) | Male | 1.04 × 106 ± 6.78 × 104 | 1.06 × 106 ± 9.27 × 104 |
| Female | 0.86 × 106 ± 9.27 × 104 | 0.92 × 106 ± 11.6 × 104 | ||
| (12–16 months) | Male | 0.88 × 106 ± 3.74 × 104 | 1.52 × 106 ± 5.83 * × 104 | |
| Female | 1.02 × 106 ± 12.0 × 104 | 1.98 × 106 ± 8.60 * × 104 | ||
| PRS | (2–5 months) | Male | 2.18 × 106 ± 11.9 × 104 | 2.11 × 106 ± 15.4 × 104 |
| Female | 2.04 × 106 ± 9.11 × 104 | 2.39 × 106 ± 9.11 × 104 | ||
| (12–16 months) | Male | 2.29 × 106 ± 6.68 × 104 | 2.39 × 106 ± 20.0 × 104 | |
| Female | 2.11 × 106 ± 22.2 × 104 | 3.07 × 106 ± 13.1 × 104 | ||
| CA2 | (2–5 months) | Male | 0.54 × 106 ± 7.99 × 104 | 0.79 × 106 ± 9.11 × 104 |
| Female | 0.64 × 106 ± 9.11 × 104 | 0.61 × 106 ± 4.37 × 104 | ||
| (12–16 months) | Male | 0.75 × 106 ± 6.68 × 104 | 0.71 × 106 ± 12.6 × 104 | |
| Female | 0.68 × 106 ± 6.68 × 104 | 0.86 × 106 ± 10.4 × 104 |
| Brain Region | Age | Parameter | Wild-Type | APPNL-F/NL-F | ||
|---|---|---|---|---|---|---|
| Male | Female | Male | Female | |||
| Mean ± SEM | Mean ± SEM | Mean ± SEM | Mean ± SEM | |||
| CA1 | 12–16 months | Aβ plaque size | 25.46 ± 6.23 | 41.22 ± 4.39 | 361.38 ± 76.80 * | 359.31 ± 53.05 * |
| CD68+ density | 15.66 ± 1.64 | 14.22 ± 3.69 | 35.33 ± 1.92 * | 38.71 ± 1.72 * | ||
| PNN density | 3.48 ± 0.88 | 2.71 ± 0.20 | 13.34 ± 1.78 * | 7.66 ± 0.99 * | ||
| Antibody | Target | Manufacturer | Dilution | Host |
|---|---|---|---|---|
| Amylo-Glo® RTDTM | Amyloid Plaques | Avantor | 1:100 | N/A |
| CD68 Monoclonal | Mouse microsialin | Bio-Rad | 1:3000 | Rat |
| Wisteria Floribunda Lectin (WFA, WFL), Biotinylated | N-acetyl galactosamine linked α or β terminal end of carbohydrates to the 3 or 6 positions of galactose | Vector Laboratories | 1:400 | N/A |
| Goat anti-rat antibody Alexa 488 | _______________ | Invitrogen | 1:500 | Goat |
Disclaimer/Publisher’s Note: The statements, opinions and data contained in all publications are solely those of the individual author(s) and contributor(s) and not of MDPI and/or the editor(s). MDPI and/or the editor(s) disclaim responsibility for any injury to people or property resulting from any ideas, methods, instructions or products referred to in the content. |
© 2023 by the authors. Licensee MDPI, Basel, Switzerland. This article is an open access article distributed under the terms and conditions of the Creative Commons Attribution (CC BY) license (https://creativecommons.org/licenses/by/4.0/).
Share and Cite
Rahmani, R.; Rambarack, N.; Singh, J.; Constanti, A.; Ali, A.B. Age-Dependent Sex Differences in Perineuronal Nets in an APP Mouse Model of Alzheimer’s Disease Are Brain Region-Specific. Int. J. Mol. Sci. 2023, 24, 14917. https://doi.org/10.3390/ijms241914917
Rahmani R, Rambarack N, Singh J, Constanti A, Ali AB. Age-Dependent Sex Differences in Perineuronal Nets in an APP Mouse Model of Alzheimer’s Disease Are Brain Region-Specific. International Journal of Molecular Sciences. 2023; 24(19):14917. https://doi.org/10.3390/ijms241914917
Chicago/Turabian StyleRahmani, Rayane, Naiomi Rambarack, Jaijeet Singh, Andrew Constanti, and Afia B. Ali. 2023. "Age-Dependent Sex Differences in Perineuronal Nets in an APP Mouse Model of Alzheimer’s Disease Are Brain Region-Specific" International Journal of Molecular Sciences 24, no. 19: 14917. https://doi.org/10.3390/ijms241914917
APA StyleRahmani, R., Rambarack, N., Singh, J., Constanti, A., & Ali, A. B. (2023). Age-Dependent Sex Differences in Perineuronal Nets in an APP Mouse Model of Alzheimer’s Disease Are Brain Region-Specific. International Journal of Molecular Sciences, 24(19), 14917. https://doi.org/10.3390/ijms241914917
