Cold-Temperature Coding with Bursting and Spiking Based on TRP Channel Dynamics in Drosophila Larva Sensory Neurons
Abstract
:1. Introduction
2. Results
2.1. Computational Model Activity Is Equipped to Reproduce Patterns of CIII Neurons
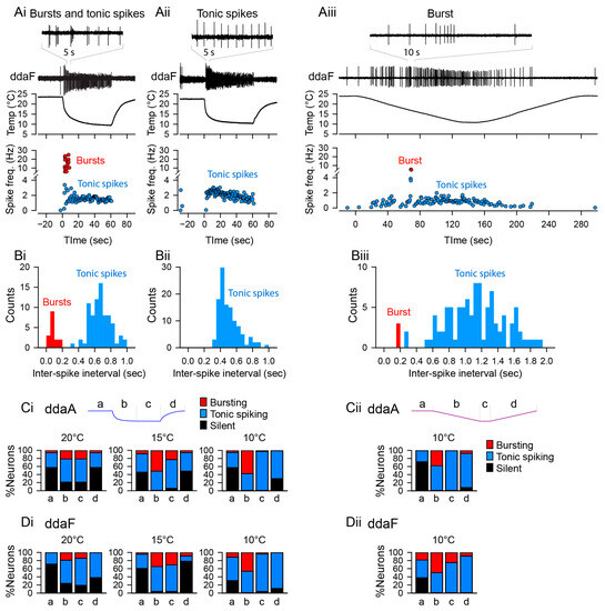
2.2. Two Types of Cold-Evoked CIII Activity Patterns during Temperature Changes: Bursting and Tonic Spiking
2.3. Bursts and Spikes in Response Patterns Differentiate Distinct Properties of Thermal Signals
2.4. Basic Mechanisms Distinguishing Neurons Exhibiting Bursts from Those with Only Tonic Spikes during Temperature Changes: Computational Modeling
2.5. CIII Activity Pattern during Fast Temperature Change Is Determined by the Rate of Temperature Decrease but Not the Cold-Temperature Magnitude
3. Discussion
3.1. Multimodality and Features Coding with Patterns
3.2. Roles of Bursting Activity in Responses of Sensory Neurons
3.3. Dynamics of a thermoTRP Current Navigates Spiking Responses to the Temperature Change
4. Materials and Methods
4.1. Animals
4.2. Electrophysiology and Statistical Analysis
4.3. Cold-Temperature Stimulation
4.4. Computational Model
4.4.1. Level-I Model
4.4.2. Level-II Model (Full Model)
Supplementary Materials
Author Contributions
Funding
Institutional Review Board Statement
Informed Consent Statement
Data Availability Statement
Acknowledgments
Conflicts of Interest
References
- Cheung, S.S.; Montie, D.L.; White, M.D.; Behm, D. Changes in manual dexterity following short-term hand and forearm immersion in 10 °C water. Aviat. Space Environ. Med. 2003, 74, 990–993. [Google Scholar] [PubMed]
- Broman, M.; Källskog, Ö. The effects of hypothermia on renal function and haemodynamics in the rat. Acta Physiol. Scand. 1995, 153, 179–184. [Google Scholar] [CrossRef] [PubMed]
- Gallio, M.; Ofstad, T.A.; Macpherson, L.J.; Wang, J.W.; Zuker, C.S. The coding of temperature in the Drosophila brain. Cell 2011, 144, 614–624. [Google Scholar] [CrossRef] [PubMed]
- Altner, H.; Loftus, R. Ultrastructure and Function of Insect Thermo- and Hygroreceptors. Annu. Rev. Entomol. 1985, 30, 273–295. [Google Scholar] [CrossRef]
- Tsubouchi, A.; Caldwell, J.C.; Tracey, W.D. Dendritic Filopodia, Ripped Pocket, NOMPC, and NMDARs Contribute to the Sense of Touch in Drosophila Larvae. Curr. Biol. 2012, 22, 2124–2134. [Google Scholar] [CrossRef]
- Yan, Z.; Zhang, W.; He, Y.; Gorczyca, D.; Xiang, Y.; Cheng, L.E.; Meltzer, S.; Jan, L.Y.; Jan, Y.N. Drosophila NOMPC is a mechanotransduction channel subunit for gentle-touch sensation. Nature 2013, 493, 221–225. [Google Scholar] [CrossRef]
- Turner, H.N.; Patel, A.A.; Cox, D.N.; Galko, M.J. Injury-induced cold sensitization in Drosophila larvae involves behavioral shifts that require the TRP channel Brv1. PLoS ONE 2018, 13, e0209577. [Google Scholar] [CrossRef]
- Patel, A.A.; Sakurai, A.; Himmel, N.J.; Cox, D.N. Modality specific roles for metabotropic GABAergic signaling and calcium induced calcium release mechanisms in regulating cold nociception. Front. Mol. Neurosci. 2022, 15, 942548. [Google Scholar] [CrossRef]
- Turner, H.N.; Armengol, K.; Patel, A.A.; Himmel, N.J.; Sullivan, L.; Iyer, S.C.; Bhattacharya, S.; Iyer, E.P.R.; Landry, C.; Galko, M.J.; et al. The TRP Channels Pkd2, NompC, and Trpm Act in Cold-Sensing Neurons to Mediate Unique Aversive Behaviors to Noxious Cold in Drosophila. Curr. Biol. 2016, 26, 3116–3128. [Google Scholar] [CrossRef]
- Himmel, N.J.; Sakurai, A.; Patel, A.A.; Bhattacharjee, S.; Letcher, J.M.; Benson, M.N.; Gray, T.R.; Cymbalyuk, G.S.; Cox, D.N. Chloride-dependent mechanisms of multimodal sensory discrimination and nociceptive sensitization in Drosophila. eLife 2023, 12, e76863. [Google Scholar] [CrossRef]
- Grueber, W.B.; Jan, L.Y.; Jan, Y.N. Tiling of the Drosophila epidermis by multidendritic sensory neurons. Development 2002, 129, 2867–2878. [Google Scholar] [CrossRef] [PubMed]
- Clark, M.Q.; Zarin, A.A.; Carreira-Rosario, A.; Doe, C.Q. Neural circuits driving larval locomotion in Drosophila. Neural Dev. 2018, 13, 6. [Google Scholar] [CrossRef] [PubMed]
- Himmel, N.J.; Letcher, J.M.; Sakurai, A.; Gray, T.R.; Benson, M.N.; Cox, D.N. Drosophila menthol sensitivity and the Precambrian origins of transient receptor potential-dependent chemosensation. Philos. Trans. R. Soc. B Biol. Sci. 2019, 374, 20190369. [Google Scholar] [CrossRef] [PubMed]
- Maksymchuk, N.; Sakurai, A.; Cox, D.N.; Cymbalyuk, G. Transient and Steady-State Properties of Drosophila Sensory Neurons Coding Noxious Cold Temperature. Front. Cell. Neurosci. 2022, 16, 831803. [Google Scholar] [CrossRef] [PubMed]
- Pandey, U.B.; Nichols, C.D. Human Disease Models in Drosophila melanogaster and the Role of the Fly in Therapeutic Drug Discovery. Pharmacol. Rev. 2011, 63, 411–436. [Google Scholar] [CrossRef]
- Himmel, N.J.; Letcher, J.M.; Sakurai, A.; Gray, T.R.; Benson, M.N.; Donaldson, K.J.; Cox, D.N. Identification of a neural basis for cold acclimation in Drosophila larvae. iScience 2021, 24, 102657. [Google Scholar] [CrossRef]
- Jovanic, T. Studying neural circuits of decision-making in Drosophila larva. J. Neurogenet. 2020, 34, 162–170. [Google Scholar] [CrossRef]
- Himmel, N.J.; Sakurai, A.; Donaldson, K.J.; Cox, D.N. Protocols for measuring cold-evoked neural activity and cold tolerance in Drosophila larvae following fictive cold acclimation. STAR Protoc. 2022, 3, 101510. [Google Scholar] [CrossRef]
- Patel, A.; Cox, D. Behavioral and Functional Assays for Investigating Mechanisms of Noxious Cold Detection and Multimodal Sensory Processing in Drosophila Larvae. Bio-Protocol 2017, 7, e2388. [Google Scholar] [CrossRef]
- Oswald, A.M.M.; Chacron, M.J.; Doiron, B.; Bastian, J.; Maler, L. Parallel processing of sensory input by bursts and isolated spikes. J. Neurosci. 2004, 24, 4351–4362. [Google Scholar] [CrossRef]
- Schäfer, K.; Braun, H.A.; Hensel, H.; Orio, P.; Parra, A.; Madrid, R.; González, O.; Belmonte, C.; Viana, F. Static and dynamic activity of cold receptors at various calcium levels. J. Neurophysiol. 1982, 47, 1017–1028. [Google Scholar] [CrossRef] [PubMed]
- Tchaptchet, A. Activity patterns with silent states in a heterogeneous network of gap-junction coupled Huber-Braun model neurons. Chaos 2018, 28, 106327. [Google Scholar] [CrossRef] [PubMed]
- Longtin, A.; Hinzer, K. Encoding with Bursting, Subthreshold Oscillations, and Noise in Mammalian Cold Receptors. Neural Comput. 1996, 8, 215–255. [Google Scholar] [CrossRef] [PubMed]
- Korogod, S.M.; Maksymchuk, N.V.; Demianenko, L.E.; Vlasov, O.O.; Cymbalyuk, G.S. Adverse Modulation of the Firing Patterns of Cold Receptors by Volatile Anesthetics Affecting Activation of TRPM8 Channels: A Modeling Study. Neurophysiology 2020, 52, 324–333. [Google Scholar] [CrossRef]
- Delmas, P.; Korogod, S.M.; Coste, B. Noxious Mechanosensation. In The Oxford Handbook of the Neurobiology of Pain; Wood, J.N., Ed.; Oxford University Press: New York, NY, USA, 2018. [Google Scholar]
- Xie, W.; Strong, J.; Kim, D.; Shahrestani, S.; Zhang, J.-M. Bursting activity in myelinated sensory neurons plays a key role in pain behavior induced by localized inflammation of the rat sensory ganglion. Neuroscience 2012, 206, 212–223. [Google Scholar] [CrossRef] [PubMed]
- Amir, R.; Michaelis, M.; Devor, M. Membrane Potential Oscillations in Dorsal Root Ganglion Neurons: Role in Normal Electrogenesis and Neuropathic Pain. J. Neurosci. 1999, 19, 8589–8596. [Google Scholar] [CrossRef]
- Waxman, S.G.; Cummins, T.R.; Dib-Hajj, S.; Fjell, J.; Black, J.A. Sodium channels, excitability of primary sensory neurons, and the molecular basis of pain. Muscle Nerve 1999, 22, 1177–1187. [Google Scholar] [CrossRef]
- Meng, X.; Huguet, G.; Rinzel, J. Type III excitability, slope sensitivity and coincidence detection. Discret. Contin. Dyn. Syst. A 2012, 32, 2729–2757. [Google Scholar] [CrossRef]
- Cho, K.; Jang, J.H.; Kim, S.-P.; Lee, S.H.; Chung, S.-C.; Kim, I.Y.; Jang, D.P.; Jung, S.J. Analysis of Nociceptive Information Encoded in the Temporal Discharge Patterns of Cutaneous C-Fibers. Front. Comput. Neurosci. 2016, 10, 118. [Google Scholar] [CrossRef]
- Terada, S.I.; Matsubara, D.; Onodera, K.; Matsuzaki, M.; Uemura, T.; Usui, T. Neuronal processing of noxious thermal stimuli mediated by dendritic Ca2+ influx in Drosophila somatosensory neurons. eLife 2016, 5, e12959. [Google Scholar] [CrossRef]
- Koun, O.; Shumpei, B.; Murakami, A.; Tadashi, U.; Tadao, U. Small conductance Ca2+-activated K+ channels induce the firing pause periods during the activation of Drosophila nociceptive neurons. eLife 2017, 6, e29754. [Google Scholar]
- Schäfer, K.; Braun, H.A.; Isenberg, C. Effect of menthol on cold receptor activity. Analysis of receptor processes. J. Gen. Physiol. 1986, 88, 757–776. [Google Scholar] [CrossRef] [PubMed]
- Must, A.; Merivee, E.; Nurme, K.; Sibul, I.; Muzzi, M.; Di Giulio, A.; Williams, I.; Tooming, E. Encoding noxious heat by spike bursts of antennal bimodal hygroreceptor (dry) neurons in the carabid Pterostichus oblongopunctatus. Cell Tissue Res. 2016, 368, 29–46. [Google Scholar] [CrossRef] [PubMed]
- Merivee, E.; Vanatoa, A.; Luik, A.; Rahi, M.; Sammelselg, V.; Ploomi, A. Electrophysiological identification of cold receptors on the antennae of the ground beetle Pterostichus aethiops. Physiol. Èntomol. 2003, 28, 88–96. [Google Scholar] [CrossRef]
- Nurme, K.; Merivee, E.; Must, A.; Di Giulio, A.; Muzzi, M.; Williams, I.; Mänd, M. Bursty spike trains of antennal thermo- and bimodal hygro-thermoreceptor neurons encode noxious heat in elaterid beetles. J. Therm. Biol. 2018, 72, 101–117. [Google Scholar] [CrossRef]
- Sherman, S. Tonic and burst firing: Dual modes of thalamocortical relay. Trends Neurosci. 2001, 24, 122–126. [Google Scholar] [CrossRef]
- Marsat, G.; Pollack, G.S. A Behavioral Role for Feature Detection by Sensory Bursts. J. Neurosci. 2006, 26, 10542–10547. [Google Scholar] [CrossRef]
- Olivares, E.; Salgado, S.; Maidana, J.P.; Herrera, G.; Campos, M.; Madrid, R.; Orio, P. TRPM8-Dependent Dynamic Response in a Mathematical Model of Cold Thermoreceptor. PLoS ONE 2015, 10, e0139314. [Google Scholar] [CrossRef]
- Braun, H.A.; Bade, H.; Hensel, H. Static and dynamic discharge patterns of bursting cold fibers related to hypothetical receptor mechanisms. Pflug. Arch. 1980, 386, 1–9. [Google Scholar] [CrossRef]
- Eyherabide, H.G.; Rokem, A.; Herz, A.V.M.; Samengo, I. Bursts generate a non-reducible spike-pattern code. Front. Neurosci. 2009, 3, 8–14. [Google Scholar] [CrossRef]
- Eyherabide, H.G.; Rokem, A.; Herz, A.V.M.; Samengo, I. Burst firing is a neural code in an insect auditory system. Front. Comput. Neurosci. 2008, 2, 3. [Google Scholar] [CrossRef] [PubMed]
- Birmingham, J.T.; Szuts, Z.B.; Abbott, L.F.; Marder, E. Encoding of muscle movement on two time scales by a sensory neuron that switches between spiking and bursting modes. J. Neurophysiol. 1999, 82, 2786–2797. [Google Scholar] [CrossRef] [PubMed]
- Karashima, Y.; Damann, N.; Prenen, J.; Talavera, K.; Segal, A.; Voets, T.; Nilius, B. Bimodal action of menthol on the transient receptor potential channel TRPA1. J. Neurosci. 2007, 27, 9874–9884. [Google Scholar] [CrossRef] [PubMed]
- McKemy, D.D.; Neuhausser, W.M.; Julius, D. Identification of a cold receptor reveals a general role for TRP channels in thermosensation. Nature 2002, 416, 52–58. [Google Scholar] [CrossRef] [PubMed]
- Peier, A.M.; Moqrich, A.; Hergarden, A.C.; Reeve, A.J.; Andersson, D.A.; Story, G.M.; Earley, T.J.; Dragoni, I.; McIntyre, P.; Bevan, S.; et al. A TRP Channel that Senses Cold Stimuli and Menthol. Cell 2002, 108, 705–715. [Google Scholar] [CrossRef] [PubMed]
- Ache, B.W.; Hein, A.M.; Bobkov, Y.V.; Principe, J.C. Smelling Time: A Neural Basis for Olfactory Scene Analysis. Trends Neurosci. 2016, 39, 649–655. [Google Scholar] [CrossRef]
- Park, I.J.; Hein, A.M.; Bobkov, Y.V.; Reidenbach, M.A.; Ache, B.W.; Principe, J.C. Neurally Encoding Time for Olfactory Navigation. PLoS Comput. Biol. 2016, 12, e1004682. [Google Scholar] [CrossRef]
- Khayyat, G.F.; Yu, Y.J.; King, R.B. Response patterns to noxious and non-noxious stimuli in rostral trigeminal relay nuclei. Brain Res. 1975, 97, 47–60. [Google Scholar] [CrossRef]
- Bedi, S.S.; Yang, Q.; Crook, R.J.; Du, J.; Wu, Z.; Fishman, H.M.; Grill, R.J.; Carlton, S.M.; Walters, E.T. Chronic Spontaneous Activity Generated in the Somata of Primary Nociceptors Is Associated with Pain-Related Behavior after Spinal Cord Injury. J. Neurosci. 2010, 30, 14870–14882. [Google Scholar] [CrossRef]
- Devor, M. Ectopic discharge in Abeta afferents as a source of neuropathic pain. Exp. Brain Res. 2009, 196, 115–128. [Google Scholar] [CrossRef]
- Sorkin, L.S.; Yaksh, T.L. Behavioral models of pain states evoked by physical injury to the peripheral nerve. Neurotherapeutics 2009, 6, 609–619. [Google Scholar] [CrossRef] [PubMed]
- Xie, W.; Strong, J.A.; Ye, L.; Mao, J.-X.; Zhang, J.-M. Knockdown of sodium channel NaV1.6 blocks mechanical pain and abnormal bursting activity of afferent neurons in inflamed sensory ganglia. Pain 2013, 154, 1170–1180. [Google Scholar] [CrossRef] [PubMed]
- Dib-Hajj, S.D.; Rush, A.M.; Cummins, T.R.; Hisama, F.M.; Novella, S.; Tyrrell, L.; Marshall, L.; Waxman, S.G. Gain-of-function mutation in Nav1.7 in familial erythromelalgia induces bursting of sensory neurons. Brain 2005, 128, 1847–1854. [Google Scholar] [CrossRef] [PubMed]
- Korogod, S.M.; Demianenko, L.E. Temperature Effects on Non-TRP Ion Channels and Neuronal Excitability. Opera Medica Physiol. 2017, 3, 84–92. [Google Scholar]
- Alonso, L.M.; Marder, E. Temperature compensation in a small rhythmic circuit. eLife 2020, 9, e55470. [Google Scholar] [CrossRef]
- Braun, H.A.; Huber, M.T.; Dewald, M.; Schäfer, K.; Voigt, K. Computer Simulations of Neuronal Signal Transduction: The Role of Nonlinear Dynamics and Noise. Int. J. Bifurc. Chaos 1998, 8, 881–889. [Google Scholar] [CrossRef]
- Braun, H.; Huber, M.; Anthes, N.; Voigt, K.; Neiman, A.; Pei, X.; Moss, F. Noise-induced impulse pattern modifications at different dynamical period-one situations in a computer model of temperature encoding. Biosystems 2001, 62, 99–112. [Google Scholar] [CrossRef]
- Huber, M.; Krieg, J.; Dewald, M.; Voigt, K.; Braun, H. Stochastic encoding in sensory neurons: Impulse patterns of mammalian cold receptors. Chaos Solitons Fractals 2000, 11, 1895–1903. [Google Scholar] [CrossRef]
- Finke, C.; Freund, J.A.; Rosa, E.; Braun, H.A.; Feudel, U. On the role of subthreshold currents in the Huber–Braun cold receptor model. Chaos 2010, 20, 045107. [Google Scholar] [CrossRef]
- Xiang, Y.; Yuan, Q.; Vogt, N.; Looger, L.L.; Jan, L.Y.; Jan, Y.N. Light-avoidance-mediating photoreceptors tile the Drosophila larval body wall. Nature 2010, 468, 921–926. [Google Scholar] [CrossRef]
- Stewart, B.A.; Atwood, H.L.; Renger, J.J.; Wang, J.; Wu, C.-F. Improved stability of Drosophila larval neuromuscular preparations in haemolymph-like physiological solutions. J. Comp. Physiol. A 1994, 175, 179–191. [Google Scholar] [CrossRef] [PubMed]
- Hille, B. Ion Channels of Excitable Membranes; Sinauer Associates: Sunderland, MA, USA, 2001; p. 814. [Google Scholar]
- Gordon-Shaag, A.; Zagotta, W.N.; Gordon, S.E. Mechanism of Ca2+-dependent desensitization in TRP channels. Channels 2008, 2, 125–129. [Google Scholar] [CrossRef] [PubMed]
- McKemy, D.D. The Molecular and Cellular Basis of Cold Sensation. ACS Chem. Neurosci. 2013, 4, 238–247. [Google Scholar] [CrossRef] [PubMed]









Disclaimer/Publisher’s Note: The statements, opinions and data contained in all publications are solely those of the individual author(s) and contributor(s) and not of MDPI and/or the editor(s). MDPI and/or the editor(s) disclaim responsibility for any injury to people or property resulting from any ideas, methods, instructions or products referred to in the content. |
© 2023 by the authors. Licensee MDPI, Basel, Switzerland. This article is an open access article distributed under the terms and conditions of the Creative Commons Attribution (CC BY) license (https://creativecommons.org/licenses/by/4.0/).
Share and Cite
Maksymchuk, N.; Sakurai, A.; Cox, D.N.; Cymbalyuk, G.S. Cold-Temperature Coding with Bursting and Spiking Based on TRP Channel Dynamics in Drosophila Larva Sensory Neurons. Int. J. Mol. Sci. 2023, 24, 14638. https://doi.org/10.3390/ijms241914638
Maksymchuk N, Sakurai A, Cox DN, Cymbalyuk GS. Cold-Temperature Coding with Bursting and Spiking Based on TRP Channel Dynamics in Drosophila Larva Sensory Neurons. International Journal of Molecular Sciences. 2023; 24(19):14638. https://doi.org/10.3390/ijms241914638
Chicago/Turabian StyleMaksymchuk, Natalia, Akira Sakurai, Daniel N. Cox, and Gennady S. Cymbalyuk. 2023. "Cold-Temperature Coding with Bursting and Spiking Based on TRP Channel Dynamics in Drosophila Larva Sensory Neurons" International Journal of Molecular Sciences 24, no. 19: 14638. https://doi.org/10.3390/ijms241914638
APA StyleMaksymchuk, N., Sakurai, A., Cox, D. N., & Cymbalyuk, G. S. (2023). Cold-Temperature Coding with Bursting and Spiking Based on TRP Channel Dynamics in Drosophila Larva Sensory Neurons. International Journal of Molecular Sciences, 24(19), 14638. https://doi.org/10.3390/ijms241914638

