Yeast Lsm Pro-Apoptotic Mutants Show Defects in Autophagy
Abstract
1. Introduction
2. Results
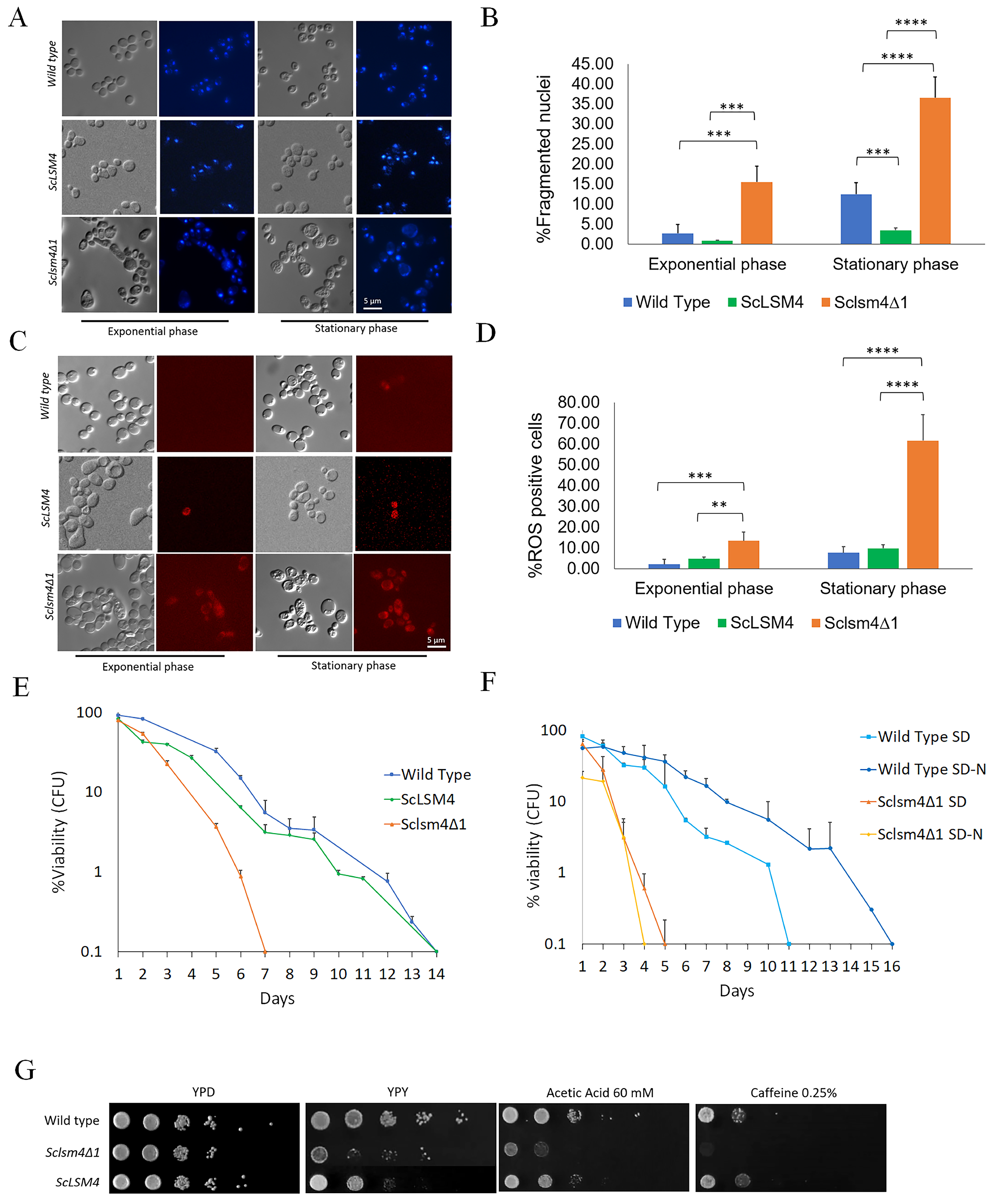
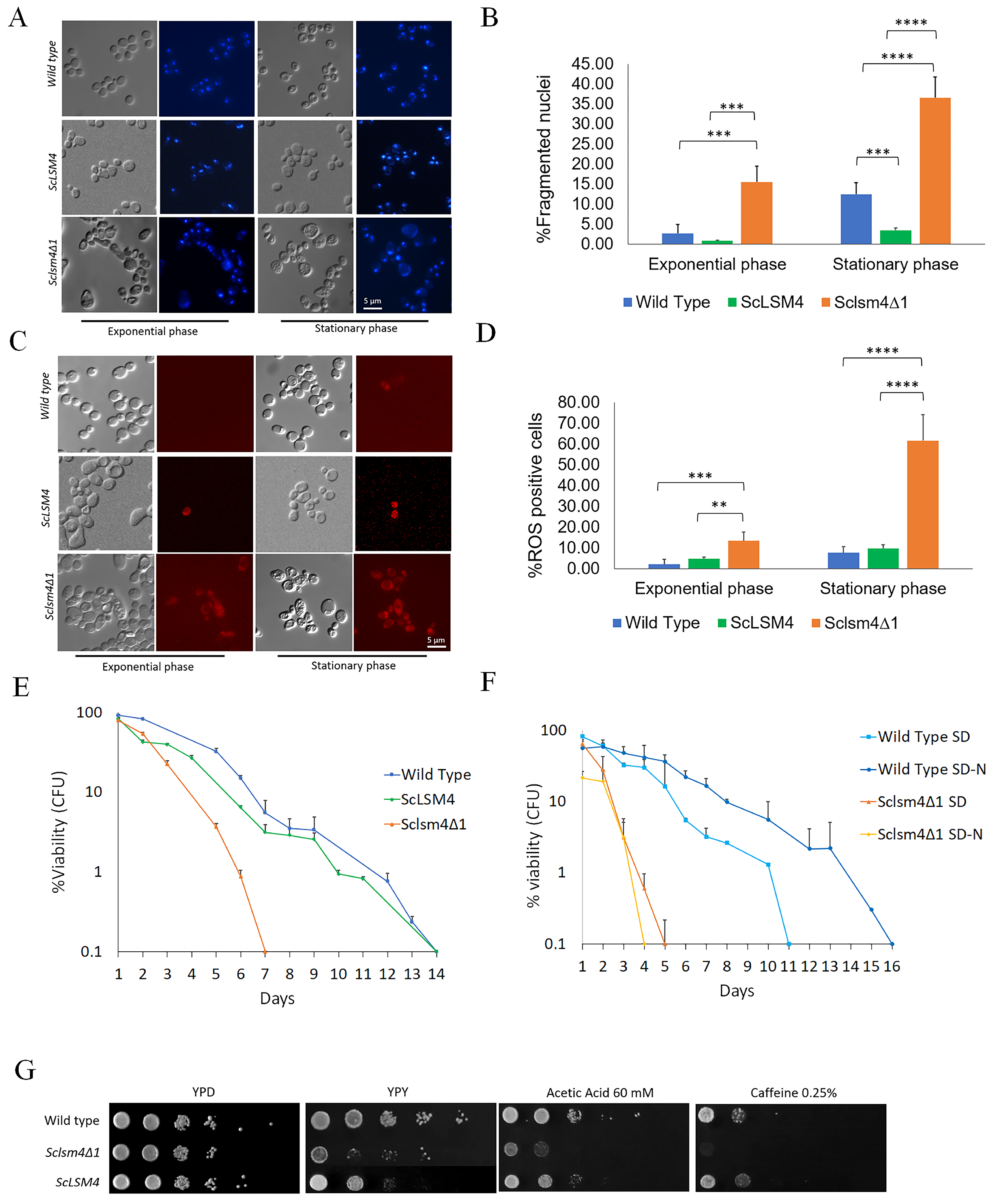
2.1. The Sclsm4Δ1 Mutant Shows Regulated Cell Death Markers and Premature Aging
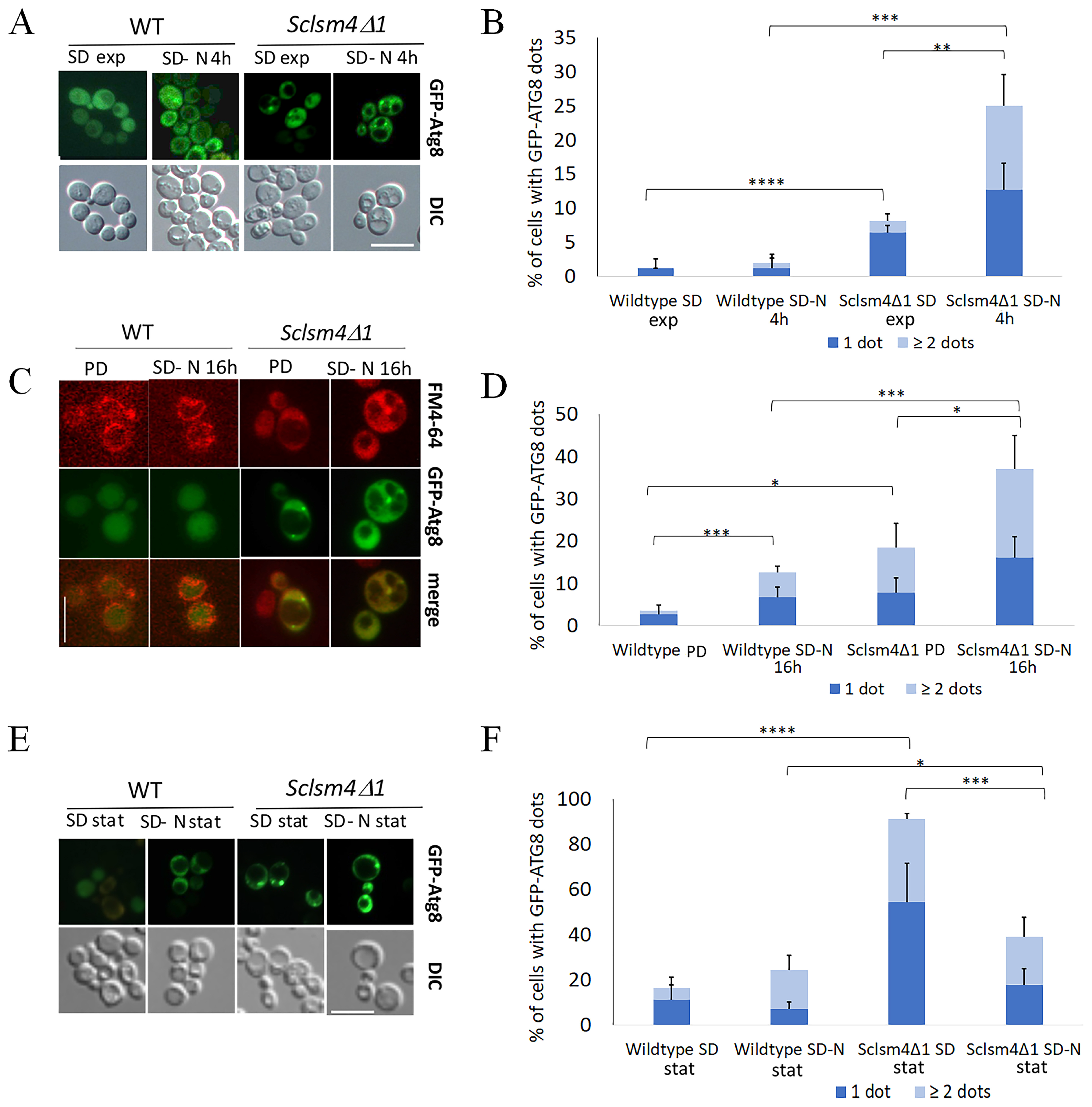
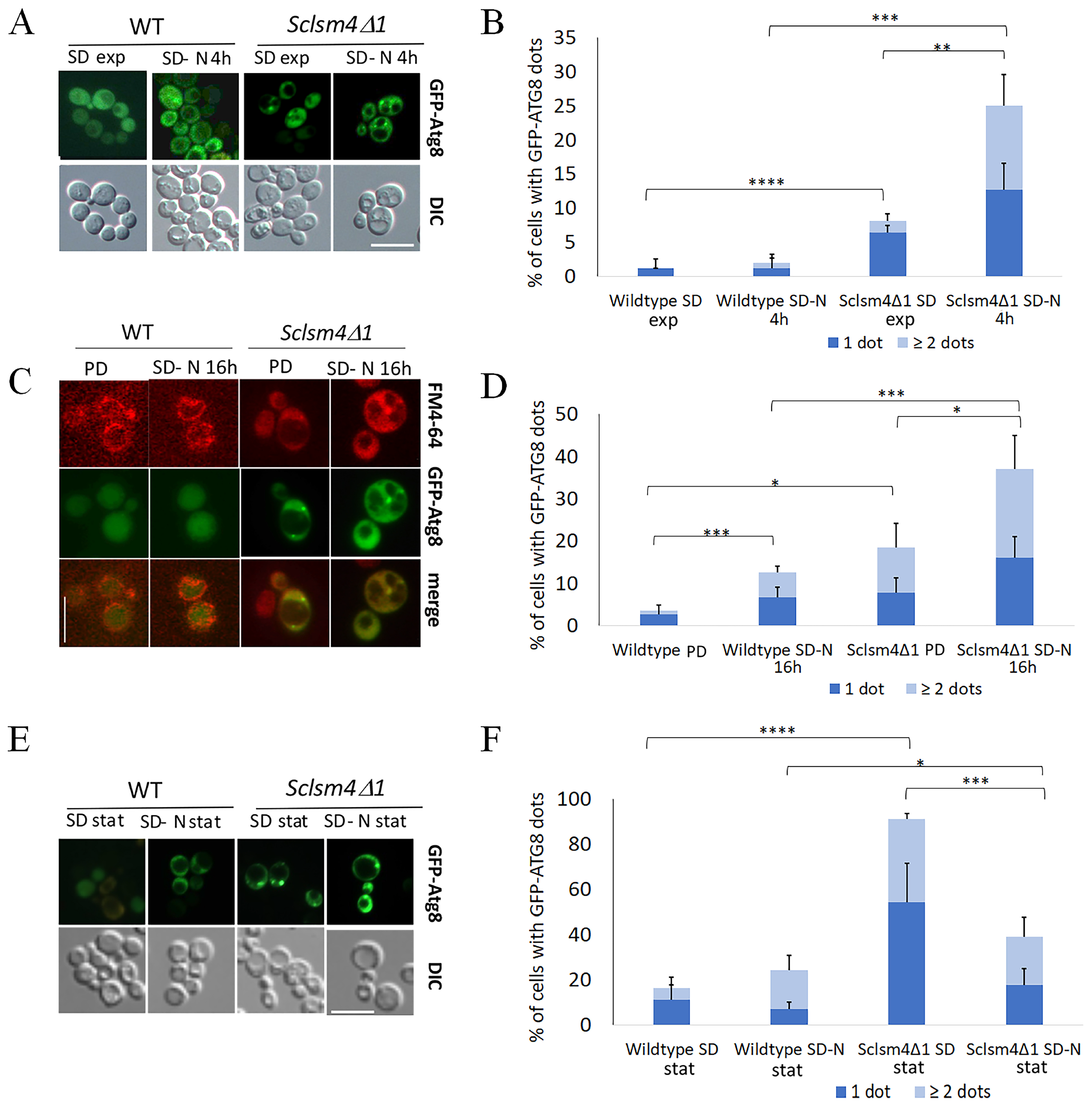
2.2. The Sclsm4Δ1 Mutant Is Defective in Autophagy
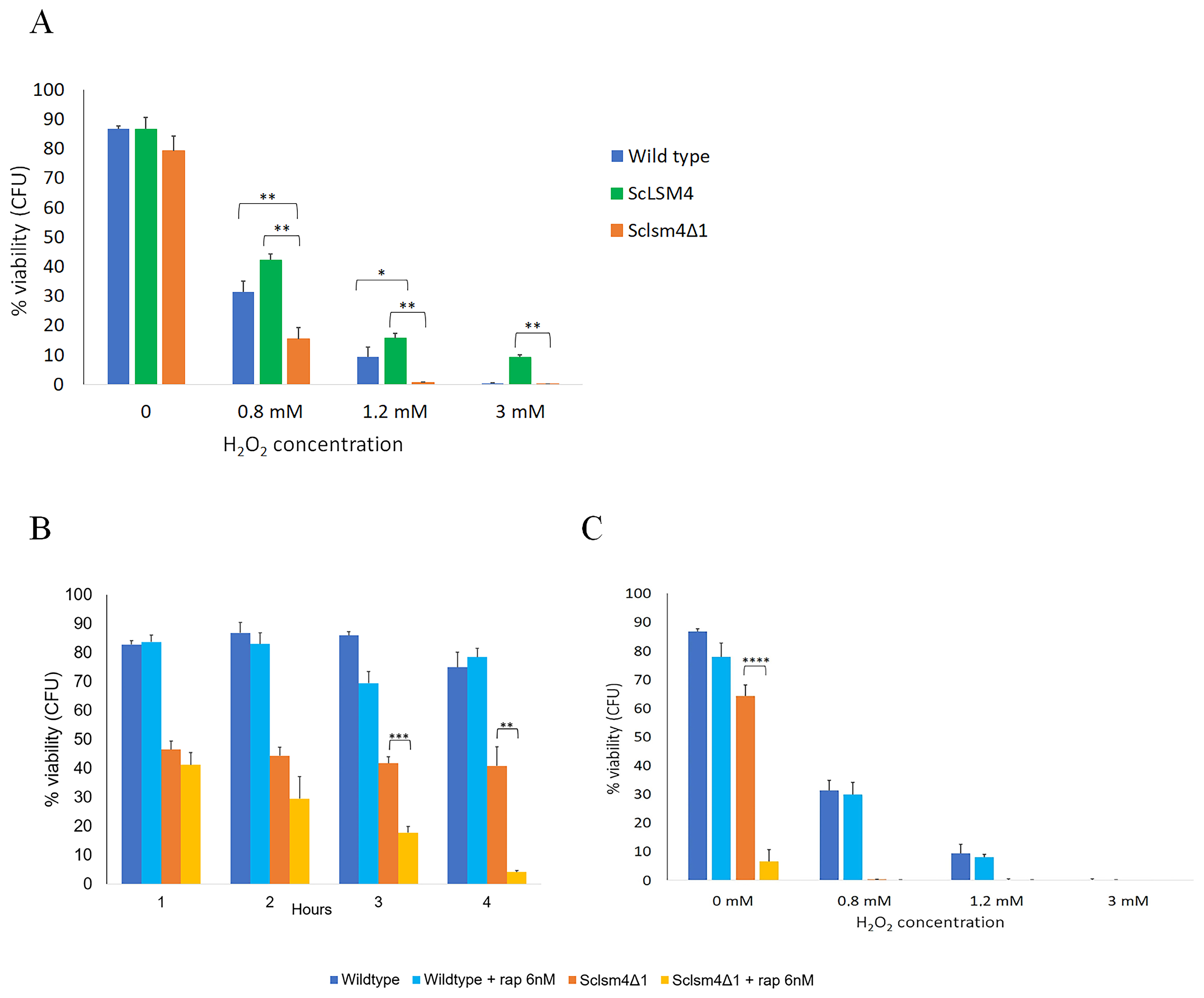
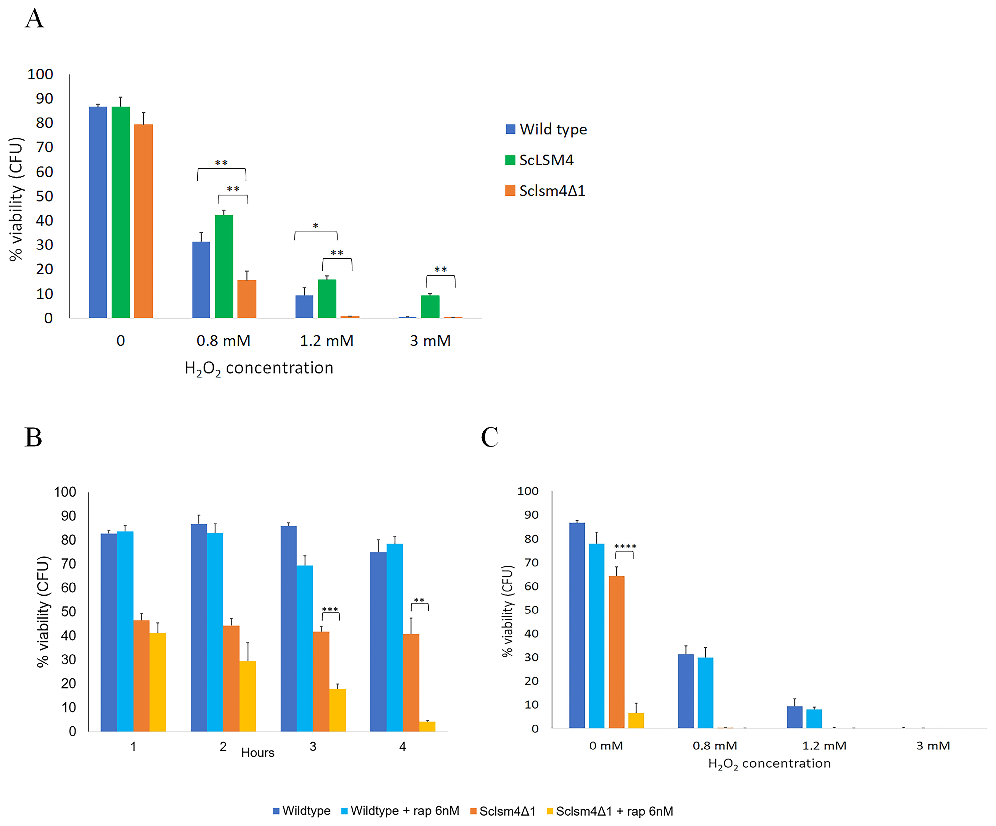
2.3. Low Doses of Rapamycin Cannot Protect Cells from Oxidative Stress
2.4. Sclsm4Δ1 Mutant Accumulated Cytoplasmic Autophagy-Related Structures
3. Discussion
4. Materials and Methods
4.1. Yeast Strains, Growth Conditions, and Plasmid Construction
4.2. Viability Assays
4.3. Rapamycin Treatment
4.4. Fluorescence Microscopy
4.5. H2O2 Sensitivity Test
4.6. Glycerol Growth, Caffeine, Acetic Acid, and Rapamycin Sensitivity Test
4.7. Protein Extraction and Western Blot Analysis of Autophagy-Induced Cells
4.8. RNA Extraction, cDNA Syntesis, and Real-Time qPCR for mRNA Expression of ScLSM4
4.9. Statistical Analysis
5. Conclusions
Supplementary Materials
Author Contributions
Funding
Data Availability Statement
Acknowledgments
Conflicts of Interest
References
- Wilusz, C.J.; Wilusz, J. Lsm proteins and Hfq: Life at the 3′ end. RNA Biol. 2013, 10, 592–601. [Google Scholar] [CrossRef]
- He, W.; Parker, R. Functions of Lsm proteins in mRNA degradation and splicing. Curr. Opin. Cell Biol. 2000, 12, 346–350. [Google Scholar] [CrossRef] [PubMed]
- Chen, Z.; Han, C.; Zhou, X.; Wang, X.; Liao, X.; He, Y.; Mo, S.; Li, X.; Zhu, G.; Ye, X.; et al. Prognostic value and potential molecular mechanism of the like-Sm gene family in early-stage pancreatic ductal adenocarcinoma. Transl. Cancer Res. 2021, 10, 1744–1760. [Google Scholar] [CrossRef] [PubMed]
- Ta, H.D.K.; Wang, W.-J.; Phan, N.N.; Ton, N.T.A.; Anuraga, G.; Ku, S.-C.; Wu, Y.-F.; Wang, C.-Y.; Lee, K.-H. Potential Therapeutic and Prognostic Values of LSM Family Genes in Breast Cancer. Cancers 2021, 13, 4902. [Google Scholar] [CrossRef]
- Sun, Z.-P.; Tan, Z.-G.; Peng, C. Long noncoding RNA LINC01419 promotes hepatocellular carcinoma malignancy by mediating miR-485-5p/LSM4 axis. Kaohsiung J. Med. Sci. 2022, 38, 826–838. [Google Scholar] [CrossRef] [PubMed]
- Mazzoni, C.; Mancini, P.; Madeo, F.; Palermo, V.; Falcone, C. A Kluyveromyces lactis mutant in the essential gene KlLSM4 shows phenotypic markers of apoptosis. FEMS Yeast Res. 2003, 4, 29–35. [Google Scholar] [CrossRef] [PubMed]
- Mazzoni, C.; Mancini, P.; Verdone, L.; Madeo, F.; Serafini, A.; Herker, E.; Falcone, C. A Truncated Form of KlLsm4p and the Absence of Factors Involved in mRNA Decapping Trigger Apoptosis in Yeast. Mol. Biol. Cell 2003, 14, 721–729. [Google Scholar] [CrossRef] [PubMed]
- Mazzoni, C.; Herker, E.; Palermo, V.; Jungwirth, H.; Eisenberg, T.; Madeo, F.; Falcone, C. Yeast caspase 1 links messenger RNA stability to apoptosis in yeast. EMBO Rep. 2005, 6, 1076–1081. [Google Scholar] [CrossRef]
- Mazzoni, C.; D’Addario, I.; Falcone, C. The C-terminus of the yeast Lsm4p is required for the association to P-bodies. FEBS Lett. 2007, 581, 4836–4840. [Google Scholar] [CrossRef]
- Reijns, M.A.M.; Alexander, R.D.; Spiller, M.P.; Beggs, J.D. A role for Q/N-rich aggregation-prone regions in P-body localization. J. Cell Sci. 2008, 121, 2463–2472. [Google Scholar] [CrossRef]
- Decker, C.J.; Teixeira, D.; Parker, R. Edc3p and a glutamine/asparagine-rich domain of Lsm4p function in processing body assembly in Saccharomyces cerevisiae. J. Cell Biol. 2007, 179, 437–449. [Google Scholar] [CrossRef] [PubMed]
- Kato, M.; Han, T.W.; Xie, S.; Shi, K.; Du, X.; Wu, L.C.; Mirzaei, H.; Goldsmith, E.J.; Longgood, J.; Pei, J.; et al. Cell-free formation of RNA granules: Low complexity sequence domains form dynamic fibers within hydrogels. Cell 2012, 149, 753–767. [Google Scholar] [CrossRef]
- Arribas-Layton, M.; Dennis, J.; Bennett, E.J.; Damgaard, C.K.; Lykke-Andersen, J. The C-Terminal RGG Domain of Human Lsm4 Promotes Processing Body Formation Stimulated by Arginine Dimethylation. Mol. Cell. Biol. 2016, 36, 2226–2235. [Google Scholar] [CrossRef] [PubMed]
- Palermo, V.; Cundari, E.; Mangiapelo, E.; Falcone, C.; Mazzoni, C. Yeast lsm pro-apoptotic mutants show defects in S-phase entry and progression. Cell Cycle 2010, 9, 3991–3996. [Google Scholar] [CrossRef][Green Version]
- Lyons, S.; Ricciardi, A.; Guo, A.; Kambach, C.; Marzluff, W. The C-terminal extension of Lsm4 interacts directly with the 3′ end of the histone mRNP and is required for efficient histone mRNA degradation. RNA 2014, 20, 88–102. [Google Scholar] [CrossRef] [PubMed]
- Costanzo, M.; Baryshnikova, A.; Bellay, J.; Kim, Y.; Spear, E.D.; Sevier, C.S.; Ding, H.; Koh, J.L.Y.; Toufighi, K.; Mostafavi, S.; et al. The genetic landscape of a cell. Science 2010, 327, 425–431. [Google Scholar] [CrossRef]
- Mazzoni, C.; Falcone, C. mRNA stability and control of cell proliferation. Biochem. Soc. Trans. 2011, 39, 1461–1465. [Google Scholar] [CrossRef] [PubMed]
- Mitchell, S.F.; Jain, S.; She, M.; Parker, R. Global analysis of yeast mRNPs. Nat. Struct. Mol. Biol. 2013, 20, 127–133. [Google Scholar] [CrossRef]
- Delorme-Axford, E.; Klionsky, D.J. On the edge of degradation: Autophagy regulation by RNA decay. Wiley Interdiscip. Rev. RNA 2019, 10, e1522. [Google Scholar] [CrossRef]
- Hu, G.; McQuiston, T.; Bernard, A.; Park, Y.-D.; Qiu, J.; Vural, A.; Zhang, N.; Waterman, S.R.; Blewett, N.H.; Myers, T.G.; et al. A conserved mechanism of TOR-dependent RCK-mediated mRNA degradation regulates autophagy. Nat. Cell Biol. 2015, 17, 930–942. [Google Scholar] [CrossRef]
- Liu, X.; Jin, M.; Yao, Z.; Bernard, A.; Klionsky, D.J. Bidirectional roles of Dhh1 in regulating autophagy. Autophagy 2019, 15, 1838–1839. [Google Scholar] [CrossRef]
- Yin, Z.; Zhang, Z.; Lei, Y.; Klionsky, D.J. Bidirectional roles of the Ccr4-Not complex in regulating autophagy before and after nitrogen starvation. Autophagy 2023, 19, 415–425. [Google Scholar] [CrossRef]
- Chowdhury, A.; Mukhopadhyay, J.; Tharun, S. The decapping activator Lsm1p-7p–Pat1p complex has the intrinsic ability to distinguish between oligoadenylated and polyadenylated RNAs. RNA 2007, 13, 998–1016. [Google Scholar] [CrossRef]
- Chowdhury, A.; Kalurupalle, S.; Tharun, S. Pat1 contributes to the RNA binding activity of the Lsm1-7–Pat1 complex. RNA 2014, 20, 1465–1475. [Google Scholar] [CrossRef] [PubMed]
- He, W.; Parker, R. The yeast cytoplasmic LsmI/Pat1p complex protects mRNA 3′ termini from partial degradation. Genetics 2001, 158, 1445–1455. [Google Scholar] [CrossRef] [PubMed]
- Tharun, S.; Muhlrad, D.; Chowdhury, A.; Parker, R. Mutations in the Saccharomyces cerevisiae LSM1 gene that affect mRNA decapping and 3′ end protection. Genetics 2005, 170, 33–46. [Google Scholar] [CrossRef]
- Chowdhury, A.; Tharun, S. Activation of decapping involves binding of the mRNA and facilitation of the post-binding steps by the Lsm1-7-Pat1 complex. RNA 2009, 15, 1837–1848. [Google Scholar] [CrossRef] [PubMed][Green Version]
- Gatica, D.; Hu, G.; Zhang, N.; Williamson, P.R.; Klionsky, D.J. The Pat1-Lsm complex prevents 3′ to 5′ degradation of a specific subset of ATG mRNAs during nitrogen starvation-induced autophagy. Autophagy 2019, 15, 750–751. [Google Scholar] [CrossRef]
- Huang, H.; Kawamata, T.; Horie, T.; Tsugawa, H.; Nakayama, Y.; Ohsumi, Y.; Fukusaki, E. Bulk RNA degradation by nitrogen starvation-induced autophagy in yeast. EMBO J. 2015, 34, 154–168. [Google Scholar] [CrossRef]
- Makino, S.; Kawamata, T.; Iwasaki, S.; Ohsumi, Y. Selectivity of mRNA degradation by autophagy in yeast. Nat. Commun. 2021, 12, 2316. [Google Scholar] [CrossRef] [PubMed]
- Stirpe, M.; Palermo, V.; Ferrari, M.; Mroczek, S.; Kufel, J.; Falcone, C.; Mazzoni, C. Increased levels of RNA oxidation enhance the reversion frequency in aging pro-apoptotic yeast mutants. Apoptosis 2017, 22, 200–206. [Google Scholar] [CrossRef] [PubMed]
- Carmona-Gutierrez, D.; Bauer, M.A.; Zimmermann, A.; Aguilera, A.; Austriaco, N.; Ayscough, K.; Balzan, R.; Bar-Nun, S.; Barrientos, A.; Belenky, P.; et al. Guidelines and recommendations on yeast cell death nomenclature. Microb. Cell 2018, 5, 4–31. [Google Scholar] [CrossRef] [PubMed]
- Mazzoni, C.; Palermo, V.; Torella, M.; Falcone, C. HIR1, the co-repressor of histone gene transcription of Saccharomyces cerevisiae, acts as a multicopy suppressor of the apoptotic phenotypes of the LSM4 mRNA degradation mutant. FEMS Yeast Res. 2005, 5, 1229–1235. [Google Scholar] [CrossRef]
- Mazzoni, C.; Torella, M.; Petrera, A.; Palermo, V.; Falcone, C. PGK1, the gene encoding the glycolitic enzyme phosphoglycerate kinase, acts as a multicopy suppressor of apoptotic phenotypes in S. cerevisiae. Yeast 2009, 26, 31–37. [Google Scholar] [CrossRef]
- Palermo, V.; Stirpe, M.; Torella, M.; Falcone, C.; Mazzoni, C. NEM1 acts as a suppressor of apoptotic phenotypes in LSM4 yeast mutants. FEMS Yeast Res. 2015, 15, fov074. [Google Scholar] [CrossRef] [PubMed][Green Version]
- Rahman, M.A.; Mostofa, M.G.; Ushimaru, T. The Nem1/Spo7-Pah1/lipin axis is required for autophagy induction after TORC1 inactivation. FEBS J. 2018, 285, 1840–1860. [Google Scholar] [CrossRef]
- Klionsky, D.J.; Abdel-Aziz, A.K.; Abdelfatah, S.; Abdellatif, M.; Abdoli, A.; Abel, S.; Abeliovich, H.; Abildgaard, M.H.; Abudu, Y.P.; Acevedo-Arozena, A.; et al. Guidelines for the use and interpretation of assays for monitoring autophagy (4th edition) 1. Autophagy 2021, 17, 1–382. [Google Scholar] [CrossRef] [PubMed]
- Iwama, R.; Ohsumi, Y. Analysis of autophagy activated during changes in carbon source availability in yeast cells. J. Biol. Chem. 2019, 294, 5590–5603. [Google Scholar] [CrossRef] [PubMed]
- Tsukada, M.; Ohsumi, Y. Isolation and characterization of autophagy-defective mutants of Saccharomyces cerevisiae. FEBS Lett. 1993, 333, 169–174. [Google Scholar] [CrossRef]
- Onodera, J.; Ohsumi, Y. Autophagy is required for maintenance of amino acid levels and protein synthesis under nitrogen starvation. J. Biol. Chem. 2005, 280, 31582–31586. [Google Scholar] [CrossRef]
- Lei, Y.; Huang, Y.; Wen, X.; Yin, Z.; Zhang, Z.; Klionsky, D.J. How Cells Deal with the Fluctuating Environment: Autophagy Regulation under Stress in Yeast and Mammalian Systems. Antioxidants 2022, 11, 304. [Google Scholar] [CrossRef]
- Singh, A.K.; Singh, S.; Tripathi, V.K.; Bissoyi, A.; Garg, G.; Rizvi, S.I. Rapamycin Confers Neuroprotection Against Aging-Induced Oxidative Stress, Mitochondrial Dysfunction, and Neurodegeneration in Old Rats Through Activation of Autophagy. Rejuvenation Res. 2019, 22, 60–70. [Google Scholar] [CrossRef] [PubMed]
- Mayes, A.E.; Verdone, L.; Legrain, P.; Beggs, J.D. Characterization of Sm-like proteins in yeast and their association with U6 snRNA. EMBO J. 1999, 18, 4321–4331. [Google Scholar] [CrossRef] [PubMed]
- Poljak, A.; Dawes, I.W.; Ingelse, B.A.; Duncan, M.W.; Smythe, G.A.; Grant, C.M. Oxidative damage to proteins in yeast cells exposed to adaptive levels of H2O2. Redox Rep. Commun. Free Radic. Res. 2003, 8, 371–377. [Google Scholar] [CrossRef]
- Mazzoni, C.; Falcone, C. Isolation and study ofKlLSM4, aKluyveromyces lactis gene homologous to the essential geneLSM4 of Saccharomyces cerevisiae. Yeast 2001, 18, 1249–1256. [Google Scholar] [CrossRef]
- Kumar, P.; Kundu, D.; Mondal, A.K.; Nain, V.; Puria, R. Inhibition of TOR signalling in lea1 mutant induces apoptosis in Saccharomyces cerevisiae. Ann. Microbiol. 2019, 69, 341–352. [Google Scholar] [CrossRef]
- Zhang, Z.; Zhang, Y.; Mo, W. The Autophagy Related Gene CHAF1B Is a Relevant Prognostic and Diagnostic Biomarker in Hepatocellular Carcinoma. Front. Oncol. 2021, 10, 626175. Available online: https://www.frontiersin.org/articles/10.3389/fonc.2020.626175 (accessed on 26 June 2023). [CrossRef] [PubMed]
- Suzuki, S.W.; Onodera, J.; Ohsumi, Y. Starvation induced cell death in autophagy-defective yeast mutants is caused by mitochondria dysfunction. PLoS ONE 2011, 6, e17412. [Google Scholar] [CrossRef]
- Palermo, V.; Falcone, C.; Calvani, M.; Mazzoni, C. Acetyl-L-carnitine protects yeast cells from apoptosis and aging and inhibits mitochondrial fission. Aging Cell 2010, 9, 570–579. [Google Scholar] [CrossRef]
- Merz, S.; Westermann, B. Genome-wide deletion mutant analysis reveals genes required for respiratory growth, mitochondrial genome maintenance and mitochondrial protein synthesis in Saccharomyces cerevisiae. Genome Biol. 2009, 10, R95. [Google Scholar] [CrossRef]
- Pérez-Pérez, M.E.; Zaffagnini, M.; Marchand, C.H.; Crespo, J.L.; Lemaire, S.D. The yeast autophagy protease Atg4 is regulated by thioredoxin. Autophagy 2014, 10, 1953–1964. [Google Scholar] [CrossRef] [PubMed]
- Hirata, E.; Ohya, Y.; Suzuki, K. Atg4 plays an important role in efficient expansion of autophagic isolation membranes by cleaving lipidated Atg8 in Saccharomyces cerevisiae. PLoS ONE 2017, 12, e0181047. [Google Scholar] [CrossRef] [PubMed]
- Sánchez-Wandelmer, J.; Kriegenburg, F.; Rohringer, S.; Schuschnig, M.; Gómez-Sánchez, R.; Zens, B.; Abreu, S.; Hardenberg, R.; Hollenstein, D.; Gao, J.; et al. Atg4 proteolytic activity can be inhibited by Atg1 phosphorylation. Nat. Commun. 2017, 8, 295. [Google Scholar] [CrossRef] [PubMed]
- Barz, S.; Kriegenburg, F.; Henning, A.; Bhattacharya, A.; Mancilla, H.; Sánchez-Martín, P.; Kraft, C. Atg1 kinase regulates autophagosome-vacuole fusion by controlling SNARE bundling. EMBO Rep. 2020, 21, e51869. [Google Scholar] [CrossRef]
- Lee, Y.; Kim, B.; Jang, H.-S.; Huh, W.-K. Atg1-dependent phosphorylation of Vps34 is required for dynamic regulation of the phagophore assembly site and autophagy in Saccharomyces cerevisiae. Autophagy 2023, 19, 2428–2442. [Google Scholar] [CrossRef]
- Bearss, J.J.; Padi, S.K.; Singh, N.; Cardo-Vila, M.; Song, J.H.; Mouneimne, G.; Fernandes, N.; Li, Y.; Harter, M.R.; Gard, J.M.; et al. EDC3 phosphorylation regulates growth and invasion through controlling P-body formation and dynamics. EMBO Rep. 2021, 22, e50835. [Google Scholar] [CrossRef]
- Ptacek, J.; Devgan, G.; Michaud, G.; Zhu, H.; Zhu, X.; Fasolo, J.; Guo, H.; Jona, G.; Breitkreutz, A.; Sopko, R.; et al. Global analysis of protein phosphorylation in yeast. Nature 2005, 438, 679–684. [Google Scholar] [CrossRef]
- Cooper, M.; Johnston, L.H.; Beggs, J.D. Identification and characterization of Uss1p (Sdb23p): A novel U6 snRNA-associated protein with significant similarity to core proteins of small nuclear ribonucleoproteins. EMBO J. 1995, 14, 2066–2075. [Google Scholar] [CrossRef]
- Chen, D.-C.; Yang, B.-C.; Kuo, T.-T. One-step transformation of yeast in stationary phase. Curr. Genet. 1992, 21, 83–84. [Google Scholar] [CrossRef]
- Eisenberg, T.; Knauer, H.; Schauer, A.; Büttner, S.; Ruckenstuhl, C.; Carmona-Gutierrez, D.; Ring, J.; Schroeder, S.; Magnes, C.; Antonacci, L.; et al. Induction of autophagy by spermidine promotes longevity. Nat. Cell Biol. 2009, 11, 1305–1314. [Google Scholar] [CrossRef]
- Palermo, V.; Falcone, C.; Mazzoni, C. Apoptosis and aging in mitochondrial morphology mutants of S. cerevisiae. Folia Microbiol. 2007, 52, 479–483. [Google Scholar] [CrossRef] [PubMed]
- Rasband, W.S. ImageJ; U.S. National Institutes of Health: Bethesda, MD, USA, 1997–2018. Available online: https://imagej.nih.gov/ij/ (accessed on 5 February 2022).




| Strain | Genotype | Source | 
|---|---|---|
| MCY4 | MATα, ade1-101, his3-Δ1, trp1-289, ura3, LEU-GAL1-SDB23 | [58] | 
| MCY4/Sclsm4Δ1 | MATα, ade1-101, his3-Δ1, trp1-289, ura3, LEU-GAL1-SDB23 pRS313/Sclsm4Δ1 | This work | 
| CML39-11A | MATa, ade1-101, his3-Δ1, leu2, ura3, trp1-289 | [8] | 
| MCY4/ScLSM4 | MATα, ade1-101, his3-Δ1, trp1-289, ura3, LEU-GAL1-SDB23 pRS313/ScLSM4 | This work | 
| MCY4/Sclsm4Δ1 pUG36/ATG8 | MATα, ade1-101, his3-Δ1, trp1-289, ura3, LEU-GAL1-SDB23 pRS313/Sclsm4Δ1, pUG36/ATG8 | This work | 
| CML39-11A pUG36/ATG8 | MATa, ade1-101, his3-Δ1, leu2, ura3, trp1-289 pUG36/ATG8 | This work | 
| MCY4/ScLSM4 pUG36/ATG8 | MATα, ade1-101, his3-Δ1, trp1-289, ura3, LEU-GAL1-SDB23 pRS313/ScLSM4, pUG36/ATG8 | This work | 
| BMA38 | MATα, ura3-1, leu2-3, -112, ade2-1, can1-100, his3-11, -15, trp1Δ1 | [39] | 
| BMA38 lsm1Δ | MATα, ura3-1, leu2-3, -112, ade2-1, can1-100, his3-11, -15, trp1Δ1, lsm1Δ::TRP1 | [39] | 
| Primer Name | Oligonucleotide Sequence | 
|---|---|
| BamH1-ScLSM4/Sclsm4Δ1 Fw | 5’-AAAAAAGGATCCGTACGCAGTCACAATGCGG-3’ | 
| SacI-ScLSM4 Rv | 5’-GGGGGGAGCTCACCTGTAAACTAAAGGAAAGCTCG-3’ | 
| SacI-Sclsm4Δ1 Rv | 5’-GGGGGGAGCTCTTATCTTGCAATTTGATAAACTTGATAAAAGTCC-3’ | 
| Primer Name | Oligonucleotide Sequence | 
|---|---|
| ScLSM4 N-term Fw | 5’-ATTGACCAACGTAGATAACTGGA-3’ | 
| ScLSM4 N-term Rv | 5’-TACGGCTTTACTGCTCTCAG-3’ | 
| TDH3 Fw | 5’-CGGTAGATACGCTGGTGAAGTTTC-3’ | 
| TDH3 Rv | 5′-TGGAAGATGGAGCAGTGATAACAAC-3′ | 
| Disclaimer/Publisher’s Note: The statements, opinions and data contained in all publications are solely those of the individual author(s) and contributor(s) and not of MDPI and/or the editor(s). MDPI and/or the editor(s) disclaim responsibility for any injury to people or property resulting from any ideas, methods, instructions or products referred to in the content. | 
© 2023 by the authors. Licensee MDPI, Basel, Switzerland. This article is an open access article distributed under the terms and conditions of the Creative Commons Attribution (CC BY) license (https://creativecommons.org/licenses/by/4.0/).
Share and Cite
Caraba, B.; Stirpe, M.; Palermo, V.; Vaccher, U.; Bianchi, M.M.; Falcone, C.; Mazzoni, C. Yeast Lsm Pro-Apoptotic Mutants Show Defects in Autophagy. Int. J. Mol. Sci. 2023, 24, 13708. https://doi.org/10.3390/ijms241813708
Caraba B, Stirpe M, Palermo V, Vaccher U, Bianchi MM, Falcone C, Mazzoni C. Yeast Lsm Pro-Apoptotic Mutants Show Defects in Autophagy. International Journal of Molecular Sciences. 2023; 24(18):13708. https://doi.org/10.3390/ijms241813708
Chicago/Turabian StyleCaraba, Benedetta, Mariarita Stirpe, Vanessa Palermo, Ugo Vaccher, Michele Maria Bianchi, Claudio Falcone, and Cristina Mazzoni. 2023. "Yeast Lsm Pro-Apoptotic Mutants Show Defects in Autophagy" International Journal of Molecular Sciences 24, no. 18: 13708. https://doi.org/10.3390/ijms241813708
APA StyleCaraba, B., Stirpe, M., Palermo, V., Vaccher, U., Bianchi, M. M., Falcone, C., & Mazzoni, C. (2023). Yeast Lsm Pro-Apoptotic Mutants Show Defects in Autophagy. International Journal of Molecular Sciences, 24(18), 13708. https://doi.org/10.3390/ijms241813708
 
        



 
       