Immune Response of Inactivated Rabies Vaccine Inoculated via Intraperitoneal, Intramuscular, Subcutaneous and Needle-Free Injection Technology-Based Intradermal Routes in Mice
Abstract
1. Introduction
2. Results
2.1. Rabies-Specific Antibody Response
2.2. IgG Subtype Assay
2.3. Rabies-Virus-Neutralizing Antibody
2.4. Challenge Test
2.5. Histopathological Analysis and Body Weight
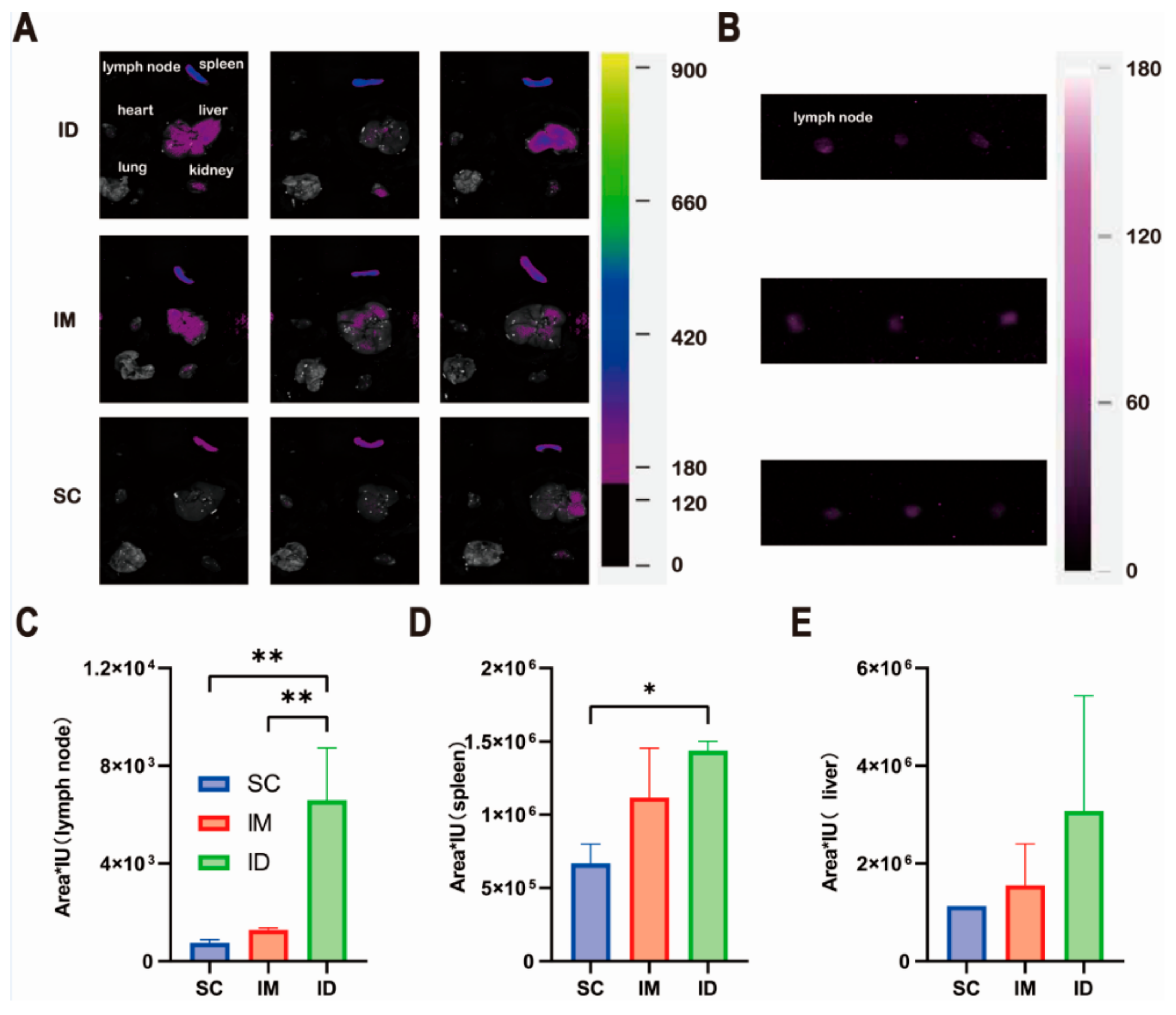
2.6. In Vivo and Ex Vivo Imaging Analysis
3. Discussion
4. Materials and Methods
4.1. Vaccine
4.2. Animals
4.3. Immunization and Bleeding
4.4. Measurement of Rabies-Specific IgG and Subclass
4.5. Measurement of Neutralizing Antibodies
4.6. Protective Efficacy against Rabies Virus CVS Challenge
4.7. Histopathological Analysis
4.8. In Vivo and Ex Vivo Imaging Analysis
4.9. Statistical Analysis
5. Conclusions
Supplementary Materials
Author Contributions
Funding
Institutional Review Board Statement
Informed Consent Statement
Data Availability Statement
Acknowledgments
Conflicts of Interest
References
- Zhou, S.; Ren, T.; Gu, H.; Wang, C.; Li, M.; Zhao, Z.; Xing, L.; Zhang, L.; Sun, Y.; Yang, P.; et al. Intradermal delivery of a fractional dose of influenza h7n9 split vaccine elicits protective immunity in mice and rats. Hum. Vaccin. Immunother. 2018, 14, 623–629. [Google Scholar] [CrossRef]
- Cubas, R.; Zhang, S.; Kwon, S.; Sevick-Muraca, E.M.; Li, M.; Chen, C.; Yao, Q. Virus-like particle (vlp) lymphatic trafficking and immune response generation after immunization by different routes. J. Immunother. (Hagerstown Md. 1997) 2009, 32, 118–128. [Google Scholar] [CrossRef]
- Wunderli, P.S.; Dreesen, D.W.; Miller, T.J.; Baer, G.M. Effects of vaccine route and dosage on protection from rabies after intracerebral challenge in mice. Am. J. Vet. Res. 2003, 64, 491–498. [Google Scholar] [CrossRef]
- Kroger, A.T.; Atkinson, W.L.; Pickering, L.K. General immunization practices. In Vaccines, 5th ed.; Plotkin, A.S., Orenstein, W.A., Offit, P.A., Edwards, K.M., Eds.; Saunders/Elsevier: Philadelphia, PA, USA, 2008. [Google Scholar]
- Knisely, J.M.; Buyon, L.E.; Mandt, R.; Farkas, R.; Balasingam, S.; Bok, K.; Buchholz, U.J.; D’Souza, M.P.; Gordon, J.L.; King, D.F.L.; et al. Mucosal vaccines for sars-cov-2: Scientific gaps and opportunities-workshop report. NPJ Vaccines 2023, 8, 53. [Google Scholar] [CrossRef]
- Greene, S.A.; Ahmed, J.; Datta, S.D.; Burns, C.C.; Quddus, A.; Vertefeuille, J.F.; Wassilak, S.G.F. Progress toward polio eradication—Worldwide, January 2017–March 2019. MMWR. Morb. Mortal. Wkly. Rep. 2019, 68, 458–462. [Google Scholar] [CrossRef]
- Levin, Y.; Kochba, E.; Hung, I.; Kenney, R. Intradermal vaccination using the novel microneedle device micronjet600: Past, present, and future. Hum. Vaccin. Immunother. 2015, 11, 991–997. [Google Scholar] [CrossRef] [PubMed]
- Salisbury, D.; Ramsay, M.; Noakes, K. Immunisation against infectious disease. In The Green Book; Department of Health: London, UK, 1996. [Google Scholar]
- Arnou, R.; Eavis, P.; Pardo, J.R.; Ambrozaitis, A.; Kazek, M.P.; Weber, F. Immunogenicity, large scale safety and lot consistency of an intradermal influenza vaccine in adults aged 18–60 years: Randomized, controlled, phase iii trial. Human. Vaccines 2010, 6, 346–354. [Google Scholar] [CrossRef] [PubMed]
- Herzog, C. Influence of parenteral administration routes and additional factors on vaccine safety and immunogenicity: A review of recent literature. Expert. Rev. Vaccines 2014, 13, 399–415. [Google Scholar] [CrossRef]
- Fishbein, D.B.; Pacer, R.E.; Holmes, D.F.; Ley, A.B.; Yager, P.; Tong, T.C. Rabies preexposure prophylaxis with human diploid cell rabies vaccine: A dose-response study. J. Infect. Dis. 1987, 156, 50–55. [Google Scholar] [CrossRef]
- Turner, P.V.; Brabb, T.; Pekow, C.; Vasbinder, M.A. Administration of substances to laboratory animals: Routes of administration and factors to consider. J. Am. Assoc. Lab. Anim. Sci. JAALAS 2011, 50, 600–613. [Google Scholar]
- Kesdangsakonwut, S.; Sunden, Y.; Aoshima, K.; Iwaki, Y.; Okumura, M.; Sawa, H.; Umemura, T. Survival of rabid rabbits after intrathecal immunization. Neuropathology 2014, 34, 277–283. [Google Scholar] [CrossRef]
- Gordon, L.B.; Knopf, P.M.; Cserr, H.F. Ovalbumin is more immunogenic when introduced into brain or cerebrospinal fluid than into extracerebral sites. J. Neuroimmunol. 1992, 40, 81–87. [Google Scholar] [CrossRef]
- Sunden, Y.; Yano, S.; Ishida, S.; Ochiai, K.; Umemura, T. Intracerebral vaccination suppresses the spread of rabies virus in the mouse brain. Microbes Infect. 2010, 12, 1163–1169. [Google Scholar] [CrossRef]
- Lue, C.; van den Wall Bake, A.W.; Prince, S.J.; Julian, B.A.; Tseng, M.L.; Radl, J.; Elson, C.O.; Mestecky, J. Intraperitoneal immunization of human subjects with tetanus toxoid induces specific antibody-secreting cells in the peritoneal cavity and in the circulation, but fails to elicit a secretory iga response. Clin. Exp. Immunol. 1994, 96, 356–363. [Google Scholar] [CrossRef]
- Ajeeb, R.; Clegg, J.R. Intrathecal delivery of macromolecules: Clinical status and emerging technologies. Adv. Drug Deliv. Rev. 2023, 199, 114949. [Google Scholar] [CrossRef]
- Oreskovic, Z.; Nechvatalova, K.; Krejci, J.; Kummer, V.; Faldyna, M. Aspects of intradermal immunization with different adjuvants: The role of dendritic cells and th1/th2 response. PLoS ONE 2019, 14, e0211896. [Google Scholar] [CrossRef] [PubMed]
- Kupper, T.S.; Fuhlbrigge, R.C. Immune surveillance in the skin: Mechanisms and clinical consequences. Nat. Rev. Immunol. 2004, 4, 211–222. [Google Scholar] [CrossRef]
- Heijtink, R.A.; Knol, R.M.; Schalm, S.W. Low-dose (2 micrograms) hepatitis b vaccination in medical students: Comparable immunogenicity for intramuscular and intradermal routes. J. Med. Virol. 1989, 27, 151–154. [Google Scholar] [CrossRef] [PubMed]
- Levin, Y.; Kochba, E.; Kenney, R. Clinical evaluation of a novel microneedle device for intradermal delivery of an influenza vaccine: Are all delivery methods the same? Vaccine 2014, 32, 4249–4252. [Google Scholar] [CrossRef] [PubMed]
- Lambert, P.H.; Laurent, P.E. Intradermal vaccine delivery: Will new delivery systems transform vaccine administration? Vaccine 2008, 26, 3197–3208. [Google Scholar] [CrossRef] [PubMed]
- Hauri, A.M.; Armstrong, G.L.; Hutin, Y.J. The global burden of disease attributable to contaminated injections given in health care settings. Int. J. STD AIDS 2004, 15, 7–16. [Google Scholar] [CrossRef]
- PATH. Intradermal Delivery of Vaccines: A Review of the Literature and the Potential for Development for Use in Low- and Middle-Income Countries; Appropriate Technology in Health (PATH): Ferney Voltaire, France, 2009. [Google Scholar]
- Kim, Y.C.; Prausnitz, M.R. Enabling skin vaccination using new delivery technologies. Drug Deliv. Transl. Res. 2011, 1, 7–12. [Google Scholar] [CrossRef]
- Hung, I.F.; Levin, Y.; To, K.K.; Chan, K.H.; Zhang, A.J.; Li, P.; Li, C.; Xu, T.; Wong, T.Y.; Yuen, K.Y. Dose sparing intradermal trivalent influenza (2010/2011) vaccination overcomes reduced immunogenicity of the 2009 h1n1 strain. Vaccine 2012, 30, 6427–6435. [Google Scholar] [CrossRef] [PubMed]
- Troy, S.B.; Kouiavskaia, D.; Siik, J.; Kochba, E.; Beydoun, H.; Mirochnitchenko, O.; Levin, Y.; Khardori, N.; Chumakov, K.; Maldonado, Y. Comparison of the immunogenicity of various booster doses of inactivated polio vaccine delivered intradermally versus intramuscularly to hiv-infected adults. J. Infect. Dis. 2015, 211, 1969–1976. [Google Scholar] [CrossRef] [PubMed]
- Beals, C.R.; Railkar, R.A.; Schaeffer, A.K.; Levin, Y.; Kochba, E.; Meyer, B.K.; Evans, R.K.; Sheldon, E.A.; Lasseter, K.; Lang, N.; et al. Immune response and reactogenicity of intradermal administration versus subcutaneous administration of varicella-zoster virus vaccine: An exploratory, randomised, partly blinded trial. Lancet. Infect. Dis. 2016, 16, 915–922. [Google Scholar] [CrossRef]
- Jarrahian, C.; Rein-Weston, A.; Saxon, G.; Creelman, B.; Kachmarik, G.; Anand, A.; Zehrung, D. Vial usage, device dead space, vaccine wastage, and dose accuracy of intradermal delivery devices for inactivated poliovirus vaccine (ipv). Vaccine 2017, 35, 1789–1796. [Google Scholar] [CrossRef]
- Kouiavskaia, D.; Mirochnitchenko, O.; Dragunsky, E.; Kochba, E.; Levin, Y.; Troy, S.; Chumakov, K. Intradermal inactivated poliovirus vaccine: A preclinical dose-finding study. J. Infect. Dis. 2015, 211, 1447–1450. [Google Scholar] [CrossRef][Green Version]
- Kochba, E.; Levin, Y.; Raz, I.; Cahn, A. Improved insulin pharmacokinetics using a novel microneedle device for intradermal delivery in patients with type 2 diabetes. Diabetes Technol. Ther. 2016, 18, 525–531. [Google Scholar] [CrossRef]
- Resik, S.; Tejeda, A.; Mach, O.; Fonseca, M.; Diaz, M.; Alemany, N.; Garcia, G.; Hung, L.H.; Martinez, Y.; Sutter, R. Immune responses after fractional doses of inactivated poliovirus vaccine using newly developed intradermal jet injectors: A randomized controlled trial in cuba. Vaccine 2015, 33, 307–313. [Google Scholar] [CrossRef] [PubMed]
- Okayasu, H.; Sein, C.; Chang Blanc, D.; Gonzalez, A.R.; Zehrung, D.; Jarrahian, C.; Macklin, G.; Sutter, R.W. Intradermal administration of fractional doses of inactivated poliovirus vaccine: A dose-sparing option for polio immunization. J. Infect. Dis. 2017, 216, S161–S167. [Google Scholar] [CrossRef]
- WHO. Rabies. Available online: http://www.who.int/rabies/en/ (accessed on 11 August 2023).
- Reveneau, E.; Cottin, P.; Rasuli, A. Two decades of pharmacovigilance and clinical experience with highly purified rabies immunoglobulin f(ab’)2 fragments. Expert. Rev. Vaccines 2017, 16, 273–287. [Google Scholar] [CrossRef]
- Madhusudana, S.N.; Mani, R.S. Intradermal vaccination for rabies prophylaxis: Conceptualization, evolution, present status and future. Expert. Rev. Vaccines 2014, 13, 641–655. [Google Scholar] [CrossRef]
- Diallo, M.K.; Diallo, A.O.; Dicko, A.; Richard, V.; Espie, E. Human rabies post exposure prophylaxis at the pasteur institute of dakar, senegal: Trends and risk factors. BMC Infect. Dis. 2019, 19, 321. [Google Scholar] [CrossRef] [PubMed]
- Hampson, K.; Coudeville, L.; Lembo, T.; Sambo, M.; Kieffer, A.; Attlan, M.; Barrat, J.; Blanton, J.D.; Briggs, D.J.; Cleaveland, S.; et al. Estimating the global burden of endemic canine rabies. PLoS Neglected Trop. Dis. 2015, 9, e0003709. [Google Scholar]
- Bose, A.; Munshi, R.; Tripathy, R.M.; Madhusudana, S.N.; Harish, B.R.; Thaker, S.; Mahendra, B.J.; Gunale, B.; Gogtay, N.J.; Thatte, U.M.; et al. A randomized non-inferiority clinical study to assess post-exposure prophylaxis by a new purified vero cell rabies vaccine (rabivax-s) administered by intramuscular and intradermal routes. Vaccine 2016, 34, 4820–4826. [Google Scholar] [CrossRef] [PubMed]
- WHO. World Health Organization Report: Intradermal Application of Rabies Vaccines; WHO: Bangkok, Thailand, 2000. [Google Scholar]
- Bernard, K.W.; Roberts, M.A.; Sumner, J.; Winkler, W.G.; Mallonee, J.; Baer, G.M.; Chaney, R. Human diploid cell rabies vaccine. Effectiveness of immunization with small intradermal or subcutaneous doses. JAMA 1982, 247, 1138–1142. [Google Scholar] [CrossRef]
- Brown, D.; Featherstone, J.J.; Fooks, A.R.; Gettner, S.; Lloyd, E.; Schweiger, M. Intradermal pre-exposure rabies vaccine elicits long lasting immunity. Vaccine 2008, 26, 3909–3912. [Google Scholar] [CrossRef] [PubMed]
- Ubol, S.; Phanuphak, P. An effective economical intradermal regimen of human diploid cell rabies vaccination for post-exposure treatment. Clin. Exp. Immunol. 1986, 63, 491–497. [Google Scholar]
- Quiambao, B.P.; Lang, J.; Vital, S.; Montalban, C.G.; Le Mener, V.; Wood, S.C.; Miranda, E. Immunogenicity and effectiveness of post-exposure rabies prophylaxis with a new chromatographically purified vero-cell rabies vaccine (cprv): A two-stage randomised clinical trial in the philippines. Acta Trop. 2000, 75, 39–52. [Google Scholar] [CrossRef] [PubMed]
- Mosmann, T.R.; Coffman, R.L. Th1 and th2 cells: Different patterns of lymphokine secretion lead to different functional properties. Annu. Rev. Immunol. 1989, 7, 145–173. [Google Scholar] [CrossRef]
- Fontana, D.; Kratje, R.; Etcheverrigaray, M.; Prieto, C. Immunogenic virus-like particles continuously expressed in mammalian cells as a veterinary rabies vaccine candidate. Vaccine 2015, 33, 4238–4246. [Google Scholar] [CrossRef]
- WHO. Who Expert Committee on Biological Standardization, 37th Report; WHO: Geneva, Switzerland, 1987. [Google Scholar]
- WHO. Who Expert Committee on Biological Standardization, 31st Report; WHO: Geneva, Switzerland, 1981. [Google Scholar]
- Huang, F.; Li, Y.; Liu, J.; Zhang, J.; Wang, X.; Li, B.; Chang, H.; Miao, Y.; Sun, Y. Intraperitoneal injection of cyanine-based nanomicelles for enhanced near-infrared fluorescence imaging and surgical navigation in abdominal tumors. ACS Appl. Bio Mater. 2021, 4, 5695–5706. [Google Scholar] [CrossRef] [PubMed]
- Excler, J.L.; Ake, J.; Robb, M.L.; Kim, J.H.; Plotkin, S.A. Nonneutralizing functional antibodies: A new “old” paradigm for hiv vaccines. Clin. Vaccine Immunol. CVI 2014, 21, 1023–1036. [Google Scholar] [CrossRef] [PubMed]
- Moore, S.M.; Gilbert, A.; Vos, A.; Freuling, C.M.; Ellis, C.; Kliemt, J.; Muller, T. Rabies virus antibodies from oral vaccination as a correlate of protection against lethal infection in wildlife. Trop. Med. Infect. Dis. 2017, 2, 31. [Google Scholar] [CrossRef]
- WHO. The Immunological Basis for Immunization Series: Module 17: Rabies Vaccines; WHO: Geneva, Switzerland, 2017. [Google Scholar]
- Li, F.; Chen, Y.; Liu, S.; Pan, X.; Liu, Y.; Zhao, H.; Yin, X.; Yu, C.; Kong, W.; Zhang, Y. The effect of size, dose, and administration route on zein nanoparticle immunogenicity in balb/c mice. Int. J. Nanomed. 2019, 14, 9917–9928. [Google Scholar] [CrossRef] [PubMed]
- Husband, A.J. Novel vaccination strategies for the control of mucosal infection. Vaccine 1993, 11, 107–112. [Google Scholar] [CrossRef]
- Mowat, A.M.; Agace, W.W. Regional specialization within the intestinal immune system. Nat. Rev. Immunol. 2014, 14, 667–685. [Google Scholar] [CrossRef]
- Combadiere, B.; Liard, C. Transcutaneous and intradermal vaccination. Human. Vaccines 2011, 7, 811–827. [Google Scholar] [CrossRef] [PubMed]
- Chen, D.; Bowersock, T.; Weeratna, R.; Yeoh, T. Current opportunities and challenges in intradermal vaccination. Ther. Deliv. 2015, 6, 1101–1108. [Google Scholar] [CrossRef]
- Nicolas, J.F.; Guy, B. Intradermal, epidermal and transcutaneous vaccination: From immunology to clinical practice. Expert. Rev. Vaccines 2008, 7, 1201–1214. [Google Scholar] [CrossRef]
- Kerdpanich, P.; Chanthavanich, P.; De Los Reyes, M.R.; Lim, J.; Yu, D.; Ama, M.C.; Mojares, Z.; Casula, D.; Arora, A.K.; Pellegrini, M. Shortening intradermal rabies post-exposure prophylaxis regimens to 1 week: Results from a phase iii clinical trial in children, adolescents and adults. PLoS Neglected Trop. Dis. 2018, 12, e0006340. [Google Scholar] [CrossRef]
- Mates, J.M.; Yao, Z.; Cheplowitz, A.M.; Suer, O.; Phillips, G.S.; Kwiek, J.J.; Rajaram, M.V.; Kim, J.; Robinson, J.M.; Ganesan, L.P.; et al. Mouse liver sinusoidal endothelium eliminates hiv-like particles from blood at a rate of 100 million per minute by a second-order kinetic process. Front. Immunol. 2017, 8, 35. [Google Scholar] [CrossRef]
- Lewis, S.M.; Williams, A.; Eisenbarth, S.C. Structure and function of the immune system in the spleen. Sci. Immunol. 2019, 4, eaau6085. [Google Scholar] [CrossRef] [PubMed]
- Liao, S.; von der Weid, P.Y. Lymphatic system: An active pathway for immune protection. Semin. Cell Dev. Biol. 2015, 38, 83–89. [Google Scholar] [CrossRef]
- Dietzschold, B.; Tollis, M.; Lafon, M.; Wunner, W.H.; Koprowski, H. Mechanisms of rabies virus neutralization by glycoprotein-specific monoclonal antibodies. Virology 1987, 161, 29–36. [Google Scholar] [CrossRef]
- Lebrun, A.; Portocarrero, C.; Kean, R.B.; Barkhouse, D.A.; Faber, M.; Hooper, D.C. T-bet is required for the rapid clearance of attenuated rabies virus from central nervous system tissue. J. Immunol. 2015, 195, 4358–4368. [Google Scholar] [CrossRef]
- Sullivan, S.P.; Koutsonanos, D.G.; Del Pilar Martin, M.; Lee, J.W.; Zarnitsyn, V.; Choi, S.O.; Murthy, N.; Compans, R.W.; Skountzou, I.; Prausnitz, M.R. Dissolving polymer microneedle patches for influenza vaccination. Nat. Med. 2010, 16, 915–920. [Google Scholar] [CrossRef]
- Olivera, S.; Perez, A.; Falcon, V.; Urquiza, D.; Pichardo, D.; Martinez-Donato, G. Protective cellular immune response against hepatitis c virus elicited by chimeric protein formulations in balb/c mice. Arch. Virol. 2020, 165, 593–607. [Google Scholar] [CrossRef]
- Chen, X.; Li, B.; Yu, J.; Zhang, Y.; Mo, Z.; Gu, T.; Kong, W.; Zhang, Y.; Wu, Y. Comparison of four adjuvants revealed the strongest protection against lethal pneumococcal challenge following immunization with psaa-pspa fusion protein and as02 as adjuvant. Med. Microbiol. Immunol. 2019, 208, 215–226. [Google Scholar] [CrossRef]
- Petrovic, R.; Bufan, B.; Arsenovic-Ranin, N.; Zivkovic, I.; Minic, R.; Radojevic, K.; Leposavic, G. Mouse strain and sex as determinants of immune response to trivalent influenza vaccine. Life Sci. 2018, 207, 117–126. [Google Scholar] [CrossRef]
- Sundberg, J.P.; Booth, C.J.; Nanney, L.B.; Fleckman, P.; King, L.E. 24-skin and adnexa. In Comparative Anatomy and Histology, 2nd ed.; Treuting, P.M., Dintzis, S.M., Montine, K.S., Eds.; Academic Press: San Diego, CA, USA, 2018; pp. 511–542. [Google Scholar]
- Shi, W.; Kou, Y.; Xiao, J.; Zhang, L.; Gao, F.; Kong, W.; Su, W.; Jiang, C.; Zhang, Y. Comparison of immunogenicity, efficacy and transcriptome changes of inactivated rabies virus vaccine with different adjuvants. Vaccine 2018, 36, 5020–5029. [Google Scholar] [CrossRef]
- Ramakrishnan, M.A. Determination of 50% endpoint titer using a simple formula. World J. Virol. 2016, 5, 85–86. [Google Scholar] [CrossRef]
- Reed, L.J.; Muench, H. A simple method of estimating fifty percent endpoints. Am. J. Epidemiol. 1938, 27, 493–497. [Google Scholar] [CrossRef]
- Fischer, A.H.; Jacobson, K.A.; Rose, J.; Zeller, R. Hematoxylin and eosin staining of tissue and cell sections. CSH Protoc. 2008, 2008, pdb.prot4986. [Google Scholar] [CrossRef]








Disclaimer/Publisher’s Note: The statements, opinions and data contained in all publications are solely those of the individual author(s) and contributor(s) and not of MDPI and/or the editor(s). MDPI and/or the editor(s) disclaim responsibility for any injury to people or property resulting from any ideas, methods, instructions or products referred to in the content. |
© 2023 by the authors. Licensee MDPI, Basel, Switzerland. This article is an open access article distributed under the terms and conditions of the Creative Commons Attribution (CC BY) license (https://creativecommons.org/licenses/by/4.0/).
Share and Cite
Zhao, H.; Li, P.; Bian, L.; Zhang, W.; Jiang, C.; Chen, Y.; Kong, W.; Zhang, Y. Immune Response of Inactivated Rabies Vaccine Inoculated via Intraperitoneal, Intramuscular, Subcutaneous and Needle-Free Injection Technology-Based Intradermal Routes in Mice. Int. J. Mol. Sci. 2023, 24, 13587. https://doi.org/10.3390/ijms241713587
Zhao H, Li P, Bian L, Zhang W, Jiang C, Chen Y, Kong W, Zhang Y. Immune Response of Inactivated Rabies Vaccine Inoculated via Intraperitoneal, Intramuscular, Subcutaneous and Needle-Free Injection Technology-Based Intradermal Routes in Mice. International Journal of Molecular Sciences. 2023; 24(17):13587. https://doi.org/10.3390/ijms241713587
Chicago/Turabian StyleZhao, Huiting, Peixuan Li, Lijun Bian, Wen Zhang, Chunlai Jiang, Yan Chen, Wei Kong, and Yong Zhang. 2023. "Immune Response of Inactivated Rabies Vaccine Inoculated via Intraperitoneal, Intramuscular, Subcutaneous and Needle-Free Injection Technology-Based Intradermal Routes in Mice" International Journal of Molecular Sciences 24, no. 17: 13587. https://doi.org/10.3390/ijms241713587
APA StyleZhao, H., Li, P., Bian, L., Zhang, W., Jiang, C., Chen, Y., Kong, W., & Zhang, Y. (2023). Immune Response of Inactivated Rabies Vaccine Inoculated via Intraperitoneal, Intramuscular, Subcutaneous and Needle-Free Injection Technology-Based Intradermal Routes in Mice. International Journal of Molecular Sciences, 24(17), 13587. https://doi.org/10.3390/ijms241713587

