Single-Cell Transcriptional Landscape Reveals the Regulatory Network and Its Heterogeneity of Renal Mitochondrial Damages in Diabetic Kidney Disease
Abstract
:1. Introduction
2. Results
2.1. Pathological Features and Reactive Oxygen Species
2.2. Renal scRNA-Seq Data Preparation, Clustering, and Quality Control
2.3. Mitochondrial Encoding mRNA Content
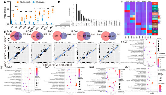
2.4. Mitochondria-Associated Nuclear Genes Were Involved in the Process of DKD
2.5. SLC Superfamily Intervened in the Process of DKD by Affecting Cellular Metabolism and Oxidative Stress through Substance Transport Function
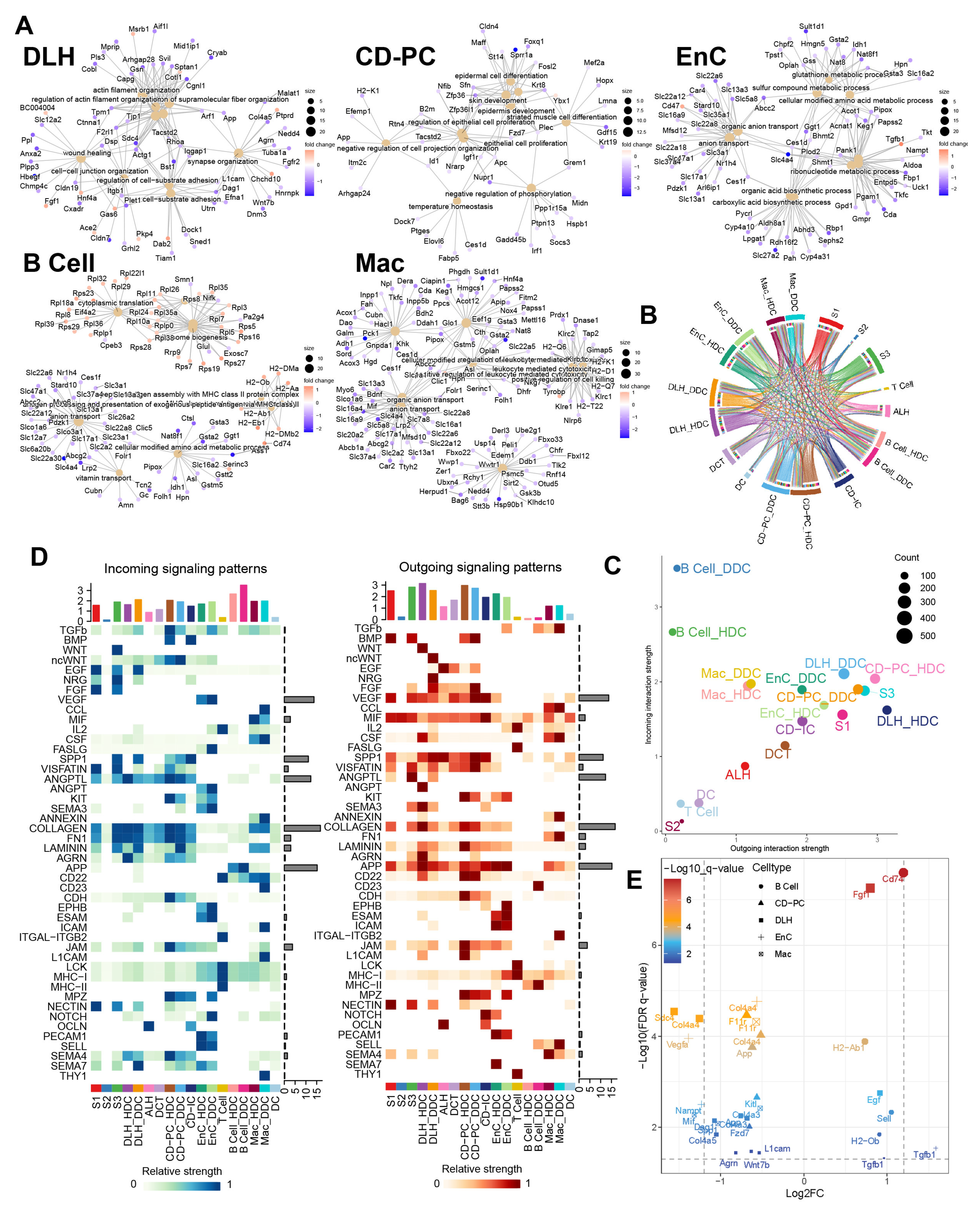
2.6. Differential Expression of ESDEGs Was Controlled by a Hierarchical Receptor-TF-TG Regulatory Network Formed in Cell Communication
3. Discussion
4. Methods and Materials
4.1. Animal Management
4.2. Reactive Oxygen Species, Hematoxylin-Eosin, and Periodic Acid-Schiff Stain
4.3. Transmission Electron Microscopy
4.4. ScRNA-Seq Data Preprocessing, Dimension Reduction, Clustering, Cell Annotation and Quality Control
4.5. Gene Set Scoring and Enrichment Analysis
4.6. Cell Communication Prediction
4.7. Transcription Factor Prediction
4.8. Bulk RNA-Seq Was Deconvolved by Cibersort Using the scRNA-Seq Data
4.9. scRNA-Seq Labels Transformation
Supplementary Materials
Author Contributions
Funding
Institutional Review Board Statement
Data Availability Statement
Acknowledgments
Conflicts of Interest
Statistics
Abbreviations
| ALH | Ascending loop of Henle |
| ARB | angiotensin receptor blockers |
| AUC | area under the curve |
| BG | blood glucose |
| CD-IC | Collecting duct intercalated cell |
| CD-PC | collecting duct principal cell |
| CKD | chronic kidney disease |
| CPU | China Pharmaceutical University |
| DA | different analysis |
| DCCP | different cell communication pathway |
| DCP | DKD-conventional pathways |
| DCT | Distal convoluted tubule |
| DDC | DKD-dominant Cluster |
| DEG | differently expressed gene |
| DKD | Diabetic kidney disease |
| DLH | descending loop of Henle |
| DM | diabetes mellitus |
| DRSC | distal renal stromal cells |
| EMT | epithelial-mesenchymal transition |
| EnC | endothelial cell |
| ESDEG | exclusive significant difference gene |
| FDR | false discovery rate |
| GO | Gene Ontology |
| GSVA | gene set variation analysis |
| HDC | health-dominant cluster |
| HE | Hematoxylin-Eosin |
| HKC | Huangkui capsule |
| kcdf | Kernel estimation of the cumulative density function |
| KEGG | Kyoto Encyclopedia of Genes and Genomes |
| KW | Kimmelstiel–Wilson |
| Mac | macrophage |
| MANG | mitochondria-associated nuclear gene |
| NCBI | National Center for Biotechnology Information |
| NES | normalized enrichment score |
| pANN | proportion of artificial nearest neighbors |
| PAS | Periodic Acid-Schiff stain |
| PC | principal component |
| PMEM | percentages of mitochondrial encoding |
| ROS | reactive oxygen species |
| S1 | segment 1 |
| scRNA-Seq | single-cell RNA sequencing |
| snRNA-Seq | single nuclear RNA-Seq (snRNA-Seq) |
| SGLT2i | Sodium-glucose cotransporter-2 inhibitor |
| SLC | solute carrier |
| ssGSEA | single sample gene set enrichment analysis |
| TF | transcription factor |
| TG | target gene |
| TPM | transcripts per million |
| TSS | transcriptional start site |
| UACR | urinary albumin-to-creatinine ratio |
| UMAP | uniform manifold approximation and projection |
References
- Sun, H.; Saeedi, P.; Karuranga, S.; Pinkepank, M.; Ogurtsova, K.; Duncan, B.B.; Stein, C.; Basit, A.; Chan, J.C.N.; Mbanya, J.C.; et al. IDF Diabetes Atlas: Global, regional and country-level diabetes prevalence estimates for 2021 and projections for 2045. Diabetes Res. Clin. Pract. 2022, 183, 109119. [Google Scholar] [CrossRef]
- Thomas, M.C.; Cooper, M.E.; Zimmet, P. Changing epidemiology of type 2 diabetes mellitus and associated chronic kidney disease. Nat. Rev. Nephrol. 2016, 12, 73–81. [Google Scholar] [CrossRef]
- Forbes, J.M.; Thorburn, D.R. Mitochondrial dysfunction in diabetic kidney disease. Nat. Rev. Nephrol. 2018, 14, 291–312. [Google Scholar] [CrossRef]
- Bhatti, J.S.; Bhatti, G.K.; Reddy, P.H. Mitochondrial dysfunction and oxidative stress in metabolic disorders—A step towards mitochondria based therapeutic strategies. Biochim. Biophys. Acta Mol. Basis Dis. 2017, 1863, 1066–1077. [Google Scholar] [CrossRef]
- Lu, D.; Thum, T. RNA-based diagnostic and therapeutic strategies for cardiovascular disease. Nat. Rev. Cardiol. 2019, 16, 661–674. [Google Scholar] [CrossRef] [PubMed]
- Zhao, J.; He, K.; Du, H.; Wei, G.; Wen, Y.; Wang, J.; Zhou, X.; Wang, J. Bioinformatics prediction and experimental verification of key biomarkers for diabetic kidney disease based on transcriptome sequencing in mice. PeerJ 2022, 10, e13932. [Google Scholar] [CrossRef]
- Ramachandran, P.; Matchett, K.P.; Dobie, R.; Wilson-Kanamori, J.R.; Henderson, N.C. Single-cell technologies in hepatology: New insights into liver biology and disease pathogenesis. Nat. Rev. Gastroenterol. Hepatol. 2020, 17, 457–472. [Google Scholar] [CrossRef]
- Paik, D.T.; Cho, S.; Tian, L.; Chang, H.Y.; Wu, J.C. Single-cell RNA sequencing in cardiovascular development, disease and medicine. Nat. Rev. Cardiol. 2020, 17, 457–473. [Google Scholar] [CrossRef]
- Ma, S.X.; Lim, S.B. Single-Cell RNA Sequencing in Parkinson’s Disease. Biomedicines 2021, 9, 368. [Google Scholar] [CrossRef]
- Wu, C.; Tao, Y.; Li, N.; Fei, J.; Wang, Y.; Wu, J.; Gu, H.F. Prediction of cellular targets in diabetic kidney diseases with single-cell transcriptomic analysis of db/db mouse kidneys. J. Cell Commun. Signal 2022, 9, 169–188. [Google Scholar] [CrossRef]
- Rath, S.; Sharma, R.; Gupta, R.; Ast, T.; Chan, C.; Durham, T.J.; Goodman, R.P.; Grabarek, Z.; Haas, M.E.; Hung, W.H.W.; et al. MitoCarta3.0: An updated mitochondrial proteome now with sub-organelle localization and pathway annotations. Nucleic Acids Res. 2021, 49, D1541–D1547. [Google Scholar] [CrossRef]
- Barbie, D.A.; Tamayo, P.; Boehm, J.S.; Kim, S.Y.; Moody, S.E.; Dunn, I.F.; Schinzel, A.C.; Sandy, P.; Meylan, E.; Scholl, C.; et al. Systematic RNA interference reveals that oncogenic KRAS-driven cancers require TBK1. Nature 2009, 462, 108–112. [Google Scholar] [CrossRef]
- Nigam, S.K.; Bush, K.T. Uraemic syndrome of chronic kidney disease: Altered remote sensing and signalling. Nat. Rev. Nephrol. 2019, 15, 301–316. [Google Scholar] [CrossRef] [PubMed]
- Gorgoglione, R.; Porcelli, V.; Santoro, A.; Daddabbo, L.; Vozza, A.; Monné, M.; Di Noia, M.A.; Palmieri, L.; Fiermonte, G.; Palmieri, F. The human uncoupling proteins 5 and 6 (UCP5/SLC25A14 and UCP6/SLC25A30) transport sulfur oxyanions, phosphate and dicarboxylates. Biochim. Biophys. Acta Bioenerg. 2019, 1860, 724–733. [Google Scholar] [CrossRef]
- Tang, G.; Li, S.; Zhang, C.; Chen, H.; Wang, N.; Feng, Y. Clinical efficacies, underlying mechanisms and molecular targets of Chinese medicines for diabetic nephropathy treatment and management. Acta Pharm. Sin. B 2021, 11, 2749–2767. [Google Scholar] [CrossRef] [PubMed]
- Aibar, S.; González-Blas, C.B.; Moerman, T.; Huynh-Thu, V.A.; Imrichova, H.; Hulselmans, G.; Rambow, F.; Marine, J.C.; Geurts, P.; Aerts, J.; et al. SCENIC: Single-cell regulatory network inference and clustering. Nat. Methods 2017, 14, 1083–1086. [Google Scholar] [CrossRef] [PubMed]
- Metsuyanim, S.; Harari-Steinberg, O.; Buzhor, E.; Omer, D.; Pode-Shakked, N.; Ben-Hur, H.; Halperin, R.; Schneider, D.; Dekel, B. Expression of stem cell markers in the human fetal kidney. PLoS ONE 2009, 4, e6709. [Google Scholar] [CrossRef] [PubMed]
- Pode-Shakked, N.; Metsuyanim, S.; Rom-Gross, E.; Mor, Y.; Fridman, E.; Goldstein, I.; Amariglio, N.; Rechavi, G.; Keshet, G.; Dekel, B. Developmental tumourigenesis: NCAM as a putative marker for the malignant renal stem/progenitor cell population. J. Cell Mol. Med. 2009, 13, 1792–1808. [Google Scholar] [CrossRef] [PubMed]
- Lantner, F.; Starlets, D.; Gore, Y.; Flaishon, L.; Yamit-Hezi, A.; Dikstein, R.; Leng, L.; Bucala, R.; Machluf, Y.; Oren, M.; et al. CD74 induces Tap63 expression leading to B-cell survival. Blood 2007, 110, 4303–4311. [Google Scholar] [CrossRef]
- Wu, C.; Fei, J.; Xu, Q.; Tao, Y.; Zhou, Z.; Wang, Y.; Wu, J.; Gu, H.F. Interaction between Plasma Metabolomics and Intestinal Microbiome in db/db Mouse, an Animal Model for Study of Type 2 Diabetes and Diabetic Kidney Disease. Metabolites 2022, 12, 775. [Google Scholar] [CrossRef]
- Thomas, M.C.; Brownlee, M.; Susztak, K.; Sharma, K.; Jandeleit-Dahm, K.A.; Zoungas, S.; Rossing, P.; Groop, P.H.; Cooper, M.E. Diabetic kidney disease. Nat. Rev. Dis. Primers 2015, 1, 15018. [Google Scholar] [CrossRef] [PubMed]
- Yang, Q.; Chu, W.; Yang, W.; Cheng, Y.; Chu, C.; Pan, X.; Ye, J.; Cao, J.; Gan, S.; Cui, X. Identification of RNA Transcript Makers Associated with Prognosis of Kidney Renal Clear Cell Carcinoma by a Competing Endogenous RNA Network Analysis. Front. Genet. 2020, 11, 540094. [Google Scholar] [CrossRef]
- Garofalo, C.; Borrelli, S.; Liberti, M.E.; Andreucci, M.; Conte, G.; Minutolo, R.; Provenzano, M.; De Nicola, L. SGLT2 Inhibitors: Nephroprotective Efficacy and Side Effects. Medicina 2019, 55, 268. [Google Scholar] [CrossRef]
- Guzman, J.; Jauregui, A.N.; Merscher-Gomez, S.; Maiguel, D.; Muresan, C.; Mitrofanova, A.; Diez-Sampedro, A.; Szust, J.; Yoo, T.H.; Villarreal, R.; et al. Podocyte-specific GLUT4-deficient mice have fewer and larger podocytes and are protected from diabetic nephropathy. Diabetes 2014, 63, 701–714. [Google Scholar] [CrossRef]
- Wu, H.; Gonzalez Villalobos, R.; Yao, X.; Reilly, D.; Chen, T.; Rankin, M.; Myshkin, E.; Breyer, M.D.; Humphreys, B.D. Mapping the single-cell transcriptomic response of murine diabetic kidney disease to therapies. Cell Metab. 2022, 34, 1064–1078.e6. [Google Scholar] [CrossRef]
- Beaton, H.; Andrews, D.; Parsons, M.; Murphy, M.; Gaffney, A.; Kavanagh, D.; McKay, G.J.; Maxwell, A.P.; Taylor, C.T.; Cummins, E.P.; et al. Wnt6 regulates epithelial cell differentiation and is dysregulated in renal fibrosis. Am. J. Physiol. Ren. Physiol. 2016, 311, F35–F45. [Google Scholar] [CrossRef]
- Lee, K.; Gusella, G.L.; He, J.C. Epithelial proliferation and cell cycle dysregulation in kidney injury and disease. Kidney Int. 2021, 100, 67–78. [Google Scholar] [CrossRef]
- Shen, S.; Ji, C.; Wei, K. Cellular Senescence and Regulated Cell Death of Tubular Epithelial Cells in Diabetic Kidney Disease. Front. Endocrinol. 2022, 13, 924299. [Google Scholar] [CrossRef]
- Klasen, C.; Ziehm, T.; Huber, M.; Asare, Y.; Kapurniotu, A.; Shachar, I.; Bernhagen, J.; El Bounkari, O. LPS-mediated cell surface expression of CD74 promotes the proliferation of B cells in response to MIF. Cell Signal 2018, 46, 32–42. [Google Scholar] [CrossRef] [PubMed]
- Su, H.; Na, N.; Zhang, X.; Zhao, Y. The biological function and significance of CD74 in immune diseases. Inflamm. Res. 2017, 66, 209–216. [Google Scholar] [CrossRef] [PubMed]
- McGinnis, C.S.; Murrow, L.M.; Gartner, Z.J. DoubletFinder: Doublet Detection in Single-Cell RNA Sequencing Data Using Artificial Nearest Neighbors. Cell Syst. 2019, 8, 329–337.e4. [Google Scholar] [CrossRef]
- Wu, T.; Hu, E.; Xu, S.; Chen, M.; Guo, P.; Dai, Z.; Feng, T.; Zhou, L.; Tang, W.; Zhan, L.; et al. ClusterProfiler 4.0: A universal enrichment tool for interpreting omics data. Innovation 2021, 2, 100141. [Google Scholar] [CrossRef]
- Qiu, X.; Mao, Q.; Tang, Y.; Wang, L.; Chawla, R.; Pliner, H.A.; Trapnell, C. Reversed graph embedding resolves complex single-cell trajectories. Nat. Methods 2017, 14, 979–982. [Google Scholar] [CrossRef]
- Huynh-Thu, V.A.; Irrthum, A.; Wehenkel, L.; Geurts, P. Inferring regulatory networks from expression data using tree-based methods. PLoS ONE 2010, 5, e12776. [Google Scholar] [CrossRef] [PubMed]
- Cheng, J.; Zhang, J.; Wu, Z.; Sun, X. Inferring microenvironmental regulation of gene expression from single-cell RNA sequencing data using scMLnet with an application to COVID-19. Brief. Bioinform. 2021, 22, 988–1005. [Google Scholar] [CrossRef] [PubMed]
- Gu, Z.; Gu, L.; Eils, R.; Schlesner, M.; Brors, B. circlize Implements and enhances circular visualization in R. Bioinformatics 2014, 30, 2811–2812. [Google Scholar] [CrossRef] [PubMed]








| Cell Type | DEP | Dims of PCA | Resolution |
|---|---|---|---|
| S1 | 138 | 20 | 0.1 |
| S2 | 127 | 19 | 0.08 |
| S3 | 142 | 20 | 0.1 |
| DLH | 67 | 3 | 0.15 |
| ALH | 119 | 16 | 0.1 |
| DCT | 129 | 15 | 0.1 |
| CD-PC | 125 | 8 | 0.1 |
| CD-IC | 104 | 9 | 0.2 |
| EnC | 44 | 3 | 0.15 |
| T Cell | 86 | 10 | 0.1 |
| B cell | 32 | 2 | 0.1 |
| Mac | 76 | 3 | 0.1 |
| DC | 10 | NA | NA |
| Gene | As Marker in | Substrate |
|---|---|---|
| Slc12a1 | ALH | sodium-potassium-chloride |
| Slc16a7 | DCT | lactate, pyruvate, ketone bodies |
| Slc26a4 | CD-IC | sulfate |
| Slc43a2 | CD-IC | L-isomers of neutral amino acids, including leucine, phenylalanine, valine and methionine |
| Slc4a9 | CD-IC | anion |
| Slc8a1 | CD-PC | Ca2+ |
| Slc12a3 | DCT | Sodium, chloride |
| Slc27a2 | PTC | free long-chain fatty acids |
| Slc34a1 | PTC | sodium-phosphate |
| Slc13a3 | S3 | succinate and other Krebs cycle intermediates |
| Slc17a1 | S1, S3 | - |
| Slc17a3 | S3 | intracellular urate and organic anions |
| Slc22a30 | S3 | - |
| Slc22a1 | S1, S3 | organic cation |
| Slc22a12 | S3 | urate |
| Slc22a8 | S1, S3 | organic anions |
| Slc23a1 | S1, S3 | vitamin C |
| Slc2a2 | S1, S3 | glucose |
| Slc6a20b | S1, S3 | - |
| Slc37a4 | S1, S3 | glucose-6-phosphate |
| Slc3a1 | S1, S3 | neutral and basic amino acids |
| Slc47a1 | S1, S3 | - |
| Slc4a4 | S1, S3 | bicarbonate |
| Slc6a19 | S1 | neutral amino acids |
| Slc5a12 | S1 | lactate |
| Slc5a2 | S1 | sodium, glucose |
| Slc7a7 | S1 | cationic amino acid, neutral amino acids |
| Slc7a8 | S1 | - |
| Slc22a6 | S3 | sodium, organic anions |
| Slc5a10 | S3 | sodium, glucose, ascorbate, choline, iodide, lipoate, monocaroboxylates, pantothenate |
| Slc6a18 | S3 | sodium, neurotransmitters, amino acids, and osmolytes (eg., betaine, taurine, and creatine). |
| Slc5a8 | S3 | lactate, monocarboxylates, short-chain fatty acids, sodium |
| Slc43a3 | EnC | - |
| Slc9a3r2 | EnC | sodium, hydrogen |
| Gene | As DEG in | Substrate |
|---|---|---|
| Slc25a25 | DLH, Mac | ATP, Ca2+ |
| Slc25a5 | DLH, CD-PC, EnC, B cell | adenine nucleotide |
| Slc25a51 | DLH | NAD |
| Slc25a16 | DLH, B cell, EnC | nucleotide |
| Slc25a3 | DLH, CD-PC, EnC | phosphate |
| Slc25a15 | B cell, EnC | L-arginine, L-lysine, L-ornithine |
| Slc25a4 | B cell, CD-PC | ATP/ADP antiporter |
| Slc25a42 | DLH | adenylic acid, coenzyme A |
| Slc25a30 | CD-PC | C4-dicarboxylate, sulfur compound |
| Slc25a39 | DLH, B cell, CD-PC, Mac | glutathione |
| Slc25a10 | DLH, B cell, Mac | dicarboxylic acid, malate, oxaloacetate, phosphate ion, succinate, sulfate |
| Gene | As DEG in | Substrate |
|---|---|---|
| Slc27a2 | B cell, EnC, Mac | long-chain fatty acids |
| Slc6a18 | DLH | Sodium, neurotransmitters, amino acids, osmolytes (e.g., betaine, taurine, and creatine). |
| Slc34a1 | DLH, CD-PC, EnC, B cell, Mac | sodium-phosphate |
| Slc4a4 | DLH, B cell. EnC, Mac | bicarbonate |
| Slc7a13 | DLH | L-cystine, L-glutamate, aspartate |
| Slc23a1 | DLH, B cell | vitamin C |
| Slc3a1 | DLH, EnC, B cell | neutral and basic amino acids |
| Slc7a12 | DLH | amino acid |
| Slc47a1 | DLH, EnC, B cell | L-arginine |
| Slc17a1 | DLH, EnC, B cell, Mac | sialic acid |
| Slc5a8 | DLH, EnC, Mac | lactate, monocarboxylates, short-chain fatty acids, sodium |
| Slc13a1 | DLH, EnC, B cell. Mac | sodium-sulfate symporter |
| Slc9a3r1 | DLH | dopamine receptor, phosphatase |
| Slc16a9 | DLH, EnC, Mac | carnitine, monocarboxylic acid, creatine |
| Slc12a3 | DLH, CD-PC, | sodium, chloride |
| Slc22a12 | DLH, EnC, B cell, Mac | urate |
| Slc6a13 | DLH | taurine, amino acid, creatine, gamma-aminobutyric acid, monocarboxylic acid, neurotransmitter |
| Slc5a10 | DLH, EnC, Mac | sodium, glucose, ascorbate, choline, iodide, lipoate, pantothenate |
| Slc22a1 | DLH, EnC, B cell | organic cation |
| Slc22a18 | DLH, EnC | organic anion, ubiquitin protein ligase |
| Slc10a2 | DLH | bile acid-sodium |
| Slc5a2 | DLH, B cell, Mac | Sodium, glucose |
| Slco3a1 | DLH, B cell | Oligopeptide, sodium-independent organic anion, prostaglandin |
| Slc17a3 | DLH | intracellular urate and organic anions |
| Slc5a12 | DLH, B cell | lactate |
| Slc2a5 | DLH, Mac | fructose, glucose |
| Slc22a13 | DLH | nicotinate, urate |
| Slco4c1 | DLH | sodium-independent organic anion |
| Slc2a2 | DLH, B cell, Mac | glucose |
| Slc6a20b | DLH, B cell | L-proline |
| Slc15a2 | DLH | dipeptide, oligopeptide |
| Slc29a3 | DLH, Mac | nucleoside |
| Slc22a6 | DLH, EnC, B cell, Mac | sodium, organic anions |
| Slc22a30 | DLH, B cell | short-chain fatty acid |
| Slc38a3 | DLH | L-glutamine, L-histidine |
| Slc16a2 | DLH, EnC B cell | monocarboxylic acid, thyroid hormone |
| Slc16a4 | DLH, Mac | monocarboxylic acid |
| Slc51b | DLH | bile acid |
| Slc23a3 | DLH | vitamin C, sodium |
| Slco1a6 | DLH, B cell, Mac | bile acid, sodium-independent organic anion |
| Slc38a2 | DLH | L-glutamine, L-serine |
| Slco4a1 | DLH | sodium-independent organic anion, thyroid hormone |
| Slc22a23 | DLH | NA |
| Slc12a2 | DLH | K+, Hsp90, ammonium, sodium-potassium-chloride |
| Slc4a7 | B cell | sodium-bicarbonate symporter |
| Slc30a9 | B cell, Mac | monatomic cation, nuclear receptor |
| Slc6a19 | B cell, Mac | neutral amino acids |
| Slc37a4 | EnC, B cell, Mac | glucose-6-phosphate |
| Slc22a8 | B cell, Mac | organic anions |
| Slc4a7 | B cell | sodium-bicarbonate symporter |
| Slc39a1 | B cell | Zn2+ |
| Slc13a3 | EnC, B cell, Mac | succinate and other Krebs cycle intermediates |
| Slc26a2 | B cell | bicarbonate, chloride, oxalate, sulfate |
| Slc12a7 | B cell | ammonium, potassium-chloride symporter |
| Slc8a1 | CD-PC | Ca2+ |
| Slc25a30 | CD-PC | C4-dicarboxylate, sulfur compound |
| Slc2a4 | CD-PC | glucose, insulin-responsive glucose-proton symporter |
| Slc6a6 | CD-PC | beta-alanine, taurine |
| Slc2a1 | CD-PC | glucose, dehydroascorbic acid, long-chain fatty acid |
| Slc44a1 | CD-PC, EnC | choline |
| Slc35a1 | EnC | CMP-N-acetylneuraminate, pyrimidine nucleotide-sugar |
| Slc39a3 | EnC | Zn2+ |
| Slc35a4 | Mac | pyrimidine nucleotide-sugar |
| Slc7a8 | Mac | glycine |
| Slc35f5 | Mac | NA |
| Slc16a1 | Mac | Lactate, carboxylic acid, succinate |
| Slc22a5 | Mac | carnitine, nucleotide |
| Slc9a3 | Mac | Na+-H+, K+-H+ |
| Slc20a2 | Mac | inorganic phosphate |
| Slc1a1 | Mac | aspartate, glutamate, chloride, cysteine |
| Cluster | Role in Communication | Pathway | DEG |
|---|---|---|---|
| DLH_HDC | Source | WNT, COLLAGEN, AGRN, APP, L1CAM | Wnt7b, Col4a3, Col4a4, Col4a5, Agrn, App, L1cam |
| DLH_DDC | Source | EGF, COLLAGEN, AGRN, APP | Egf, Fgf1, Col4a3, Col4a4, Col4a5, Agrn, App |
| CD-PC_HDC | Source | KIT, COLLAGEN, APP, JAM, F11r | Kitl, Col4a4, App |
| CD-PC_DDC | Source | KIT, COLLAGEN, APP, JAM | Kitl, Col4a4, App, F11r |
| EnC_HDC | Source | VEGF, VISFATIN, COLLAGEN | Vegfa, Nampt, Col4a4 |
| EnC_DDC | Source | TGFb | Tgfb1 |
| B cell_HDC | Source | MHC-II | H2-Ab1, H2-Ob |
| B cell_DDC | Source | TGFb, MHC-II, SELL | Tgfb1, H2-Ab1, H2-Ob, Sell |
| Mac_HDC | Source | MIF, SPP1, COLLAGEN, JAM | Mif, Spp1, Col4a3, F11r |
| Mac_DDC | Source | MIF | Mif |
| DLH_HDC | Target | ANGPTL, COLLAGEN, FN1, AGRN, LAMININ | Sdc4, Dag1 |
| DLH_DDC | Target | ANGPTL, COLLAGEN, FN1, AGRN, LAMININ | Sdc4, Dag1 |
| CD-PC_HDC | Target | ncWNT, JAM | Fzd7, F11r |
| CD-PC_DDC | Target | JAM | F11r |
| EnC_HDC | Target | NULL | NULL |
| EnC_DDC | Target | NULL | NULL |
| B cell_HDC | Target | APP | Cd74 |
| B cell_DDC | Target | APP | Cd74 |
| Mac_HDC | Target | JAM | F11r |
| Mac_DDC | Target | NULL | NULL |
Disclaimer/Publisher’s Note: The statements, opinions and data contained in all publications are solely those of the individual author(s) and contributor(s) and not of MDPI and/or the editor(s). MDPI and/or the editor(s) disclaim responsibility for any injury to people or property resulting from any ideas, methods, instructions or products referred to in the content. |
© 2023 by the authors. Licensee MDPI, Basel, Switzerland. This article is an open access article distributed under the terms and conditions of the Creative Commons Attribution (CC BY) license (https://creativecommons.org/licenses/by/4.0/).
Share and Cite
Wu, C.; Song, Y.; Yu, Y.; Xu, Q.; Cui, X.; Wang, Y.; Wu, J.; Gu, H.F. Single-Cell Transcriptional Landscape Reveals the Regulatory Network and Its Heterogeneity of Renal Mitochondrial Damages in Diabetic Kidney Disease. Int. J. Mol. Sci. 2023, 24, 13502. https://doi.org/10.3390/ijms241713502
Wu C, Song Y, Yu Y, Xu Q, Cui X, Wang Y, Wu J, Gu HF. Single-Cell Transcriptional Landscape Reveals the Regulatory Network and Its Heterogeneity of Renal Mitochondrial Damages in Diabetic Kidney Disease. International Journal of Molecular Sciences. 2023; 24(17):13502. https://doi.org/10.3390/ijms241713502
Chicago/Turabian StyleWu, Chenhua, Yuhui Song, Yihong Yu, Qing Xu, Xu Cui, Yurong Wang, Jie Wu, and Harvest F. Gu. 2023. "Single-Cell Transcriptional Landscape Reveals the Regulatory Network and Its Heterogeneity of Renal Mitochondrial Damages in Diabetic Kidney Disease" International Journal of Molecular Sciences 24, no. 17: 13502. https://doi.org/10.3390/ijms241713502
APA StyleWu, C., Song, Y., Yu, Y., Xu, Q., Cui, X., Wang, Y., Wu, J., & Gu, H. F. (2023). Single-Cell Transcriptional Landscape Reveals the Regulatory Network and Its Heterogeneity of Renal Mitochondrial Damages in Diabetic Kidney Disease. International Journal of Molecular Sciences, 24(17), 13502. https://doi.org/10.3390/ijms241713502

