Recurrent Implantation Failure: Bioinformatic Discovery of Biomarkers and Identification of Metabolic Subtypes
Abstract
1. Introduction
2. Results
2.1. Identification of Differentially Expressed Genes and Functional Enrichment Analysis
2.2. Expression of Metabolism-Related Genes in Recurrent Implantation Failure Patients
2.3. Construction and Characterization of Two Metabolic Subtype Models of Recurrent Implantation Failure
2.4. Selection of Characteristic Genes by Machine Learning Methods
2.5. Characteristics of Metabolism-Related Hub Genes
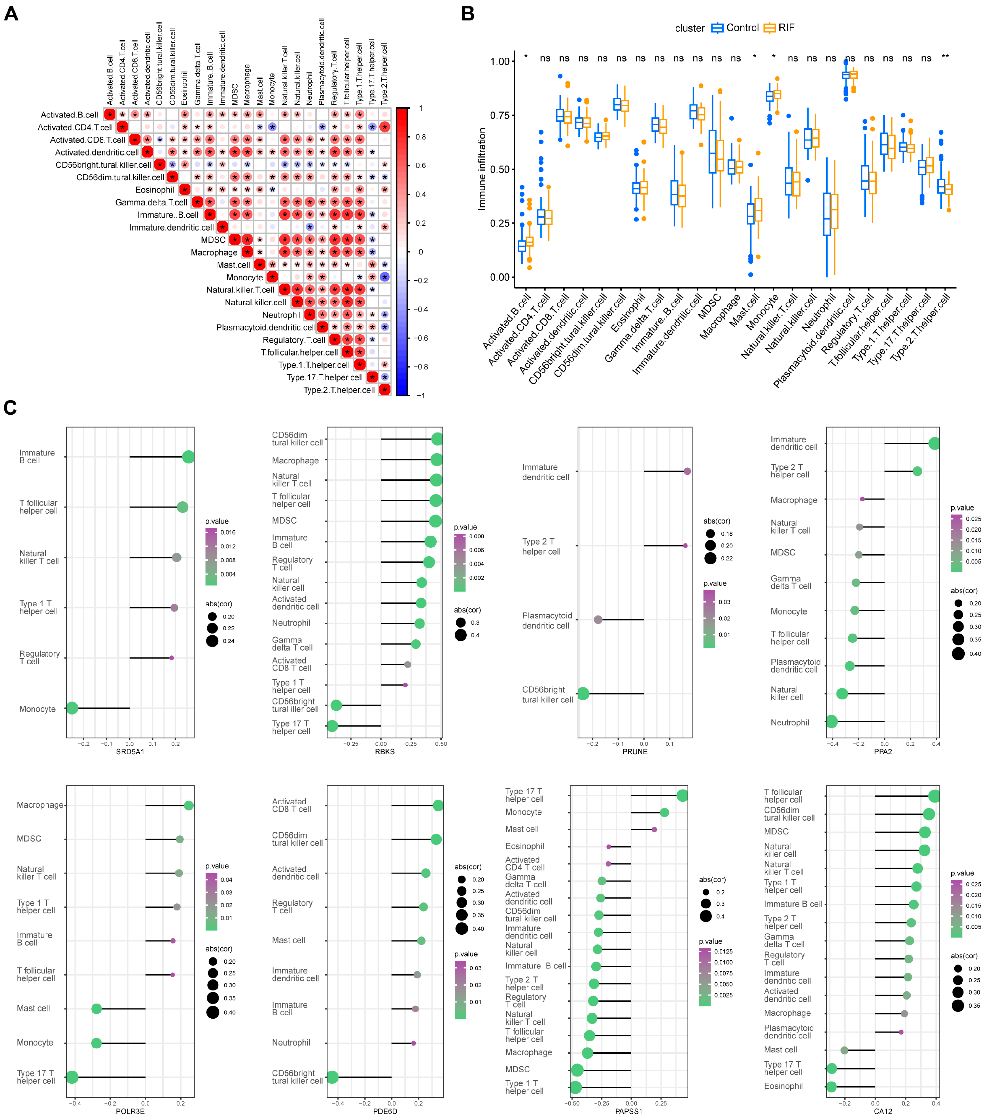
2.6. Immunological Infiltration Features of Recurrent Implantation Failure
2.7. Diagnostic Efficacy and Validation of Characteristic Genes for Recurrent Implantation Failure Prediction
2.8. Verification of Characteristic Genes
2.9. Establishment of the microRNA-Transcription Factor-Genes Network
3. Discussion
4. Materials and Methods
4.1. Data Preprocessing
4.2. Differentially Expressed Genes Screening
4.3. Molecular Subtypes Identification
4.4. Functional Enrichment Analysis
4.5. Characteristic Gene Selection
4.6. Receiver Operator Characteristic Analysis and Nomogram Construction
4.7. Patient Recruitment for External Validation
4.8. Immune Cell Infiltration Evaluation
4.9. Metabolism-Related Transcription Factor/miRNA Regulatory Network Construction
4.10. Statistical Analysis
5. Conclusions
Supplementary Materials
Author Contributions
Funding
Institutional Review Board Statement
Informed Consent Statement
Data Availability Statement
Conflicts of Interest
References
- Urman, B.; Yakin, K.; Balaban, B. Recurrent implantation failure in assisted reproduction: How to counsel and manage. B. Treatment options that have not been proven to benefit the couple. Reprod. BioMed. Online 2005, 11, 382–391. [Google Scholar] [CrossRef]
- Busnelli, A.; Reschini, M.; Cardellicchio, L.; Vegetti, W.; Somigliana, E.; Vercellini, P. How common is real repeated implantation failure? An indirect estimate of the prevalence. Reprod. BioMed. Online 2020, 40, 91–97. [Google Scholar] [CrossRef]
- Simón, C.; Moreno, C.; Remohí, J.; Pellicer, A. Molecular interactions between embryo and uterus in the adhesion phase of human implantation. Hum. Reprod. 1998, 13 (Suppl. S3), 219–232. [Google Scholar] [CrossRef] [PubMed]
- Ma, L.N.; Huang, X.B.; Muyayalo, K.P.; Mor, G.; Liao, A.H. Lactic Acid: A Novel Signaling Molecule in Early Pregnancy? Front. Immunol. 2020, 11, 279. [Google Scholar] [CrossRef] [PubMed]
- Zhang, H.; Qi, J.; Pei, J.; Zhang, M.; Shang, Y.; Li, Z.; Wang, Y.; Guo, J.; Sun, K.; Fan, J.; et al. O-GlcNAc modification mediates aquaporin 3 to coordinate endometrial cell glycolysis and affects embryo implantation. J. Adv. Res. 2022, 37, 119–131. [Google Scholar] [CrossRef] [PubMed]
- Yang, T.; Zhao, J.; Liu, F.; Li, Y. Lipid metabolism and endometrial receptivity. Hum. Reprod. Update 2022, 28, 858–889. [Google Scholar] [CrossRef]
- Xiao, S.; Li, R.; El Zowalaty, A.E.; Diao, H.; Zhao, F.; Choi, Y.; Ye, X. Acidification of uterine epithelium during embryo implantation in mice. Biol. Reprod. 2017, 96, 232–243. [Google Scholar] [CrossRef]
- Zuo, R.J.; Gu, X.W.; Qi, Q.R.; Wang, T.S.; Zhao, X.Y.; Liu, J.L.; Yang, Z.M. Warburg-like Glycolysis and Lactate Shuttle in Mouse Decidua during Early Pregnancy. J. Biol. Chem. 2015, 290, 21280–21291. [Google Scholar] [CrossRef]
- Lathi, R.B.; Hess, A.P.; Tulac, S.; Nayak, N.R.; Conti, M.; Giudice, L.C. Dose-dependent insulin regulation of insulin-like growth factor binding protein-1 in human endometrial stromal cells is mediated by distinct signaling pathways. J. Clin. Endocrinol. Metab. 2005, 90, 1599–1606. [Google Scholar] [CrossRef]
- Schulte, M.M.; Tsai, J.H.; Moley, K.H. Obesity and PCOS: The effect of metabolic derangements on endometrial receptivity at the time of implantation. Reprod. Sci. 2015, 22, 6–14. [Google Scholar] [CrossRef]
- Díaz-Hernández, I.; Alecsandru, D.; García-Velasco, J.A.; Domínguez, F. Uterine natural killer cells: From foe to friend in reproduction. Hum. Reprod. Update 2021, 27, 720–746. [Google Scholar] [CrossRef] [PubMed]
- Erlebacher, A. Immunology of the maternal-fetal interface. Annu. Rev. Immunol. 2013, 31, 387–411. [Google Scholar] [CrossRef]
- Mazziotta, C.; Pellielo, G.; Tognon, M.; Martini, F.; Rotondo, J.C. Significantly Low Levels of IgG Antibodies Against Oncogenic Merkel Cell Polyomavirus in Sera From Females Affected by Spontaneous Abortion. Front. Microbiol. 2021, 12, 789991. [Google Scholar] [CrossRef]
- Feng, X.; Meng, X.; Guo, S.; Li, K.; Wang, L.; Ai, J. Identification of key genes and immune cell infiltration in recurrent implantation failure: A study based on integrated analysis of multiple microarray studies. Am. J. Reprod. Immunol. 2022, 88, e13607. [Google Scholar] [CrossRef] [PubMed]
- Mrozikiewicz, A.E.; Ożarowski, M.; Jędrzejczak, P. Biomolecular Markers of Recurrent Implantation Failure-A Review. Int. J. Mol. Sci. 2021, 22, 82. [Google Scholar] [CrossRef] [PubMed]
- Huang, J.; Song, N.; Xia, L.; Tian, L.; Tan, J.; Chen, Q.; Zhu, J.; Wu, Q. Construction of lncRNA-related competing endogenous RNA network and identification of hub genes in recurrent implantation failure. Reprod. Biol. Endocrinol. 2021, 19, 108. [Google Scholar] [CrossRef]
- Ma, J.; Gao, W.; Li, D. Recurrent implantation failure: A comprehensive summary from etiology to treatment. Front. Endocrinol. 2022, 13, 1061766. [Google Scholar] [CrossRef]
- Coughlan, C.; Ledger, W.; Wang, Q.; Liu, F.; Demirol, A.; Gurgan, T.; Cutting, R.; Ong, K.; Sallam, H.; Li, T.C. Recurrent implantation failure: Definition and management. Reprod. BioMed. Online 2014, 28, 14–38. [Google Scholar] [CrossRef]
- Kim, S.T.; Moley, K.H. Regulation of facilitative glucose transporters and AKT/MAPK/PRKAA signaling via estradiol and progesterone in the mouse uterine epithelium. Biol. Reprod. 2009, 81, 188–198. [Google Scholar] [CrossRef]
- Chen, Q.; Zhang, A.; Yu, F.; Gao, J.; Liu, Y.; Yu, C.; Zhou, H.; Xu, C. Label-free proteomics uncovers energy metabolism and focal adhesion regulations responsive for endometrium receptivity. J. Proteome Res. 2015, 14, 1831–1842. [Google Scholar] [CrossRef]
- Achache, H.; Revel, A. Endometrial receptivity markers, the journey to successful embryo implantation. Hum. Reprod. Update 2006, 12, 731–746. [Google Scholar] [CrossRef]
- Frolova, A.I.; Moley, K.H. Glucose transporters in the uterus: An analysis of tissue distribution and proposed physiological roles. Reproduction 2011, 142, 211–220. [Google Scholar] [CrossRef][Green Version]
- Kommagani, R.; Szwarc, M.M.; Kovanci, E.; Gibbons, W.E.; Putluri, N.; Maity, S.; Creighton, C.J.; Sreekumar, A.; DeMayo, F.J.; Lydon, J.P.; et al. Acceleration of the glycolytic flux by steroid receptor coactivator-2 is essential for endometrial decidualization. PLoS Genet. 2013, 9, e1003900. [Google Scholar] [CrossRef]
- von Wolff, M.; Ursel, S.; Hahn, U.; Steldinger, R.; Strowitzki, T. Glucose transporter proteins (GLUT) in human endometrium: Expression, regulation, and function throughout the menstrual cycle and in early pregnancy. J. Clin. Endocrinol. Metab. 2003, 88, 3885–3892. [Google Scholar] [CrossRef]
- Owusu-Akyaw, A.; Krishnamoorthy, K.; Goldsmith, L.T.; Morelli, S.S. The role of mesenchymal-epithelial transition in endometrial function. Hum. Reprod. Update 2019, 25, 114–133. [Google Scholar] [CrossRef]
- Zhang, H.; Qi, J.; Wang, Y.; Sun, J.; Li, Z.; Sui, L.; Fan, J.; Liu, C.; Shang, Y.; Kong, L.; et al. Progesterone Regulates Glucose Metabolism Through Glucose Transporter 1 to Promote Endometrial Receptivity. Front. Physiol. 2020, 11, 543148. [Google Scholar] [CrossRef]
- Boutari, C.; Pappas, P.D.; Mintziori, G.; Nigdelis, M.P.; Athanasiadis, L.; Goulis, D.G.; Mantzoros, C.S. The effect of underweight on female and male reproduction. Metabolism 2020, 107, 154229. [Google Scholar] [CrossRef] [PubMed]
- Zhang, J.; Liu, H.; Mao, X.; Chen, Q.; Fan, Y.; Xiao, Y.; Wang, Y.; Kuang, Y. Effect of body mass index on pregnancy outcomes in a freeze-all policy: An analysis of 22,043 first autologous frozen-thawed embryo transfer cycles in China. BMC Med. 2019, 17, 114. [Google Scholar] [CrossRef]
- Liu, Z.; Cong, J.; Liu, X.; Zhao, H.; Lai, S.; He, S.; Bao, H. Dyslipidemia Is Negatively Associated With the Cumulative Live-Birth Rate in Patients Without PCOS Following IVF/ICSI. Front. Physiol. 2021, 12, 713356. [Google Scholar] [CrossRef] [PubMed]
- Cai, W.Y.; Luo, X.; Chen, E.; Lv, H.; Fu, K.; Wu, X.K.; Xu, J. Serum Lipid Levels and Treatment Outcomes in Women Undergoing Assisted Reproduction: A Retrospective Cohort Study. Front. Endocrinol. 2021, 12, 633766. [Google Scholar] [CrossRef] [PubMed]
- Achache, H.; Tsafrir, A.; Prus, D.; Reich, R.; Revel, A. Defective endometrial prostaglandin synthesis identified in patients with repeated implantation failure undergoing in vitro fertilization. Fertil. Steril. 2010, 94, 1271–1278. [Google Scholar] [CrossRef]
- Burnum, K.E.; Cornett, D.S.; Puolitaival, S.M.; Milne, S.B.; Myers, D.S.; Tranguch, S.; Brown, H.A.; Dey, S.K.; Caprioli, R.M. Spatial and temporal alterations of phospholipids determined by mass spectrometry during mouse embryo implantation. J. Lipid Res. 2009, 50, 2290–2298. [Google Scholar] [CrossRef] [PubMed]
- Chen, X.; Liu, Y.; Zhao, Y.; Cheung, W.C.; Zhang, T.; Qi, R.; Chung, J.P.W.; Wang, C.C.; Li, T.C. Association between chronic endometritis and uterine natural killer cell density in women with recurrent miscarriage: Clinical implications. J. Obstet. Gynaecol. Res. 2020, 46, 858–863. [Google Scholar] [CrossRef] [PubMed]
- Di Pietro, C.; Cicinelli, E.; Guglielmino, M.R.; Ragusa, M.; Farina, M.; Palumbo, M.A.; Cianci, A. Altered transcriptional regulation of cytokines, growth factors, and apoptotic proteins in the endometrium of infertile women with chronic endometritis. Am. J. Reprod. Immunol. 2013, 69, 509–517. [Google Scholar] [CrossRef] [PubMed]
- Goel, T.; Mahey, R.; Bhatla, N.; Kalaivani, M.; Pant, S.; Kriplani, A. Pregnancy after endometrial scratching in infertile couples undergoing ovulation induction and intrauterine insemination cycles-a randomized controlled trial. J. Assist. Reprod. Genet. 2017, 34, 1051–1058. [Google Scholar] [CrossRef]
- Shaw, I.W.; Kirkwood, P.M.; Rebourcet, D.; Cousins, F.L.; Ainslie, R.J.; Livingstone, D.E.W.; Smith, L.B.; Saunders, P.T.K.; Gibson, D.A. A role for steroid 5 alpha-reductase 1 in vascular remodeling during endometrial decidualization. Front. Endocrinol. 2022, 13, 1027164. [Google Scholar] [CrossRef]
- Sinreih, M.; Anko, M.; Zukunft, S.; Adamski, J.; Rižner, T.L. Important roles of the AKR1C2 and SRD5A1 enzymes in progesterone metabolism in endometrial cancer model cell lines. Chem. Biol. Interact. 2015, 234, 297–308. [Google Scholar] [CrossRef]
- Xu, Y.; Liu, X.; Guo, F.; Ning, Y.; Zhi, X.; Wang, X.; Chen, S.; Yin, L.; Li, X. Effect of estrogen sulfation by SULT1E1 and PAPSS on the development of estrogen-dependent cancers. Cancer Sci. 2012, 103, 1000–1009. [Google Scholar] [CrossRef]
- Gibson, D.A.; Foster, P.A.; Simitsidellis, I.; Critchley, H.O.D.; Kelepouri, O.; Collins, F.; Saunders, P.T.K. SULFATION PATHWAYS: A role for steroid sulphatase in intracrine regulation of endometrial decidualisation. J. Mol. Endocrinol. 2018, 61, M57–M65. [Google Scholar] [CrossRef] [PubMed]
- Muid, K.A.; Kimyon, Ö.; Reza, S.H.; Karakaya, H.C.; Koc, A. Characterization of long living yeast deletion mutants that lack mitochondrial metabolism genes DSS1, PPA2 and AFG3. Gene 2019, 706, 172–180. [Google Scholar] [CrossRef]
- Kim, J.; Seli, E. Mitochondria as a biomarker for IVF outcome. Reproduction 2019, 157, R235–R242. [Google Scholar] [CrossRef] [PubMed]
- Ning, W.R.; Jiang, D.; Liu, X.C.; Huang, Y.F.; Peng, Z.P.; Jiang, Z.Z.; Kang, T.; Zhuang, S.M.; Wu, Y.; Zheng, L. Carbonic anhydrase XII mediates the survival and prometastatic functions of macrophages in human hepatocellular carcinoma. J. Clin. Investig. 2022, 132, e153110. [Google Scholar] [CrossRef]
- Amjadi, F.; Zandieh, Z.; Mehdizadeh, M.; Aghajanpour, S.; Raoufi, E.; Aghamajidi, A.; Aflatoonian, R. The uterine immunological changes may be responsible for repeated implantation failure. J. Reprod. Immunol. 2020, 138, 103080. [Google Scholar] [CrossRef]
- Donoghue, J.F.; Paiva, P.; Teh, W.T.; Cann, L.M.; Nowell, C.; Rees, H.; Bittinger, S.; Obers, V.; Bulmer, J.N.; Stern, C.; et al. Endometrial uNK cell counts do not predict successful implantation in an IVF population. Hum. Reprod. 2019, 34, 2456–2466. [Google Scholar] [CrossRef]
- Von Woon, E.; Greer, O.; Shah, N.; Nikolaou, D.; Johnson, M.; Male, V. Number and function of uterine natural killer cells in recurrent miscarriage and implantation failure: A systematic review and meta-analysis. Hum. Reprod. Update 2022, 28, 548–582. [Google Scholar] [CrossRef]
- Koot, Y.E.; van Hooff, S.R.; Boomsma, C.M.; van Leenen, D.; Groot Koerkamp, M.J.; Goddijn, M.; Eijkemans, M.J.; Fauser, B.C.; Holstege, F.C.; Macklon, N.S. An endometrial gene expression signature accurately predicts recurrent implantation failure after IVF. Sci. Rep. 2016, 6, 19411. [Google Scholar] [CrossRef] [PubMed]
- Guo, F.; Si, C.; Zhou, M.; Wang, J.; Zhang, D.; Leung, P.C.K.; Xu, B.; Zhang, A. Decreased PECAM1-mediated TGF-β1 expression in the mid-secretory endometrium in women with recurrent implantation failure. Hum. Reprod. 2018, 33, 832–843. [Google Scholar] [CrossRef]
- Bastu, E.; Demiral, I.; Gunel, T.; Ulgen, E.; Gumusoglu, E.; Hosseini, M.K.; Sezerman, U.; Buyru, F.; Yeh, J. Potential Marker Pathways in the Endometrium That May Cause Recurrent Implantation Failure. Reprod. Sci. 2019, 26, 879–890. [Google Scholar] [CrossRef]
- Davis, S.; Meltzer, P.S. GEOquery: A bridge between the Gene Expression Omnibus (GEO) and BioConductor. Bioinformatics 2007, 23, 1846–1847. [Google Scholar] [CrossRef]
- Leek, J.T.; Johnson, W.E.; Parker, H.S.; Jaffe, A.E.; Storey, J.D. The sva package for removing batch effects and other unwanted variation in high-throughput experiments. Bioinformatics 2012, 28, 882–883. [Google Scholar] [CrossRef] [PubMed]
- Mazziotta, C.; Cervellera, C.F.; Badiale, G.; Vitali, I.; Touzé, A.; Tognon, M.; Martini, F.; Rotondo, J.C. Distinct retinoic gene signatures discriminate Merkel cell polyomavirus-positive from-negative Merkel cell carcinoma cells. J. Med. Virol. 2023, 95, e28949. [Google Scholar] [CrossRef] [PubMed]
- Ritchie, M.E.; Phipson, B.; Wu, D.; Hu, Y.; Law, C.W.; Shi, W.; Smyth, G.K. limma powers differential expression analyses for RNA-sequencing and microarray studies. Nucleic Acids Res. 2015, 43, e47. [Google Scholar] [CrossRef]
- Ginestet, C. ggplot2: Elegant Graphics for Data Analysis. J. R. Stat. Soc. Ser. A 2011, 174, 245–246. [Google Scholar] [CrossRef]
- Wu, Y.; Zhang, L.; Zhang, Y.; Zhen, Y.; Liu, S. Bioinformatics analysis to screen for critical genes between survived and non-survived patients with sepsis. Mol. Med. Rep. 2018, 18, 3737–3743. [Google Scholar] [CrossRef] [PubMed]
- Ogata, H.; Goto, S.; Sato, K.; Fujibuchi, W.; Bono, H.; Kanehisa, M. KEGG: Kyoto Encyclopedia of Genes and Genomes. Nucleic Acids Res. 1999, 27, 29–34. [Google Scholar] [CrossRef]
- Chen, H.; Boutros, P.C. VennDiagram: A package for the generation of highly-customizable Venn and Euler diagrams in R. BMC Bioinform. 2011, 12, 35. [Google Scholar] [CrossRef]
- Wilkerson, M.D.; Hayes, D.N. ConsensusClusterPlus: A class discovery tool with confidence assessments and item tracking. Bioinformatics 2010, 26, 1572–1573. [Google Scholar] [CrossRef]
- Ashburner, M.; Ball, C.A.; Blake, J.A.; Botstein, D.; Butler, H.; Cherry, J.M.; Davis, A.P.; Dolinski, K.; Dwight, S.S.; Eppig, J.T.; et al. Gene ontology: Tool for the unification of biology. The Gene Ontology Consortium. Nat. Genet. 2000, 25, 25–29. [Google Scholar] [CrossRef]
- clusterProfiler: An R Package for Comparing Biological Themes among Gene Clusters. OMICS J. Integr. Biol. 2012, 16, 284–287. [CrossRef]
- Liberzon, A.; Birger, C.; Thorvaldsdóttir, H.; Ghandi, M.; Mesirov, J.P.; Tamayo, P. The Molecular Signatures Database (MSigDB) hallmark gene set collection. Cell Syst. 2015, 1, 417–425. [Google Scholar] [CrossRef]
- Hänzelmann, S.; Castelo, R.; Guinney, J. GSVA: Gene set variation analysis for microarray and RNA-seq data. BMC Bioinform. 2013, 14, 7. [Google Scholar] [CrossRef] [PubMed]
- Friedman, J.; Hastie, T.; Tibshirani, R. Regularization Paths for Generalized Linear Models via Coordinate Descent. J. Stat. Softw. 2010, 33, 1–22. [Google Scholar] [CrossRef]
- Wang, H.; Yang, F.; Luo, Z. An experimental study of the intrinsic stability of random forest variable importance measures. BMC Bioinform. 2016, 17, 60. [Google Scholar] [CrossRef]
- Huang, S.; Cai, N.; Pacheco, P.P.; Narrandes, S.; Wang, Y.; Xu, W. Applications of Support Vector Machine (SVM) Learning in Cancer Genomics. Cancer Genom. Proteom. 2018, 15, 41–51. [Google Scholar] [CrossRef]
- RColorBrewer, S.; Liaw, M.A. Package ‘Randomforest’; University of California: Berkeley, CA, USA, 2018; Available online: https://www.stat.berkeley.edu/~breiman/RandomForests/ (accessed on 25 March 2018).
- Engebretsen, S.; Bohlin, J. Statistical predictions with glmnet. Clin. Epigenetics 2019, 11, 123. [Google Scholar] [CrossRef]
- Karatzoglou, A.; Smola, A.; Hornik, K.; Karatzoglou, M.A. “Package ‘kernlab’”, CRAN R Project. 2019. Available online: http://cran.rediris.es/web/packages/kernlab/index.html (accessed on 31 January 2023).
- Harrell, F.E., Jr.; Harrell, M.F.E., Jr.; Hmisc, D. Package ‘rms’. Vanderbilt Univ. 2017, 229, Q8. [Google Scholar]
- Sing, T.; Sander, O.; Beerenwinkel, N.; Lengauer, T. ROCR: Visualizing the Performance of Scoring Classifiers. 2020. Available online: https://cran.r-project.org/web/packages/ROCR/index.html (accessed on 12 October 2022).
- Barbie, D.A.; Tamayo, P.; Boehm, J.S.; Kim, S.Y.; Moody, S.E.; Dunn, I.F.; Schinzel, A.C.; Sandy, P.; Meylan, E.; Scholl, C.; et al. Systematic RNA interference reveals that oncogenic KRAS-driven cancers require TBK1. Nature 2009, 462, 108–112. [Google Scholar] [CrossRef] [PubMed]











| Clinical Parameter | Control N = 20 | RIF N = 20 | p Value |
|---|---|---|---|
| Age (years) | 34.00 ± 3.34 | 36.85 ± 2.46 | 0.004 |
| BMI (kg/m2) | 20.10 ± 5.17 | 21.90 ± 5.79 | 0.306 |
| Infertility duration (years) | 3.11 ± 1.76 | 4.30 ± 2.23 | 0.072 |
| Infertility | 0.507 | ||
| Primary infertility | 14 (70.00%) | 12 (60.00%) | |
| Secondary infertility | 6 (30.00%) | 8 (40.00%) | |
| Basal FSH (IU/L) | 8.75 ± 1.77 | 8.50 ± 5.12 | 0.838 |
| Basal LH (IU/L) | 4.21 ± 1.81 | 3.40 ± 1.88 | 0.179 |
| Prolactin (pg/mL) | 12.37 ± 5.50 | 12.53 ± 6.44 | 0.936 |
| Basal estradiol (pg/mL) | 38.70 ± 13.11 | 67.76 ± 117.02 | 0.277 |
| Androgen (pg/mL) | 1.84 ± 0.60 | 1.73 ± 0.96 | 0.689 |
| AMH (ng/mL) | 3.55 ± 2.50 | 5.32 ± 7.08 | 0.301 |
| AFC | 6.67 ± 2.64 | 5.08 ± 2.76 | 0.083 |
| Endometrial type | 0.885 | ||
| Type-A | 11 (64.71%) | 9 (64.29%) | |
| Type-B | 4 (23.53%) | 4 (28.57%) | |
| Type-C | 2 (11.76%) | 1 (7.14%) |
| Gene | Forward Primer Sequence | Reverse Primer Sequence |
|---|---|---|
| PRUNE | CTTGAAGATAGGCATGGAGGTTAGG | CAACGATCTGTGAAGTCCTGGAAC |
| SRD5A1 | CCTGCCGCTCTACCAGTACG | TCCTCCTCGCATCAGAAATGGG |
| RBKS | GAAGCAGTTCCTGTAGCAGCATC | TGGTGTGTAAGGTTGGCAAAGATTC |
| PPA2 | AAGGGAAGATATTCGCCACATAGC | GCCACCAAGGAGCCAATGAATC |
| PDE6D | TGAACCTTCGGGATGCTGAGAC | CCACACCAGGGACAGACAGG |
| PAPSS1 | AGCAACCAATGTCACCTACCAAG | CAACCACGAAAGCCACCTCTG |
| CA12 | TCTTGGTGGCTGGCTTGTAAATG | CATCTGTATTGTGGTGGTGGTGTC |
| POLR3E | GCCAACTTGATGAGCCTCCTG | GACCAACATCGCCACCTTCTG |
Disclaimer/Publisher’s Note: The statements, opinions and data contained in all publications are solely those of the individual author(s) and contributor(s) and not of MDPI and/or the editor(s). MDPI and/or the editor(s) disclaim responsibility for any injury to people or property resulting from any ideas, methods, instructions or products referred to in the content. |
© 2023 by the authors. Licensee MDPI, Basel, Switzerland. This article is an open access article distributed under the terms and conditions of the Creative Commons Attribution (CC BY) license (https://creativecommons.org/licenses/by/4.0/).
Share and Cite
Fan, Y.; Shi, C.; Huang, N.; Fang, F.; Tian, L.; Wang, J. Recurrent Implantation Failure: Bioinformatic Discovery of Biomarkers and Identification of Metabolic Subtypes. Int. J. Mol. Sci. 2023, 24, 13488. https://doi.org/10.3390/ijms241713488
Fan Y, Shi C, Huang N, Fang F, Tian L, Wang J. Recurrent Implantation Failure: Bioinformatic Discovery of Biomarkers and Identification of Metabolic Subtypes. International Journal of Molecular Sciences. 2023; 24(17):13488. https://doi.org/10.3390/ijms241713488
Chicago/Turabian StyleFan, Yuan, Cheng Shi, Nannan Huang, Fang Fang, Li Tian, and Jianliu Wang. 2023. "Recurrent Implantation Failure: Bioinformatic Discovery of Biomarkers and Identification of Metabolic Subtypes" International Journal of Molecular Sciences 24, no. 17: 13488. https://doi.org/10.3390/ijms241713488
APA StyleFan, Y., Shi, C., Huang, N., Fang, F., Tian, L., & Wang, J. (2023). Recurrent Implantation Failure: Bioinformatic Discovery of Biomarkers and Identification of Metabolic Subtypes. International Journal of Molecular Sciences, 24(17), 13488. https://doi.org/10.3390/ijms241713488

