Prenatal Alcohol Exposure Impairs the Placenta–Cortex Transcriptomic Signature, Leading to Dysregulation of Angiogenic Pathways
Abstract
:1. Introduction
2. Results
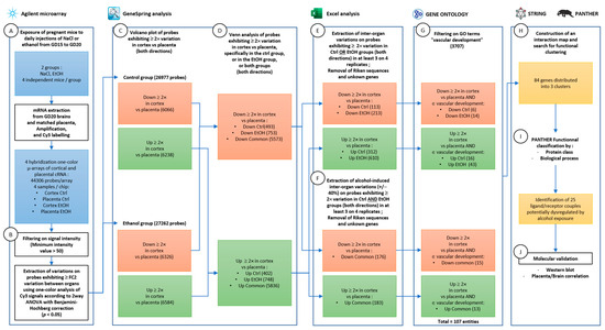
2.1. Transcriptomic Placenta–Cortex Signatures
2.2. Comparison of the Placenta–Cortex Signatures from Control and Alcohol-Exposed Mice
2.3. Analysis of the Vascular Biological Function
2.4. Molecular Validation of a Selected Ligand/Receptor Couple
2.5. Comparison of Angiotensinogen Immunolabeling in the Placenta of a Control and Alcohol-Exposed Human Case
3. Discussion
3.1. Inter-Organ versus Intra-Organ Transcriptomic Studies
3.2. Functional Clustering of Dysregulated Angiogenic Genes from the Placenta–Cortex Signature
3.3. Placenta–Cortex Signature and the Example of PlGF
3.4. Protein Validation of the Angiotensinogen/AT1/2 Receptor Couple
3.5. Neurodevelopmental Consequences of the Angiogenic Placenta–Cortex Dysfunction
3.6. Placenta Dysfunction and Brain Development, a Growing Concept with Clinical Perspectives
4. Materials and Methods
4.1. In Vivo Treatment of Pregnant Mice
4.2. RNA Sample Preparation
4.3. Transcriptome Analyses
4.4. Genespring Analysis and Generation of Control and PAE Placenta–Cortex Signatures
4.5. Excel Comparison of Control and PAE Placenta–Cortex Signatures
4.6. Gene Ontology Analysis
4.7. String Analysis
4.8. PANTHER GO Analysis
4.9. Western Blot Validation
4.10. Description of Human Cases
4.11. Immunohistochemistry in Human Placentas and Line-Scan Analysis
4.12. Statistical Analyses
Supplementary Materials
Author Contributions
Funding
Institutional Review Board Statement
Informed Consent Statement
Data Availability Statement
Conflicts of Interest
References
- Chudley, A.E. Fetal Alcohol Spectrum Disorder-high rates, high needs, high time for action. JAMA Pediatr. 2017, 171, 940–941. [Google Scholar] [CrossRef]
- Wozniak, J.R.; Riley, E.P.; Charness, M.E. Clinical presentation, diagnosis, and management of fetal alcohol spectrum disorder. Lancet Neurol. 2019, 18, 760–770. [Google Scholar] [CrossRef]
- Chasnoff, I.J.; Wells, A.M.; King, L. Misdiagnosis and missed diagnoses in foster and adopted children with prenatal alcohol exposure. Pediatrics 2015, 135, 264–270. [Google Scholar] [CrossRef] [PubMed]
- Popova, S.; Lange, S.; Probst, C.; Gmel, G.; Rehm, J. Estimation of national, regional, and global prevalence of alcohol use during pregnancy and fetal alcohol syndrome: A systematic review and meta-analysis. Lancet Glob. Health 2017, 5, e290–e299. [Google Scholar] [CrossRef] [PubMed]
- Popova, S.; Lange, S.; Shield, K.; Burd, L.; Rehm, J. Prevalence of fetal alcohol spectrum disorder among special subpopulations: A systematic review and meta-analysis. Addiction 2019, 114, 1150–1172. [Google Scholar] [CrossRef]
- Bager, H.; Christensen, L.P.; Husby, S.; Bjerregaard, L. Biomarkers for the detection of prenatal alcohol exposure: A review. Alcohol Clin. Exp. Res. 2017, 41, 251–261. [Google Scholar] [CrossRef]
- Bakhireva, L.N.; Savage, D.D. Focus on: Biomarkers of fetal alcohol exposure and fetal alcohol effects. Alcohol Res. Health 2011, 34, 56–63. [Google Scholar]
- Mahnke, A.H.; Sideridis, G.D.; Salem, N.A.; Tseng, A.M.; Carter, R.C.; Dodge, N.C.; Rathod, A.B.; Molteno, C.D.; Meintjes, E.M.; Jacobson, S.W.; et al. Infant circulating MicroRNAs as biomarkers of effect in fetal alcohol spectrum disorders. Sci. Rep. 2021, 11, 1429. [Google Scholar] [CrossRef] [PubMed]
- Lecuyer, M.; Laquerrière, A.; Bekri, S.; Lesueur, C.; Ramdani, Y.; Jégou, S.; Uguen, A.; Marcorelles, P.; Marret, S.; Gonzalez, B.J. PLGF, a placental marker of fetal brain defects after in utero alcohol exposure. Acta Neuropathol. Commun. 2017, 5, 44. [Google Scholar] [CrossRef]
- Sautreuil, C.; Laquerrière, A.; Lecuyer, M.; Brasse-Lagnel, C.; Jégou, S.; Bekri, S.; Marcorelles, P.; Gil, S.; Marret, S.; Gonzalez, B.J. Fetal alcohol exposure: When placenta would help to the early diagnosis of child brain impairments. Med. Sci. 2019, 35, 859–865. [Google Scholar]
- Freedman, A.N.; Eaves, L.A.; Rager, J.E.; Gavino-Lopez, N.; Smeester, L.; Bangma, J.; Santos, H.; Joseph, R.M.; Kuban, K.C.; O’Shea, T.M.; et al. The placenta epigenome-brain axis: Placental epigenomic and transcriptomic responses that preprogram cognitive impairment. Epigenomics 2022, 14, 897–911. [Google Scholar] [CrossRef] [PubMed]
- Gardella, B.; Dominoni, M.; Scatigno, A.L.; Cesari, S.; Fiandrino, G.; Orcesi, S.; Spinillo, A. What is known about neuroplacentology in fetal growth restriction and in preterm infants: A narrative review of literature. Front. Endocrinol. 2022, 13, 936171. [Google Scholar] [CrossRef]
- Redline, R.W. Correlation of placental pathology with perinatal brain injury. Surg. Pathol. Clin. 2013, 6, 153–180. [Google Scholar] [CrossRef] [PubMed]
- Won, C.; Lin, Z.; Kumar, T.P.; Li, S.; Ding, L.; Elkhal, A.; Szabó, G.; Vasudevan, A. Autonomous vascular networks synchronize GABA neuron migration in the embryonic forebrain. Nat. Commun. 2013, 4, 2149. [Google Scholar] [CrossRef] [PubMed]
- Tsai, H.H.; Niu, J.; Munji, R.; Davalos, D.; Chang, J.; Zhang, H.; Tien, A.C.; Kuo, C.J.; Chan, J.R.; Daneman, R.; et al. Oligodendrocyte precursors migrate along vasculature in the developing nervous system. Science 2016, 351, 379–384. [Google Scholar] [CrossRef] [PubMed]
- Léger, C.; Dupré, N.; Aligny, C.; Bénard, M.; Lebon, A.; Henry, V.; Hauchecorne, M.; Galas, L.; Frebourg, T.; Leroux, P.; et al. Glutamate controls vessel-associated migration of GABA interneurons from the pial migratory route via NMDA receptors and endothelial protease activation. Cell. Mol. Life Sci. 2020, 77, 1959–1986. [Google Scholar] [CrossRef] [PubMed]
- Léger, C.; Dupré, N.; Laquerrière, A.; Lecointre, M.; Dumanoir, M.; Janin, F.; Hauchecorne, M.; Fabre, M.; Jégou, S.; Frébourg, T.; et al. In utero alcohol exposure exacerbates endothelial protease activity from pial microvessels and impairs GABA interneuron positioning. Neurobiol. Dis. 2020, 145, 105074. [Google Scholar] [CrossRef]
- Marguet, F.; Friocourt, G.; Brosolo, M.; Sauvestre, F.; Marcorelles, P.; Lesueur, C.; Marret, S.; Gonzalez, B.J.; Laquerrière, A. Prenatal alcohol exposure is a leading cause of interneuronopathy in humans. Acta Neuropathol. Commun. 2020, 8, 208. [Google Scholar] [CrossRef]
- Brosolo, M.; Lecointre, M.; Laquerrière, A.; Janin, F.; Genty, D.; Lebon, A.; Lesueur, C.; Vivien, D.; Marret, S.; Marguet, F.; et al. In utero alcohol exposure impairs vessel-associated positioning and differentiation of oligodendrocytes in the developing neocortex. Neurobiol. Dis. 2022, 171, 105791. [Google Scholar] [CrossRef]
- Marguet, F.; Brosolo, M.; Friocourt, G.; Sauvestre, F.; Marcorelles, P.; Lesueur, C.; Marret, S.; Gonzalez, B.J.; Laquerrière, A. Oligodendrocyte lineage is severely affected in human alcohol-exposed foetuses. Acta Neuropathol. Commun. 2022, 10, 74. [Google Scholar] [CrossRef]
- Gonzalez, B.J.; Marret, S.; Lecuyer, M.; Laquerrière, A.; Bekri, S.; Lesueur, C.; Jégou, S.; Marcorelles, P. WO2016207253—Method for the diagnosis of disorders caused by fetal alcohol syndromes. 2016. Available online: https://patentscope.wipo.int/search/fr/detail.jsf?docId=WO2016207253 (accessed on 16 January 2023).
- Gonzalez, B.J.; Marret, S.; Lecuyer, M.; Laquerrière, A.; Bekri, S.; Lesueur, C.; Jégou, S.; Marcorelles, P. WO2018100143—Placental growth factor for the treatment of fetal alcohol syndrome disorders (FASD). 2018. Available online: https://patentscope.wipo.int/search/en/detail.jsf?docId=WO2018100143 (accessed on 16 January 2023).
- Luna, R.L.; Kay, V.R.; Rätsep, M.T.; Khalaj, K.; Bidarimath, M.; Peterson, N.; Carmeliet, P.; Jin, A.; Croy, B.A. Placental growth factor deficiency is associated with impaired cerebral vascular development in mice. Mol. Hum. Reprod. 2016, 22, 130–142. [Google Scholar] [CrossRef] [PubMed]
- Rosenberg, M.J.; Wolff, C.R.; El-Emawy, A.; Staples, M.C.; Perrone-Bizzozero, N.I.; Savage, D.D. Effects of moderate drinking during pregnancy on placental gene expression. Alcohol 2010, 44, 673–690. [Google Scholar] [CrossRef] [PubMed]
- Adams, R.H.; Alitalo, K. Molecular regulation of angiogenesis and lymphangiogenesis. Nat. Rev. Mol. Cell Biol. 2007, 8, 464–478. [Google Scholar] [CrossRef]
- Mi, H.; Ebert, D.; Muruganujan, A.; Mills, C.; Albou, L.P.; Mushayamaha, T.; Thomas, P.D. PANTHER version 16: A revised family classification, tree-based classification tool, enhancer regions and extensive API. Nucleic Acids Res. 2021, 49, D394–D403. [Google Scholar] [CrossRef] [PubMed]
- Pringle, K.G.; Tadros, M.A.; Callister, R.J.; Lumbers, E.R. The expression and localization of the human placental prorenin/renin-angiotensin system throughout pregnancy: Roles in trophoblast invasion and angiogenesis? Placenta 2011, 32, 956–962. [Google Scholar] [CrossRef] [PubMed]
- Boschen, K.E.; Steensen, M.C.; Simon, J.M.; Parnell, S.E. Short-term transcriptomic changes in the mouse neural tube induced by an acute alcohol exposure. Alcohol 2022, 3, 1–9. [Google Scholar] [CrossRef]
- Hashimoto-Torii, K.; Kawasawa, Y.I.; Kuhn, A.; Rakic, P. Combined transcriptome analysis of fetal human and mouse cerebral cortex exposed to alcohol. Proc. Natl. Acad. Sci. USA 2011, 108, 4212–4217. [Google Scholar] [CrossRef]
- Savage, D.D.; Rosenberg, M.J.; Coquet, L.; Porch, M.W.; Allen, N.A.; Roux, C.; Aligny, C.; Jouenne, T.; Gonzalez, B.J. Ethanol-induced alterations in placental and fetal cerebrocortical annexin-A4 and cerebral cavernous malformation protein 3 are associated with reductions in fetal cortical VEGF receptor binding and microvascular density. Front. Neurosci. 2020, 14, 519. [Google Scholar] [CrossRef]
- Bestry, M.; Symons, M.; Larcombe, A.; Muggli, E.; Craig, J.M.; Hutchinson, D.; Halliday, J.; Martino, D. Association of prenatal alcohol exposure with offspring DNA methylation in mammals: A systematic review of the evidence. Clin. Epigen. 2022, 14, 12. [Google Scholar] [CrossRef]
- Holbrook, B.D.; Davies, S.; Cano, S.; Shrestha, S.; Jantzie, L.L.; Rayburn, W.F.; Bakhireva, L.N.; Savage, D.D. The association between prenatal alcohol exposure and protein expression in human placenta. Birth Defects Res. 2019, 111, 749–759. [Google Scholar] [CrossRef]
- Radek, K.A.; Matthies, A.M.; Burns, A.L.; Heinrich, S.A.; Kovacs, E.J.; Dipietro, L.A. Acute ethanol exposure impairs angiogenesis and the proliferative phase of wound healing. Am. J. Physiol. Heart Circ. Physiol. 2005, 289, H1084–H1090. [Google Scholar] [CrossRef] [PubMed]
- Williams, J.K.; Baptista, P.M.; Daunais, J.B.; Szeliga, K.T.; Friedman, D.P.; Soker, S. The effects of ethanol consumption on vasculogenesis potential in nonhuman primates. Alcohol Clin. Exp. Res. 2008, 32, 155–161. [Google Scholar] [CrossRef] [PubMed]
- Jégou, S.; El Ghazi, F.; de Lendeu, P.K.; Marret, S.; Laudenbach, V.; Uguen, A.; Marcorelles, P.; Roy, V.; Laquerrière, A.; Gonzalez, B.J. Prenatal alcohol exposure affects vasculature development in the neonatal brain. Ann. Neurol. 2012, 72, 952–960. [Google Scholar] [CrossRef]
- Strömland, K.; Pinazo-Durán, M.D. Ophthalmic involvement in the fetal alcohol syndrome: Clinical and animal model studies. Alcohol 2002, 37, 2–8. [Google Scholar] [CrossRef] [PubMed]
- Wang, F.; Yang, J.L.; Yu, K.K.; Xu, M.; Xu, Y.Z.; Chen, L.; Lu, Y.M.; Fang, H.S.; Wang, X.Y.; Hu, Z.Q.; et al. Activation of the NF-κB pathway as a mechanism of alcohol enhanced progression and metastasis of human hepatocellular carcinoma. Mol. Cancer 2015, 14, 10. [Google Scholar] [CrossRef]
- Cao, Y.; Ji, W.R.; Qi, P.; Rosin, A.; Cao, Y. Placenta growth factor: Identification and characterization of a novel isoform generated by RNA alternative splicing. Biochem. Biophys. Res. Commun. 1997, 235, 493–498. [Google Scholar] [CrossRef]
- Corvi, R.; Vilardell, M.; Aubrecht, J.; Piersma, A. Validation of transcriptomics-based in vitro methods. Adv. Exp. Med. Biol. 2016, 856, 243–257. [Google Scholar]
- Peng, G.; Chi, H.; Gao, X.; Zhang, J.; Song, G.; Xie, X.; Su, K.; Song, B.; Yang, J.; Gu, T.; et al. Identification and validation of neurotrophic factor-related genes signature in HNSCC to predict survival and immune landscapes. Front. Genet. 2022, 13, 1010044. [Google Scholar] [CrossRef]
- Tabata, H.; Sasaki, M.; Agetsuma, M.; Sano, H.; Hirota, Y.; Miyajima, M.; Hayashi, K.; Honda, T.; Nishikawa, M.; Inaguma, Y.; et al. Erratic and blood vessel-guided migration of astrocyte progenitors in the cerebral cortex. Nat. Commun. 2022, 13, 6571. [Google Scholar] [CrossRef]
- Newville, J.; Howard, T.A.; Chavez, G.J.; Valenzuela, C.F.; Cunningham, L.A. Persistent myelin abnormalities in a third trimester-equivalent mouse model of fetal alcohol spectrum disorder. Alcohol Clin. Exp. Res. 2022, 46, 77–86. [Google Scholar] [CrossRef]
- Takata, S.; Sakata-Haga, H.; Shimada, H.; Tsukada, T.; Sakai, D.; Shoji, H.; Tomosugi, M.; Nakamura, Y.; Ishigaki, Y.; Iizuka, H.; et al. LIF-IGF axis contributes to the proliferation of neural progenitor cells in developing rat cerebrum. Int. J. Mol. Sci. 2022, 23, 13199. [Google Scholar] [CrossRef] [PubMed]
- Marable, C.A.; Roell, K.; Kuban, K.; O’Shea, T.M.; Fry, R.C. Placental transcriptional signatures associated with cerebral white matter damage in the neonate. Front. Neurosci. 2022, 16, 1017953. [Google Scholar] [CrossRef] [PubMed]
- von Mering, C.; Huynen, M.; Jaeggi, D.; Schmidt, S.; Bork, P.; Snel, B. STRING: A database of predicted functional associations between proteins. Nucleic Acids Res. 2003, 31, 258–261. [Google Scholar] [CrossRef] [PubMed]
- Szklarczyk, D.; Gable, A.L.; Nastou, K.C.; Lyon, D.; Kirsch, R.; Pyysalo, S.; Doncheva, N.T.; Legeay, M.; Fang, T.; Bork, P.; et al. The STRING database in 2021: Customizable protein–protein networks, and functional characterization of user-uploaded gene/measurement sets. Nucleic Acids Res. 2021, 49, D605–D612. [Google Scholar] [CrossRef]
- Edgar, R.; Domrachev, M.; Lash, A.E. Gene Expression Omnibus: NCBI gene expression and hybridization array data repository. Nucleic Acids Res. 2002, 30, 207–210. [Google Scholar] [CrossRef]










| Clusters | ||||
|---|---|---|---|---|
| Transcriptional Regulation ● | Intercellular Communication ● | Structural Proteins and Regulation ● | ||
| Biological process: Panther overrepresentation test (Fisher, False Discovery Rate p < 0.05) | Cardiac muscle tissue development | 2: Sgcg, Sgcd FDR = 5.62 × 10−3 | ||
| Notch signaling pathway | 4: Llgl2, Notch1, Dll1, Hey2 FDR = 1.14 × 10−5 | |||
| Morphogenesis of an epithelium | 2: Tbx20, Vangl2 FDR = 1.04 × 10−2 | |||
| Cell fate specification | 2: Tbx20, Tbx1 FDR = 1.63 × 10−2 | |||
| Embryonic organ development | 2: Tbx20, Gata3 FDR = 1.81 × 10−2 | |||
| Heart contraction | 2: Sgcg, Sgcd FDR = 2.04 × 10−2 | |||
| Embryonic morphogenesis | 2: Tbx20, Msx1 FDR = 2.88 × 10−2 | |||
| Pattern specification process | 3: Acvr1, Tbx20, Hey2 FDR = 2.41 × 10−3 | |||
| Regulation of cell differentiation | 3: Gata3, Runx1, Hey2 FDR = 1.71 × 10−2 | |||
| Regulation of multicellular organismal process | 4: Tbx1, Gata3, Cxcl17, Hey2 FDR = 1.70 × 10−2 | |||
| Nervous system development | 5: Zic3, Notch1, Grhl2, Runx1, Hey2 FDR = 1.05 × 10−2 | |||
| Regulation of transcription by RNA polymerase II | 13: Tbx20, Zic3, Tbx1, Msx1, Tcf7l2, Grhl2, Gata3, Foxp1, Hmgb1, Sall4, Arid1a, Runx1, Hey2 FDR = 5.07 × 10−7 | |||
| Regulation of angiogenesis | 2: Serpinf1, Vegfc FDR = 3.85 × 10−2 | |||
| Angiogenesis | 3: Serpinf1, Vegfc, Angpt1 FDR = 2.11 × 10−2 | |||
| Axon guidance | 4: Plxnd1, Efna3, Ephb1, Notch3 FDR = 9.67 × 10−3 | |||
| Transmembrane receptor protein tyrosine kinase signaling pathway | 8: Tgfa, Lepr, Efna3, Fgf15, Vegfc, Angpt1, Fgf18, Angptl1 FDR = 6.27 × 10−5 | |||
| Regulation of cell migration | 4: Plxnd1, Fgf15, Vegfc, Fgf18 FDR = 1.38 × 10−2 | |||
| Positive regulation of cell population proliferation | 4: Tgfa, Fgf15, Vegfc, Fgf18 FDR = 1.51 × 10−2 | |||
| Cellular response to growth factor stimulus | 4: Fgf15, Vegfc, Tgfbr1, Fgf18 FDR = 2.07 × 10−2 | |||
| Positive regulation of protein phosphorylation | 4: Tgfa, Fgf15, Vegfc, Fgf18 FDR = 2.27 × 10−2 | |||
| Cellular response to endogenous stimulus | 5: Rarb, Lepr, Fgf15, Tgfbr1, Fgf18 FDR = 1.63 × 10−2 | |||
| Cell migration | 5: Itgb8, Plxnd1, Fgf15, Vegfc, Fgf18 FDR = 2.92 × 10−2 | |||
| Protein phosphorylation | 7: Tgfa, Fgf15, Vegfc, Tgfbr1, Prkcb, Fgf18, Cdk1 FDR = 9.44 × 10−3 | |||
| Negative regulation of cellular process | 10: Rarb, Reck, Ddit3, Lepr, Plxnd1, Nos3, Serpinf1, Dusp9, Cdk1, Aplnr FDR = 1.41 × 10−2 | |||
| Muscle cell differentiation | 3: Neb, Myl2, Actn2 FDR = 2.65 × 10−2 | |||
| Potentially Dysregulated Ligand/Receptor Couples | |||
|---|---|---|---|
| Placental ligand | Alcohol effect on cortex/placenta ratio: | Cortical receptor | Alcohol effect on cortex/placenta ratio: |
| Agt—Angiotensinogen | Down≥×2 in Ctrl | Agtr2—Type-2 angiotensinogen II receptor | Up≥×2 in Ctrl |
| Angptl2—Angiopoietin-related protein 2 | Down≥×2 in EtOH | CD146 (MCAM) | +40% (1/4) |
| Cxcl17—Chemokine (c-x-c motif) ligand 17 | Down≥×2 in EtOH | GPR35 | +40% (1/4) |
| Tnf—Tumor necrosis factor | Down≥×2 in EtOH | TNFR (1a) | Multiple |
| TNFRB | 40% (1/4) | ||
| Activin (inh A and B) | no effect | Acvr1—Activin receptor type-1 | Up≥×2 in Ctrl |
| Jagged1 | Notch1—Neurogenic locus homolog protein 1 | Up≥×2 in Ctrl | |
| Jagged2 | Notch3—Neurogenic locus homolog protein 3 | Up≥×2 in EtOH | |
| Dll1 | −40% (1/4) | Hey2 | Up≥×2 in EtOH |
| Apelin | +40% (2/4) | Aplnr—Apelin receptor | Up≥×2 in EtOH |
| UNC5D | +40% (3/4) | Flrt2—Leucine-rich repeat transmembrane protein | Up≥×2 in EtOH |
| Fibronectin | +40% (3/4) (type III) | Itgb8—Integrin alpha-V:beta-8 | Up≥×2 in EtOH |
| SEMA4A | +40% (2/4) | Plxnd1—Plexin-D1 | Up≥×2 in EtOH |
| SEMA3A | −40% (1/4) | ||
| SEMA3C | no effect | ||
| SEMA3E | +40% (3/4) | ||
| retinoic acid | na | Rarb—Retinoic acid receptor beta | Up≥×2 in EtOH |
| TGFB1 | +40% (1/4) | Tgfbr1—Transforming growth factor, beta receptor I | Up≥×2 in EtOH |
| TGFB2 | +40% (1/4) | ||
| TGFB3 | +40% (2/4) | ||
| EphrinB1 | +40% (1/4) | Ephb1—Ephrin type-B receptor 1 | Up≥×2 in Both |
| EphrinB2 | no effect | ||
| EphrinB3 | +40% (2/4) | ||
| Cortical ligand | Alcohol effect on cortex/placenta ratio: | Placental receptor | Alcohol effect on cortex/placenta ratio: |
| Leptin | +40% (1/4) | Lepr—Leptin receptor | Down≥×2 in Ctrl |
| Dll1—Delta-like protein 1 | Up≥×2 in Ctrl | Notch2 | +40% (1/4) |
| Efna3—Ephrin-A3 | Up≥×2 in Ctrl | Ephrin-R | no effect |
| Mdk—Midkine | Up≥×2 in Ctrl | ALK | no effect |
| Egf—Pro-epidermal growth factor | Up≥×2 in EtOH | EgfR | +40% (2/4) |
| Fgf18—Fibroblast growth factor 18 | Up≥×2 in EtOH | FGFR3 | +40% (3/4) |
| Fgf15—Fibroblast growth factor 15 | Up≥×2 in Both | FGFR4 | +40% (2/4) |
| Tgfa—Protransforming growth factor alpha | Up≥×2 in EtOH | EGFR | +40% (2/4) |
| Vegfc—Vascular endothelial growth factor C | Up≥×2 in EtOH | VEGFR1 (flt1) | +40% (1/4) |
| VEGFR2 | |||
| VEGFR3 (flt4) | +40% (2/4) | ||
| Angpt1—Angiopoietin-1 | Up≥×2 in Both | TIE2 (TEK) | +40% (1/4) |
| Igf1—Insulin-like growth factor I | Up≥×2 in Both | IGF-1R | +40% (1/4) |
Disclaimer/Publisher’s Note: The statements, opinions and data contained in all publications are solely those of the individual author(s) and contributor(s) and not of MDPI and/or the editor(s). MDPI and/or the editor(s) disclaim responsibility for any injury to people or property resulting from any ideas, methods, instructions or products referred to in the content. |
© 2023 by the authors. Licensee MDPI, Basel, Switzerland. This article is an open access article distributed under the terms and conditions of the Creative Commons Attribution (CC BY) license (https://creativecommons.org/licenses/by/4.0/).
Share and Cite
Sautreuil, C.; Lecointre, M.; Derambure, C.; Brasse-Lagnel, C.; Leroux, P.; Laquerrière, A.; Nicolas, G.; Gil, S.; Savage, D.D.; Marret, S.; et al. Prenatal Alcohol Exposure Impairs the Placenta–Cortex Transcriptomic Signature, Leading to Dysregulation of Angiogenic Pathways. Int. J. Mol. Sci. 2023, 24, 13484. https://doi.org/10.3390/ijms241713484
Sautreuil C, Lecointre M, Derambure C, Brasse-Lagnel C, Leroux P, Laquerrière A, Nicolas G, Gil S, Savage DD, Marret S, et al. Prenatal Alcohol Exposure Impairs the Placenta–Cortex Transcriptomic Signature, Leading to Dysregulation of Angiogenic Pathways. International Journal of Molecular Sciences. 2023; 24(17):13484. https://doi.org/10.3390/ijms241713484
Chicago/Turabian StyleSautreuil, Camille, Maryline Lecointre, Céline Derambure, Carole Brasse-Lagnel, Philippe Leroux, Annie Laquerrière, Gaël Nicolas, Sophie Gil, Daniel D. Savage, Stéphane Marret, and et al. 2023. "Prenatal Alcohol Exposure Impairs the Placenta–Cortex Transcriptomic Signature, Leading to Dysregulation of Angiogenic Pathways" International Journal of Molecular Sciences 24, no. 17: 13484. https://doi.org/10.3390/ijms241713484
APA StyleSautreuil, C., Lecointre, M., Derambure, C., Brasse-Lagnel, C., Leroux, P., Laquerrière, A., Nicolas, G., Gil, S., Savage, D. D., Marret, S., Marguet, F., Falluel-Morel, A., & Gonzalez, B. J. (2023). Prenatal Alcohol Exposure Impairs the Placenta–Cortex Transcriptomic Signature, Leading to Dysregulation of Angiogenic Pathways. International Journal of Molecular Sciences, 24(17), 13484. https://doi.org/10.3390/ijms241713484

