Identification and Characterization of RK22, a Novel Antimicrobial Peptide from Hirudinaria manillensis against Methicillin Resistant Staphylococcus aureus
Abstract
:1. Introduction
2. Results
2.1. Identification and Characterization of Antimicrobial Peptides from the Salivary Gland Transcriptome of H. manillensis
2.2. RK22 Exerts Antimicrobial Activity against Clinically Isolated S. aureus and Methicillin-Resistant S. aureus Strain
2.3. RK22 Exhibits Rapid Killing Ability against S. aureus ATCC6538 and MRSA-Z by Cell Membrane Permeabilization
2.4. RK22 Exhibits Biofilm Inhibition and Eradication Activities
2.5. RK22 Maintains Antibacterial Activity in Plasma
2.6. RK22 Shows Negligible Hemolytic Activity and Cytotoxicity in Mammalian Cells
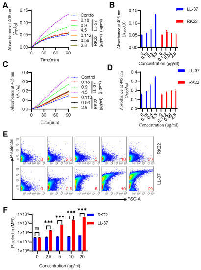
2.7. RK22 Induces No Potentiation of Coagulation Factor Activity and Platelet Activation
2.8. RK22 Shows No Acute Toxicity In Vivo
2.9. RK22 Suppresses S. aureus Dissemination
3. Discussion
4. Materials and Methods
4.1. Bacterial Strain Preparation and Growth Conditions
4.2. Animals
4.3. Antibacterial Peptide Identification, Prediction, and Synthesis
4.4. In Vitro Antimicrobial Testing
4.5. Hemolysis and Cytotoxicity Assays
4.6. Changes in Antimicrobial Activity of RK22 in Plasma
4.7. Evaluation of Bacterial Membrane Morphology
4.8. Bacterial Killing Kinetic Assay
4.9. Biofilm Inhibition Assay
4.10. Biofilm Eradication Assay
4.11. In Vivo Acute Toxicity
4.12. S. aureus-Induced Bacteremia Model
4.13. Enzymatic Activity Assay of Coagulation Factors
4.14. Platelet Activity Assay
4.15. Statistical Analysis
5. Conclusions
Supplementary Materials
Author Contributions
Funding
Institutional Review Board Statement
Informed Consent Statement
Data Availability Statement
Conflicts of Interest
References
- Howden, B.P.; Giulieri, S.G.; Wong Fok Lung, T.; Baines, S.L.; Sharkey, L.K.; Lee, J.Y.H.; Hachani, A.; Monk, I.R.; Stinear, T.P. Staphylococcus aureus host interactions and adaptation. Nat. Rev. Microbiol. 2023, 21, 380–395. [Google Scholar] [CrossRef] [PubMed]
- Vella, V.; Galgani, I.; Polito, L.; Arora, A.K.; Creech, C.B.; David, M.Z.; Lowy, F.D.; Macesic, N.; Ridgway, J.P.; Uhlemann, A.C.; et al. Staphylococcus aureus Skin and Soft Tissue Infection Recurrence Rates in Outpatients: A Retrospective Database Study at 3 US Medical Centers. Clin. Infect. Dis. Off. Publ. Infect. Dis. Soc. Am. 2021, 73, e1045–e1053. [Google Scholar] [CrossRef]
- Lowy, F.D. Staphylococcus aureus infections. N. Engl. J. Med. 1998, 339, 520–532. [Google Scholar] [CrossRef] [PubMed]
- Lee, A.S.; de Lencastre, H.; Garau, J.; Kluytmans, J.; Malhotra-Kumar, S.; Peschel, A.; Harbarth, S. Methicillin-resistant Staphylococcus aureus. Nat. Rev. Dis. Primers 2018, 4, 18033. [Google Scholar] [CrossRef] [PubMed]
- Deresinski, S. Vancomycin in combination with other antibiotics for the treatment of serious methicillin-resistant Staphylococcus aureus infections. Clin. Infect. Dis. Off. Publ. Infect. Dis. Soc. Am. 2009, 49, 1072–1079. [Google Scholar] [CrossRef]
- Gardete, S.; Tomasz, A. Mechanisms of vancomycin resistance in Staphylococcus aureus. J. Clin. Investig. 2014, 124, 2836–2840. [Google Scholar] [CrossRef]
- Magana, M.; Pushpanathan, M.; Santos, A.L.; Leanse, L.; Fernandez, M.; Ioannidis, A.; Giulianotti, M.A.; Apidianakis, Y.; Bradfute, S.; Ferguson, A.L.; et al. The value of antimicrobial peptides in the age of resistance. Lancet. Infect. Dis. 2020, 20, e216–e230. [Google Scholar] [CrossRef]
- Izadpanah, A.; Gallo, R.L. Antimicrobial peptides. J. Am. Acad. Dermatol. 2005, 52 Pt 1, 381–390, quiz 391–392. [Google Scholar] [CrossRef]
- Ryu, S.; Song, P.I.; Seo, C.H.; Cheong, H.; Park, Y. Colonization and infection of the skin by S. aureus: Immune system evasion and the response to cationic antimicrobial peptides. Int. J. Mol. Sci. 2014, 15, 8753–8772. [Google Scholar] [CrossRef]
- Takahashi, T.; Yamasaki, K. Psoriasis and Antimicrobial Peptides. Int. J. Mol. Sci. 2020, 21, 6791. [Google Scholar] [CrossRef]
- Döring, Y.; Drechsler, M.; Wantha, S.; Kemmerich, K.; Lievens, D.; Vijayan, S.; Gallo, R.L.; Weber, C.; Soehnlein, O. Lack of neutrophil-derived CRAMP reduces atherosclerosis in mice. Circ. Res. 2012, 110, 1052–1056. [Google Scholar] [CrossRef]
- Quinn, K.L.; Henriques, M.; Tabuchi, A.; Han, B.; Yang, H.; Cheng, W.E.; Tole, S.; Yu, H.; Luo, A.; Charbonney, E.; et al. Human neutrophil peptides mediate endothelial-monocyte interaction, foam cell formation, and platelet activation. Arterioscler. Thromb. Vasc. Biol. 2011, 31, 2070–2079. [Google Scholar] [CrossRef] [PubMed]
- Duan, Z.; Fang, Y.; Sun, Y.; Luan, N.; Chen, X.; Chen, M.; Han, Y.; Yin, Y.; Mwangi, J.; Niu, J.; et al. Antimicrobial peptide LL-37 forms complex with bacterial DNA to facilitate blood translocation of bacterial DNA and aggravate ulcerative colitis. Sci. Bull. 2018, 63, 1364–1375. [Google Scholar] [CrossRef]
- Chen, X.; Deng, S.; Wang, W.; Castiglione, S.; Duan, Z.; Luo, L.; Cianci, F.; Zhang, X.; Xu, J.; Li, H.; et al. Human antimicrobial peptide LL-37 contributes to Alzheimer’s disease progression. Mol. Psychiatry 2022, 27, 4790–4799. [Google Scholar] [CrossRef] [PubMed]
- Ogawa, Y.; Kawamura, T.; Matsuzawa, T.; Aoki, R.; Gee, P.; Yamashita, A.; Moriishi, K.; Yamasaki, K.; Koyanagi, Y.; Blauvelt, A.; et al. Antimicrobial peptide LL-37 produced by HSV-2-infected keratinocytes enhances HIV infection of Langerhans cells. Cell Host Microbe 2013, 13, 77–86. [Google Scholar] [CrossRef]
- Duan, Z.; Zhang, J.; Chen, X.; Liu, M.; Zhao, H.; Jin, L.; Zhang, Z.; Luan, N.; Meng, P.; Wang, J.; et al. Role of LL-37 in thrombotic complications in patients with COVID-19. Cell. Mol. Life Sci. CMLS 2022, 79, 309. [Google Scholar] [CrossRef] [PubMed]
- Skjeflo, E.W.; Christiansen, D.; Fure, H.; Ludviksen, J.K.; Woodruff, T.M.; Espevik, T.; Nielsen, E.W.; Brekke, O.L.; Mollnes, T.E. Staphylococcus aureus-induced complement activation promotes tissue factor-mediated coagulation. J. Thromb. Haemost. JTH 2018, 16, 905–918. [Google Scholar] [CrossRef]
- Liesenborghs, L.; Verhamme, P.; Vanassche, T. Staphylococcus aureus, master manipulator of the human hemostatic system. J. Thromb. Haemost. JTH 2018, 16, 441–454. [Google Scholar] [CrossRef]
- Vanassche, T.; Kauskot, A.; Verhaegen, J.; Peetermans, W.E.; van Ryn, J.; Schneewind, O.; Hoylaerts, M.F.; Verhamme, P. Fibrin formation by staphylothrombin facilitates Staphylococcus aureus-induced platelet aggregation. Thromb. Haemost. 2012, 107, 1107–1121. [Google Scholar] [CrossRef]
- Abdeen, S.; Bdeir, K.; Abu-Fanne, R.; Maraga, E.; Higazi, M.; Khurram, N.; Feldman, M.; Deshpande, C.; Litzky, L.A.; Heyman, S.N.; et al. Alpha-defensins: Risk factor for thrombosis in COVID-19 infection. Br. J. Haematol. 2021, 194, 44–52. [Google Scholar] [CrossRef]
- Kim, K.C.; Lee, W.; Lee, J.; Cha, H.J.; Hwang, B.H. Newly Identified HNP-F from Human Neutrophil Peptide-1 Promotes Hemostasis. Biotechnol. J. 2019, 14, e1800606. [Google Scholar] [CrossRef] [PubMed]
- Higazi, A.A.; Barghouti, I.I.; Abu-Much, R. Identification of an inhibitor of tissue-type plasminogen activator-mediated fibrinolysis in human neutrophils. A role for defensin. J. Biol. Chem. 1995, 270, 9472–9477. [Google Scholar] [CrossRef] [PubMed]
- Pircher, J.; Czermak, T.; Ehrlich, A.; Eberle, C.; Gaitzsch, E.; Margraf, A.; Grommes, J.; Saha, P.; Titova, A.; Ishikawa-Ankerhold, H.; et al. Cathelicidins prime platelets to mediate arterial thrombosis and tissue inflammation. Nat. Commun. 2018, 9, 1523. [Google Scholar] [CrossRef]
- Salamah, M.F.; Ravishankar, D.; Kodji, X.; Moraes, L.A.; Williams, H.F.; Vallance, T.M.; Albadawi, D.A.; Vaiyapuri, R.; Watson, K.; Gibbins, J.M.; et al. The endogenous antimicrobial cathelicidin LL37 induces platelet activation and augments thrombus formation. Blood Adv. 2018, 2, 2973–2985. [Google Scholar] [CrossRef]
- Harvey, R.P.; Degryse, E.; Stefani, L.; Schamber, F.; Cazenave, J.P.; Courtney, M.; Tolstoshev, P.; Lecocq, J.P. Cloning and expression of a cDNA coding for the anticoagulant hirudin from the bloodsucking leech, Hirudo medicinalis. Proc. Natl. Acad. Sci. USA 1986, 83, 1084–1088. [Google Scholar] [CrossRef] [PubMed]
- Zhang, Y.; Yang, R.; Wang, L.; Li, Y.; Han, J.; Yang, Y.; Zheng, H.; Lu, M.; Shen, Y.; Yang, H. Purification and characterization of a novel thermostable anticoagulant protein from medicinal leech Whitmania pigra Whitman. J. Ethnopharmacol. 2022, 288, 114990. [Google Scholar] [CrossRef]
- Müller, C.; Lukas, P.; Sponholz, D.; Hildebrandt, J.P. The hirudin-like factors HLF3 and HLF4-hidden hirudins of European medicinal leeches. Parasitol. Res. 2020, 119, 1767–1775. [Google Scholar] [CrossRef]
- Zhang, Z.; Shen, C.; Fang, M.; Han, Y.; Long, C.; Liu, W.; Yang, M.; Liu, M.; Zhang, D.; Cao, Q.; et al. Novel contact-kinin inhibitor sylvestin targets thromboinflammation and ameliorates ischemic stroke. Cell. Mol. Life Sci. CMLS 2022, 79, 240. [Google Scholar] [CrossRef]
- Deckmyn, H.; Stassen, J.M.; Vreys, I.; Van Houtte, E.; Sawyer, R.T.; Vermylen, J. Calin from Hirudo medicinalis, an inhibitor of platelet adhesion to collagen, prevents platelet-rich thrombosis in hamsters. Blood 1995, 85, 712–719. [Google Scholar] [CrossRef]
- Du, Y.; Shi, H.; Guo, Q.; Liu, C.; Zhao, K. Hirudomacin: A Protein with Dual Effects of Direct Bacterial Inhibition and Regulation of Innate Immunity. Appl. Environ. Microbiol. 2023, 89, e0052723. [Google Scholar] [CrossRef]
- Grafskaia, E.; Pavlova, E.; Babenko, V.V.; Latsis, I.; Malakhova, M.; Lavrenova, V.; Bashkirov, P.; Belousov, D.; Klinov, D.; Lazarev, V. The Hirudo Medicinalis Microbiome Is a Source of New Antimicrobial Peptides. Int. J. Mol. Sci. 2020, 21, 7141. [Google Scholar] [CrossRef] [PubMed]
- Grafskaia, E.N.; Nadezhdin, K.D.; Talyzina, I.A.; Polina, N.F.; Podgorny, O.V.; Pavlova, E.R.; Bashkirov, P.V.; Kharlampieva, D.D.; Bobrovsky, P.A.; Latsis, I.A.; et al. Medicinal leech antimicrobial peptides lacking toxicity represent a promising alternative strategy to combat antibiotic-resistant pathogens. Eur. J. Med. Chem. 2019, 180, 143–153. [Google Scholar] [CrossRef] [PubMed]
- Wang, C.; Chen, M.; Lu, X.; Yang, S.; Yang, M.; Fang, Y.; Lai, R.; Duan, Z. Isolation and Characterization of Poeciguamerin, a Peptide with Dual Analgesic and Anti-Thrombotic Activity from the Poecilobdella manillensis Leech. Int. J. Mol. Sci. 2023, 24, 11097. [Google Scholar] [CrossRef] [PubMed]
- Huang, Q.; Tang, J.; Chai, X.; Ren, W.; Wang, J.; Gan, Q.; Shi, J.; Wang, M.; Yang, S.; Liu, J.; et al. Affinity ultrafiltration and UPLC-HR-Orbitrap-MS based screening of thrombin-targeted small molecules with anticoagulation activity from Poecilobdella manillensis. J. Chromatogr. B Anal. Technol. Biomed. Life Sci. 2021, 1178, 122822. [Google Scholar] [CrossRef]
- Shao, G.Y.; Tian, Q.Q.; Li, W.B.; Wang, S.Y.; Lu, Y.X.; Liu, F.; Cheng, B.X. Cloning and functional identification of pmKPI cDNA in Poecilobdella manillensis. Mol. Biol. Rep. 2023, 50, 299–308. [Google Scholar] [CrossRef]
- Lukas, P.; Melikian, G.; Hildebrandt, J.P.; Müller, C. Make it double: Identification and characterization of a Tandem-Hirudin from the Asian medicinal leech Hirudinaria manillensis. Parasitol. Res. 2022, 121, 2995–3006. [Google Scholar] [CrossRef]
- Electricwala, A.; Sawyer, R.T.; Jones, C.P.; Atkinson, T. Isolation of thrombin inhibitor from the leech Hirudinaria manillensis. Blood Coagul. Fibrinolysis Int. J. Haemost. Thromb. 1991, 2, 83–89. [Google Scholar] [CrossRef]
- De Breij, A.; Riool, M.; Cordfunke, R.A.; Malanovic, N.; de Boer, L.; Koning, R.I.; Ravensbergen, E.; Franken, M.; van der Heijde, T.; Boekema, B.K.; et al. The antimicrobial peptide SAAP-148 combats drug-resistant bacteria and biofilms. Sci. Transl. Med. 2018, 10, eaan4044. [Google Scholar] [CrossRef]
- Schikorski, D.; Cuvillier-Hot, V.; Leippe, M.; Boidin-Wichlacz, C.; Slomianny, C.; Macagno, E.; Salzet, M.; Tasiemski, A. Microbial challenge promotes the regenerative process of the injured central nervous system of the medicinal leech by inducing the synthesis of antimicrobial peptides in neurons and microglia. J. Immunol. 2008, 181, 1083–1095. [Google Scholar] [CrossRef]
- Vakhrusheva, T.V.; Moroz, G.D.; Basyreva, L.Y.; Shmeleva, E.V.; Gusev, S.A.; Mikhalchik, E.V.; Grafskaia, E.N.; Latsis, I.A.; Panasenko, O.M.; Lazarev, V.N. Effects of Medicinal Leech-Related Cationic Antimicrobial Peptides on Human Blood Cells and Plasma. Molecules 2022, 27, 5848. [Google Scholar] [CrossRef]
- Ho, J.; Zhang, L.; Liu, X.; Wong, S.H.; Wang, M.H.T.; Lau, B.W.M.; Ngai, S.P.C.; Chan, H.; Choi, G.; Leung, C.C.H.; et al. Pathological Role and Diagnostic Value of Endogenous Host Defense Peptides in Adult and Neonatal Sepsis: A Systematic Review. Shock 2017, 47, 673–679. [Google Scholar] [CrossRef]
- Liesenborghs, L.; Meyers, S.; Vanassche, T.; Verhamme, P. Coagulation: At the heart of infective endocarditis. J. Thromb. Haemost. JTH 2020, 18, 995–1008. [Google Scholar] [CrossRef]
- Nagarajan, D.; Nagarajan, T.; Roy, N.; Kulkarni, O.; Ravichandran, S.; Mishra, M.; Chakravortty, D.; Chandra, N. Computational antimicrobial peptide design and evaluation against multidrug-resistant clinical isolates of bacteria. J. Biol. Chem. 2018, 293, 3492–3509. [Google Scholar] [CrossRef] [PubMed]
- Kakar, A.; Holzknecht, J.; Dubrac, S.; Gelmi, M.L.; Romanelli, A.; Marx, F. New Perspectives in the Antimicrobial Activity of the Amphibian Temporin B: Peptide Analogs Are Effective Inhibitors of Candida albicans Growth. J. Fungi 2021, 7, 457. [Google Scholar] [CrossRef] [PubMed]
- Mwangi, J.; Yin, Y.; Wang, G.; Yang, M.; Li, Y.; Zhang, Z.; Lai, R. The antimicrobial peptide ZY4 combats multidrug-resistant Pseudomonas aeruginosa and Acinetobacter baumannii infection. Proc. Natl. Acad. Sci. USA 2019, 116, 26516–26522. [Google Scholar] [CrossRef] [PubMed]
- Greco, I.; Molchanova, N.; Holmedal, E.; Jenssen, H.; Hummel, B.D.; Watts, J.L.; Håkansson, J.; Hansen, P.R.; Svenson, J. Correlation between hemolytic activity, cytotoxicity and systemic in vivo toxicity of synthetic antimicrobial peptides. Sci. Rep. 2020, 10, 13206. [Google Scholar] [CrossRef]
- Yusuf, E.; van Westreenen, M.; Goessens, W.; Croughs, P. The accuracy of four commercial broth microdilution tests in the determination of the minimum inhibitory concentration of colistin. Ann. Clin. Microbiol. Antimicrob. 2020, 19, 42. [Google Scholar] [CrossRef]
- Mohammadi, M.; Taheri, B.; Momenzadeh, N.; Salarinia, R.; Nabipour, I.; Farshadzadeh, Z.; Bargahi, A. Identification and Characterization of Novel Antimicrobial Peptide from Hippocampus comes by In Silico and Experimental Studies. Mar. Biotechnol. 2018, 20, 718–728. [Google Scholar] [CrossRef]
- Geng, H.; Yuan, Y.; Adayi, A.; Zhang, X.; Song, X.; Gong, L.; Zhang, X.; Gao, P. Engineered chimeric peptides with antimicrobial and titanium-binding functions to inhibit biofilm formation on Ti implants. Mater. Sci. Eng. C Mater. Biol. Appl. 2018, 82, 141–154. [Google Scholar] [CrossRef]
- Wei, L.; Gao, J.; Zhang, S.; Wu, S.; Xie, Z.; Ling, G.; Kuang, Y.Q.; Yang, Y.; Yu, H.; Wang, Y. Identification and Characterization of the First Cathelicidin from Sea Snakes with Potent Antimicrobial and Anti-inflammatory Activity and Special Mechanism. J. Biol. Chem. 2015, 290, 16633–16652. [Google Scholar] [CrossRef]




| Peptide | Sequence | L | NC | H | PR (n/%) | NPR (n/%) |
|---|---|---|---|---|---|---|
| KS14 | KSSNTKAKKKKKNN | 14 | +7 | −0.589 | 13/92.86 | 1/7.14 |
| RA19 | RAVLCPKPKPKKKKVCVVL | 19 | +7 | 0.362 | 7/36.84 | 12/63.16 |
| KT20 | KTRRRNRKHKKTINTETVQI | 20 | +7 | −0.203 | 17/85 | 3/15 |
| VF21 | VFLICFSLISPASFENVRAKW | 21 | +1 | 0.790 | 7/33.33 | 14/66.67 |
| RK22 | RKYKEKKDKSQNKKKKRKCMIL | 22 | +10 | −0.316 | 17/77.27 | 5/22.73 |
| KS34 | KSKSKKPSKSKPKKKKTSVVQQELQDVISFDFGC | 34 | +7 | 0.029 | 24/70.59 | 10/29.41 |
| Peptide | Random Forest Class | Earth Class | Earth Prob. Source | E. coli Prob. | S. aureus Prob. |
|---|---|---|---|---|---|
| KS14 | Non-AMP | AMP | 0.52 | 0.63 | 0.37 |
| RA19 | AMP | Non-AMP | 0.21 | 0.93 | 0.07 |
| KT20 | AMP | Non-AMP | 0.02 | 0.74 | 0.26 |
| VF21 | AMP | AMP | 0.66 | 0.3 | 0.7 |
| RK22 | AMP | AMP | 0.5 | 0.52 | 0.48 |
| KS34 | AMP | Non-AMP | 0.15 | 0.86 | 0.14 |
| Bacteria Strain | MIC (μg/mL) | |||||
|---|---|---|---|---|---|---|
| KS14 | KS34 | KT20 | RK22 | VF21 | RA19 | |
| S. aureus (ATCC6538) | 50 | >100 | 50 | 6.25 | >100 | 12.5 |
| A. baumannii, ATCC19606 | >100 | >100 | >100 | 100 | >100 | >100 |
| P. aeruginosa, ATCC9027 | >100 | >100 | >100 | >100 | >100 | >100 |
| E. coli, ATCC25922 | >100 | >100 | >100 | 25 | >100 | >100 |
| Bacteria Strain | MIC (μg/mL) | |
|---|---|---|
| RK22 | Vancomycin | |
| S. aureus (ATCC6538) | 6.25 | 1.56 |
| MRSA-Z | 6.25 | 1.56 |
| MRSA11 | 6.25 | 1.56 |
| MRSA22 | 6.25 | 1.56 |
| SA220823 | 12.5 | 1.56 |
| SA15772 | 12.5 | 1.56 |
Disclaimer/Publisher’s Note: The statements, opinions and data contained in all publications are solely those of the individual author(s) and contributor(s) and not of MDPI and/or the editor(s). MDPI and/or the editor(s) disclaim responsibility for any injury to people or property resulting from any ideas, methods, instructions or products referred to in the content. |
© 2023 by the authors. Licensee MDPI, Basel, Switzerland. This article is an open access article distributed under the terms and conditions of the Creative Commons Attribution (CC BY) license (https://creativecommons.org/licenses/by/4.0/).
Share and Cite
Lu, X.; Yang, M.; Zhou, S.; Yang, S.; Chen, X.; Khalid, M.; Wang, K.; Fang, Y.; Wang, C.; Lai, R.; et al. Identification and Characterization of RK22, a Novel Antimicrobial Peptide from Hirudinaria manillensis against Methicillin Resistant Staphylococcus aureus. Int. J. Mol. Sci. 2023, 24, 13453. https://doi.org/10.3390/ijms241713453
Lu X, Yang M, Zhou S, Yang S, Chen X, Khalid M, Wang K, Fang Y, Wang C, Lai R, et al. Identification and Characterization of RK22, a Novel Antimicrobial Peptide from Hirudinaria manillensis against Methicillin Resistant Staphylococcus aureus. International Journal of Molecular Sciences. 2023; 24(17):13453. https://doi.org/10.3390/ijms241713453
Chicago/Turabian StyleLu, Xiaoyu, Min Yang, Shengwen Zhou, Shuo Yang, Xiran Chen, Mehwish Khalid, Kexin Wang, Yaqun Fang, Chaoming Wang, Ren Lai, and et al. 2023. "Identification and Characterization of RK22, a Novel Antimicrobial Peptide from Hirudinaria manillensis against Methicillin Resistant Staphylococcus aureus" International Journal of Molecular Sciences 24, no. 17: 13453. https://doi.org/10.3390/ijms241713453
APA StyleLu, X., Yang, M., Zhou, S., Yang, S., Chen, X., Khalid, M., Wang, K., Fang, Y., Wang, C., Lai, R., & Duan, Z. (2023). Identification and Characterization of RK22, a Novel Antimicrobial Peptide from Hirudinaria manillensis against Methicillin Resistant Staphylococcus aureus. International Journal of Molecular Sciences, 24(17), 13453. https://doi.org/10.3390/ijms241713453

