Novel Genetic Loci from Triticum timopheevii Associated with Gluten Content Revealed by GWAS in Wheat Breeding Lines
Abstract
1. Introduction
2. Results
2.1. Phenotypic Assessment
2.2. Allelic Diversity of HMW-GS
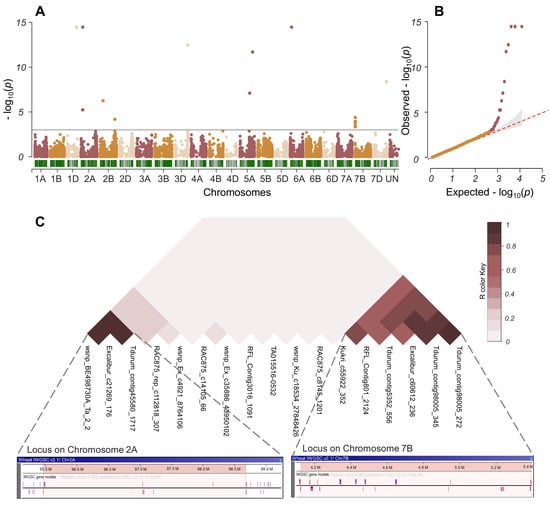
2.3. Population Structure and Association Study
2.4. Putative Candidate Gene Analysis
2.4.1. Locus 2A
2.4.2. Locus 7B
2.4.3. Other Loci
3. Discussion
3.1. Comparison of Putative QTL Localization with Known Data
3.2. Allelic Composition of HMW Glutenins in Wheat Varieties and Introgression Lines
4. Materials and Methods
4.1. Plant Materials and Phenotyping
4.2. Statistical Analysis
4.3. Genotyping
4.4. Identification of HMW-SG Alleles
4.5. Population Structure and Genome-Wide Association Study
4.6. Gene Annotation
5. Conclusions
Supplementary Materials
Author Contributions
Funding
Institutional Review Board Statement
Informed Consent Statement
Data Availability Statement
Acknowledgments
Conflicts of Interest
References
- Reynolds, M.; Foulkes, J.; Furbank, R.; Griffiths, S.; King, J.; Murchie, E.; Parry, M.; Slafer, G. Achieving yield gains in wheat. Plant Cell Environ. 2012, 35, 1799–1823. [Google Scholar] [CrossRef]
- Mitrofanova, O.P.; Khakimova, A.G. New genetic resources in wheat breeding for an increased grain protein content. Vavilov J. Genet. Breed. 2016, 20, 545–554. [Google Scholar] [CrossRef]
- De Santis, M.A.; Giuliani, M.M.; Giuzio, L.; De Vita, P.; Lovegrove, A.; Shewry, P.R.; Flagella, Z. Differences in gluten protein composition between old and modern durum wheat genotypes in relation to 20th century breeding in Italy. Eur. J. Agron. 2017, 87, 19–29. [Google Scholar] [CrossRef]
- Pronin, D.; Börner, A.; Weber, H.; Scherf, K.A. Wheat (Triticum aestivum L.) Breeding from 1891 to 2010 contributed to increasing yield and glutenin contents but decreasing protein and gliadin contents. J. Agric. Food Chem. 2020, 68, 13247–13256. [Google Scholar] [CrossRef]
- Miner, G.L.; Delgado, J.A.; Ippolito, J.A.; Johnson, J.J.; Kluth, D.L.; Stewart, C.E. Wheat grain micronutrients and relationships with yield and protein in the U.S. Central Great Plains. Field Crops Res. 2022, 279, 108453. [Google Scholar] [CrossRef]
- Wrigley, C.W.; Békés, F.; Bushuk, W. Chapter 1 Gluten: A balance of gliadin and glutenin. In Gliadin and Glutenin: The Unique Balance of Wheat Quality; AACC International, Inc.: St. Paul, MN, USA, 2006; pp. 3–32. [Google Scholar]
- Shewry, P. What is gluten—Why is it special? Front. Nutr. 2019, 6, 101. [Google Scholar] [CrossRef]
- Yang, Y.; Chai, Y.; Zhang, X.; Lu, S.; Zhao, Z.; Wei, D.; Chen, L.; Hu, Y.-G. Multi-locus GWAS of quality traits in bread wheat: Mining more candidate genes and possible regulatory network. Front. Plant Sci. 2020, 11, 1091. [Google Scholar] [CrossRef]
- Barak, S.; Mudgil, D.; Khatkar, B.S. Relationship of gliadin and glutenin proteins with dough rheology, flour pasting and bread making performance of wheat varieties. LWT-Food Sci. Technol. 2013, 51, 211–217. [Google Scholar] [CrossRef]
- Wang, P.; Jin, Z.; Xu, X. Physicochemical alterations of wheat gluten proteins upon dough formation and frozen storage—A review from gluten, glutenin and gliadin perspectives. Trends Food Sci. Technol. 2015, 46, 189–198. [Google Scholar] [CrossRef]
- Payne, P.I.; Holt, L.M.; Lawrence, G.J.; Law, C.N. The genetics of gliadin and glutenin, the major storage proteins of the wheat endosperm. Plant Foods Hum. Nutr. 1982, 31, 229–241. [Google Scholar] [CrossRef]
- Metakovsky, E.V.; Branlard, G.P.; Graybosch, R.A. Gliadin of common wheat: Polymorphism and genetics. In Gliadin and Glutenin: The Unique Balance of Wheat Quality; Wrigley, C., Békés, F., Bushuk, W., Eds.; American Association of Cereal Chemists, Inc. (AACC): St. Paul, MN, USA, 2006; pp. 35–84. [Google Scholar]
- Payne, P.I.; Corfield, K.G.; Blackman, J.A. Identification of a high-molecular-weight subunit of glutenin whose presence correlates with bread-making quality in wheats of related pedigree. Theor. Appl. Genet. 1979, 55, 153–159. [Google Scholar] [CrossRef]
- Shewry, P.R.; Tatham, A.S.; Barro, F.; Barcelo, P.; Lazzeri, P. Biotechnology of breadmaking: Unraveling and manipulating the multi-protein gluten complex. Nat. Biotechnol. 1995, 13, 1185–1190. [Google Scholar] [CrossRef]
- Weegels, P.L.; Hamer, R.J.; Schofield, J.D. Functional properties of wheat glutenin. J. Cereal Sci. 1996, 23, 1–17. [Google Scholar] [CrossRef]
- Anjum, F.M.; Khan, M.R.; Din, A.; Saeed, M.; Pasha, I.; Arshad, M.U. Wheat gluten: High molecular weight glutenin subunits -structure, genetics, and relation to dough elasticity. J. Food Sci. 2007, 72, R56–R63. [Google Scholar] [CrossRef] [PubMed]
- Shewry, P.R.; Halford, N.G.; Belton, P.S.; Tatham, A.S. The structure and properties of gluten: An elastic protein from wheat grain. Philos. Trans. R. Soc. Lond. Ser. B Biol. Sci. 2002, 357, 133–142. [Google Scholar] [CrossRef]
- Waines, J.G.; Payne, P.I. Electrophoretic analysis of the high-molecular-weight glutenin subunits of Triticum monococcum, T. urartu, and the A genome of bread wheat (T. aestivum). Theor. Appl. Genet. 1987, 74, 71–76. [Google Scholar] [CrossRef]
- Nevo, E.; Chen, G. Drought and salt tolerances in wild relatives for wheat and barley improvement. Plant Cell Environ. 2010, 33, 670–685. [Google Scholar] [CrossRef]
- Merchuk-Ovnat, L.; Barak, V.; Fahima, T.; Ordon, F.; Lidzbarsky, G.A.; Krugman, T.; Saranga, Y. Ancestral QTL alleles from wild emmer wheat improve drought resistance and productivity in modern wheat cultivars. Front. Plant Sci. 2016, 7, 452. [Google Scholar] [CrossRef]
- Kumar, K.; Jan, I.; Saripalli, G.; Sharma, P.K.; Mir, R.R.; Balyan, H.S.; Gupta, P.K. An update on resistance genes and their use in the development of leaf rust resistant cultivars in wheat. Front. Genet. 2022, 13, 816057. [Google Scholar] [CrossRef]
- Hu, X.-G.; Wu, B.-H.; Bi, Z.-G.; Liu, D.-C.; Zhang, L.-Q.; Yan, Z.-H.; Wei, Y.-M.; Zheng, Y.-L. Allelic variation and distribution of HMW glutenin subunit 1Ay in Triticum species. Genet. Resour. Crop Evol. 2012, 59, 491–497. [Google Scholar] [CrossRef]
- Ozuna, C.V.; Barro, F. Characterization of gluten proteins and celiac disease-related immunogenic epitopes in the Triticeae: Cereal domestication and breeding contributed to decrease the content of gliadins and gluten. Mol. Breed. 2018, 38, 22. [Google Scholar] [CrossRef]
- Zeibig, F.; Kilian, B.; Frei, M. The grain quality of wheat wild relatives in the evolutionary context. Theor. Appl. Genet. 2022, 135, 4029–4048. [Google Scholar] [CrossRef] [PubMed]
- Johnson, M.; Kumar, A.; Oladzad-Abbasabadi, A.; Salsman, E.; Aoun, M.; Manthey, F.A.; Elias, E.M. Association mapping for 24 traits related to protein content, gluten strength, color, cooking, and milling quality using balanced and unbalanced data in durum wheat [Triticum turgidum L. var. durum (Desf).]. Front. Genet. 2019, 10, 717. [Google Scholar] [CrossRef]
- Liu, J.; Huang, L.; Wang, C.; Liu, Y.; Yan, Z.; Wang, Z.; Xiang, L.; Zhong, X.; Gong, F.; Zheng, Y.; et al. Genome-wide association study reveals novel genomic regions associated with high grain protein content in wheat lines derived from wild emmer wheat. Front. Plant Sci. 2019, 10, 464. [Google Scholar] [CrossRef] [PubMed]
- Vishwakarma, M.K.; Arun, B.; Mishra, V.K.; Yadav, P.S.; Kumar, H.; Joshi, A.K. Marker-assisted improvement of grain protein content and grain weight in indian bread wheat. Euphytica 2016, 208, 313–321. [Google Scholar] [CrossRef]
- Tabbita, F.; Pearce, S.; Barneix, A.J. Breeding for increased grain protein and micronutrient content in wheat: Ten years of the GPC-B1 gene. J. Cereal Sci. 2017, 73, 183–191. [Google Scholar] [CrossRef]
- Kumar, A.; Jain, S.; Elias, E.M.; Ibrahim, M.; Sharma, L.K. An overview of qtl identification and marker-assisted selection for grain protein content in wheat. In Eco-Friendly Agro-Biological Techniques for Enhancing Crop Productivity; Springer: Singapore, 2018; pp. 245–274. [Google Scholar]
- Wang, Z.; Huang, L.; Wu, B.; Hu, J.; Jiang, Z.; Qi, P.; Zheng, Y.; Liu, D. Characterization of an integrated active Glu-1Ay allele in common wheat from wild emmer and its potential role in flour improvement. Int. J. Mol. Sci. 2018, 19, 923. [Google Scholar] [CrossRef]
- Ciaffi, M.; Lafiandra, D.; Turchetta, T.; Ravaglia, S.; Bariana, H.; Gupta, R.; MacRitchie, F. Breadbaking potential of durum wheat lines expressing both x-and y-type subunits at the Glu-A1 locus. Cereal Chem. 1995, 72, 465–469. [Google Scholar]
- Rogers, W.J.; Miller, T.E.; Payne, P.I.; Seekings, J.A.; Sayers, E.J.; Holt, L.M.; Law, C.N. Introduction to bread wheat (Triticum aestivum L.) and assessment for bread-making quality of alleles from T. boeoticum Boiss. ssp. thaoudar at Glu-A1 encoding two high-molecular-weight subunits of glutenin. Euphytica 1997, 93, 19–29. [Google Scholar] [CrossRef]
- Garg, M.; Tanaka, H.; Ishikawa, N.; Takata, K.; Yanaka, M.; Tsujimoto, H. A Novel Pair of HMW glutenin subunits from Aegilops searsii Improves Quality of Hexaploid Wheat. Cereal Chem. J. 2009, 86, 26–32. [Google Scholar] [CrossRef]
- Allaby, R.G.; Banerjee, M.; Brown, T.A. Evolution of the High Molecular Weight Glutenin loci of the A, B, D, and G genomes of wheat. Genome 1999, 42, 296–307. [Google Scholar] [CrossRef] [PubMed]
- Wan, Y.; Wang, D.; Shewry, P.; Halford, N. Isolation and characterization of five novel high molecular weight subunit of glutenin genes from Triticum timopheevi and Aegilops cylindrica. Theor. Appl. Genet. 2002, 104, 828–839. [Google Scholar] [CrossRef] [PubMed]
- Garg, M.; Tanaka, H.; Ishikawa, N.; Takata, K.; Yanaka, M.; Tsujimoto, H. Agropyron elongatum HMW-glutenins have a potential to improve wheat end-product quality through targeted chromosome introgression. J. Cereal Sci. 2009, 50, 358–363. [Google Scholar] [CrossRef]
- Davoyan, R.O.; Bebyakina, I.V.; Davoyan, E.R.; Mikov, D.S.; Badaeva, E.D.; Adonina, I.G.; Salina, E.A.; Zinchenco, A.N.; Zubanova, Y.S. Use of a synthetic form avrodes for transfer of leaf rust resistance from Aegilops speltoides to common wheat. Vavilov J. Genet. Breed. 2017, 21, 663–670. [Google Scholar] [CrossRef][Green Version]
- Shchukina, L.V.; Simonov, A.V.; Demenkova, M.A.; Klykov, A.G.; Shamanin, V.P.; Pozherukova, V.E.; Lepekhov, S.B.; Chebatareva, M.V.; Petin, V.A.; Börner, A.; et al. Increased grain protein and gluten contents of bread wheat caused by introgression of a T. timopheevii segment into chromosome 2A. Euphytica 2022, 218, 170. [Google Scholar] [CrossRef]
- Sibikeev, S.N.; Baranova, O.A.; Druzhin, A.E. A Prebreeding study of introgression spring bread wheat lines carrying combinations of stem rust resistance genes, Sr22+Sr25 and Sr35+Sr25. Vavilov J. Genet. Breed. 2021, 25, 713–722. [Google Scholar] [CrossRef]
- Nocente, F.; Galassi, E.; Taddei, F.; Natale, C.; Gazza, L. Ancient caucasian wheats: A contribution for sustainable diets and food diversity. Foods 2022, 11, 1209. [Google Scholar] [CrossRef]
- Gonzalez-Hernandez, J.L.; Elias, E.M.; Kianian, S.F. Mapping genes for grain protein concentration and grain yield on chromosome 5B of Triticum turgidum (L.) var. dicoccoides. Euphytica 2004, 139, 217–225. [Google Scholar] [CrossRef]
- Mérida-García, R.; Liu, G.; He, S.; Gonzalez-Dugo, V.; Dorado, G.; Gálvez, S.; Solís, I.; Zarco-Tejada, P.J.; Reif, J.C.; Hernandez, P. Genetic dissection of agronomic and quality traits based on association mapping and genomic selection approaches in durum wheat grown in southern Spain. PLoS ONE 2019, 14, e0211718. [Google Scholar] [CrossRef]
- Pu, Z.; Ye, X.; Li, Y.; Shi, B.; Guo, Z.; Dai, S.; Ma, J.; Liu, Z.; Jiang, Y.; Li, W.; et al. Identification and validation of novel loci associated with wheat quality through a genome-wide association study. J. Integr. Agric. 2022, 21, 3131–3147. [Google Scholar] [CrossRef]
- Gao, L.; Meng, C.; Yi, T.; Xu, K.; Cao, H.; Zhang, S.; Yang, X.; Zhao, Y. Genome-wide association study reveals the genetic basis of yield- and quality-related traits in wheat. BMC Plant Biol. 2021, 21, 144. [Google Scholar] [CrossRef] [PubMed]
- Liu, S.; Chao, S.; Anderson, J.A. New DNA markers for high molecular weight glutenin subunits in wheat. Theor. Appl. Genet. 2008, 118, 177–183. [Google Scholar] [CrossRef] [PubMed]
- Lafiandra, D.; Tucci, G.F.; Pavoni, A.; Turchetta, T.; Margiotta, B. PCR analysis of x- and y-type genes present at the complex Glu-A1 locus in durum and bread Wheat. Theor. Appl. Genet. 1997, 94, 235–240. [Google Scholar] [CrossRef]
- Butow, B.J.; Ma, W.; Gale, K.R.; Cornish, G.B.; Rampling, L.; Larroque, O.; Morell, M.K.; Békés, F. Molecular discrimination of Bx7 alleles demonstrates that a highly expressed high-molecular-weight glutenin allele has a major impact on wheat flour dough strength. Theor. Appl. Genet. 2003, 107, 1524–1532. [Google Scholar] [CrossRef]
- Lei, Z.S.; Gale, K.R.; He, Z.H.; Gianibelli, C.; Larroque, O.; Xia, X.C.; Butow, B.J.; Ma, W. Y-type gene specific markers for enhanced discrimination of high-molecular weight glutenin alleles at the Glu-B1 locus in hexaploid wheat. J. Cereal Sci. 2006, 43, 94–101. [Google Scholar] [CrossRef]
- Frichot, E.; François, O. LEA: An R Package for landscape and ecological association studies. Methods Ecol. Evol. 2015, 6, 925–929. [Google Scholar] [CrossRef]
- Liu, X.; Huang, M.; Fan, B.; Buckler, E.S.; Zhang, Z. Iterative usage of fixed and random effect models for powerful and efficient genome-wide association studies. PLOS Genet. 2016, 12, e1005767. [Google Scholar] [CrossRef]
- Wang, S.; Wong, D.; Forrest, K.; Allen, A.; Chao, S.; Huang, B.E.; Maccaferri, M.; Salvi, S.; Milner, S.G.; Cattivelli, L.; et al. Characterization of polyploid wheat genomic diversity using a high-density 90,000 single nucleotide polymorphism array. Plant Biotechnol. J. 2014, 12, 787–796. [Google Scholar] [CrossRef]
- Wang, D.; Li, F.; Cao, S.; Zhang, K. Genomic and functional genomics analyses of gluten proteins and prospect for simultaneous improvement of end-use and health-related traits in wheat. Theor. Appl. Genet. 2020, 133, 1521–1539. [Google Scholar] [CrossRef]
- Li, Y.; Song, Y.; Zhou, R.; Branlard, G.; Jia, J. Detection of QTLs for bread-making quality in wheat using a recombinant inbred line population. Plant Breed. 2009, 128, 235–243. [Google Scholar] [CrossRef]
- Deng, Z.; Tian, J.; Chen, F.; Li, W.; Zheng, F.; Chen, J.; Shi, C.; Sun, C.; Wang, S.; Zhang, Y. Genetic dissection on wheat flour quality traits in two related populations. Euphytica 2015, 203, 221–235. [Google Scholar] [CrossRef]
- Kristensen, P.S.; Jahoor, A.; Andersen, J.R.; Cericola, F.; Orabi, J.; Janss, L.L.; Jensen, J. Genome-wide association studies and comparison of models and cross-validation strategies for genomic prediction of quality traits in advanced winter wheat breeding lines. Front. Plant Sci. 2018, 9, 69. [Google Scholar] [CrossRef] [PubMed]
- Alemu, A.; Suliman, S.; Hagras, A.; Thabet, S.; Al-Abdallat, A.; Abdelmula, A.A.; Tadesse, W. Multi-model genome-wide association and genomic prediction analysis of 16 agronomic, physiological and quality related traits in icarda spring wheat. Euphytica 2021, 217, 205. [Google Scholar] [CrossRef]
- Hao, S.; Lou, H.; Wang, H.; Shi, J.; Liu, D.; Baogerile; Tao, J.; Miao, S.; Pei, Q.; Yu, L.; et al. Genome-wide association study reveals the genetic basis of five quality traits in Chinese wheat. Front. Plant Sci. 2022, 13, 835306. [Google Scholar] [CrossRef]
- Mohamed, I.E.S.; Kamal, N.M.; Mustafa, H.M.; Abdalla, M.G.A.; Elhashimi, A.M.A.; Gorafi, Y.S.A.; Tahir, I.S.A.; Tsujimoto, H.; Tanaka, H. Identification of Glu-D1 alleles and novel marker–trait associations for flour quality and grain yield traits under heat-stress environments in wheat lines derived from diverse accessions of Aegilops tauschii. Int. J. Mol. Sci. 2022, 23, 12034. [Google Scholar] [CrossRef] [PubMed]
- Ma, H.; Lin, J.; Mei, F.; Mao, H.; Li, Q.Q. Differential alternative polyadenylation of homoeologous genes of allohexaploid wheat ABD subgenomes during drought stress response. Plant J. 2023, 114, 499–518. [Google Scholar] [CrossRef] [PubMed]
- Lou, H.; Zhang, R.; Liu, Y.; Guo, D.; Zhai, S.; Chen, A.; Zhang, Y.; Xie, C.; You, M.; Peng, H.; et al. Genome-wide association study of six quality-related traits in common wheat (Triticum aestivum L.) under two sowing conditions. Theor. Appl. Genet. 2021, 134, 399–418. [Google Scholar] [CrossRef]
- Li, J.; Cui, F.; Ding, A.; Zhao, C.; Wang, X.; Wang, L.; Bao, Y.; Qi, X.; Li, X.; Gao, J.; et al. QTL detection of seven quality traits in wheat using two related recombinant inbred line populations. Euphytica 2012, 183, 207–226. [Google Scholar] [CrossRef]
- Sun, X.; Liu, T.; Ning, T.; Liu, K.; Duan, X.; Wang, X.; Wang, Q.; An, Y.; Guan, X.; Tian, J.-C.; et al. Genetic dissection of wheat kernel hardness using conditional qtl mapping of kernel size and protein-related traits. Plant Mol. Biol. Rep. 2018, 36, 1–12. [Google Scholar] [CrossRef]
- Leonova, I.N.; Kiseleva, A.A.; Berezhnaya, A.A.; Stasyuk, A.I.; Likhenko, I.E.; Salina, E.A. Identification of QTLs for grain protein content in russian spring wheat varieties. Plants 2022, 11, 437. [Google Scholar] [CrossRef]
- Taranto, F.; D’Agostino, N.; Catellani, M.; Laviano, L.; Ronga, D.; Milc, J.; Prandi, B.; Boukid, F.; Sforza, S.; Graziano, S.; et al. Characterization of celiac disease-related epitopes and gluten fractions, and identification of associated loci in durum wheat. Agronomy 2020, 10, 1231. [Google Scholar] [CrossRef]
- Wang, S.; Wang, T.; Xuan, Q.; Qu, X.; Xu, Q.; Jiang, Q.; Pu, Z.; Li, Y.; Jiang, Y.; Chen, G.; et al. Major and stably expressed QTL for traits related to the mature wheat embryo independent of kernel size. Theor. Appl. Genet. 2023, 136, 90. [Google Scholar] [CrossRef]
- Devate, N.B.; Krishna, H.; Sunilkumar, V.P.; Manjunath, K.K.; Mishra, C.N.; Jain, N.; Singh, G.P.; Singh, P.K. Identification of genomic regions of wheat associated with grain Fe and Zn content under drought and heat stress using genome-wide association study. Front. Genet. 2022, 13, 1034947. [Google Scholar] [CrossRef]
- Marcotuli, I.; Soriano, J.M.; Gadaleta, A. A Consensus map for quality traits in durum wheat based on genome-wide association studies and detection of ortho-meta QTL across cereal species. Front. Genet. 2022, 13, 982418. [Google Scholar] [CrossRef] [PubMed]
- Wei, X.; Li, Y.; Zhu, X.; Liu, X.; Ye, X.; Zhou, M.; Zhang, Z. The GATA transcription factor TaGATA1 recruits demethylase TaELF6-A1 and enhances seed dormancy in wheat by directly regulating TaABI5. J. Integr. Plant Biol. 2023, 65, 1262–1276. [Google Scholar] [CrossRef]
- Vuletić, M.; Španić, V. Special Issue in Honour of Prof. Reto J. Strasser-Characterization of photosynthetic performance during natural leaf senescence in winter wheat: Multivariate analysis as a tool for phenotypic characterization. Photosynthetica 2020, 58, 301–313. [Google Scholar] [CrossRef]
- Ashraf, M.; Bashir, A. Relationship of photosynthetic capacity at the vegetative stage and during grain development with grain yield of two hexaploid wheat (Triticum aestivum L.) cultivars differing in yield. Eur. J. Agron. 2003, 19, 277–287. [Google Scholar] [CrossRef]
- Obukhova, L.V.; Budashkina, E.B.; Ermakova, M.F.; Kalinina, M.P.; Shumny, V.K. Grain and flour quality in introgressive lines of spring soft wheat carrying leaf rust resistance gene from Triticum timopheevii Zhuk. Agric. Biol. 2008, 5, 38–42. [Google Scholar]
- Hu, X.G.; Liu, J.; Zhang, L.; Wu, B.H.; Hu, J.L.; Liu, D.C.; Zheng, Y.L. Zn and Fe concentration variations of grain and flag leaf and the relationship with nam-g1 gene in Triticum Timopheevii (Zhuk.) Zhuk. ssp. timopheevii. Cereal Res. Commun. 2017, 45, 421–431. [Google Scholar] [CrossRef]
- Morgunov, A.I.; Rogers, W.J.; Sayers, E.J.; Metakovsky, E.V. The high-molecular-weight glutenin subunit composition of Soviet wheat varieties. Euphytica 1990, 51, 41–52. [Google Scholar] [CrossRef]
- Abugalieva, A.I.; Morgunov, A.I.; Pena, J.R.; Volkovinskaya, N.B.; Savin, T.V. Kazakhstan-Siberian spring common wheat identification according to glutenin and gliadin composition. Vavilov J. Genet. Breed. 2015, 19, 74. [Google Scholar] [CrossRef]
- Dobrotvorskaya, T.V.; Martynov, S.P. Analysis of diversity of Russian and Ukrainian bread wheat (Triticum aestivum L.) cultivars for high-molecular-weight glutenin subunits. Russ. J. Genet. 2011, 47, 799–812. [Google Scholar] [CrossRef]
- Li, X.; Zhang, Y.; Gao, L.; Wang, A.; Ji, K.; He, Z.; Appels, R.; Ma, W.; Yan, Y. Molecular cloning, heterologous expression, and phylogenetic analysis of a novel y-type HMW glutenin subunit gene from the G genome of Triticum timopheevi. Genome 2007, 50, 1130–1140. [Google Scholar] [CrossRef] [PubMed]
- Leonova, I.N.; Skolotneva, E.S.; Orlova, E.A.; Orlovskaya, O.A.; Salina, E.A. Detection of genomic regions associated with resistance to stem rust in russian spring wheat varieties and breeding germplasm. Int. J. Mol. Sci. 2020, 21, 4706. [Google Scholar] [CrossRef] [PubMed]
- Leonova, I.N.; Röder, M.S.; Budashkina, E.B.; Kalinina, N.P.; Salina, E.A. Molecular analysis of leaf rust-resistant introgression lines obtained by crossing of hexaploid wheat Triticum aestivum with tetraploid wheat Triticum timopheevii. Russ. J. Genet. 2002, 38, 1397–1403. [Google Scholar] [CrossRef]
- Leonova, I.N.; Badaeva, E.D.; Orlovskaya, O.A.; Röder, M.S.; Khotyleva, L.V.; Salina, E.A.; Shumny, V.K. Comparative characteristic of Triticum aestivum/Triticum durum and Triticum aestivum/Triticum dicoccum hybrid lines by genomic composition and resistance to fungal diseases under different environmental conditions. Russ. J. Genet. 2013, 49, 1112–1118. [Google Scholar] [CrossRef]
- Plaschke, J.; Ganal, M.W.; Röder, M.S. Detection of genetic diversity in closely related bread wheat using microsatellite markers. Theor. Appl. Genet. 1995, 91–91, 1001–1007. [Google Scholar] [CrossRef]
- Lipka, A.E.; Tian, F.; Wang, Q.; Peiffer, J.; Li, M.; Bradbury, P.J.; Gore, M.A.; Buckler, E.S.; Zhang, Z. GAPIT: Genome Association and Prediction Integrated Tool. Bioinformatics 2012, 28, 2397–2399. [Google Scholar] [CrossRef]
- GrainGenes. A Database for Triticeae and Avena. Available online: https://wheat.pw.usda.gov/GG3/genome_browser (accessed on 1 July 2023).
- Ensembl Plants. Available online: http://plants.ensembl.org/index.html (accessed on 1 July 2023).
- Yin, L.; Zhang, H.; Tang, Z.; Xu, J.; Yin, D.; Zhang, Z.; Yuan, X.; Zhu, M.; Zhao, S.; Li, X.; et al. RMVP: A memory-efficient, visualization-enhanced, and parallel-accelerated tool for genome-wide association study. Genom. Proteom. Bioinform. 2021, 19, 619–628. [Google Scholar] [CrossRef]
- The Comprehensive R Archive Network. Available online: https://cran.r-project.org/web/packages/genetics/ (accessed on 1 July 2023).
- Shin, J.-H.; Blay, S.; Graham, J.; McNeney, B. LDheatmap: An R function for graphical display of pairwise linkage disequilibria between single nucleotide polymorphisms. J. Stat. Softw. 2006, 16, 1–9. [Google Scholar] [CrossRef]
- Persephone. Available online: https://persephonesoft.com (accessed on 1 July 2023).
- Borrill, P.; Ramirez-Gonzalez, R.; Uauy, C. ExpVIP: A customizable RNA-seq data analysis and visualization platform. Plant Physiol. 2016, 170, 2172–2186. [Google Scholar] [CrossRef] [PubMed]
- Ramírez-González, R.H.; Borrill, P.; Lang, D.; Harrington, S.A.; Brinton, J.; Venturini, L.; Davey, M.; Jacobs, J.; Van Ex, F.; Pasha, A.; et al. The transcriptional landscape of polyploid wheat. Science 2018, 361, eaar6089. [Google Scholar] [CrossRef] [PubMed]




| SNP | Chr | RefSeq v. 1.1, bp | RefSeq v. 2.1, bp | Consensus Genetic Map, cM | p-Value | Alleles | R2, % | Effect, % |
|---|---|---|---|---|---|---|---|---|
| wsnp_Ex_c35886_43950102 | 1D | 436,191,827 | 438,667,832 | 115.62 | 3.51 × 10−15 | C/T | 0.58 | 0.84 |
| wsnp_BE498730A_Ta_2_2 | 2A | 90,741,928 | 95,472,680 | 101.97 | 5.83 × 10−6 | T/G | 12.32 | 1.78 |
| Tdurum_contig45580_1717 | 2A | 93,885,887 | 98,640,570 | 101.97 | 5.83 × 10−6 | A/G | 12.32 | 1.78 |
| Excalibur_c21269_176 | 2A | 93,926,817 | 98,681,112 | 101.97 | 3.51 × 10−15 | G/A | 12.32 | 1.78 |
| RAC875_c14105_66 | 2B | 146,339,548 | 154,587,850 | unmap | 5.57 × 10−7 | C/T | 1.92 | 0.79 |
| RFL_Contig3016_1091 | 2B | 711,726,897 | 720,190,099 | unmap | 6.58 × 10−5 | T/G | 2.23 | −0.78 |
| TA015516-0532 | 3D | 609,083,324 | 613,195,532 | unmap | 3.51 × 10−13 | G/A | 8.10 | 1.39 |
| wsnp_Ex_c4921_8764106 | 5A | 474,541,596 | 475,037,107 | 53.46 | 7.93 × 10−8 | C/G | 11.64 | −1.00 |
| RAC875_rep_c112818_307 | 5A | 613,477,739 | 615,212,548 | 98.90 | 2.05 × 10−12 | G/A | 21.15 | −1.11 |
| wsnp_Ku_c18534_27848426 | 6A | 70,421,823 | 73,308,490 | 71.72 | 3.51 × 10−15 | T/C | 4.36 | −1.21 |
| Kukri_c55922_352 | 7B | 3,796,240 | 4,123,555 | unmap | 1.55 × 10−4 | G/A | 3.81 | −0.69 |
| RFL_Contig801_2124 | 7B | 3,848,916 | 4,175,664 | 10.06 | 1.73 × 10−4 | T/C | 9.18 | 0.77 |
| Tdurum_contig98005_345 | 7B | 4,907,955 | 5,241,285 | unmap | 3.61 × 10−4 | G/A | 8.21 | 0.72 |
| Tdurum_contig98005_272 | 7B | 4,908,028 | 5,241,358 | 10.06 | 4.56 × 10−4 | G/A | 4.59 | 0.76 |
| Excalibur_c60612_236 | 7B | 5,056,454 | 5,389,548 | unmap | 1.11 × 10−4 | C/T | 4.94 | 0.73 |
| Tdurum_contig5352_556 | 7B | 5,061,909 | 5,395,003 | 10.06 | 4.15 × 10−5 | T/C | 5.79 | 0.76 |
| RAC875_c8145_1201 | 7D | 610,823,574 | 613,256,134 | 133.59 | 4.18 × 10−9 | A/G | 8.57 | −1.83 |
Disclaimer/Publisher’s Note: The statements, opinions and data contained in all publications are solely those of the individual author(s) and contributor(s) and not of MDPI and/or the editor(s). MDPI and/or the editor(s) disclaim responsibility for any injury to people or property resulting from any ideas, methods, instructions or products referred to in the content. |
© 2023 by the authors. Licensee MDPI, Basel, Switzerland. This article is an open access article distributed under the terms and conditions of the Creative Commons Attribution (CC BY) license (https://creativecommons.org/licenses/by/4.0/).
Share and Cite
Leonova, I.N.; Kiseleva, A.A.; Berezhnaya, A.A.; Orlovskaya, O.A.; Salina, E.A. Novel Genetic Loci from Triticum timopheevii Associated with Gluten Content Revealed by GWAS in Wheat Breeding Lines. Int. J. Mol. Sci. 2023, 24, 13304. https://doi.org/10.3390/ijms241713304
Leonova IN, Kiseleva AA, Berezhnaya AA, Orlovskaya OA, Salina EA. Novel Genetic Loci from Triticum timopheevii Associated with Gluten Content Revealed by GWAS in Wheat Breeding Lines. International Journal of Molecular Sciences. 2023; 24(17):13304. https://doi.org/10.3390/ijms241713304
Chicago/Turabian StyleLeonova, Irina N., Antonina A. Kiseleva, Alina A. Berezhnaya, Olga A. Orlovskaya, and Elena A. Salina. 2023. "Novel Genetic Loci from Triticum timopheevii Associated with Gluten Content Revealed by GWAS in Wheat Breeding Lines" International Journal of Molecular Sciences 24, no. 17: 13304. https://doi.org/10.3390/ijms241713304
APA StyleLeonova, I. N., Kiseleva, A. A., Berezhnaya, A. A., Orlovskaya, O. A., & Salina, E. A. (2023). Novel Genetic Loci from Triticum timopheevii Associated with Gluten Content Revealed by GWAS in Wheat Breeding Lines. International Journal of Molecular Sciences, 24(17), 13304. https://doi.org/10.3390/ijms241713304

