Effects of Perfluorooctane Sulfonate on Cerebellar Cells via Inhibition of Type 2 Iodothyronine Deiodinase Activity
Abstract
1. Introduction
2. Results
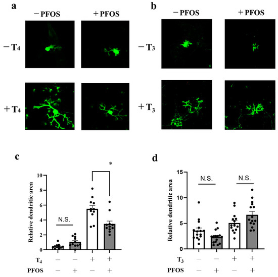
2.1. PFOS Disrupts TH-Induced Dendrite Arborization of Cerebellar Purkinje Cells
2.2. TRα1- and TRβ1-Mediated Transcriptions Were Not Affected by PFOS in CV-1 Cells
2.3. D2 mRNA Expression Was Suppressed by PFOS
2.4. D2 Activity Was Suppressed by PFOS
3. Discussion
4. Materials and Methods
4.1. Chemicals
4.2. Animals
4.3. Plasmids
4.4. Clonal Cell Culture
4.5. Primary Cerebellar Culture
4.6. Analysis of Purkinje Cell Morphology via Immunocytochemistry for Calbindin
4.7. Cell Proliferation Assay
4.8. Transient Transfection-Based Reporter Gene Assay
4.9. Quantitative Real-Time PCR
4.10. Measurement of D2 Activity
4.11. Statistical Data Analysis
5. Conclusions
Supplementary Materials
Author Contributions
Funding
Institutional Review Board Statement
Informed Consent Statement
Data Availability Statement
Conflicts of Interest
References
- Mariussen, E. Neurotoxic effects of perfluoroalkylated compounds: Mechanisms of action and environmental relevance. Arch. Toxicol. 2012, 86, 1349–1367. [Google Scholar] [CrossRef] [PubMed]
- Hekster, F.M.; Laane, R.W.; de Voogt, P. Environmental and toxicity effects of perfluoroalkylated substances. Rev. Environ. Contam. Toxicol. 2003, 179, 99–121. [Google Scholar] [CrossRef]
- Lehmler, H.J. Synthesis of environmentally relevant fluorinated surfactants—A review. Chemosphere 2005, 58, 1471–1496. [Google Scholar] [CrossRef]
- Wang, Z.; Cousins, I.T.; Scheringer, M.; Buck, R.C.; Hungerbuhler, K. Global emission inventories for C-4-C-14 perfluoroalkyl carboxylic acid (PFCA) homologues from 1951 to 2030, part II: The remaining pieces of the puzzle. Environ. Int. 2014, 69, 166–176. [Google Scholar] [CrossRef]
- Decision SC-4/17. Listing of Perfluorooctane Sulfonic Acid, its Salts and Perfluorooctane Sulfonyl Fluoride. UNEP-POPS-COP.4-SC-4-17. Conference of the Parties to the Stockholm Convention on Persistent Organic Pollutants, Geneva, Switzerland, 2009. Available online: http://chm.pops.int/Portals/0/download.aspx?d=UNEP-POPS-COP.4-SC-4-17.English.pdf (accessed on 10 August 2023).
- Kannan, K.; Franson, J.C.; Bowerman, W.W.; Hansen, K.J.; Jones, P.D.; Giesy, J.P. Perfluorooctane sulfonate in fish-eating water birds including bald eagles and albatrosses. Environ. Sci. Technol. 2001, 35, 3065–3070. [Google Scholar] [CrossRef]
- Cui, L.; Zhou, Q.F.; Liao, C.Y.; Fu, J.J.; Jiang, G.B. Studies on the toxicological effects of PFOA and PFOS on rats using histological observation and chemical analysis. Arch. Environ. Contam. Toxicol. 2009, 56, 338–349. [Google Scholar] [CrossRef] [PubMed]
- Gallo, V.; Leonardi, G.; Genser, B.; Lopez-Espinosa, M.J.; Frisbee, S.J.; Karlsson, L.; Ducatman, A.M.; Fletcher, T. Serum perfluorooctanoate (PFOA) and perfluorooctane sulfonate (PFOS) concentrations and liver function biomarkers in a population with elevated PFOA exposure. Environ. Health Perspect. 2012, 120, 655–660. [Google Scholar] [CrossRef]
- Han, J.A.; Fang, Z.Q. Estrogenic effects, reproductive impairment and developmental toxicity in ovoviparous swordtail fish (Xiphophorus helleri) exposed to perfluorooctane sulfonate (PFOS). Aquat. Toxicol. 2010, 99, 281–290. [Google Scholar] [CrossRef] [PubMed]
- Austin, M.E.; Kasturi, B.S.; Barber, M.; Kannan, K.; MohanKumar, P.S.; MohanKumar, S.M. Neuroendocrine effects of perfluorooctane sulfonate in rats. Environ. Health Perspect. 2003, 111, 1485–1489. [Google Scholar] [CrossRef]
- Chang, E.T.; Adami, H.O.; Boffetta, P.; Cole, P.; Starr, T.B.; Mandel, J.S. A critical review of perfluorooctanoate and perfluorooctanesulfonate exposure and cancer risk in humans. Crit. Rev. Toxicol. 2014, 44 (Suppl. 1), 1–81. [Google Scholar] [CrossRef]
- Rovira, J.; Martinez, M.A.; Sharma, R.P.; Espuis, T.; Nadal, M.; Kumar, V.; Costopoulou, D.; Vassiliadou, I.; Leondiadis, L.; Domingo, J.L.; et al. Prenatal exposure to PFOS and PFOA in a pregnant women cohort of Catalonia, Spain. Environ. Res. 2019, 175, 384–392. [Google Scholar] [CrossRef]
- Inoue, K.; Okada, F.; Ito, R.; Kato, S.; Sasaki, S.; Nakajima, S.; Uno, A.; Saijo, Y.; Sata, F.; Yoshimura, Y.; et al. Perfluorooctane sulfonate (PFOS) and related perfluorinated compounds in human maternal and cord blood samples: Assessment of PFOS exposure in a susceptible population during pregnancy. Environ. Health Perspect. 2004, 112, 1204–1207. [Google Scholar] [CrossRef] [PubMed]
- Volkel, W.; Genzel-Boroviczeny, O.; Demmelmair, H.; Gebauer, C.; Koletzko, B.; Twardella, D.; Raab, U.; Fromme, H. Perfluorooctane sulphonate (PFOS) and perfluorooctanoic acid (PFOA) in human breast milk: Results of a pilot study. Int. J. Hyg. Environ. Health 2008, 211, 440–446. [Google Scholar] [CrossRef] [PubMed]
- Apelberg, B.J.; Witter, F.R.; Herbstman, J.B.; Calafat, A.M.; Halden, R.U.; Needham, L.L.; Goldman, L.R. Cord serum concentrations of perfluorooctane sulfonate (PFOS) and perfluorooctanoate (PFOA) in relation to weight and size at birth. Environ. Health Perspect. 2007, 115, 1670–1676. [Google Scholar] [CrossRef] [PubMed]
- Chen, M.H.; Ha, E.H.; Liao, H.F.; Jeng, S.F.; Su, Y.N.; Wen, T.W.; Lien, G.W.; Chen, C.Y.; Hsieh, W.S.; Chen, P.C. Perfluorinated compound levels in cord blood and neurodevelopment at 2 years of age. Epidemiology 2013, 24, 800–808. [Google Scholar] [CrossRef]
- Harris, M.H.; Oken, E.; Rifas-Shiman, S.L.; Calafat, A.M.; Ye, X.; Bellinger, D.C.; Webster, T.F.; White, R.F.; Sagiv, S.K. Prenatal and childhood exposure to per- and polyfluoroalkyl substances (PFASs) and child cognition. Environ. Int. 2018, 115, 358–369. [Google Scholar] [CrossRef]
- Mshaty, A.; Haijima, A.; Takatsuru, Y.; Ninomiya, A.; Yajima, H.; Kokubo, M.; Khairinisa, M.A.; Miyazaki, W.; Amano, I.; Koibuchi, N. Neurotoxic effects of lactational exposure to perfluorooctane sulfonate on learning and memory in adult male mouse. Food Chem. Toxicol. 2020, 145, 111710. [Google Scholar] [CrossRef] [PubMed]
- Ninomiya, A.; Mshaty, A.; Haijima, A.; Yajima, H.; Kokubo, M.; Khairinisa, M.A.; Ariyani, W.; Fujiwara, Y.; Ishii, S.; Hosoi, N.; et al. The neurotoxic effect of lactational PFOS exposure on cerebellar functional development in male mice. Food Chem. Toxicol. 2022, 159, 112751. [Google Scholar] [CrossRef] [PubMed]
- Johansson, N.; Eriksson, P.; Viberg, H. Neonatal exposure to PFOS and PFOA in mice results in changes in proteins which are important for neuronal growth and synaptogenesis in the developing brain. Toxicol. Sci. 2009, 108, 412–418. [Google Scholar] [CrossRef]
- Johansson, N.; Fredriksson, A.; Eriksson, P. Neonatal exposure to perfluorooctane sulfonate (PFOS) and perfluorooctanoic acid (PFOA) causes neurobehavioural defects in adult mice. Neurotoxicology 2008, 29, 160–169. [Google Scholar] [CrossRef]
- Ito, M. Historical review of the significance of the cerebellum and the role of Purkinje cells in motor learning. Ann. N. Y. Acad. Sci. 2002, 978, 273–288. [Google Scholar] [CrossRef]
- Heuer, H.; Mason, C.A. Thyroid hormone induces cerebellar Purkinje cell dendritic development via the thyroid hormone receptor alpha1. J. Neurosci. 2003, 23, 10604–10612. [Google Scholar] [CrossRef] [PubMed]
- Brown, W.J.; Verity, M.A.; Smith, R.L. Inhibition of Cerebellar Dendrite Development in Neonatal Thyroid-Deficiency. Neuropathol. Appl. Neurobiol. 1976, 2, 191–207. [Google Scholar] [CrossRef]
- Neveu, I.; Arenas, E. Neurotrophins promote the survival and development of neurons in the cerebellum of hypothyroid rats in vivo. J. Cell Biol. 1996, 133, 631–646. [Google Scholar] [CrossRef] [PubMed]
- Nicholson, J.L.; Altman, J. Synaptogenesis in the rat cerebellum: Effects of early hypo- and hyperthyroidism. Science 1972, 176, 530–532. [Google Scholar] [CrossRef]
- Groeneweg, S.; van Geest, F.S.; Peeters, R.P.; Heuer, H.; Visser, W.E. Thyroid Hormone Transporters. Endocr. Rev. 2020, 41, 146–201. [Google Scholar] [CrossRef]
- Ninomiya, A.; Amano, I.; Kokubo, M.; Takatsuru, Y.; Ishii, S.; Hirai, H.; Hosoi, N.; Koibuchi, N. Long-term depression-inductive stimulation causes long-term potentiation in mouse Purkinje cells with a mutant thyroid hormone receptor. Proc. Natl. Acad. Sci. USA 2022, 119, e2210645119. [Google Scholar] [CrossRef]
- Kimura-Kuroda, J.; Nagata, I.; Kuroda, Y. Hydroxylated metabolites of polychlorinated biphenyls inhibit thyroid-hormone-dependent extension of cerebellar Purkinje cell dendrites. Brain Res. Dev. Brain Res. 2005, 154, 259–263. [Google Scholar] [CrossRef]
- Ibhazehiebo, K.; Iwasaki, T.; Kimura-Kuroda, J.; Miyazaki, W.; Shimokawa, N.; Koibuchi, N. Disruption of thyroid hormone receptor-mediated transcription and thyroid hormone-induced Purkinje cell dendrite arborization by polybrominated diphenyl ethers. Environ. Health Perspect. 2011, 119, 168–175. [Google Scholar] [CrossRef]
- Ibhazehiebo, K.; Iwasaki, T.; Shimokawa, N.; Koibuchi, N. 1,2,5,6,9,10-alphaHexabromocyclododecane (HBCD) impairs thyroid hormone-induced dendrite arborization of Purkinje cells and suppresses thyroid hormone receptor-mediated transcription. Cerebellum 2011, 10, 22–31. [Google Scholar] [CrossRef]
- Iwasaki, T.; Miyazaki, W.; Takeshita, A.; Kuroda, Y.; Koibuchi, N. Polychlorinated biphenyls suppress thyroid hormone-induced transactivation. Biochem. Biophys. Res. Commun. 2002, 299, 384–388. [Google Scholar] [CrossRef] [PubMed]
- Miyazaki, W.; Iwasaki, T.; Takeshita, A.; Kuroda, Y.; Koibuchi, N. Polychlorinated biphenyls suppress thyroid hormone receptor-mediated transcription through a novel mechanism. J. Biol. Chem. 2004, 279, 18195–18202. [Google Scholar] [CrossRef] [PubMed]
- Miyazaki, W.; Iwasaki, T.; Takeshita, A.; Tohyama, C.; Koibuchi, N. Identification of the functional domain of thyroid hormone receptor responsible for polychlorinated biphenyl-mediated suppression of its action in vitro. Environ. Health Perspect. 2008, 116, 1231–1236. [Google Scholar] [CrossRef] [PubMed]
- Laurenza, A.; Sutkowski, E.M.; Seamon, K.B. Forskolin: A specific stimulator of adenylyl cyclase or a diterpene with multiple sites of action? Trends Pharmacol. Sci. 1989, 10, 442–447. [Google Scholar] [CrossRef]
- Arrojo, E.D.R.; Fonseca, T.L.; Werneck-de-Castro, J.P.; Bianco, A.C. Role of the type 2 iodothyronine deiodinase (D2) in the control of thyroid hormone signaling. Biochim. Biophys. Acta 2013, 1830, 3956–3964. [Google Scholar] [CrossRef]
- Sato, K.; Ishikawa, K.; Ui, M.; Okajima, F. Sphingosine 1-phosphate induces expression of early growth response-1 and fibroblast growth factor-2 through mechanism involving extracellular signal-regulated kinase in astroglial cells. Brain Res. Mol. Brain Res. 1999, 74, 182–189. [Google Scholar] [CrossRef]
- Malchinkhuu, E.; Sato, K.; Muraki, T.; Ishikawa, K.; Kuwabara, A.; Okajima, F. Assessment of the role of sphingosine 1-phosphate and its receptors in high-density lipoprotein-induced stimulation of astroglial cell function. Biochem. J. 2003, 370, 817–827. [Google Scholar] [CrossRef]
- Birgersson, L.; Jouve, J.; Jonsson, E.; Asker, N.; Andreasson, F.; Golovko, O.; Ahrens, L.; Sturve, J. Thyroid function and immune status in perch (Perca fluviatilis) from lakes contaminated with PFASs or PCBs. Ecotoxicol. Environ. Saf. 2021, 222, 112495. [Google Scholar] [CrossRef]
- Liu, X.; Liu, W.; Jin, Y.; Yu, W.; Wang, F.; Liu, L. Effect of gestational and lactational exposure to perfluorooctanesulfonate on calcium-dependent signaling molecules gene expression in rats’ hippocampus. Arch. Toxicol. 2010, 84, 71–79. [Google Scholar] [CrossRef]
- Berg, V.; Nost, T.H.; Pettersen, R.D.; Hansen, S.; Veyhe, A.S.; Jorde, R.; Odland, J.O.; Sandanger, T.M. Persistent Organic Pollutants and the Association with Maternal and Infant Thyroid Homeostasis: A Multipollutant Assessment. Environ. Health Perspect. 2017, 125, 127–133. [Google Scholar] [CrossRef]
- Kato, S.; Itoh, S.; Yuasa, M.; Baba, T.; Miyashita, C.; Sasaki, S.; Nakajima, S.; Uno, A.; Nakazawa, H.; Iwasaki, Y.; et al. Association of perfluorinated chemical exposure in utero with maternal and infant thyroid hormone levels in the Sapporo cohort of Hokkaido Study on the Environment and Children’s Health. Environ. Health Prev. Med. 2016, 21, 334–344. [Google Scholar] [CrossRef] [PubMed]
- Takeshita, A.; Taguchi, M.; Koibuchi, N.; Ozawa, Y. Putative role of the orphan nuclear receptor SXR (steroid and xenobiotic receptor) in the mechanism of CYP3A4 inhibition by xenobiotics. J. Biol. Chem. 2002, 277, 32453–32458. [Google Scholar] [CrossRef] [PubMed]
- Koibuchi, N.; Liu, Y.; Fukuda, H.; Takeshita, A.; Yen, P.M.; Chin, W.W. ROR alpha augments thyroid hormone receptor-mediated transcriptional activation. Endocrinology 1999, 140, 1356–1364. [Google Scholar] [CrossRef]
- Takeshita, A.; Yen, P.M.; Ikeda, M.; Cardona, G.R.; Liu, Y.; Koibuchi, N.; Norwitz, E.R.; Chin, W.W. Thyroid hormone response elements differentially modulate the interactions of thyroid hormone receptors with two receptor binding domains in the steroid receptor coactivator-1. J. Biol. Chem. 1998, 273, 21554–21562. [Google Scholar] [CrossRef] [PubMed]
- Sato, K.; Tomura, H.; Igarashi, Y.; Ui, M.; Okajima, F. Possible involvement of cell surface receptors in sphingosine 1-phosphate-induced activation of extracellular signal-regulated kinase in C6 glioma cells. Mol. Pharmacol. 1999, 55, 126–133. [Google Scholar] [CrossRef]
- Leonard, J.L.; Rosenberg, I.N. Iodothyronine 5′-deiodinase from rat kidney: Substrate specificity and the 5′-deiodination of reverse triiodothyronine. Endocrinology 1980, 107, 1376–1383. [Google Scholar] [CrossRef]
- Murakami, M.; Tanaka, K.; Greer, M.A.; Mori, M. Anterior pituitary type II thyroxine 5′-deiodinase activity is not affected by lesions of the hypothalamic paraventricular nucleus which profoundly depress pituitary thyrotropin secretion. Endocrinology 1988, 123, 1676–1681. [Google Scholar] [CrossRef]





Disclaimer/Publisher’s Note: The statements, opinions and data contained in all publications are solely those of the individual author(s) and contributor(s) and not of MDPI and/or the editor(s). MDPI and/or the editor(s) disclaim responsibility for any injury to people or property resulting from any ideas, methods, instructions or products referred to in the content. |
© 2023 by the authors. Licensee MDPI, Basel, Switzerland. This article is an open access article distributed under the terms and conditions of the Creative Commons Attribution (CC BY) license (https://creativecommons.org/licenses/by/4.0/).
Share and Cite
Fujiwara, Y.; Miyasaka, Y.; Ninomiya, A.; Miyazaki, W.; Iwasaki, T.; Ariyani, W.; Amano, I.; Koibuchi, N. Effects of Perfluorooctane Sulfonate on Cerebellar Cells via Inhibition of Type 2 Iodothyronine Deiodinase Activity. Int. J. Mol. Sci. 2023, 24, 12765. https://doi.org/10.3390/ijms241612765
Fujiwara Y, Miyasaka Y, Ninomiya A, Miyazaki W, Iwasaki T, Ariyani W, Amano I, Koibuchi N. Effects of Perfluorooctane Sulfonate on Cerebellar Cells via Inhibition of Type 2 Iodothyronine Deiodinase Activity. International Journal of Molecular Sciences. 2023; 24(16):12765. https://doi.org/10.3390/ijms241612765
Chicago/Turabian StyleFujiwara, Yuki, Yuhei Miyasaka, Ayane Ninomiya, Wataru Miyazaki, Toshiharu Iwasaki, Winda Ariyani, Izuki Amano, and Noriyuki Koibuchi. 2023. "Effects of Perfluorooctane Sulfonate on Cerebellar Cells via Inhibition of Type 2 Iodothyronine Deiodinase Activity" International Journal of Molecular Sciences 24, no. 16: 12765. https://doi.org/10.3390/ijms241612765
APA StyleFujiwara, Y., Miyasaka, Y., Ninomiya, A., Miyazaki, W., Iwasaki, T., Ariyani, W., Amano, I., & Koibuchi, N. (2023). Effects of Perfluorooctane Sulfonate on Cerebellar Cells via Inhibition of Type 2 Iodothyronine Deiodinase Activity. International Journal of Molecular Sciences, 24(16), 12765. https://doi.org/10.3390/ijms241612765

